- 苏科版八年级数学下册《同步考点解读•专题训练》专题10.1分式概念与基本性质(知识解读)(原卷版+解析) 试卷 0 次下载
- 苏科版八年级数学下册《同步考点解读•专题训练》专题10.2分式加减法运算(专项训练)(原卷版+解析) 试卷 0 次下载
- 苏科版八年级数学下册《同步考点解读•专题训练》专题10.3分式的乘除法运算(专项训练)(原卷版+解析) 试卷 0 次下载
- 苏科版八年级数学下册《同步考点解读•专题训练》专题10.3分式的乘除法运算(知识解读)(原卷版+解析) 试卷 0 次下载
- 苏科版八年级数学下册《同步考点解读•专题训练》专题10.4分式方程(知识解读)(原卷版+解析) 试卷 0 次下载
苏科版八年级数学下册《同步考点解读•专题训练》专题10.2分式的加减法运算(知识解读)(原卷版+解析)
展开1. 类比分数的加减法运算法则,探究分式的加减法运算法则.
2. 能进行简单的分式加、减运算.
【知识点梳理】
考点1:同分母分式的加减
同分母分式相加减,分母不变,把分子相加减;
上述法则可用式子表为:
.
注意:
“把分子相加减”是把各分式的分子的整体相加减,即各个分子都应用括号,
当分子是单项式时,括号可以省略;当分子是多项式时,特别是分子相减时,括号不能省,不然,容易导致符号上的错误.
(2)分式的加减法运算的结果必须化成最简分式或整式.
考点2:异分母分式的加减
异分母分式相加减,先通分,变为同分母的分式,再加减.
上述法则可用式子表为:
.
注意:
异分母的分式相加减,先通分是关键.通分后,异分母的分式加减法变成同分母分
式的加减法.
(2)异分母分式加减法的一般步骤:①通分,②进行同分母分式的加减运算,③把结果化成最简分式.
【典例分析】
【考点1 同分母分式的加减】
【典例1】(义乌市)化简的结果是( )
A.x+1B.C.x﹣1D.
【变式1-1】(2022秋•竞秀区校级期末)计算的结果是( )
A.3B.3a+3C.2D.
【变式1-2】(2016•攀枝花)化简+的结果是( )
A.m+nB.n﹣mC.m﹣nD.﹣m﹣n
【典例2】(湖北)化简:﹣.
【变式2-1】(济南)化简﹣的结果是( )
A.m+3B.m﹣3C.D.
【变式2-2】(淄博)化简的结果为( )
A.B.a﹣1C.aD.1
【变式2-3】(襄阳)计算﹣= .
【考点2 异分母分式的加减】
【典例3】(甘孜州)化简:+.
【变式3-1】(济南)化简+的结果是( )
A.x﹣2B.C.D.
【变式3-2】(2020•鼓楼区一模)计算.
【典例4】(南充期末)计算:﹣.
【变式4-1】(百色)化简﹣的结果为( )
A.B.C.D.
【变式4-2】(南京)计算﹣.
【变式4-3】(扬州校级月考)计算
(1)﹣ (2)﹣
(3)﹣x﹣1.
【考点3 分式的化简求值】
【典例5】(2022秋•岳麓区校级期末)已知,则分式的值为( )
A.8B.C.D.4
【变式5-1】(2022春•碑林区校级期末)已知+=3,则的值为( )
A.2B.C.3D.
【变式5-2】(2022秋•黄陂区校级期末)已知,,则代数式的值等于( )
A.3B.C.D.5
【变式5-3】(2022秋•安丘市校级期末)已知﹣=3,则代数式的值为( )
A.1B.2C.4D.6
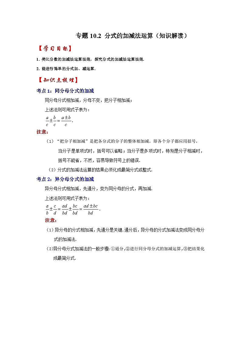
专题10.2 分式的加减法运算(知识解读)
【学习目标】
1. 类比分数的加减法运算法则,探究分式的加减法运算法则.
2. 能进行简单的分式加、减运算.
【知识点梳理】
考点1:同分母分式的加减
同分母分式相加减,分母不变,把分子相加减;
上述法则可用式子表为:
.
注意:
“把分子相加减”是把各分式的分子的整体相加减,即各个分子都应用括号,
当分子是单项式时,括号可以省略;当分子是多项式时,特别是分子相减时,括号不能省,不然,容易导致符号上的错误.
(2)分式的加减法运算的结果必须化成最简分式或整式.
考点2:异分母分式的加减
异分母分式相加减,先通分,变为同分母的分式,再加减.
上述法则可用式子表为:
.
注意:
异分母的分式相加减,先通分是关键.通分后,异分母的分式加减法变成同分母分
式的加减法.
(2)异分母分式加减法的一般步骤:①通分,②进行同分母分式的加减运算,③把结果化成最简分式.
【典例分析】
【考点1 同分母分式的加减】
【典例1】(义乌市)化简的结果是( )
A.x+1B.C.x﹣1D.
【答案】A
【解答】解:原式=﹣===x+1.
故选:A.
【变式1-1】(2022秋•竞秀区校级期末)计算的结果是( )
A.3B.3a+3C.2D.
【答案】A
【解答】解:.
故选:A.
【变式1-2】(2016•攀枝花)化简+的结果是( )
A.m+nB.n﹣mC.m﹣nD.﹣m﹣n
【答案】A
【解答】解:+
=﹣
=
=m+n.
故选:A.
【典例2】(湖北)化简:﹣.
【解答】解:﹣
=
=
=
【变式2-1】(济南)化简﹣的结果是( )
A.m+3B.m﹣3C.D.
【答案】A
【解答】解:原式===m+3.
故选:A.
【变式2-2】(淄博)化简的结果为( )
A.B.a﹣1C.aD.1
【答案】B
【解答】解:原式=+
=
=a﹣1
故选:B.
【变式2-3】(襄阳)计算﹣= .
【答案】
【解答】解:原式=
=
=,
故答案为:.
【考点2 异分母分式的加减】
【典例3】(甘孜州)化简:+.
【解答】解法一:
+
=+
=
=.
解法二:
+
=+
=+
=.
【变式3-1】(济南)化简+的结果是( )
A.x﹣2B.C.D.
【答案】B
【解答】解:原式=+==,
故选:B.
【变式3-2】(2020•鼓楼区一模)计算.
【解答】解:原式=
=
=
=.
【典例4】(南充期末)计算:﹣.
【解答】解:原式=﹣,
=,
=,
=,
=.
【变式4-1】(百色)化简﹣的结果为( )
A.B.C.D.
【答案】C
【解答】解:原式=﹣
=
=
=
=.
故选:C.
【变式4-2】(南京)计算﹣.
【解答】解:﹣
=﹣
=
=.
【变式4-3】(扬州校级月考)计算
(1)﹣ (2)﹣
(3)﹣x﹣1.
【解答】解:(1)﹣
=
=
=﹣;
(2)﹣
=﹣
=
=
=;
(3)﹣x﹣1
=﹣
=
=.
【考点3 分式的化简求值】
【典例5】(2022秋•岳麓区校级期末)已知,则分式的值为( )
A.8B.C.D.4
【答案】B
【解答】解:∵,即,
∴y﹣x=3xy,即x﹣y=﹣3xy,
=
=
=
=.
故选:B.
【变式5-1】(2022春•碑林区校级期末)已知+=3,则的值为( )
A.2B.C.3D.
【答案】A
【解答】解:∵+=3,
∴=3,
∴=,
∴原式=6×=2,
故选:A.
【变式5-2】(2022秋•黄陂区校级期末)已知,,则代数式的值等于( )
A.3B.C.D.5
【答案】C
【解答】解:原式=
=
当=5时,
原式=
=
=.
故选:C.
【变式5-3】(2022秋•安丘市校级期末)已知﹣=3,则代数式的值为( )
A.1B.2C.4D.6
【答案】C
【解答】解:∵,
∴,
∴x﹣y=﹣3xy,
∴===4.
故选:C.
苏科版八年级数学下册《同步考点解读•专题训练》专题10.4分式方程(知识解读)(原卷版+解析): 这是一份苏科版八年级数学下册《同步考点解读•专题训练》专题10.4分式方程(知识解读)(原卷版+解析),共22页。
苏科版八年级数学下册《同步考点解读•专题训练》专题10.3分式的乘除法运算(知识解读)(原卷版+解析): 这是一份苏科版八年级数学下册《同步考点解读•专题训练》专题10.3分式的乘除法运算(知识解读)(原卷版+解析),共16页。
苏科版八年级数学下册《同步考点解读•专题训练》专题10.2分式加减法运算(专项训练)(原卷版+解析): 这是一份苏科版八年级数学下册《同步考点解读•专题训练》专题10.2分式加减法运算(专项训练)(原卷版+解析),共15页。

