第十章恒定电流第54课时练习使用多用电表2025高考物理二轮专题
展开【典例1】 (2022·湖南高考12题)小梦同学自制了一个两挡位(“×1”“×10”)的欧姆表,其内部结构如图所示,R0为调零电阻 (最大阻值为R0m),Rs、Rm、Rn为定值电阻(Rs+R0m<Rm<Rn),电流计○G 的内阻为RG(Rs≪RG)。用此欧姆表测量一待测电阻的阻 值,回答下列问题:
(1)短接①②,将单刀双掷开关S与m接通,电流计○G 示数为Im;保 持电阻R0滑片位置不变,将单刀双掷开关S与n接通,电流计○G 示数变为In,则Im In(选填“大于”或“小于”)。
(2)将单刀双掷开关S与n接通,此时欧姆表的挡位为 (选填 “×1”或“×10”)。
(3)若从“×1”挡位换成“×10”挡位,调整欧姆零点(欧姆零点 在电流计○G 满偏刻度处)时,调零电阻R0的滑片应该 调节(选填“向上”或“向下”)。
第(2)问判断欧姆表的挡位时,应根据欧姆表的中值电阻的大 小判断:欧姆表内部电路的总电阻越大,中值电阻越大,对应 的挡位(倍率)越大。
第(4)问求解Rx:应用闭合电路的欧姆定律建立方程时,根据 上面的电路原理图,要特别注意分别进行欧姆调零、接入R1、 接入Rx时电流计G的示数不等于干路中的电流。
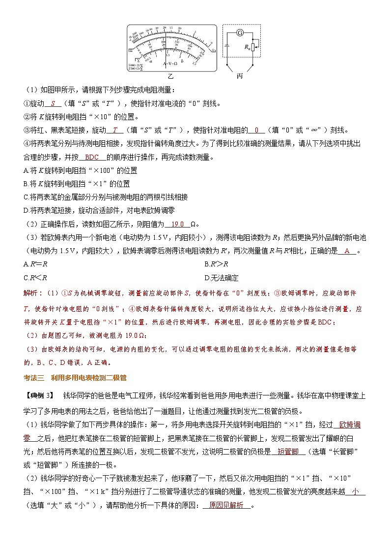
考法二 利用多用电表测电阻【典例2】 小明同学练习使用多用电表测电阻:
(1)如图甲所示,请根据下列步骤完成电阻测量:
①旋动 (填“S”或“T”),使指针对准电流的“0” 刻线。
②将K旋转到电阻挡“×10”的位置。
③将红、黑表笔短接,旋动 (填“S”或“T”),使指针 对准电阻的 (填“0”或“∞”)刻线。
④将两表笔分别与待测电阻相接,发现指针偏转角度过大。为 了得到比较准确的测量结果,请从下列选项中挑出合理的步 骤,并按 的顺序进行操作,再完成读数测量。
解析:①S为机械调零旋钮,测量前应旋动部件S,使指针指在“0”刻度线;③欧姆调零时,应旋动部件T,使指针对准电阻的“0刻线”;④欧姆表指针偏转角度较大,说明所选挡位太大,应该换小挡位进行测量,应将旋转开关K置于电阻挡“×1”的位置,然后进行欧姆调零,再测电阻,因此合理的实 验步骤是BDC;
(2)正确操作后,读数如图乙所示,则阻值为 Ω。
解析:由题图乙可知,被测电阻为19.0 Ω;
(3)若欧姆表内用一个新电池(电动势为1.5 V,内阻较小),测得 该电阻读数为R;然后更换另外品牌的新电池(电动势为1.5 V,内阻较大),欧姆表调零后测得该电阻读数为R',两次测量 值R与R'相比,正确的是 。
解析:由欧姆表的结构可知,电源的内阻的变化,可以通过调零 电阻的阻值的变化来抵消,两次的测量值是相等的,B、C、D 错误,A正确。
考法三 利用多用电表检测二极管【典例3】 钱华同学的爸爸是电气工程师,钱华经常看到爸爸用 多用电表进行一些测量。钱华在高中物理课堂上学习了多用电表 的用法之后,爸爸给他出了一道题目,让他通过测量找到发光二 极管的负极。
(1)钱华同学做了如下两步具体的操作:第一,将多用电表选择开 关旋转到电阻挡的“×1”挡,经过 之后,他把红 表笔接在二极管的短管脚上,把黑表笔接在二极管的长管脚 上,发现二极管发出了耀眼的白光;然后他将两表笔的位置互 换以后,发现二极管不发光,这说明二极管的负极是 (选填“长管脚”或“短管脚”)所连接的一极。
解析:在测量电阻时,选择挡位后首先要进行欧姆调零;二极管发光时处于正向导通状态,因为黑表笔所接的长管脚为二极管的正极,故短管脚为负极。
(2)钱华同学的好奇心一下子就被激发起来了,他琢磨了一下,然 后又依次用电阻挡的“×1”挡、“×10”挡、“×100”挡、 “×1 k”挡分别进行了二极管导通状态的准确的测量,他发现 二极管发光的亮度越来越 (选填“大”或“小”),请 帮助他分析一下具体的原因: 。
【规律总结】 用多用电表检测二极管的正、反向电阻(1)二极管①结构:晶体二极管由半导体材料制成,它的符号如图所示, 左端为正极,右端为负极。
②特点:当给二极管加正向电压时电阻很小,当给二极管加反 向电压时电阻很大。
(2)用欧姆挡判断二极管的正负极将多用电表欧姆挡调零之后,若多用电表指针偏角很大,则黑 表笔接触二极管的正极,红表笔接触二极管的负极(如图 甲);若多用电表指针偏角很小,则黑表笔接触二极管的负 极,红表笔接触二极管的正极(如图乙)。
考法一 利用多用电表判断电路故障
【典例4】 某实验小组在练习使用多用电表时,他们正确连接好电 路如下图甲所示。闭合开关S后,发现无论如何调节电阻箱R0,灯泡都 不亮,电流表无示数,他们判断电路可能出现故障。经小组讨论后, 他们尝试用多用电表的欧姆挡来检测电路。已知保护电阻R=15 Ω, 电流表量程为0~50 mA。操作步骤如下:
①将多用电表挡位调到欧姆×1挡,再将红、黑表笔短接,进行欧 姆调零;
②断开图甲电路开关S,将多用电表两表笔分别接在a、c上,多用电 表的指针不偏转;
③将多用电表两表笔分别接在b、c上,多用电表的示数如图乙所示;
④将多用电表两表笔分别接在c、e上,调节R0=20 Ω时,多用电表示 数如图丙所示,电流表的示数如图丁所示。
回答下列问题:(1)图丙中的多用电表示数为 Ω;图丁中的电流表示数 为 mA。
解析:欧姆表的示数为24×1 Ω=24 Ω,电流表的最小分度是1 mA,需估读到0.1 mA,所以题图丁中的电流表示数为38.0mA。
(2)操作步骤④中,多用电表红表笔应接 (选填“c”或 “e”)点。
解析:根据电流必须从电流表的正接线柱流入,电流从欧 姆表的红表笔流入,黑表笔流出,电路中电流表在e端为负极, 即电流经过电流表的方向为d→e,则操作步骤④中,多用电表 黑表笔应接c点,红表笔应接e点。
(3)电路的故障可能是 。
解析:将多用电表两表笔分别接在a、c上,多用电表的指 针不偏转,说明a、c间有断路。将多用电表两表笔分别接在b、 c上,多用电表的示数不为零,所以电路的故障是灯泡断路。
(4)根据以上实验得出的数据,同学们还计算出多用电表内部电源 的电动势E'= V(结果保留3位有效数字)。
用多用电表的欧姆挡来检测电路故障。
闭合电路的欧姆定律、欧姆表的特性。
根据多用电表欧姆挡位示数特点判断故障的种类。
考法二 利用多用电表探测“电学黑箱”【典例5】 “黑箱”表面有a、b、c三个接线柱,盒内总共有两个电 学元件,每两个接线柱之间只可能连接一个元件。为了探明盒内元件 的种类及连接方式,某位同学用多用电表进行了如下探测:第一步:用电压挡,对任意两接线柱正、反向测量,指针不发生 偏转;第二步:用电阻“×100 Ω”挡,对任意两个接线柱正、反向测量,指 针偏转情况如下图1所示。
(1)第一步测量结果表明盒内 。
解析:使用电压挡进行测量,目的是看盒内是否有电源, 由于指针不发生偏转,因此盒内不存在电源。
(2)图2标出了图1甲和乙中欧姆表指针所处的位置,其对应的阻值 是 Ω;图3标出了图1丙中欧姆表指针所指的位置,其 对应的阻值是 Ω。
解析:使用欧姆表读数时注意其零刻度在右侧,读出数据 然后乘以挡位倍率即为所测电阻阻值。所以题图2示数为12×100 Ω=1 200 Ω,题图3读数为5×100 Ω=500 Ω。
(3)请在图4的接线柱间,用电路图符号画出盒内的元件及连接 情况。
①实验目的是什么?用多用电表探测“电学黑箱”内部的电路结构。②实验原理是什么?闭合电路的欧姆定律、二极管的单向导电性。③怎样处理数据?根据多用电表的挡位和示数特点判断连接的元件种类及连接 情况。
解析:使用欧姆挡进行测量时,注意黑表 笔是和内部电源的正极相连的,观察题图1中的 甲、乙可知,在测量b、c之间的电阻时,对两个 接线柱进行正反测量,其阻值相同,说明b、c之 间接有一个定值电阻;观察题图1中的丙、丁可知,在测量a、c之间电阻时,黑表笔接c时电阻很小,接a时电阻很大,说明a、c之间有二极管,而且c应该接二极管的正极;观察题图1中的戊可知,黑表笔接b时电阻比丙中黑表笔接c时电阻大,说明了a、c、b之间串联了二极管和电阻两个元件,由题图1己可知,a、b之间电阻无穷大,故盒内元件的连接如图所示。
【规律总结】利用多用电表探测黑箱内的电学元件的方法
巧学 妙解 应用
1. 图(a)为某同学组装完成的简易多用电表的电路图。图中电动势E =1.5 V,内阻r=0.5 Ω;R1=1 200 Ω,R2、R3、R4是电阻箱;电阻 箱R2和R3的最大阻值都为999.99 Ω;电阻箱R4的最大阻值9 999 Ω; 电流表G的满偏电流为1 mA,内阻为Rg=150 Ω。S为换挡开关,该 多用电表有2个挡位,“×1”和“×10”两种倍率。开关一个, 红、黑表笔各1支,导线若干
(1)该实验小组按图(a)正确连接好电路。当开关S断开时,将 红、黑表笔短接,调节电阻箱R2= Ω,使电流表达 到满偏,此时闭合电路的总电阻叫作欧姆表的内阻R内,则R内 = Ω,欧姆表的倍率是 (填“×1”或 “×10”)。
(2)闭合开关S:第一步:调节电阻箱R2和R3,当R2= Ω 且R3= Ω时,将红、黑表笔短接,电流表再次满偏;
第二步:在红、黑表笔间接入电阻箱R4,调节R4,当电流表 指针指向图(b)所示的位置时,对应的欧姆表的刻度值 为 Ω。
2. 图(a)为某同学组装完成的简易多用电表的电路图。图中E是电 池,R1、R2、R3、R4和R5是固定电阻,R6是可变电阻。虚线方框内 为换挡开关,A端和B端分别与两表笔相连。该多用电表有5个挡 位,5个挡位分别为直流电压1 V挡和5 V挡、直流电流1 mA挡和2.5 mA挡、欧姆×100 Ω挡。改装多用表表盘如图(b)所示。
(1)测量时,接线柱A接的是 (填“红”或“黑”)表笔; 若开关B端与触点“1”相连,则此时多用电表的挡位为 挡,若开关B端与触点“5”相连,则此时多用电表的挡 位为 挡。(挡位填写要求具体到量程)
解析:根据欧姆表内部结构可知,黑笔接电源正极,红 笔接电源负极,所以与A接线柱相连的是黑表笔;若开关B端是与“1”相连的,则此时应为量程较大的电流 表,所以多用电表的挡位为2.5 mA;若开关B端与触点“5”相连,则此时应为量程较大的电压 表,所以多用电表的挡位为5 V。
(2)若开关B端与触点“1”相连,进行相关测量时,多用电表指 针指示位置如图(b)所示,则此时多用电表的读数为 。
解析:此时多用电表的读数为1.50 mA。
(4)若电池E由于长时间使用后,电动势由1.5 V下降到1.2 V,但 仍可调零。用重新调零后的欧姆表测得某待测电阻阻值为500 Ω,则这个待测电阻阻值的真实值为 Ω。
3. 在“练习使用多用电表”的实验中:(1)在测量小灯泡的电阻时,红表笔接触点的电势比黑表笔接触 点的电势 (填“高”或“低”)。
解析:欧姆表的红表笔与其内置电源的负极相连接,黑 表笔与欧姆表内置电源正极相连接,在测量小灯泡的电阻 时,红表笔接触点的电势比黑表笔接触点的电势低。
(2)某同学把选择开关调到“×1”挡,转动欧姆调零旋钮,发现 无法调零,则他应 。
解析:把选择开关调到“×1”挡,转动欧姆调零旋钮,无法调零,可能是多用电表没有进行机械调零造成的,可以先用螺丝刀转动指针定位螺丝进行机械调零,然后再进行欧姆调零,故选B。
(3)在用多用电表进行测量时,指针的位置如图所示,若多用电表的选择开关处在以下表格中所指的挡位,请写出对应指针读数。
解析:多用电表选择直流电压10 V挡,由图示可知,其 分度值为0.2 V,示数为3.6 V;选择开关置于电阻“×10” 挡,由图示表盘可知,其示数为26×10 Ω=260 Ω。
(4)小徐同学要进行二极管正反向电阻测量实验,他可选用以下 器件中的 。(填字母)
解析:由图示可知,A是电容器,B是二极管,C是电 阻,因此可以选择B进行实验。
4. 某同学利用多用电表的欧姆挡进行实验研究。欧姆挡所用电池 的电动势为9 V,刻度盘中央刻度值为“15”,选择旋钮打在 “×1 k”挡。
(1)该同学用欧姆挡测量某一量程为15 V的电压表内阻。
①指针指在下图甲所示位置,此测量值为 kΩ;查阅资料发现该电压表内阻真实值为15 kΩ,测量值与真实值偏差较 大,可能原因是该同学未进行欧姆调零就直接测量,若此时 把两表笔短接,则指针应指在欧姆挡零刻度线的 侧 (选填“左”或“右”)。
②进行欧姆调零后再测量,多用电表指针恰好指在“15”刻 度线,此时电压表示数为 V(结果保留2位有效数字)。
解析:①指针指在题图甲所示位置,此测量值为25 kΩ;查阅资料发现该电压表内阻真实值为15 kΩ,测量值与真实值偏差较大,可能原因是该同学未进行欧姆调零就直接测量,若此时把两表笔短接,则指针应指在欧姆挡零刻度线的左侧。
②进行欧姆调零后再测量,多用电表指针恰好指在“15”刻 度线,即电压表的内阻等于欧姆表的中值电阻,即电压表的 内阻等于欧姆表的内阻,则此时电压表示数为欧姆表内电源 电动势的一半,即4.5 V。
(2)该同学接着用欧姆挡探测只有一个元件的黑箱,如图乙所 示,当两表笔接触黑箱接线柱a、b时,发现电表指针快速摆 向右边后再摆回最左边刻度线,则该元件可能是 。
解析:当两表笔接触黑箱接线柱a、b时,发现电表指针快速摆 向右边后再摆回最左边刻度线,即电路接通后电流又逐渐变 为零,则该元件可能是电容器,电路接通后先充电,充电结 束后电路中电流为零,故C正确。
5. 某同学欲将内阻为98.5 Ω、量程为100 μA的电流表改装成欧姆表并进行刻度和校准,要求改装后欧姆表的15 kΩ刻度正好对应电流表表盘的50 μA刻度。可选用的器材还有:定值电阻R0(阻值14 kΩ),滑动变阻器R1(最大阻值1 500 Ω),滑动变阻器R2(最大 阻值500 Ω),电阻箱(0~99 999.9 Ω),干电池(E=1.5 V,r=1.5 Ω),红、黑表笔和导线若干。
将图(a)中的实物连线组成欧姆表。欧姆表改装好后,滑动变阻器R接入电路的电阻应为 Ω;滑动变阻器选 (填“R1”或“R2”)。
解析:欧姆表的中值刻度为欧姆表的内阻,即r+R0+ RA+R=15 kΩ,解得R=900 Ω。由于滑动变阻器R2的最大阻 值为500 Ω,所以滑动变阻器选R1。
(2)刻度欧姆表表盘通过计算,对整个表盘进行电阻刻度,如图(b)所示。表盘上a、b处的电流刻度分别为25和75,则a、b处的电阻刻度分别为 、 。
红、黑表笔短接,调节滑动变阻器,使欧姆表指针指向 kΩ处;将红、黑表笔与电阻箱连接,记录多组电阻箱接入电路的电阻值及欧姆表上对应的测量值,完成校准数据 测量。若校准某刻度时,电阻箱旋钮位置如图(c)所示,则电阻箱接入的阻值为 Ω。
解析:使用欧姆表测量电阻时,首先要进行电阻调零,此时应将红、黑表笔短接,调整滑动变阻器,使欧姆表指针指在0 kΩ上。电阻箱的阻值为(0.1×0+1×0+10×0+100×0+1 000×5+10 000×3)Ω=35 000.0 Ω。
2025版高考物理一轮总复习考点突破训练题第10章恒定电流实验13练习使用多用电表考点2创新实验提升: 这是一份2025版高考物理一轮总复习考点突破训练题第10章恒定电流实验13练习使用多用电表考点2创新实验提升,共2页。试卷主要包含了电流挡检测,电压挡检测,欧姆挡检测等内容,欢迎下载使用。
2025版高考物理一轮总复习考点突破训练题第10章恒定电流实验13练习使用多用电表考点1教材原型实验: 这是一份2025版高考物理一轮总复习考点突破训练题第10章恒定电流实验13练习使用多用电表考点1教材原型实验,共3页。
2025高考物理一轮总复习第10章恒定电流专题强化12电学实验基础提能训练: 这是一份2025高考物理一轮总复习第10章恒定电流专题强化12电学实验基础提能训练,共6页。

