高中物理重难点96讲专题95电磁振荡电磁波相对论(原卷版+解析)
展开考点二 相对论(14-19T)
考点一 电磁振荡 电磁波
1.电磁振荡
1)振荡电流:大小和方向都做周期性迅速变化的电流,叫作振荡电流,振荡电流实际上就是交变电流,不过习惯上指频率很高的交变电流.
2)振荡电路:产生振荡电流的电路,最基本的振荡电路为LC振荡电路.
LC振荡电路:由线圈和电容器组成的电路叫作LC振荡电路,是最简单的振荡电路。LC振荡电路产生的振荡电流按正弦规律变化.
3)LC振荡电路的周期和频率: T=2πLC f=12πLC
4)用图像对应分析LC振荡电路振荡过程中电流i、极板上的电荷量q之间的对应关系:
5)LC电路工作过程的对称性和周期性
①两个物理过程
放电过程:电场能转化为磁场能,q↓→i↑,电流从正极板流向负极板。
充电过程:磁场能转化为电场能,q↑→i↓,电流从负极板流向正极板。
②两个特殊状态
充电完毕状态:磁场能向电场能转化完毕,电场能最大,磁场能最小(为零)。
放电完毕状态:电场能向磁场能转化完毕,磁场能最大,电场能最小(为零)。
= 3 \* GB3 \* MERGEFORMAT ③在一个周期内,充电、放电各两次,振荡电流的方向改变两次;电场能(或磁场能)完成两次周期性变化。
2.麦克斯韦电磁场理论
变化的磁场能够在周围空间产生电场,变化的电场能够在周围空间产生磁场。
3.电磁波及其传播
1)电磁场在空间由近及远的传播,形成电磁波。电磁波是eq \a\vs4\al(横)波。
2)电磁波的传播不需要介质,在真空中不同频率的电磁波传播速度都等于光速。但在同一介质中,不同频率的电磁波传播速度是不同的,频率越高,波速越小。
3)波速公式:v=λf,f是电磁波的频率。
4.电磁波的发射与接收
1)发射电磁波需要开放的高频振荡电路,并对电磁波根据信号的强弱进行调制(两种方式:调幅、调频)。
2)接收电磁波需要能够产生电谐振的调谐电路,再把信号从高频电流中解调出来。调幅波的解调也叫检波。
5.电磁波谱
按照电磁波的频率或波长的大小顺序把它们排列成的谱。按波长由长到短排列的电磁波谱为:无线电波、红外线、可见光、紫外线、X射线、γ射线。
6.电磁波与机械波的比较
1.(2022·四川· 模拟预测)(多选)在抗击新冠肺炎疫情的战役中,为了发现高危人群中的疑似病人,通常利用红外线测量人体的温度。关于电磁波的应用,下列说法正确的是( )
A.红外线、X射线、γ射线中红外线的波长最长
B.红外线的显著作用是热效应,温度较低的物体不能辐射红外线
C.X射线片可以用于诊断病情,γ射线可以摧毁病变的细胞
D.使接收电路的固有频率与待接收的电磁波的频率相等叫检波
E.物体做受迫振动时,其振动频率等于驱动力的频率
2.(2022·海南·模拟预测)了解物理规律的发现过程,学会像科学家那样观察和思考,往往比掌握知识本身更重要。以下符合事实的是( )
A.丹麦物理学家奥斯特梦圆电生磁,并在此基础上发现了电磁感应现象
B.安培提出分子电流假说,并总结出了磁生电过程中的定量关系
C.法拉第发现了磁生电的条件,纽曼、韦伯提出了法拉第电磁感应定律
D.麦克斯韦预言了电磁波,并用实验证实了电磁波的存在
3.(2022·北京海淀·模拟预测)麦克斯韦的电磁场理论指出:变化的电场产生磁场,变化的磁场产生电场。电场和磁场在空间的交替传播就形成了电磁波。从1888年赫兹用实验证实了电磁波的存在至今,电磁波已经与我们的生活紧密相关:机场安检门使用频率为7kHz的电磁波,GPS定位系统使用频率为10.23MHz(1MHz=106Hz)的电磁波,手机工作时使用频率为800~1900 MHz的电磁波,无线WiFi使用频率为2.4GHz(1GHz=109Hz)的电磁波,地铁行李安检时使用频率为1018Hz的电磁波。根据图中给出的电磁波谱和相关信息,下列说法正确的是( )
A.手机工作时使用的电磁波是纵波
B.机场安检门使用的电磁波只能在空气中传播
C.地铁行李安检时使用的电磁波是利用了电磁波的穿透本领
D.无线WiFi使用的电磁波比GPS定位系统使用的电磁波更容易发生衍射现象
4.(2022·天津·模拟预测)(多选)下列说法正确的是( )
A.LC电路产生电磁振荡的过程中,回路电流值最小时刻,磁场能最小
B.变化的电场一定产生变化的磁场
C.无线电波发射接收过程中,使接收电路产生电谐振的过程叫做调谐
D.空调遥控器是利用发射紫外线来控制空调
5.(2022·浙江·模拟预测)如图所示,电源电动势为3 V,单刀双掷开关S先置于a端使电路稳定。在t=0时刻开关S置于b端,若经检测发现,t=0.02 s时刻,自感线圈两端的电势差第一次为1.5 V。如果不计振荡过程的能量损失,下列说法正确的是( )
A.0.04s时回路中的电流为零
B.0.08s时电感线圈中的自感电动势值最大为3V
C.0.07s~0.08s时间内,电容器极板间电场方向竖直向上且逐渐减小
D.0.04s~0.05s时间内,线圈中的磁场能逐渐增大
6.(2022·北京海淀·模拟预测)LC振荡电路中,某时刻磁场方向如图所示,则下列说法不正确的是( )
A.若磁场正在减弱,则电容器上极板带正电
B.若电容器正在放电,则电容器上极板带负电
C.若电容器上极板带正电,则自感电动势正在减小
D.若电容器正在充电,则自感电动势正在阻碍电流减小
7.(2022·北京房山·二模)如图所示为LC振荡电路中电容器的极板带电荷量q随时间t变化曲线,则下列判断正确的是( )
A.在b和d时刻,电路中电流为零
B.在O→a时间内,电场能转变为磁场能
C.在a和c时刻,电路里的能量全部储存在电容器的电场中
D.在O→a和c→d时间内,电容器被充电
8.(2022·北京八十中模拟预测)如图所示,i-t图像表示LC振荡电路的电流随时间变化的图像。在t=0时刻,回路中电容器的M板带正电,下列说法中正确的是( )
A.-a阶段,电容器正在充电,电场能正在向磁场能转化
B.a-b阶段,电容器正在放电,磁场能正在向电场能转化
C.b-c阶段,电容器正在放电,回路中电流沿顺时针方向
D.c-d阶段,电容器正在充电,回路中电流沿逆时针方向
9.(2022·河北冀州中学模拟预测)利用电磁感应驱动的电磁炮,原理示意图如图甲所示,高压直流电源电动势为E,大电容器的电容为C。套在中空的塑料管上,管内光滑,将直径略小于管的内径的金属小球静置于管内线圈右侧。首先将开关S接1,使电容器完全充电,然后将S转接2,此后电容器放电,通过线圈的电流随时间的变化规律如图乙所示,金属小球在0∼t1的时间内被加速发射出去(t1时刻刚好运动到右侧管口)。下列关于该电磁炮的说法正确的是( )
A.小球在塑料管中的加速度随线圈中电流的增大而增大
B.在0∼t1的时间内,电容器储存的电能全部转化为小球的动能
C.适当加长塑料管可使小球获得更大的速度
D.在0∼t1的时间内,顺着发射方向看小球中产生的涡流沿逆时针方向
10.(2022·浙江杭州·二模)如图所示为一理想LC电路,已充电的平行板电容器两极板水平放置。电路中开关断开时,极板间有一带电灰尘(图中末画出)恰好静止。若不计带电灰尘对电路的影响,重力加速度为g。当电路中的开关闭合以后,则( )
A.灰尘将在两极板间做往复运动B.灰尘运动过程中加速度方向可能会向上
C.电场能最大时灰尘的加速度一定为零D.磁场能最大时灰尘的加速度一定为g
11.(2020·浙江·高考真题)如图所示,单刀双掷开关S先打到a端让电容器充满电。t=0时开关S打到b端,t=0.02s时LC回路中电容器下极板带正电荷且电荷量第一次达到最大值。则( )
A.LC回路的周期为0.02s
B.LC回路的电流最大时电容器中电场能最大
C.t=1.01s时线圈中磁场能最大
D.t=1.01s时回路中电流沿顺时针方向
12.(2022·北京·人大附中三模)为了测量储液罐中液体的液面高度,有人设计了如图甲所示装置。将与储物罐外壳绝缘的两块平行金属板构成的电容C置于储液罐中,电容C可通过开关S与电感L或电源相连。当开关从a拨到b时,由电感L与电容C构成的回路中产生振荡电流而向外辐射电磁波,再使用乙图中的调谐电路来接收甲振荡电路中的电磁波,这样就可通过测量乙中接收频率而获知甲中的发射频率,进而再通过振荡电路的振荡频率公式f=12πLC即可获知电容C的值(L值已知),从而测量油罐内的液面高度。已知平行板电容器正对面积、间距一定的条件下,电容C两极板间充入电介质增加(液面上升)时,电容C增大。则下列分析判断正确的是( )
A.该装置适用于测量任意种类液体的液面高度
B.当储物罐内的液面高度降低时,所测到的LC回路中电流的振荡频率变小
C.当装置使用过久电源电动势减小时,测量的液面高度比真实值偏小
D.该装置测得的振荡频率与所用电源的电动势大小无关。
13.(2022·上海·二模)光电效应现象说明光具有________性,如图是电磁波谱,由图可知可见光的最高频率为_______Hz。
考点二 相对论
1.狭义相对论的两个基本假设
1)狭义相对性原理:在不同的惯性参考系中,一切物理规律都是相同的。
2)光速不变原理:真空中的光速在不同的惯性参考系中都是相同的,光速和光源、观测者间的相对运动没有关系。
2.质速关系
1)物体的质量随物体速度的增加而增大,物体以速度v运动时的质量m与静止时的质量m0之间有如下关系:
m=eq \f(m0,\r(1-\b\lc\(\rc\)(\a\vs4\al\c1(\f(v,c)))2))。
2)物体运动时的质量总要大于静止时的质量m0。
3.时间延缓效应
1)如果相对于地面以v运动的惯性参考系上的人观察到与其一起运动的物体完成某个动作的时间间隔为Δτ,地面上的人观察到该物体在同一地点完成这个动作的时间间隔为Δt,那么两者之间的关系是Δt=eq \f(Δτ,\r(1-\f(v,c)2)).
2)Δt与Δτ的关系总有Δt>Δτ,即物理过程的快慢(时间进程)与运动状态有关.
4.长度收缩效应:
1)如果与杆相对静止的人测得杆长是l0,沿着杆的方向,以v相对杆运动的人测得杆长是l,那么两者之间的关系是l=l0eq \r(1-\f(v,c)2).
2)l与l0的关系总有l<l0,即运动物体的长度(空间距离)跟物体的运动状态有关.
5.牛顿力学局限性:牛顿力学的基础是牛顿运动定律,牛顿力学的适用范围是低速运动的宏观物体.通常所见物体的运动,如行驶的汽车、发射的导弹、人造地球卫星及宇宙飞船等物体皆为低速运动物体.有些微观粒子在一定条件下其速度可以与光速相接近,这样的速度称为高速.当物体以接近光速运动时,有些规律与牛顿力学的结论不相同.电子、质子、中子等微观粒子的运动规律在很多情况下不能用牛顿力学来说明.
6.牛顿力学不会被新的科学成就所否定,当物体的运动速度远小于光速c时,相对论物理学与牛顿力学的结论没有区别.
14.(2022·上海·一模)2005年被联合国定为“世界物理年”,以表彰爱因斯坦对物理学的贡献。爱因斯坦对物理学的贡献之一是( )
A.建立“电磁场理论”B.创立“相对论”
C.发现“能量守恒定律”D.发现“万有引力定律”
15.属于狭义相对论基本假设的是:在不同的惯性系中( )
A.真空中光速不变B.时间间隔具有相对性
C.物体的质量不变D.物体的能量与质量成正比
16.(2022·四川· 模拟预测)1905年到1915年,爱因斯坦先后发表的狭义相对论和广义相对论在20世纪改变了理论物理学和天文学,取代了主要由牛顿创立的有200年历史的力学理论。狭义相对论适用于基本粒子及其相互作用,描述了除引力以外的所有物理现象。广义相对论解释了引力定律及其与其他自然力的关系,适用于宇宙学和天体物理学领域,包括天文学。下列有关相对论的内容,说法正确的是( )
A.狭义相对论的两条基本假设是不确定关系与光速不变原理
B.飞船以0.2c的速度航行,若飞船向正前方的某一星球发射激光,则该星球上的观察者测量到的激光速度为1.2c
C.由于相对论的提出,牛顿力学已经失去了它的应用价值
D.已知μ子低速运动时的平均寿命是3.0μs。当它以0.99c的速度飞行,若以地面为参考系,此时μ子的平均寿命变长
17.相对于地球的速度为v的一飞船,要到离地球为5光年的星球上去。若飞船的宇航员测得该旅程为3光年,则v应为( )
A.c2B.3c5C.9c10D.4c5
18.(多选)接近光速飞行的飞船和地球上各有一只相同的铯原子钟,飞船和地球上的人观测这两只钟的快慢,下列说法正确的有( )
A.飞船上的人观测到飞船上的钟较快 B.飞船上的人观测到飞船上的钟较慢
C.地球上的人观测到地球上的钟较快 D.地球上的人观测到地球上的钟较慢
19.如图所示,宇航飞行器以接近光速的速度经过地球.宇航舱内点光源S与前壁M和后壁N距离都是L.某时刻光源S发出一个闪光,宇航舱内仪器观测到M、N同时接收到光信号,则地面观测站观测到闪光_____(选填“是”或“不是”)同时到达M、N;地面观测站观测到宇航舱前后壁间距离_____(选填“>”“=”或“<”)2L.
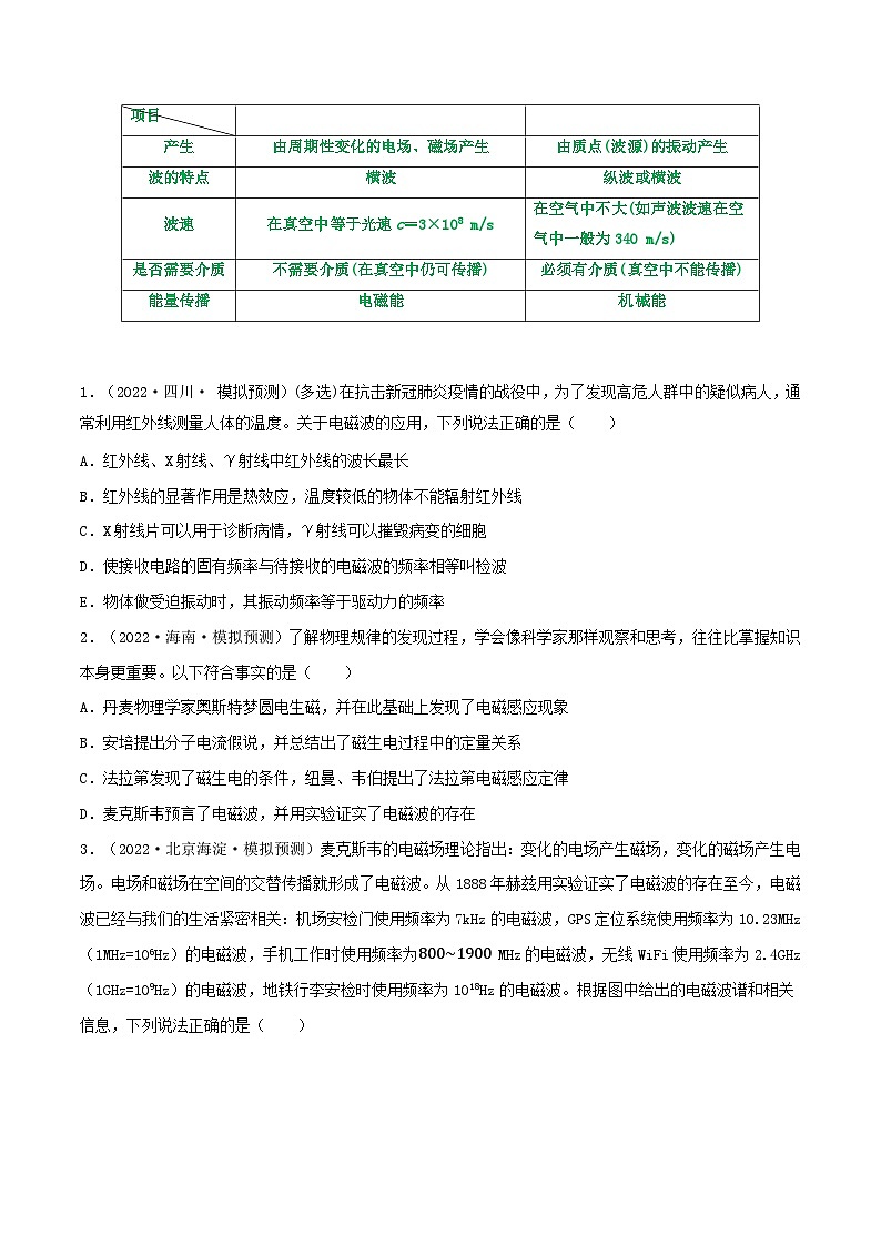
名称
项目
电磁波
机械波
产生
由周期性变化的电场、磁场产生
由质点(波源)的振动产生
波的特点
横波
纵波或横波
波速
在真空中等于光速c=3×108 m/s
在空气中不大(如声波波速在空气中一般为340 m/s)
是否需要介质
不需要介质(在真空中仍可传播)
必须有介质(真空中不能传播)
能量传播
电磁能
机械能
专题95 电磁振荡 电磁波 相对论
考点一 电磁振荡 电磁波(1-13T)
考点二 相对论(14-19T)
考点一 电磁振荡 电磁波
1.电磁振荡
1)振荡电流:大小和方向都做周期性迅速变化的电流,叫作振荡电流,振荡电流实际上就是交变电流,不过习惯上指频率很高的交变电流.
2)振荡电路:产生振荡电流的电路,最基本的振荡电路为LC振荡电路.
LC振荡电路:由线圈和电容器组成的电路叫作LC振荡电路,是最简单的振荡电路。LC振荡电路产生的振荡电流按正弦规律变化.
3)LC振荡电路的周期和频率: T=2πLC f=12πLC
4)用图像对应分析LC振荡电路振荡过程中电流i、极板上的电荷量q之间的对应关系:
5)LC电路工作过程的对称性和周期性
①两个物理过程
放电过程:电场能转化为磁场能,q↓→i↑,电流从正极板流向负极板。
充电过程:磁场能转化为电场能,q↑→i↓,电流从负极板流向正极板。
②两个特殊状态
充电完毕状态:磁场能向电场能转化完毕,电场能最大,磁场能最小(为零)。
放电完毕状态:电场能向磁场能转化完毕,磁场能最大,电场能最小(为零)。
= 3 \* GB3 \* MERGEFORMAT ③在一个周期内,充电、放电各两次,振荡电流的方向改变两次;电场能(或磁场能)完成两次周期性变化。
2.麦克斯韦电磁场理论
变化的磁场能够在周围空间产生电场,变化的电场能够在周围空间产生磁场。
3.电磁波及其传播
1)电磁场在空间由近及远的传播,形成电磁波。电磁波是eq \a\vs4\al(横)波。
2)电磁波的传播不需要介质,在真空中不同频率的电磁波传播速度都等于光速。但在同一介质中,不同频率的电磁波传播速度是不同的,频率越高,波速越小。
3)波速公式:v=λf,f是电磁波的频率。
4.电磁波的发射与接收
1)发射电磁波需要开放的高频振荡电路,并对电磁波根据信号的强弱进行调制(两种方式:调幅、调频)。
2)接收电磁波需要能够产生电谐振的调谐电路,再把信号从高频电流中解调出来。调幅波的解调也叫检波。
5.电磁波谱
按照电磁波的频率或波长的大小顺序把它们排列成的谱。按波长由长到短排列的电磁波谱为:无线电波、红外线、可见光、紫外线、X射线、γ射线。
6.电磁波与机械波的比较
1.(2022·四川· 模拟预测)(多选)在抗击新冠肺炎疫情的战役中,为了发现高危人群中的疑似病人,通常利用红外线测量人体的温度。关于电磁波的应用,下列说法正确的是( )
A.红外线、X射线、γ射线中红外线的波长最长
B.红外线的显著作用是热效应,温度较低的物体不能辐射红外线
C.X射线片可以用于诊断病情,γ射线可以摧毁病变的细胞
D.使接收电路的固有频率与待接收的电磁波的频率相等叫检波
E.物体做受迫振动时,其振动频率等于驱动力的频率
【答案】ACE
【解析】A.根据电磁波谱按波长由长到短的排列顺序是无线电波、红外线、可见光、紫外线、X射线(伦琴射线)、γ射线,可见,题中红外线的波长最长,故A正确;
B.红外线的显著作用是热效应,所有物体都辐射红外线,但热物体的红外辐射比冷物体的红外辐射强,故B错误;
C.X射线片可以用于诊断病情,γ射线可以摧毁病变的细胞,故C正确;
D.当接收电路的固有频率与收到的电磁波频率相同时,接收电路中产生的振荡电流最强,这种现象叫做电谐振,故D错误;
E.物体做受迫振动时,其振动频率等于驱动力的频率,故E正确。
故选ACE。
2.(2022·海南·模拟预测)了解物理规律的发现过程,学会像科学家那样观察和思考,往往比掌握知识本身更重要。以下符合事实的是( )
A.丹麦物理学家奥斯特梦圆电生磁,并在此基础上发现了电磁感应现象
B.安培提出分子电流假说,并总结出了磁生电过程中的定量关系
C.法拉第发现了磁生电的条件,纽曼、韦伯提出了法拉第电磁感应定律
D.麦克斯韦预言了电磁波,并用实验证实了电磁波的存在
【答案】C
【解析】A.英国物理学家法拉第梦圆磁生电,终于发现了电磁感应现象,A错误;
BC.安培提出分子电流假说,法拉第通过实验研究,发现了磁生电的条件,而纽曼、韦伯在对理论和实验资料进行严格分析,先后总结出磁生电过程中的定量关系,后人称之为法拉第电磁感应定律。故B错误,C正确;
D.麦克斯韦预言了电磁波,赫兹用实验证实了电磁波的存在。
故选C。
3.(2022·北京海淀·模拟预测)麦克斯韦的电磁场理论指出:变化的电场产生磁场,变化的磁场产生电场。电场和磁场在空间的交替传播就形成了电磁波。从1888年赫兹用实验证实了电磁波的存在至今,电磁波已经与我们的生活紧密相关:机场安检门使用频率为7kHz的电磁波,GPS定位系统使用频率为10.23MHz(1MHz=106Hz)的电磁波,手机工作时使用频率为800~1900 MHz的电磁波,无线WiFi使用频率为2.4GHz(1GHz=109Hz)的电磁波,地铁行李安检时使用频率为1018Hz的电磁波。根据图中给出的电磁波谱和相关信息,下列说法正确的是( )
A.手机工作时使用的电磁波是纵波
B.机场安检门使用的电磁波只能在空气中传播
C.地铁行李安检时使用的电磁波是利用了电磁波的穿透本领
D.无线WiFi使用的电磁波比GPS定位系统使用的电磁波更容易发生衍射现象
【答案】C
【解析】A.电磁波是横波,所以手机工作时使用的电磁波都是横波,故A错误;
B.电磁波可以在空气中传播,也可以在介质中传播,故B错误;
C.地铁行李安检时使用的电磁波利用了电磁波的穿透本领来检查行李,故C正确;
D.由题可知,无线WiFi使用的电磁波比GPS定位系统使用的电磁波频率大,波长短,波长越长衍射现象越明显,故D错误。
故选C。
4.(2022·天津·模拟预测)(多选)下列说法正确的是( )
A.LC电路产生电磁振荡的过程中,回路电流值最小时刻,磁场能最小
B.变化的电场一定产生变化的磁场
C.无线电波发射接收过程中,使接收电路产生电谐振的过程叫做调谐
D.空调遥控器是利用发射紫外线来控制空调
【答案】AC
【解析】A.LC电路产生电磁振荡的过程中,回路电流值最小时刻,磁场能最小,而电量最大,故A正确;
B.均匀变化的电场产生的是稳定的磁场,故B错误;
C.无线电波发射接收过程中,使接收电路产生电谐振的过程叫做调谐,故C正确;
D.空调遥控器是利用发射红外线来控制空调的,故D错误。
故选AC。
5.(2022·浙江·模拟预测)如图所示,电源电动势为3 V,单刀双掷开关S先置于a端使电路稳定。在t=0时刻开关S置于b端,若经检测发现,t=0.02 s时刻,自感线圈两端的电势差第一次为1.5 V。如果不计振荡过程的能量损失,下列说法正确的是( )
A.0.04s时回路中的电流为零
B.0.08s时电感线圈中的自感电动势值最大为3V
C.0.07s~0.08s时间内,电容器极板间电场方向竖直向上且逐渐减小
D.0.04s~0.05s时间内,线圈中的磁场能逐渐增大
【答案】C
【解析】AB.由题意知S置于b端后,自感线圈两端的电势差呈余弦规律变化,由于t=0时刻电容器电压为3V,故此时自感线圈两端的电势差也为3 V,然后开始减小,当第一次为1.5 V时,则可知经历时间为六分之一周期,故振荡周期为0.12s。所以0.04s时回路中的电流不为零,0.03s时回路中的电流才为零,0.06s时电感线圈中的自感电动势值达到最大,为3 V,故AB错误;
C.经分析,0.07s~0. 08s时间内,电容器极板间电场方向竖直向上且逐渐减小,故C正确;
D.0.04s~0.05s时间内,线圈两端的电势差增大即电容器极板间电场增大,电场能增大,则磁场能逐渐减小,故D错误。
故选C。
6.(2022·北京海淀·模拟预测)LC振荡电路中,某时刻磁场方向如图所示,则下列说法不正确的是( )
A.若磁场正在减弱,则电容器上极板带正电
B.若电容器正在放电,则电容器上极板带负电
C.若电容器上极板带正电,则自感电动势正在减小
D.若电容器正在充电,则自感电动势正在阻碍电流减小
【答案】C
【解析】A.若磁场正在减弱,由楞次定律可得线圈上端为正极,则电容器上极带正电,处于充电状态,故A不符合题意;
B.若电容器正在放电,由安培定则可得电容器上极带负电,故B不符合题意;
C.若电容器上极板带正电,说明电容器在充电,电流减小越来越快,自感电动势增大,故C符合题意;
D.若电容器正在充电,则线圈自感作用,阻碍电流的减小,故D不符合题意。
故选C。
7.(2022·北京房山·二模)如图所示为LC振荡电路中电容器的极板带电荷量q随时间t变化曲线,则下列判断正确的是( )
A.在b和d时刻,电路中电流为零
B.在O→a时间内,电场能转变为磁场能
C.在a和c时刻,电路里的能量全部储存在电容器的电场中
D.在O→a和c→d时间内,电容器被充电
【答案】C
【解析】A.在b和d时刻,q为0,但q随t的变化率最大,电流最大,不为零,故A错误;
B.在O→a时间内,q从0逐渐增大至最大值,而电流从最大值减小至0,电容器充电,磁场能转变为电场能,故B错误;
C.在a和c时刻,电容器均完成充电过程,电路里的能量全部储存在电容器的电场中,故C正确;
D.在O→a时间内,电容器充电,在c→d时间内,电容器放电,故D错误。
故选C。
8.(2022·北京八十中模拟预测)如图所示,i-t图像表示LC振荡电路的电流随时间变化的图像。在t=0时刻,回路中电容器的M板带正电,下列说法中正确的是( )
A.-a阶段,电容器正在充电,电场能正在向磁场能转化
B.a-b阶段,电容器正在放电,磁场能正在向电场能转化
C.b-c阶段,电容器正在放电,回路中电流沿顺时针方向
D.c-d阶段,电容器正在充电,回路中电流沿逆时针方向
【答案】C
【解析】A.-a阶段,电容器正在放电,电流不断增加,电场能正在向磁场能转化,选项A错误;
B.a-b阶段,电容器正在充电,电流逐渐减小,磁场能正在向电场能转化,选项B错误;
C.b-c阶段,电容器正在放电,回路中电流沿顺时针方向,选项C正确;
D.c-d阶段,电容器正在充电,回路中电流沿顺时针方向,选项D错误。
故选C。
9.(2022·河北冀州中学模拟预测)利用电磁感应驱动的电磁炮,原理示意图如图甲所示,高压直流电源电动势为E,大电容器的电容为C。套在中空的塑料管上,管内光滑,将直径略小于管的内径的金属小球静置于管内线圈右侧。首先将开关S接1,使电容器完全充电,然后将S转接2,此后电容器放电,通过线圈的电流随时间的变化规律如图乙所示,金属小球在0∼t1的时间内被加速发射出去(t1时刻刚好运动到右侧管口)。下列关于该电磁炮的说法正确的是( )
A.小球在塑料管中的加速度随线圈中电流的增大而增大
B.在0∼t1的时间内,电容器储存的电能全部转化为小球的动能
C.适当加长塑料管可使小球获得更大的速度
D.在0∼t1的时间内,顺着发射方向看小球中产生的涡流沿逆时针方向
【答案】D
【解析】A.磁场强弱程度与通过线圈的电流大小成正比。根据乙图可知,线圈中的磁感应强度变化情况与电流的变化情况相同,在0~t1时间内,电流i在增大,但变化率却逐渐减小,线圈的磁通量变化率也逐渐减小,由法拉第电磁感应定律 E=ΔΦΔt
可知,感应电动势逐渐减小,所以小球受到的感应电场的电场力也逐渐较小,由牛顿第二运动定律可知,小球的加速度逐渐减小,故A错误;
B.电容器的放电过程中,变化的磁场在空间产生了变化的电场,然后以电磁波的形式传递出去,散失了一部分能量,所以0~t1时间内,电容器储存的电能没有全部转化为小球的动能,故B错误;
C.适当增加塑料管的长度,增长后,小球会在电流减小的过程中离开塑料管,当电流减小时,磁场也会减小,通过楞次定律判断可知,此时线圈的作用力向左,阻碍小球运动,所以适当加长塑料管,小球速度会在减小,故C错误;
D.0~t1时间内,电流逐渐增大,产生的磁场也会增强,通过楞次定律判断可知,原磁场增大,感应磁场与原磁场方向相反,由右手螺旋定则判断可得,小球中产生的涡流是逆时针方向的,故D正确。
故选D。
10.(2022·浙江杭州·二模)如图所示为一理想LC电路,已充电的平行板电容器两极板水平放置。电路中开关断开时,极板间有一带电灰尘(图中末画出)恰好静止。若不计带电灰尘对电路的影响,重力加速度为g。当电路中的开关闭合以后,则( )
A.灰尘将在两极板间做往复运动B.灰尘运动过程中加速度方向可能会向上
C.电场能最大时灰尘的加速度一定为零D.磁场能最大时灰尘的加速度一定为g
【答案】D
【解析】ABC.当开关断开时,灰尘静止,则有Eq=mg
此时电场能最大,极板间电场强度最大,若开关闭合,电场能减小,极板间电场强度减小,则灰尘会向下极板运动,振荡回路磁场能和电场周期性改变,根据对称性可知当电场方向和初始状态相反电场能最大时,电场力变为向下,和重力方向相同,灰尘的此时的加速度为2g,所以灰尘的加速度不可能向上,灰尘的加速度大于等于0,且一直向下,所以灰尘不会在两极板间做往复运动,故ABC错误;
D.当磁场能最大时,电场能为0,极板间电场强度为0,灰尘只受重力,加速度一定为g,故D正确。
故选D。
11.(2020·浙江·高考真题)如图所示,单刀双掷开关S先打到a端让电容器充满电。t=0时开关S打到b端,t=0.02s时LC回路中电容器下极板带正电荷且电荷量第一次达到最大值。则( )
A.LC回路的周期为0.02s
B.LC回路的电流最大时电容器中电场能最大
C.t=1.01s时线圈中磁场能最大
D.t=1.01s时回路中电流沿顺时针方向
【答案】C
【解析】A.以顺时针电流为正方向,LC电路中电流和电荷量变化的图像如下:
t=0.02s时电容器下极板带正电荷且最大,根据图像可知周期为T=0.04s,故A错误;
B.根据图像可知电流最大时,电容器中电荷量为0,电场能最小为0,故B错误;
CD.1.01s时,经过2514T,根据图像可知此时电流最大,电流沿逆时针方向,说明电容器放电完毕,电能全部转化为磁场能,此时磁场能最大,故C正确,D错误。
故选C.
12.(2022·北京·人大附中三模)为了测量储液罐中液体的液面高度,有人设计了如图甲所示装置。将与储物罐外壳绝缘的两块平行金属板构成的电容C置于储液罐中,电容C可通过开关S与电感L或电源相连。当开关从a拨到b时,由电感L与电容C构成的回路中产生振荡电流而向外辐射电磁波,再使用乙图中的调谐电路来接收甲振荡电路中的电磁波,这样就可通过测量乙中接收频率而获知甲中的发射频率,进而再通过振荡电路的振荡频率公式f=12πLC即可获知电容C的值(L值已知),从而测量油罐内的液面高度。已知平行板电容器正对面积、间距一定的条件下,电容C两极板间充入电介质增加(液面上升)时,电容C增大。则下列分析判断正确的是( )
A.该装置适用于测量任意种类液体的液面高度
B.当储物罐内的液面高度降低时,所测到的LC回路中电流的振荡频率变小
C.当装置使用过久电源电动势减小时,测量的液面高度比真实值偏小
D.该装置测得的振荡频率与所用电源的电动势大小无关。
【答案】D
【解析】A.该装置适用于测量不导电液体的液面高度,选项A错误;
当储物罐内的液面高度降低时,电容器极板之间的介质减少,所以电容器的电容减小,
根据f=12πLC 可知所测到的LC回路中电流的振荡频率变大,选项B错误;
CD.该装置测得的振荡频率与所用电源的电动势大小无关,则当装置使用过久电源电动势减小时,振荡电路的周期和频率不变,则测量的液面高度比真实值不变,选项C错误,D正确。
故选D。
13.(2022·上海·二模)光电效应现象说明光具有________性,如图是电磁波谱,由图可知可见光的最高频率为_______Hz。
【答案】 粒子 7.7×1014
【解析】[1]光电效应现象说明光具有粒子性;
[2]由图可知,可见光的最小波长为390nm,则最大频率为
νmax=cλmin=3×1083.90×10−7Hz=7.7×1014Hz
考点二 相对论
1.狭义相对论的两个基本假设
1)狭义相对性原理:在不同的惯性参考系中,一切物理规律都是相同的。
2)光速不变原理:真空中的光速在不同的惯性参考系中都是相同的,光速和光源、观测者间的相对运动没有关系。
2.质速关系
1)物体的质量随物体速度的增加而增大,物体以速度v运动时的质量m与静止时的质量m0之间有如下关系:
m=eq \f(m0,\r(1-\b\lc\(\rc\)(\a\vs4\al\c1(\f(v,c)))2))。
2)物体运动时的质量总要大于静止时的质量m0。
3.时间延缓效应
1)如果相对于地面以v运动的惯性参考系上的人观察到与其一起运动的物体完成某个动作的时间间隔为Δτ,地面上的人观察到该物体在同一地点完成这个动作的时间间隔为Δt,那么两者之间的关系是Δt=eq \f(Δτ,\r(1-\f(v,c)2)).
2)Δt与Δτ的关系总有Δt>Δτ,即物理过程的快慢(时间进程)与运动状态有关.
4.长度收缩效应:
1)如果与杆相对静止的人测得杆长是l0,沿着杆的方向,以v相对杆运动的人测得杆长是l,那么两者之间的关系是l=l0eq \r(1-\f(v,c)2).
2)l与l0的关系总有l<l0,即运动物体的长度(空间距离)跟物体的运动状态有关.
5.牛顿力学局限性:牛顿力学的基础是牛顿运动定律,牛顿力学的适用范围是低速运动的宏观物体.通常所见物体的运动,如行驶的汽车、发射的导弹、人造地球卫星及宇宙飞船等物体皆为低速运动物体.有些微观粒子在一定条件下其速度可以与光速相接近,这样的速度称为高速.当物体以接近光速运动时,有些规律与牛顿力学的结论不相同.电子、质子、中子等微观粒子的运动规律在很多情况下不能用牛顿力学来说明.
6.牛顿力学不会被新的科学成就所否定,当物体的运动速度远小于光速c时,相对论物理学与牛顿力学的结论没有区别.
14.(2022·上海·一模)2005年被联合国定为“世界物理年”,以表彰爱因斯坦对物理学的贡献。爱因斯坦对物理学的贡献之一是( )
A.建立“电磁场理论”B.创立“相对论”
C.发现“能量守恒定律”D.发现“万有引力定律”
【答案】B
【解析】A.麦克斯韦建立了“电磁场理论”,故A错误
B.爱因斯坦重要的贡献有创立“相对论”,故B正确
C.焦耳发现“能量守恒定律”,故C错误
D.牛顿发现“万有引力定律”,故D错误
故选B。
15.属于狭义相对论基本假设的是:在不同的惯性系中( )
A.真空中光速不变B.时间间隔具有相对性
C.物体的质量不变D.物体的能量与质量成正比
【答案】A
【解析】试题分析:爱因斯坦对狭义相对论的最基本假设是:在不同的惯性参考系中,真空中光速都是不变的,都为c=3×108m/s;故选A.
16.(2022·四川· 模拟预测)1905年到1915年,爱因斯坦先后发表的狭义相对论和广义相对论在20世纪改变了理论物理学和天文学,取代了主要由牛顿创立的有200年历史的力学理论。狭义相对论适用于基本粒子及其相互作用,描述了除引力以外的所有物理现象。广义相对论解释了引力定律及其与其他自然力的关系,适用于宇宙学和天体物理学领域,包括天文学。下列有关相对论的内容,说法正确的是( )
A.狭义相对论的两条基本假设是不确定关系与光速不变原理
B.飞船以0.2c的速度航行,若飞船向正前方的某一星球发射激光,则该星球上的观察者测量到的激光速度为1.2c
C.由于相对论的提出,牛顿力学已经失去了它的应用价值
D.已知μ子低速运动时的平均寿命是3.0μs。当它以0.99c的速度飞行,若以地面为参考系,此时μ子的平均寿命变长
【答案】D
【解析】A.狭义相对论的两条基本假设是狭义相对性原理与光速不变原理,故A项错误;
B.根据狭义相对论的假设,真空中光速相对于不同的惯性参考系是相同的,即在任何地方的光速都是c,故B项错误;
C.在微观高速领域,要用量子力学和相对论理论来解释,但是并不会因为相对论和量子力学的出现就否定了牛顿力学,牛顿力学仍然是正确的,故不会过时也不会失去价值,故C项错误;
D.当μ子低速运动时的平均寿命是3.0μs。当它以0.99c的速度飞行,若以地面为参考系,此时μ子的平均寿命变长,故D项正确。
故选D。
17.相对于地球的速度为v的一飞船,要到离地球为5光年的星球上去。若飞船的宇航员测得该旅程为3光年,则v应为( )
A.c2B.3c5C.9c10D.4c5
【答案】D
【解析】根据距离的相对性公式,有 l=l01−v2c2
则有 ll0=1−v2c2
代入数据有 0.6=1−v2c2
解得 v=0.8c
故选D。
18.(多选)接近光速飞行的飞船和地球上各有一只相同的铯原子钟,飞船和地球上的人观测这两只钟的快慢,下列说法正确的有( )
A.飞船上的人观测到飞船上的钟较快 B.飞船上的人观测到飞船上的钟较慢
C.地球上的人观测到地球上的钟较快 D.地球上的人观测到地球上的钟较慢
【答案】AC
【解析】飞船相对地球高速运动,所以地球上的人观测飞船上的时钟较慢,而地球相对飞船高速运动,所以飞船上的人认为地球上的时钟较慢,所以A、C正确;B、D错误.
【名师点睛】本题主要考查狭义相对论时间间隔的相对性,注意运动的相对的,飞船相对地球高速运动,地球也相对飞船高速运动.
19.如图所示,宇航飞行器以接近光速的速度经过地球.宇航舱内点光源S与前壁M和后壁N距离都是L.某时刻光源S发出一个闪光,宇航舱内仪器观测到M、N同时接收到光信号,则地面观测站观测到闪光_____(选填“是”或“不是”)同时到达M、N;地面观测站观测到宇航舱前后壁间距离_____(选填“>”“=”或“<”)2L.
【答案】 不是 <
【解析】车厢中的人认为,车厢是个惯性系,光向前向后传播的速度相等,光源在车厢中央,闪光同时到达前后两壁.地面上人以地面是一个惯性系,光向前向后传播的速度相等,向前传播的路程长些,故到达前壁的时刻晚些.由相对论原理可知,地面上人看到的车厢的长度比静止时要短.即观测到的宇航舱前后壁间距离小于2L.
名称
项目
电磁波
机械波
产生
由周期性变化的电场、磁场产生
由质点(波源)的振动产生
波的特点
横波
纵波或横波
波速
在真空中等于光速c=3×108 m/s
在空气中不大(如声波波速在空气中一般为340 m/s)
是否需要介质
不需要介质(在真空中仍可传播)
必须有介质(真空中不能传播)
能量传播
电磁能
机械能
专题95电磁振荡 电磁波 相对论: 这是一份专题95电磁振荡 电磁波 相对论,文件包含专题95电磁振荡电磁波相对论原卷版docx、专题95电磁振荡电磁波相对论解析版docx等2份试卷配套教学资源,其中试卷共25页, 欢迎下载使用。
高考物理一轮复习重难点逐个突破专题96测玻璃砖的折射率用双缝干涉测量光的波长(原卷版+解析): 这是一份高考物理一轮复习重难点逐个突破专题96测玻璃砖的折射率用双缝干涉测量光的波长(原卷版+解析),共43页。
高考物理一轮复习重难点逐个突破专题95电磁振荡电磁波相对论(原卷版+解析): 这是一份高考物理一轮复习重难点逐个突破专题95电磁振荡电磁波相对论(原卷版+解析),共23页。

