第10章数据的收集、整理与描述 期末综合复习训练题 2023-2024学年人教版七年级数学下册
展开一、单选题
1.下列调查中,适宜采用全面调查的是( )
A.调查全国水稻亩产量情况
B.调查某品种西瓜的甜度情况
C.了解某班同学某一课时的作业质量情况
D.调查2024年中央电视台《春节联欢晚会》节目的收视率
2.为了了解参加某运动会的200名运动员的年龄情况,从中抽查了20名运动员的年龄,就这个问题来说,下面说法正确的是( )
A.200名运动员是总体B.每个运动员是总体
C.20名运动员是所抽取的一个样本D.样本容量是20
3.某班调查学生最喜欢的体育运动,设计了如下尚不完整的调查问卷:该班准备在“①蛙泳,②球类,③游泳,④篮球,⑤自由泳,⑥排球”中选取四个作为问卷问题的备选项目,你认为最合理的是( )
A.①②③④B.①④⑤⑥C.②③⑤⑥D.②③④⑤
4.质检部门从4000件电子元件中随机抽取100件进行检测,其中有2件是次品,据此估计这批电子元件中次品数量大约为( )
A.2件B.8件C.20件D.80件
5.芳芳同学收集了她们班30名学生体重的数据,并绘成等差分组的频数分布直方图,从左向右依次表示1~4各组的频数,若该图中各小长方形的高的比是3:4:6:2,则第3小组的频数是( )
A.12B.9C.6D.3
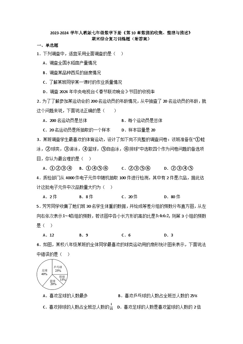
6.如图,某校八年级某班的全体同学最喜欢的球类运动用的扇形统计图来表示,下面说法中错误的是( )
A.喜欢足球的人数最多 B.喜欢乒乓球的人数占全班总人数的25%
C.喜欢排球的人数占全班总人数的115 D.喜欢足球的人数是喜欢篮球的人数的2倍
7.如图是某商品1−4月份单个的进价和售价的折线统计图,则售出该商品单个利润最小的是( )
A.1月B.2月C.3月D.4月
8.春季是北方火灾的多发季节,为此,某校从300名九年级学生中随机抽取了50名学生进行“安全防火,警钟长鸣”知识问卷调查活动,对问卷调查成绩按“很好”“较好”“一般”“较差”四类汇总分析,并绘制了如下条形统计图.下列说法中正确的是( )
A.抽取的学生中成绩为较好的学生人数最多
B.抽取的学生中成绩为“很好”的学生人数占总人数的18%
C.抽取的学生中成绩为一般的有10人
D.估计九年级学生成绩为较好的学生有120人
二、填空题
9.为了反映李阿姨家2023年各月份用电量的变化趋势,应该选择 统计图.
10.小明在纸上写下一组数字“20231028”,这组数字中2出现的频率为 .
11.给出下面一组数据:19,20,25,31,28,27,26,21,20,22,24,23,25,29,27,28,27,30,18,20.若组距为2,则这组数据应分成 组.
12.某市教育局为了解该市1万名九年级学生的身体素质情况,随机抽取了1000名九年级学生进行检测,已知被检测学生的身体素质达标率为95%,据此估计该市九年级学生的身体素质达标人数为 名.
13.2023年5月30日是第7个全国科技工作者日,某中学举行了科普知识手抄报评比活动,共有100件作品获得一、二、三等奖和优胜奖,根据获奖结果绘制如图所示的条形图若将获奖作品按四个等级所占比例绘制成扇形统计图,则“二等奖”对应扇形的圆心角度数为 °.
14.某中学有270名学生,为了了解学生们的上学方式,抽取部分学生做调查后绘制了如图所示的条形图,那么此次调查的样本容量为 .
15.“信阳毛尖”是中国十大名茶之一,其品牌价值逐年提升.近三年信阳毛尖的品牌价值如下:
小明和小聪根据统计表分别制作了如下的统计图:
你认为两个统计图给人不一样感觉的原因是 .
16.如图,某商场根据2023年1月~4月的销售情况,分别制作了两幅统计图,则该商场3月份家电的销售额 4月份家电的销售额(填“大于”.“小于”或“等于”).
三、解答题
17.由于天气逐渐转凉,同学们都订了厚厚的冬装校服,学校为确定厂家生产的冬装质量是否合格,在发放前对冬装进行了抽样调查.已知运来的冬装一共有10包,每包有10打,每打有12套,从每一包的每一打抽取每打服装的第6件进行抽查.请求出冬装校服的数量,并指出总体、个体、样本.
18.足球运动是全球体育界最具响力的单项体育运动,故有世界第一大运动的美称.为了解某校八年级学生对足球运动的喜爱情况做了问卷调查,下面是对某校八年级全体学生的调查结果:
根据调查结果回答以下问题:
(1)本次调查采取的调查方式是______;(填“普查”或“抽样调查”)
(2)该校八年级全体学生有______名;
(3)男同学喜爱足球的人数占八年级全体学生的百分比是多少?
19.为了丰富校园生活,提高学生的综合素养,某校新增了象棋、阅读、话剧社团.校团委为了了解学生参加社团的情况,随机抽取了部分同学进行调查,并将调查结果绘制出下面不完整的统计图,请结合图中的信息解答下列问题:
(1)本次共调查了 名学生;并将条形统计图补充完整;
(2)C组所对应的扇形圆心角为 度;
(3)若该校共有学生1400人,则估计该校喜欢阅读的学生人数约是 人;
20.为了促进学生课后服务多样化,某校组织了第二课堂,分别设置了文艺类、体育类、阅读类、兴趣类四个社团(假设该校要求人人参与社团,每人只能选择一个).为了了解学生喜爱哪种社团活动,学校做了一次抽样调查,并绘制成如图(1)、图(2)所示的两幅不完整的统计图,请你根据统计图提供的信息解答以下问题.
(1)求抽取参加调查的学生人数;
(2)通过计算将以上两幅不完整的统计图补充完整;
(3)若该校有1800人参加社团活动,试估计该校报兴趣类社团的学生人数.
21.近一时期,食品安全问题受到人们的普遍关注.光明中学小明所在的数学学习小组为了了解学校学生对食品安全问题的认识程度,对学校部分学生吃午餐的情况做了调查.将调查结果分析整理后,制成了右面的两个统计图.其中:
A.家长送午餐
B.在学校食堂吃午餐
C.在学校周围的“小饭桌”吃午餐
D.在学校周围的小吃摊吃午餐
根据以上信息回答下列问题:
(1)小明所在的学习小组共调查了多少人?
(2)补全条形统计图;
(3)如果光明中学共有学生1800人,那么家长送午餐的学生约有多少人?
(4)根据上面的调查数据,请给学校提出一条相关建议.
年份
2021年
2022年
2023年
品牌价值
71.08亿元
75.72亿元
79.84亿元
男同学
女同学
喜爱的
90
46
不喜爱的
20
44
参考答案
1.解:A、调查全国水稻亩产量情况,范围太大,适宜采用抽样调查,不符合题意;
B、调查某品种西瓜的甜度情况,具有破坏性,适宜采用抽样调查,不符合题意;
C、了解某班同学某一课时的作业质量情况,人少调查方便,适宜采用全面调查,符合题意;
D、调查2024年中央电视台《春节联欢晚会》节目的收视率,范围广,适宜采用抽样调查,不符合题意,
故选:C.
2.解:A、200名运动员的年龄情况是总体,原说法错误,不符合题意;
B、200名运动员的年龄情况是总体,原说法错误,不符合题意;
C、20名运动员的年龄是所抽取的一个样本,原说法错误,不符合题意;
D、样本容量是20,原说法正确,符合题意;
故选;D.
3.解:该班准备在“①蛙泳,②球类,③游泳,④篮球,⑤自由泳,⑥排球”中选取四个作为问卷问题的备选项目,我认为最合理的是①④⑤⑥,
故选:B
4.解:由题意,得:4000×2100=80(件);
故选D.
5.解:第3小组的频数是30×63+4+6+2=12.
故选:A.
6.解:喜欢排球的人数占全班总人数的比例=15%100%=320,C选项说法错误,该选项符合题意.
故选:C
7.解:由图可知:
1月,利润是5−4=1;
2月,售价>4,进价是2,此时利润大于2;
3月,售价小于4,进价是3,此时利润小于1;
4月,利润是3−2=1
综上3月份的利润小于1,最小,
故选C.
8.解:依题意,成绩为一般的人数为50−9−16−5=20
则A,C选项错误,
抽取的学生中成绩为“很好”的学生人数占总人数的950×100%=18%,故B选项正确,
估计九年级学生成绩为较好的学生有300×1650=96人,故D选项错误,
故选:B.
9.解:要反映李阿姨家2023年各月份用电量的变化趋势,应选择折线统计图.
故答案为:折线.
10.解:∵一共有8个数字,其中数字2出现了3次,
∴这组数字中2出现的频率为38,
故答案为:38.
11.解:∵31−18÷2=6.5,6+1=7,
∴分成的组数7组,
故答案为:7.
12.解:根据题意有:10000×95%=9500(名),
估计该市九年级学生的身体素质达标人数为9500名.
故答案为:9500.
13.解:a=100−10−50−10=30,
“二等奖”对应扇形的圆心角度数为30100×360°=108°,
故答案为:108.
14.解:由题意得,样本容量为24+16+8=48,
故答案为:48.
15.解:由图可得,两个统计图给人不一样感觉的原因是:两个统计图纵轴的单位长度不相同,且第一个统计图的纵轴不都是从0开始的,
故答案为:两个统计图纵轴的单位长度不相同,且第一个统计图的纵轴不都是从0开始的.
16.解:家电4月份的销售额为:70×15%=10.5(万元),
家电3月份的销售额为:50×20%=10(万元),
所以,3月份家电的销售额小于4月份家电的销售额,
故答案为:小于
17.解:10×10×12=1200,总体是1200套冬装的质量,
样本是从每一包的每一打抽取的每打服装的第6件冬装的质量;
个体是一套冬装的质量.
18.(1)解:∵此次调查是对某校八年级全体学生的调查,
∴本次调查采取的调查方式是普查,
故答案为:普查;
(2)解:根据题意得:90+20+46+44=200(名),
故答案为:200;
(3)解:根据题意可得:
男同学喜爱足球的人数占八年级全体学生的百分比为:90÷200×100%=45%,
∴男同学喜爱足球的人数占八年级全体学生的百分比是45%.
19.(1)解:4÷10%=40名,
即本次共调查了40名学生,
∴C组的人数为40−4−12−16=8名,
将条形统计图补充完整如下:
(2)解:C组所对应的扇形圆心角为360°×840=72°.
故答案为:72
(3)解:该校喜欢阅读的学生人数约是1400×30%=420名.
20.(1)解:5÷12.5%=40(人),
答:抽取参加调查的学生人数为40人.
(2)解:40×25%=10(人),
补全条形统计图如图所示:
1540×100%=37.5%,1040×100%=25%,
补全扇形统计图如图所示:
(3)解:1800×12.5%=225(人)
答:估计该校报兴趣类社团的学生人数有225人.
21.(1)解:150÷50%=300(人),
答:小明所在的学习小组共调查了300人;
(2)解:300−150−30−90=30(人),
∴“D在学校周围的小吃摊吃午餐”的人数为30人,
补全条形统计图如图所示:
(3)解:1800×30300=180(人),
答:光明中学1800名学生中,家长送午餐的学生约有180人;
(4)解:在学校周围吃午餐的还有相当一部分学生,学校应加强管理,积极引导学生在学校就餐.
第6章实数 期末综合复习训练题 2023-2024学年人教版七年级数学下册: 这是一份第6章实数 期末综合复习训练题 2023-2024学年人教版七年级数学下册,共7页。试卷主要包含了单选题,填空题,解答题等内容,欢迎下载使用。
人教版七年级下册第十章 数据的收集、整理与描述综合与测试复习练习题: 这是一份人教版七年级下册第十章 数据的收集、整理与描述综合与测试复习练习题,共6页。试卷主要包含了选择题,填空题,解答题等内容,欢迎下载使用。
《第10章数据的收集整理与描述》期末综合复习提升训练2(附答案)-2021-2022学年人教版七年级数学下册: 这是一份《第10章数据的收集整理与描述》期末综合复习提升训练2(附答案)-2021-2022学年人教版七年级数学下册,共15页。

