01 四年(2020-2023)新高考英语读后续写综述及真题-2024年高考英语读后续写高分宝典 (教师版+学生版)
展开一、读后续写题型概述 P1
二、读后续写考向统计 P1
三、读后续写黄金法则 P2
四、读后续写评分标准 P2
五、命题专家谈读后续写 P3
六、读后续写思维导图 P3
七、读后续写高考真题 P4
01--2023年新高考I&II卷 P4
02--2023年浙江1月卷 P4
03--2022年新高考I&II卷 P5
04--2022年浙江6月卷 P6
05--2022年浙江1月卷 P7
06--2021年新高考I&II卷 P8
07--2021年浙江6月卷 P8
08--2021年浙江1月卷 P9
09--2020年浙江7月卷 P9
10--2020年浙江1月卷 P10
11--2020年新高考卷 P11
一、读后续写题型概述
读后续写是随着我国高考改革由教育部考试中心研制的英语高考新题型,2016 年 10 月在浙江省首次使用。该题型通过读写结合,检测学生的英语书面语言理解与表达能力。要求学生能够梳理故事文体的结构、分析故事发展的线索、想象故事发展的情节以及续写故事的发展和结局。
读后续写的阅读材料一般以350词以内的记叙文和夹叙夹议文为主。考生要在此文的后面续写约150词左右的文字与前文构成一个完整的故事。要求考生续写的部分多是故事发展的高潮或结局。情节曲折跌宕,线索性和逻辑性较强。
二、读后续写考向统计
四年(2020-2023)高考英语读后续写考情统计
三、读后续写黄金法则
年份
卷别
类型
话题
2023
新高考I&II卷
励志类
在老师的鼓励下参加作文比赛
2023
浙江1月卷
情感类
“我”与蜂鸟的神奇邂逅
2022
新高考I&II卷
励志类
鼓励身残志坚男孩继续参加越野赛
2022
浙江6月卷
情感类
为无家可归的人们发放食物
2022
浙江1月卷
情感类
与“最不合拍”搭档成为好友
2021
新高考I&II卷
情感类
双胞胎在母亲节给妈妈做早餐
2021
浙江6月卷
情感类
作者上学时的一次打工挣钱的经历
2021
浙江1月卷
历险类
少年意外将头卡在南瓜中而爆红网络
2020
新高考卷
情感类
三个孩子帮助一个贫困家庭孩子挣钱
2020
浙江7月卷
历险类
与北极熊面对面的一次脱险经历
2020
浙江1月卷
情感类
帮助宠物狗重获快乐
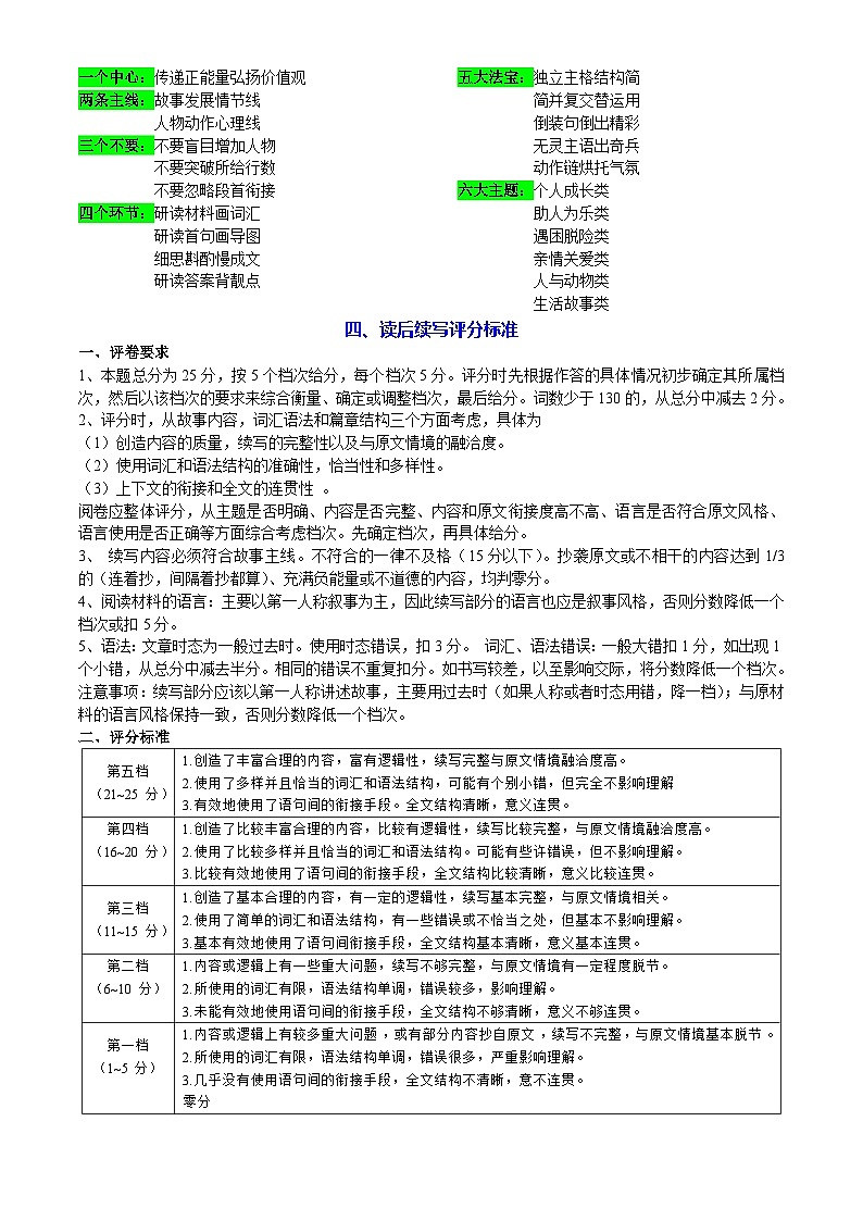
一个中心:传递正能量弘扬价值观
两条主线:故事发展情节线
人物动作心理线
三个不要:不要盲目增加人物
不要突破所给行数
不要忽略段首衔接
四个环节:研读材料画词汇
研读首句画导图
细思斟酌慢成文
研读答案背靓点
五大法宝:独立主格结构简
简并复交替运用
倒装句倒出精彩
无灵主语出奇兵
动作链烘托气氛
六大主题:个人成长类
助人为乐类
遇困脱险类
亲情关爱类
人与动物类
生活故事类
四、读后续写评分标准
一、评卷要求
1、本题总分为25分,按5个档次给分,每个档次5分。评分时先根据作答的具体情况初步确定其所属档次,然后以该档次的要求来综合衡量、确定或调整档次,最后给分。词数少于130的,从总分中减去2分。
2、评分时,从故事内容,词汇语法和篇章结构三个方面考虑,具体为
(1)创造内容的质量,续写的完整性以及与原文情境的融洽度。
(2)使用词汇和语法结构的准确性,恰当性和多样性。
(3)上下文的衔接和全文的连贯性 。
阅卷应整体评分,从主题是否明确、内容是否完整、内容和原文衔接度高不高、语言是否符合原文风格、语言使用是否正确等方面综合考虑档次。先确定档次,再具体给分。
3、续写内容必须符合故事主线。不符合的一律不及格(15分以下)。抄袭原文或不相干的内容达到1/3 的(连着抄,间隔着抄都算)、充满负能量或不道德的内容,均判零分。
4、阅读材料的语言:主要以第一人称叙事为主,因此续写部分的语言也应是叙事风格,否则分数降低一个档次或扣5分。
5、语法:文章时态为一般过去时。使用时态错误,扣3分。 词汇、语法错误:一般大错扣1分,如出现1个小错,从总分中减去半分。相同的错误不重复扣分。如书写较差,以至影响交际,将分数降低一个档次。
注意事项:续写部分应该以第一人称讲述故事,主要用过去时(如果人称或者时态用错,降一档);与原材料的语言风格保持一致,否则分数降低一个档次。
二、评分标准
五、命题专家谈读后续写
1.高考读后续写以学科素养为导向, 突出综合性和创新性, 倡导读写融合。
2.语篇文体为记叙文,文章结构简单, 时间、地点明确, 语言生动, 但难度不大。
3.段落的开头语提供了明确的信息。段落的开头语规划了写作思路和框架, 写作内容基本明确。
4.话题积极向上, 传播正能量, 倡导人与自然的和谐共处。
5.方向和努力一样重要。研透题型特点, 明确考查的各项能力, 加强针对性训练。
6.变的是语篇, 不变的是思路。高考中的文本材料通常为记叙文, 要根据记叙文的要素来理清文本的主要内容和故事情节的发展脉络, 从而进行合理的续写。
7.千里之行,始于足下。要想快速提炼出故事梗概, 弄清人物特点, 理清故事情节的发展脉络, 就要加大日常词汇背诵, 大量阅读记叙文材料, 总结归纳其写作特点。
8.整体布局, 科学规划。读后续写是一个写作大工程, 除了要有厚实的阅读基础外, 还要对读后续写的思路进行整体布局, 并对整个写作训练的过程进行科学规划。除了加大词汇量外, 还要系统地梳理各种情景描写、人物刻画、情节发展、故事结局与启示的高级语句与段落, 并在写作中尝试使用。只有从大局出发, 整篇布局并进行相应的训练, 才能写出高分佳作。
9.走出一条属于自己的路, 享受读写的快乐。二轮复习时间短, 一篇完整的读后续写用时多, 因此在课堂上练习的时间比较有限。但是, 读后续写分值较高, 这就要求我们有自己的复习计划和节奏, 合理安排阅读和写作的练习。小段的时间可以进行小语段、小情节的微写作; 大段的时间就可以进行整篇的续写, 养成提笔能写、见情景能表达的写作习惯, 走出一条属于自己的路, 享受读写的快乐。
六、读后续写思维导图
七、读后续写高考真题
01--2023年新高考I&II卷
阅读下面材料, 根据其内容和所给段落开头语续写两段, 使之构成一篇完整的短文。
When I was in middle schl, my scial studies teacher asked me t enter a writing cntest. I said n withut thinking. I did nt lve writing. My family came frm Brazil, s English was nly my secnd language. Writing was s difficult and painful fr me that my teacher had allwed me t present my paper n the sinking f the Titanic by acting ut a play, where I played all the parts. N ne laughed harder than he did.
S, why did he suddenly frce me t d smething at which I was sure t fail? His reply: “Because I lve yur stries. If yu’re willing t apply yurself, I think yu have a gd sht at this.” Encuraged by his wrds, I agreed t give it a try.
I chse Paul Revere’s hrse as my subject. Paul Revere was a silversmith (银匠) in Bstn wh rde a hrse at night n April 18, 1775 t Lexingtn t warn peple that British sldiers were cming. My stry wuld cme straight frm the hrse’s muth. Nt a brilliant idea, but funny; and unlikely t be anyne else’s chice.
What did the hrse think, as he sped thrugh the night? Did he get tired? Have dubts? Did he want t quit? I sympathized immediately. I gt tired. I had dubts. I wanted t quit. But, like Revere’s hrse, I kept ging. I wrked hard. I checked my spelling. I asked my lder sister t crrect my grammar. I checked ut a half dzen bks n Paul Revere frm the library. I even read a few f them.
When I handed in the essay t my teacher, he read it, laughed ut lud, and said, “Great. Nw, write it again.” I wrte it again, and again and again. When I finally finished it, the thught f winning had given way t the enjyment f writing. If I didn’t win, I wuldn’t care.
注意:
1. 续写词数应为150个左右;
2. 请按如下格式在答题卡的相应位置作答。
A few weeks later, when I almst frgt the cntest, there came the news.
____________________________________________________________________________________________________________________________________________________________________________________________________________________________________________________________________________________
I went t my teacher’s ffice after the award presentatin.
____________________________________________________________________________________________________________________________________________________________________________________________________________________________________________________________________________________
第五档
(21~25分)
1.创造了丰富合理的内容,富有逻辑性,续写完整与原文情境融洽度高。
2.使用了多样并且恰当的词汇和语法结构,可能有个别小错,但完全不影响理解
3.有效地使用了语句间的衔接手段。全文结构清晰,意义连贯。
第四档
(16~20分)
1.创造了比较丰富合理的内容,比较有逻辑性,续写比较完整,与原文情境融洽度高。
2.使用了比较多样并且恰当的词汇和语法结构。可能有些许错误,但不影响理解。
3.比较有效地使用了语句间的衔接手段,全文结构比较清晰,意义比较连贯。
第三档
(11~15分)
1.创造了基本合理的内容,有一定的逻辑性,续写基本完整,与原文情境相关。
2.使用了简单的词汇和语法结构,有一些错误或不恰当之处,但基本不影响理解。
3.基本有效地使用了语句间衔接手段,全文结构基本清晰,意义基本连贯。
第二档
(6~10分)
1.内容或逻辑上有一些重大问题,续写不够完整,与原文情境有一定程度脱节。
2.所使用的词汇有限,语法结构单调,错误较多,影响理解。
3.未能有效地使用语句间的衔接手段,全文结构不够清晰,意义不够连贯。
第一档
(1~5分)
1.内容或逻辑上有较多重大问题,或有部分内容抄自原文,续写不完整,与原文情境基本脱节。
2.所使用的词汇有限,语法结构单调,错误很多,严重影响理解。
3.几乎没有使用语句间的衔接手段,全文结构不清晰,意不连贯。
零分
未作答,所写内容太少或无法看清,以致无法评判。所写内容全部抄自原文或与题目要求完全不相关。
02--2023年浙江1月卷
阅读下面材料,根据其内容和所给段落开头语续写两段,使之构成一篇完整的短文。
I was invited t a ckut n an ld friend’s farm in western Washingtn. I parked my car utside the farm and walked past a milking huse which had apparently nt been used in many years. A nise at a windw caught my attentin, s I entered it. It was a hummingbird (蜂鸟), desperately trying t escape. She was cvered in spider-webs (蛛网) and was barely able t mve her wings. She ceased her struggle the instant I picked her up.
With the bird in my cupped hand, I lked arund t see hw she had gtten in. The brken windw glass was the likely answer. I stuffed a piece f clth int the hle and tk her utside, clsing the dr securely behind me.
When I pened my hand, the bird did nt fly away; she sat lking at me with her bright eyes. I remved the sticky spider-webs that cvered her head and wings. Still, she made n attempt t fly. Perhaps she had been struggling against the windw t lng and was t tired? Or t thirsty?
As I carried her up the blackberry-lined path tward my car where I kept a water bttle, she began t mve. I stpped, and she sn tk wing but did nt immediately fly away.
Hvering (悬停), she apprached within six inches f my face. Fr a very lng mment, this tiny creature lked int my eyes, turning her head frm side t side. Then she flew quickly ut f sight.
During the ckut I tld my hsts abut the hummingbird incident. They prmised t fix the windw. As I was departing, my friends walked me t my car. I was standing by the car when a hummingbird flew t the center f ur grup and began hvering. She turned frm persn t persn until she came t me. She again lked directly int my eyes, then let ut a squeaking call and was gne. Fr a mment, all were speechless. Then smene said, “She must have cme t say gdbye.”
注意:
1. 续写词数应为 150 左右;
2. 请按如下格式在答题纸的相应位置作答。
A few weeks later, I went t the farm again.
____________________________________________________________________________________________________________________________________________________________________________________________________________________________________________________________________________________
I was just abut t leave when the hummingbird appeared.
____________________________________________________________________________________________________________________________________________________________________________________________________________________________________________________________________________________
03--2022年新高考I&II卷
阅读下面材料,根据其内容和所给段落开头语续写两段,使之构成一篇完整的短文。
It was the day f the big crss-cuntry run. Students frm seven different primary schls in and arund the small twn were warming up and walking the rute(路线)thrugh thick evergreen frest.
I lked arund and finally sptted David, wh was standing by himself ff t the side by a fence. He was small fr ten years ld. His usual big tthy smile was absent tday. I walked ver and asked him why he wasn’t with the ther children. He hesitated and then said he had decided nt t run.
What was wrng? He had wrked s hard fr this event!
I quickly searched the crwd fr the schl’s cach and asked him what had happened. “I was afraid that kids frm ther schls wuld laugh at him,” he explained uncmfrtably. “I gave him the chice t run r nt, and let him decide.”
I bit back my frustratin(懊恼). I knew the cach meant well—he thught he was ding the right thing. After making sure that David culd run if he wanted, I turned t find him cming twards me, his small bdy rcking frm side t side as he swung his feet frward.
David had a brain disease which prevented him frm walking r running like ther children, but at schl his classmates thught f him as a regular kid. He always participated t the best f his ability in whatever they were ding. That was why nne f the children thught it unusual that David had decided t jin the crss-cuntry team. It just tk him lnger—that’s all. David had nt missed a single practice, and althugh he always finished his run lng after the ther children, he did always finish. As a special educatin teacher at the schl, I was familiar with the challenges David faced and was prud f his strng determinatin.
注意:
1. 续写词数应为150左右;
2. 请按如下格式在答题卡的相应位置作答.
We sat dwn next t each ther, but David wuldn’t lk at me.
____________________________________________________________________________________________________________________________________________________________________________________________________________________________________________________________________________________
I watched as David mved up t the starting line with the ther runners.
____________________________________________________________________________________________________________________________________________________________________________________________________________________________________________________________________________________
04--2022年浙江6月卷
阅读下面短文,根据所给情节进行续写,使之构成一个完整的故事。
I needed t d smething in my cmmunity (社区) in rder t cmplete the cmmunity service hurs required t graduate frm high schl. Sme f my friends had signed up t spend time at a sup kitchen, s I did, t. It seemed like a gd thing t d.
I thught that we wuld just be passing ut dinners t thse in need, but I fund ut we wuld be ding everything frm preparing t serving the dinner. We began preparing the fd, frm mixing salad dressing t separating frzen meat. Much still needed t be dne befre dinner was served, but already utside the building many hmeless peple were gathering. It wasn’t until a cuple f hurs later that we pened the drs and began serving dinner.
As the line f peple came tward me, I gt a little scared. I’d cme face t face with the hmeless: Hw shuld I act? Hw wuld they treat me? Wuld they hate me fr having mre than they did? While sme f the peple lked very friendly, sme f them lked s dangerus. I didn’t have t much time t wrry abut it. I was assigned (分配) t serve the salad with the lady next t me. She smiled at me and said if I needed help, she’d be right there, which I fund quite cmfrting.
I had never seen s many peple wanting fd. They were f all ages and natinalities. Mst f them wre clthes that were trn and dirty. Sme lked like they had tally given up n life, while thers seemed t be making the best f the situatin, smiling and jking. Sme were better ff than thers, but they all needed a gd meal and a warm place t eat. It saddened me t think f hw many peple there were wh didn’t have a place t call hme and the nly fd they gt came frm a sup kitchen.
注意:
1. 所续写短文的词数应为150左右;
2. 至少使用5个短文中标有下划线的关键词语;
3. 续写部分分为两段,每段的开头语已为你写好;
4. 续写完成后,请用下划线标出你所使用的关键词语。
Paragraph 1:
As they came in my directin, I put n my brightest and happiest smile.
____________________________________________________________________________________________________________________________________________________________________________________________________________________________________________________________________________________Paragraph 2:
I was s happy that I had earned my service hurs in this way.
____________________________________________________________________________________________________________________________________________________________________________________________________________________________________________________________________________________
05--2022年浙江1月卷
阅读下面短文, 根据所给情节进行续写, 使之构成一个完整的故事
When Dr. Hendersn was assigning(指定) prject mates fr his psychlgy class, I secretly hped he wuld pair me with my best friend r at least a classmate I culd have sme fun with. Abve all, I hped he wuldn't assign me t wrk with the fiercely cmpetitive, extremely serius fellw wh always wre dark clthes and apparently had a persnality t match. As fate (命运)wuld have it, Dr. Hendersn very deliberately matched everyne in class and annunced that I wuld be wrking with the ne persn in class I wanted t avid.
I went up t my new teammate and intrduced myself. He lked at me as thugh I weren't there. I felt he treated me as thugh I wuld hld him back and prbably make him fail t get an A in the curse. He wasn't mean r abusive; he just gave me the impressin he culd d whatever prject we dreamed up better if he did it alne.
Needless t say, I didn't lk frward t an entire term f being brushed ff, but I tried t make the best f it and didn't say anything fr fear that I wuld make things wrse.
The prject required each team t develp a hypthesis (假说), set up an experiment t test the hypthesis, d the statistical analysis and present the findings. Whatever grade the team received wuld be shared by bth students.
When my teammate and I met t discuss ur prject, I was uneasy. Here was this challenging student wh had a reputatin fr single-mindedness and gd grades—the exact ppsite f me. I was utmatched. I actually wanted t drp the class at ne pint, but stpped shrt because I didn't want t give him the satisfactin f my chickening ut. I decided t stick t it n matter what.
After lng discussins we smehw agreed t d a study n the psychlgical well-being f teenagers. I wasn't sure what it meant exactly, but at least we had a tpic.
注意:
1. 所续写短文的词数应为150左右;
2. 至少使用5个短文中标有下划线的关键词语;
3. 结部分分为两段, 每段的开头语已为你写好;
4. 续写完成后, 请用下划线标出你所使用的关键词语。
Para 1. We started t meet regularly t draw up ur plans.
______________________________________________________________________________________________________________________________________________________________
Para 2. One day I gt wrd that he was admitted t hspital fr a serius disease.
______________________________________________________________________________________________________________________________________________________________
06--2021年新高考I&II卷
A MOTHER’S DAY SURPRISE
The twins were filled with excitement as they thught f the surprise they were planning fr Mther’s Day. Hw pleased and prud Mther wuld be when they brught her breakfast in bed. They planned t make French tast and chicken prridge. They had watched their mther in the kitchen.There was nthing t it. Jenna and Jeff knew exactly what t d.
The big day came at last. The alarm rang at 6 a.m. The pair went dwn the stairs quietly t the kitchen. They decided t bil the prridge first. They put sme rice int a pt f water and left it t bil while they made the French tast. Jeff brke tw eggs int a plate and added in sme milk. Jenna fund the bread and put tw slices int the egg mixture. Next, Jeff turned n the secnd stve burner t heat up the frying pan. Everything was ging smthly until Jeff started frying the bread. The pan was t ht and the bread turned black within secnds. Jenna threw the burnt piece int the sink and put in the ther slice f bread. This time, she turned dwn the fire s it cked nicely.
Then Jeff nticed steam shting ut f the pt and the lid starting t shake. The next minute, the prridge biled ver and put ut the fire. Jenna panicked. Thankfully, Jeff stayed calm and turned ff the gas quickly. But the stve was a mess nw. Jenna tld Jeff t clean it up s they culd cntinue t ck the rest f the prridge. But Jeff’s hand tuched the ht burner and he gave a cry f pain. Jenna made him put his hand in cld water. Then she caught the smell f burning. Oh dear! The piece f bread in the pan had turned black as well.
注意:
1. 续写词数应为150左右。
2. 请按如下格式在答题卡的相应位置作答。
As the twins lked arund them in disappintment, their father appeared.
____________________________________________________________________________________________________________________________________________________________________________________________________________________________________________________________________________________
The twins carried the breakfast upstairs and wke their mther up.
____________________________________________________________________________________________________________________________________________________________________________________________________________________________________________________________________________________
07--2021年浙江6月卷
阅读下面短文,根据所给情节进行续写,使之构成一个完整的故事,
My dad, Gerge, nly had an eighth grade educatin. A quiet man, he didn’t understand my wrld f schl activities. Frm age 14, he wrked. And his dad, Albert, tk the mney my dad earned and used it t pay family expenses.
I didn’t really understand his wrld either: He was a livestck trucker, and I thught that I wuld surpass(超过)anything he had accmplished by the time I walked acrss the stage at high schl graduatin.
Summers in the mid-70s were spent at hme shting baskets, hitting a baseball, r thrwing a ftball, preparing fr my future as a quarterback n a ftball team. In pr weather, I read abut sprts r practiced my trmbne(长号).
The summer befre my eighth grade I was ne f a grup f bys that a neighbring farmer hired t wrk in his field. He explained ur basic task, the tractr fired up and we were ff, riding dwn the field lking fr weeds t spray with chemicals. After a shrt way, the farmer stpped and pinted at a weed which we missed. Then we began again. This happened ver and ver, but we sn learned t identify different grasses like cckleburs, lamb’s-quarters, fxtails, and the king f weeds, the pretty purple thistle. It was tiring wrk, but I lked frward t the pay, even thugh I wasn’t sure hw much it wuld amunt t.
At hme, my dad said, "A jb’s a big step t grwing up. I’m glad yu will be cntributing t the husehld." My dad’s wrds made me realize that my earnings might nt be mine t d with as I wished.
My labrs lasted abut tw weeks, and the farmer said there might be mre wrk, but I wasn’t interested. I decided it was nt fair that I had t cntribute my mney.
注意:
1. 所续写短文的词数应为150左右;
2. 至少使用5个短文中标有下划线的关键词语;
3. 续写部分分为两段,每段的开头语已为你写好;
4. 续写完成后,请用下划线标出你所使用的关键词语。
08--2021年浙江1月卷
阅读下面短文,根据所给情节进行续写,使之构成一个完整的故事。
Pumpkin (南瓜)carving at Hallween is a family traditin. We visit a lcal farm every Octber. In the pumpkin field, I cmpete with my three brthers and sister t seek ut the biggest pumpkin. My dad has a rule that we have t carry ur pumpkins back hme, and as the eldest child I have an advantage — I carried an 85-punder back last year.
This year, it was hard t tell whether my prize r the ne chsen by my 14-year-ld brther, Jasn, was the winner. Unfrtunately we frgt t weigh them befre taking ut their insides, but I was determined t prve my pint. All f us were hard at wrk at the kitchen table, with my mm filming the annual event. I’m unsure nw why I thught frcing my head inside the pumpkin wuld settle the matter, but it seemed t make perfect sense at the time.
With the pumpkin resting n the table, hle uppermst, I bent ver and pressed my head against the pening. At first I gt jammed just abve my eyes and then, as I went n with my task, unwilling t quit, my nse briefly prevented entry. Finally I managed t put my whle head int it, like a crk (软木塞) frced int a bttle. I was able t straighten up with the huge pumpkin resting n my shulders.
My excitement was shrt-lived. The pumpkin was heavy. “I’m ging t set it dwn, nw,” I said, and with Jasn helping t supprt its weight, I bent back ver the table t give it smewhere t rest. It was nly when I tried t remve my head that I realized getting ut was ging t be less straightfrward than getting in. When I pulled hard, my nse gt in the way. I gt int a panic as I pressed firmly against the table and mved my head arund trying t find the right angle, but it was n use. “I can’t get it ut!” I shuted, my vice sunding unnaturally lud in the enclsed space.
注意:
1. 所续写短文的词数应为150左右;
2. 至少使用5个短文中标有下划线的关键词语;
3. 续写部分分为两段,每段的开头语已为你写好;
4. 续写完成后,请用下划线标出你所使用的关键词语。
Paragraph 1
I was stuck fr five r six minutes thugh it felt much lnger. ______________________________________ ____________________________________________________________________________________________________________________________________________________________________________________________________________________________________________________________________________________
Paragraph 2
That vide was psted the day befre Hallween. ________________________________________________ ____________________________________________________________________________________________________________________________________________________________________________________________________________________________________________________________________________________
09--2020年浙江7月卷
阅读下面短文,根据所给情节进行续写,使之构成一个完整的故事。
One fall, my wife Elli and I had a single gal: t phtgraph plar bears. We were staying at a research camp utside “the plar bear capital f the wrld”-the twn f Churchill in Manitba, Canada.
Taking pictures f plar bears is amazing but als dangerus. Plar bears-like all wild animals shuld be phtgraphed frm a safe distance. When I'm face t face with a plar bear, I like it t be thrugh a camera with a telepht lens. But smetimes,that is easier said than dne. This was ne f thse times.
As Elli and I cked dinner, a yung male plar bear wh was playing in a nearby lake sniffed, and smelled ur garlic bread.
The hungry bear fllwed his nse t ur camp, which was surrunded by a high wire fence. He pulled and bit the wire. He std n his back legs and pushed at the wden fence psts.
Terrified, Elli and I tried all the bear defense actins we knew. We yelled at the bear, hit pts hard,and fired blank shtgun shells int the air. Smetimes lud nises like these will scare bears ff. Nt this plar bear thugh-he just kept trying t tear dwn the fence with his massive paws(爪子).
I radied the camp manager fr help. He tld me a helicpter was n its way, but it wuld be 30 minutes befre it arrived. Making the best f this clse encunter(相遇), I tk sme pictures f the bear.
Elli and I feared the fence wuldn’t last thrugh 30 mre minutes f the bear's punishment. The camp manager suggested I use pepper spray. The spray burns the bears’ eyes, but desn't hurt them. S I apprached ur uninvited guest slwly and,thrugh the fence, sprayed him in the face. With an angry rar(吼叫), the bear ran t the lake t wash his eyes.
注意:1. 所续写短文的词数应为150左右;
2. 至少使用5个短文中标有下划线的关键词语;
3. 续写部分分为两段,每段的开头语已为你写好;
4. 续写完成后,请用下划线标出你所使用的关键词语。
Paragraph1: A few minutes later, the bear headed back t ur camp.
________________________________________________________________________________________
Paragraph2: At that very mment, the helicpter arrived.
________________________________________________________________________________________
10--2020年浙江1月卷
阅读下面短文,根据所给情节进行续写,使之构成一个完整的故事。
“I’m ging t miss yu s much, Pppy,” said the tall, thin teenager. He bent dwn t hug his ld friend gdbye. He std up, hugged his parents, and smiled, trying nt t let his emtins (情绪) get the better f him.
His parents were nt quite able t keep theirs under cntrl. They had driven their sn several hurs ut f twn t the university where he wuld sn be living and studying. It was time t say gdbye fr nw at least. The family hugged and smiled thrugh misty eyes and then laughed.
The by lifted the last bag nt his shulder, and flashed a bright smile. “I guess this is it.” he said. “I’ll see yu back hme in a mnth, kay?” His parents ndded, and they watched as he walked ut f sight int the crwds f hundreds f students and parents. The by’s mther turned t the dg, “Okay, Pppy, time t g back hme.”
The huse seemed quiet as a tmb withut the by living there. All that week, Pppy didn’t seem interested in her dinner, her favrite ty, r even in her daily walk. Her wners were sad t, but they knew their sn wuld be back t visit, Pppy didn’t.
They ffered the dg sme f her favrite peanut butter treats. They even let her sit n the sfa, but the ld girl just wasn’t her usual cheerful self. Her wners started t get wrried, “What shuld we d t cheer Pppy up?” asked Dad. “We’ve tried everything.”
“I have an idea, but it might be a little crazy,” smiled Mm. “Withut anybdy left in the huse but us, this place culd use a bit f fun. Let’s get a little dg fr Pppy.”
It didn’t take lng befre they walked thrugh the frnt dr carrying a big bx. Pppywelcmed them hme as usual, but when she saw the bx, she stpped. She put her nse n it. Her tail began wagging (摆动) ever s slwly, then faster as she caught the smell.
注意:
1. 所续写短文的词数应为150左右;
2. 至少使用5个短文中标有下划线的关键词语;
3. 续写部分分为两段,每段的开头语已为你写好;
4. 续写完成后,请用下划线标出你所使用的关键词语。
Dad pened the bx and a sweet little dg appeared.
__________________________________________________________________________________________________________________________________
A few weeks later, the by arrived hme frm the university.
__________________________________________________________________________________________________________________________________
11--2020年新高考卷(山东卷)
阅读下面材料, 根据其内容和所给段落开头语续写两段, 使之构成一篇完整的短文。
The Meredith family lived in a small cmmunity. As the ecnmy was in decline, sme peple in the twn had lst their jbs. Many f their families were struggling t make ends meet. Peple were trying t help each ther meet the challenges.
Mrs. Meredith was a mst kind and thughtful wman. She spent a great deal f time visiting the pr. She knew they had prblems, and they needed all kinds f help. When she had time, she wuld bring fd and medicine t them.
One mrning she tld her children abut a family she had visited the day befre. There was a man sick in bed, his wife, wh tk care f him and culd nt g ut t wrk, and their little by. The little by -his name was Bernard-had interested her very much.
“I wish yu culd see him,” she said t her wn children, Jhn, Harry, and Clara. “He is such a help t his mther. He wants very much t earn sme mney, but I dn't see what he can d.”
After their mther left the rm, the children sat thinking abut Bernard. “I wish we culd help him t earn mney,” said Clara. “His family is suffering s much.”
“S d I,” said Harry. “We really shuld d smething t assist them.”
Fr sme mments, Jhn said nthing, but, suddenly, he sprang t his feet and cried, “I have a great idea! I have a slutin that we can all help accmplish(完成).”
The ther children als jumped up all attentin. When Jhn had an idea, it was sure t be a gd ne. “I tell yu what we can d,” said Jhn. “Yu knw that big bx f crn Uncle Jhn sent us? Well, we can make ppcrn(爆米花), and put it int paper bags, and Bernard can take it arund t the huses and sell it.”
注意:
1. 续写词数应为150左右:
2. 请按如下格式在答题卡的相应位置作答。
When Mrs. Meredith heard f Jhn's idea, she thught it was a gd ne, t.
____________________________________________________________________________________________________________________________________________________________________________________________________________________________________________________________________________________
With everything ready, Bernard started ut n his new business.
____________________________________________________________________________________________________________________________________________________________________________________________________________________________________________________________________________________
专题02 2022新高考Ⅰ卷读后续写真题剖析-备战2024年新高考英语读后续写高分必备攻略(全国通用)课件PPT: 这是一份专题02 2022新高考Ⅰ卷读后续写真题剖析-备战2024年新高考英语读后续写高分必备攻略(全国通用)课件PPT,共16页。PPT课件主要包含了读后续写高分卷的特点等内容,欢迎下载使用。
专题01 2021新高考Ⅰ卷读后续写真题剖析-备战2024年新高考英语读后续写高分必备攻略(全国通用)课件PPT: 这是一份专题01 2021新高考Ⅰ卷读后续写真题剖析-备战2024年新高考英语读后续写高分必备攻略(全国通用)课件PPT,共18页。
专题 05 读后续写之 精彩结尾 (新高考满分作文读后续写高分突破)-2024年新高考英语满分作文读后续写高分突破+万能金句: 这是一份专题 05 读后续写之 精彩结尾 (新高考满分作文读后续写高分突破)-2024年新高考英语满分作文读后续写高分突破+万能金句,共21页。

