福建省2024七年级生物下学期期中学情评估试卷(附答案人教版)
展开1.习近平总书记提出了构建人类命运共同体理念,下列从生物学的角度理解“人类命运共同体”的说法错误的是( )
A.地球上现存的人种起源于森林古猿
B.地球是包括人类在内的所有生物的共同家园
C.人类的祖先可能生活在非洲
D.人类可以从自然界掠夺一切有利资源为人所用
2.人从受精卵的形成到婴儿的出生要经历的场所依次是下图结构中的( )
(第2题)
A.①②③④
B.①②③
C.①②④
D.②③④
3.父母生育了我们,呵护我们健康成长,我们要常怀感恩之心。下列叙述错误的是( )
A.精子和卵细胞都是生殖细胞
B.精子与卵细胞在卵巢内形成受精卵
C.胎盘是胎儿与母体交换物质的器官
D.母亲分娩时常常伴随着剧烈的阵痛
4.同学们应正确对待青春期的身体变化,下列有关叙述正确的是( )
A.养成不良的生活卫生习惯 B.应树立正确的性道德观念
C.盲目加大运动锻炼的强度 D.对身体发育变化充满忧虑
5.我国科研人员首次在实验室条件下建立了人胚胎三维培养系统,揭示了人体从受精卵到早期胚胎的发育过程,从而为胚胎早期发育的研究建立了重要的基础。下列关于人的生殖和发育的叙述,不正确的是( )
(第5题)
A.①的形成发生在女性的子宫中
B.②中细胞所含的遗传物质与①相同
C.②→③过程经历了细胞的分裂和分化
D.人胚胎三维培养系统模拟了人体内的胚胎发育环境
6.果果同学早餐吃永安粿条,为他上午学习活动提供能量的主要物质是( )
A.糖类 B.蛋白质
C.脂肪 D.维生素
7.下列人体所需营养物质与缺乏症对应正确的是( )
A.维生素A——坏血病 B.含钙无机盐——佝偻病
C.维生素C——夜盲症 D.含碘无机盐——糖尿病
8.在人体的消化系统中,最大的消化腺是( )
A.肝脏 B.胰腺
C.唾液腺 D.肠腺
9.下列各组营养成分中,可以不经消化,被人体直接吸收的是( )
A.水、维生素、蛋白质 B.水、无机盐、维生素
C.水、脂肪、无机盐 D.脂肪、葡萄糖、蛋白质
10.下列关于食物的营养成分和消化的说法中,不正确的是( )
A.糖类、脂肪、蛋白质是细胞的构成物质,而且都能为生命活动提供能量
B.胆汁不含消化酶,对食物的消化不起作用
C.胃液和肠液都能参与牛奶的消化
D.咀嚼米饭会感觉到甜味,是因为唾液淀粉酶将淀粉分解成了麦芽糖
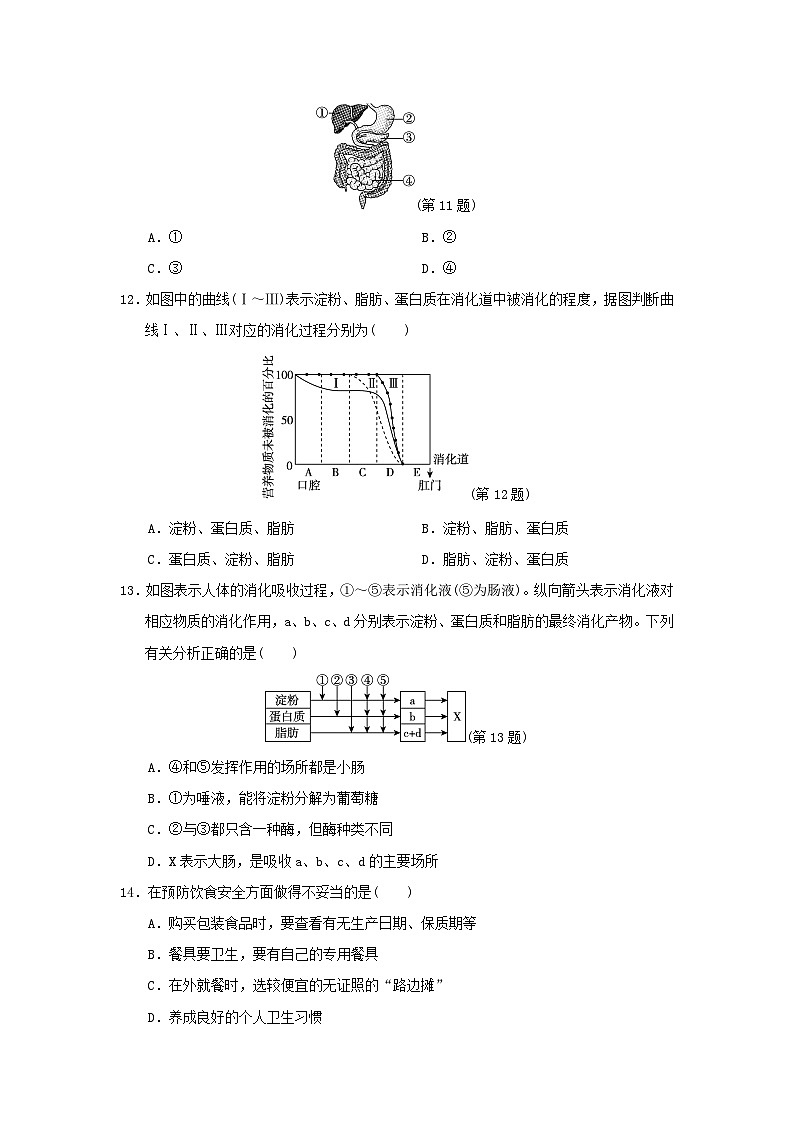
11.医生从小王消化道的某个器官中取少量液体,经化验发现含有葡萄糖、麦芽糖、淀粉、氨基酸、脂肪酸、维生素等物质,由此推测该器官是图中的( )
(第11题)
A.① B.②
C.③ D.④
12.如图中的曲线(Ⅰ~Ⅲ)表示淀粉、脂肪、蛋白质在消化道中被消化的程度,据图判断曲线Ⅰ、Ⅱ、Ⅲ对应的消化过程分别为( )
(第12题)
A.淀粉、蛋白质、脂肪 B.淀粉、脂肪、蛋白质
C.蛋白质、淀粉、脂肪 D.脂肪、淀粉、蛋白质
13.如图表示人体的消化吸收过程,①~⑤表示消化液(⑤为肠液)。纵向箭头表示消化液对相应物质的消化作用,a、b、c、d分别表示淀粉、蛋白质和脂肪的最终消化产物。下列有关分析正确的是( )
(第13题)
A.④和⑤发挥作用的场所都是小肠
B.①为唾液,能将淀粉分解为葡萄糖
C.②与③都只含一种酶,但酶种类不同
D.X表示大肠,是吸收a、b、c、d的主要场所
14.在预防饮食安全方面做得不妥当的是( )
A.购买包装食品时,要查看有无生产日期、保质期等
B.餐具要卫生,要有自己的专用餐具
C.在外就餐时,选较便宜的无证照的“路边摊”
D.养成良好的个人卫生习惯
15.人的呼吸系统中能与血液进行气体交换的结构是( )
A.鼻 B.咽
C.气管 D.肺泡
16.俗话说“食不言,寝不语”,下列有关“食不言”的解释正确的是( )
A.说话需要力气,不利于保养身体
B.避免食物由咽、喉进入气管
C.有利于保护声带
D.避免流经消化器官的血量减少,影响消化
17.下列有关呼吸道结构与功能的叙述,不正确的是( )
A.呼吸道都有骨或软骨做支架,能保证气体顺畅通过
B.呼吸道的纤毛能分泌黏液,能消灭到达肺部气体中的细菌
C.呼吸道腺细胞能分泌黏液,能湿润到达肺部的气体
D.鼻腔黏膜含有丰富的毛细血管,能温暖到达肺部的气体
18.生活在平原地区的人,进入高原一段时间后,血液中的一种成分会显著增加,这种成分是( )
A.血浆 B.血小板
C.红细胞 D.白细胞
19.福建协和医院完成了省内首例“纯国产”的人工心脏植入手术,这颗人工心脏如果能为体循环提供动力,则需要安装在心脏的( )
A.左心房 B.左心室
C.右心房 D.右心室
20.血液中脂肪含量若长期过高,会在动脉壁上沉积,使得动脉弹性降低、管腔变窄,即动脉粥样硬化。如图所示,下列叙述不正确的是( )
(第20题)
A.动脉粥样硬化常导致管腔堵塞或破裂出血等后果
B.若发生动脉粥样硬化可导致①处组织缺血或坏死
C.运动可增加脂肪的消耗,从而防止动脉粥样硬化
D.动脉粥样硬化使管腔变窄,常会引起血压升高
21.如图所示为呼吸道不同部位与肺泡的总截面积。一个肺泡的截面积比气管的截面积小得多,但是肺泡的总截面积却远远大于气管的,这主要是因为( )
(第21题)
A.肺泡是呼吸道末端膨大形成的
B.肺泡壁上有许多弹性纤维
C.肺泡数目众多
D.肺泡外有丰富的毛细血管
22.如图是某同学用饮料瓶、气球、橡皮塞和玻璃管等材料制作的呼吸系统模型,下列描述各序号所代表的结构名称及生理功能不正确的是( )
(第22题)
A.①代表咽,能粘住空气中的小颗粒并具有杀菌的作用,是形成痰的部位
B.③代表的是呼吸系统的主要器官,是气体交换的主要场所
C.④代表胸廓,主要由肋骨、胸骨和脊柱组成
D.⑤代表膈,膈主要由肌肉组织构成,具有一定的伸缩性
23.如图纵坐标代表肺内气压,1表示的是外界的正常气压,能表示人体在每次吸气、呼气时肺内气压变化的是( )
24.如图为发生在肺内的气体交换示意图。下列相关叙述错误的是( )
(第24题)
A.c是二氧化碳,d是氧气
B.血管甲内流的血液含氧较少
C.a能使澄清的石灰水变浑浊,而b不能
D.过程a、b、c、d是通过肋间肌和膈肌的收缩和舒张实现的
25.如图表示心脏的四个腔及其相连的血管,下列叙述正确的是( )
(第25题)
A.房室瓣保证了血液只能从Ⅱ流向Ⅰ
B.②表示肺静脉,其中的血液含氧丰富
C.Ⅰ和Ⅱ中流动脉血,Ⅲ和Ⅳ中流静脉血
D.血液从Ⅳ出发最终回到Ⅰ的途径属于肺循环
二、非选择题(共9小题,共50分)
26.(4分)如图是人体内血液循环示意图。甲、乙表示血管,A表示某器官,箭头表示血流方向。请判断下列说法是否正确。(正确的画“√”,错误的画“×”)
(第26题)
( )(1)若A代表肺,则甲中流的是静脉血。
( )(2)乙血管与甲血管相比,管壁较厚,弹性大。
( )(3)若甲为主动脉,则乙血管连接心脏右心房。
( )(4)甲、乙血管中都有防止血液倒流的瓣膜。
27.(7分)“试管婴儿”技术给全世界的不孕不育者带来福音。
(第27题)
(1)如图1所示,该技术需要男性提供健康且有活力的精子,产生精子的器官是________(填“睾丸”或“附睾”)。精子体外与________结合后并培养,将________植入母体,在母体的________(填结构名称)内生长发育为胎儿。
(2)随着生物技术的发展,“试管婴儿”技术也在不断迭代,如图2所示。
①第一代技术中,需要使用药物刺激母亲的________(填结构名称)排卵,以突破自然排卵周期的限制,获得更多卵细胞。
②第二代技术中,理论上每个卵细胞完成受精作用需要________个精子。
③第三代技术的意义是________________________________。
28.(5分)如图是某七年级学生小明的早餐,包括两片面包、一个鸡蛋、一杯牛奶、一个苹果。根据所学的生物学知识回答下列问题。
(第28题)
(1)青少年应该多补充蛋类、牛奶等富含__________的食物。六大类营养物质中,细胞中含量最多的是________。
(2)早餐的时候吃一个苹果,可以补充人体对维生素C的需要,可以预防__________,避免牙龈出血。
(3)面包内含有__________,它是人体最主要的供能物质。
(4)科学健康的膳食原则是____________,即保证“全面而平衡的营养”。
29.(6分)某生物兴趣小组的同学在探究“馒头在口腔中的变化”时,设计了如下实验。
(1)为使实验更具有说服力,请补充实验:①是______________,②是______________。
(2)B试管在实验过程中存在一处错误,请改正:____________________________________。
(3)改正B试管后,A试管与B试管作为对照,变量是______________,针对此组对照实验作出假设:________________________________________。
(4)根据A、C、D三支试管加碘液后的现象分析:唾液淀粉酶对淀粉发挥作用需要适宜的__________。
30.(5分)如图是人体消化系统模式图,据图分析回答下列问题。
(第30题)
(1)人体最大的消化腺是①,它分泌的________能促进脂肪的消化。
(2)制药厂常把一些药物封装在淀粉制成的胶囊中给病人服用,主要原因是避免对________产生刺激,它是____________开始被消化的部位。
(3)人体消化和吸收的主要场所是[ ]____________,内有皱襞和____________,增加了吸收营养的表面积。
31.(7分)临床上,呼吸衰竭的患者常通过气管外部插管使用呼吸机进行辅助治疗。据图回答下列问题。
(第31题)
(1)正常情况下,呼吸道能对吸入的空气进行一定的处理。上述呼吸机治疗时,吸气气源先流经呼吸机的过滤器,对空气进行一定的________;之后流经的湿润器(或加湿器)是模拟人体鼻腔和气管壁的________,以补偿气管插管患者失去的呼吸道的湿润处理。
(2)正常情况下,人体的________、肋间肌等呼吸肌________,使肺内气压________(填“大于”或“小于”)外界气压,气体进入肺。根据如图判断,该呼吸机能够辅助呼吸衰竭病人完成的过程是________________(填“肺与外界”或“组织细胞处”)的气体交换。
(3)无论是自主呼吸还是用呼吸机辅助治疗,进入肺泡的气体经过扩散作用与包绕在肺泡外的毛细血管进行气体交换,其中的氧气被运往全身各处供组织细胞利用,为人体生命活动提供________。
32.(5分)PM2.5是形成“雾霾”的主要原因,主要来源是工业生产、汽车尾气排放等过程中排放的残留物。长期吸入,会引起人体呼吸系统和心脑血管等疾病,威胁人类健康。请根据所学知识回答下列问题。
(1)雾霾会通过呼吸道进入人体的肺。人的鼻腔前部生有鼻毛,可阻挡灰尘;鼻腔内表面黏膜中分布有______________,可对空气加温;黏膜分泌黏液,使空气变得______________________________________________________。
(2)如图为支气管与肺泡结构示意图及肺泡的局部剖面图。
(第32题)
据图可知,肺泡数量__________,扩大了气体交换的表面积。肺泡外包绕着丰富的毛细血管,并且肺泡壁和毛细血管壁都很薄,均由________层上皮细胞构成。这些特点都是生物体__________和功能相适应的表现。
33.(6分)酒驾是造成道路交通事故的一大“杀手”,如图表示酒精进入人体后的相关过程,其中A~D表示结构,据图回答:
(第33题)
(1)人体吸收酒精的主要器官是________。
(2)大部分酒精进入人体后在________分解代谢,喝酒过量会导致该器官负担过重造成损伤。
(3)酒精进入血液后,随________(填“体循环”或“肺循环”)最先到达心脏的________(填字母),从心脏流出后经________(填血管名称)运输至肺部,最终可经口呼出,所以能经吹气式酒精检测仪检测。
(4)饮酒后,呼出气体与吸入气体相比,含量增加的是________________。
34.(5分)维生素C是人体必需的营养物质之一,人体所需的维生素C多从新鲜的水果和蔬菜中摄取,维生素C极易溶于水,性质不够稳定。
(1)提出问题:黄瓜作为最常见的蔬菜之一,生吃、熟吃均可,为了使人体摄入更多的维生素C,是生吃好还是熟吃好?
(2)作出假设: ______________________________________________________。
(3)制订计划(提示:维生素C可以使高锰酸钾溶液褪色):
①称取等量的两份完好无损的黄瓜(形状、大小、新鲜程度等基本相同),将其中一份蒸熟,一份不做处理,并分别制成汁液(不另外加水),倒入两个洁净的小烧杯中;
②取2支洁净干燥的相同的小试管,编号1、2,分别注入不同浓度的高锰酸钾溶液2毫升,用滴管吸取生黄瓜汁液,逐滴滴入1号试管,边滴边振荡观察,直到高锰酸钾溶液褪去颜色为止,记录所用汁液的滴数n;
③接着用洗净的同一滴管,吸取熟黄瓜汁液,逐滴滴入2号试管,边滴边振荡,并观察高锰酸钾溶液的颜色,直到颜色褪去为止,记录所用汁液的滴数m。
讨论完善计划:
该计划有不合理之处,请你指出并改正:__________________________________________________________。
(4)实施计划:按修改完善后的计划进行实验。预测实验结果,得出结论:
若m>n,说明生黄瓜汁液含维生素C多,黄瓜生吃能摄入更多的维生素C;
若__________,说明___________________________________________;
若m=n,说明__________________________________________________。
答案
一、1.D
2.D 读图指导:如图所示。
3.B 4.B 5.A 6.A 7.B 8.A 9.B 10.B
11.D 读图指导:如图所示。
12.A 13.A 14.C 15.D 16.B 17.B 18.C 19.B
20.B 点拨:动脉粥样硬化就是动脉壁上沉积了一层像小米粥样的脂质,使动脉弹性降低、管腔变窄。动脉粥样硬化常导致管腔堵塞或破裂出血等后果,A正确;由图可知,若发生动脉粥样硬化可导致②处组织缺血或坏死,B错误;为了防止动脉粥样硬化,可以多参加体育锻炼,以增加脂肪的消耗,C正确;动脉粥样硬化使动脉弹性降低、管腔变窄,常会引起血压升高,D正确。
21.C 22.A 23.D
24.D 点拨:c从血管进入肺泡,表示二氧化碳;d从肺泡进入血管,表示氧气,A正确。当血液流经肺泡外的毛细血管时,与肺泡进行气体交换,血液中的二氧化碳进入肺泡,肺泡中的氧气进入血液,由颜色暗红的静脉血变成了鲜红的动脉血,所以血管甲内流的血液含有较多的二氧化碳、较少的氧气,血管乙内的血液含有更丰富的氧气、更少的二氧化碳,B正确。a从肺排出,表示二氧化碳;b从外界入肺,表示氧气。二氧化碳能使澄清的石灰水变浑浊,而氧气不能,C正确。过程a、b表示肺与外界的气体交换,是通过呼吸运动(肋间肌和膈肌的收缩和舒张)实现的,过程c、d表示肺泡内的气体交换,是通过气体扩散作用实现的,D错误。
25.B 读图指导:如图所示。
点拨:房室瓣保证血液从心房流向心室;根据图示可判断Ⅰ、Ⅱ中流静脉血,流经肺泡后含氧量增加,Ⅲ、Ⅳ中流动脉血;Ⅳ为左心室,则血液从Ⅳ出发到Ⅰ的途径为体循环。
二、26.(1)√ (2)× (3)√ (4)×
27.(1)睾丸;卵细胞;早期胚胎;子宫
(2)①卵巢 ②1 ③减少遗传疾病的发生
28.(1)蛋白质;水
(2)坏血病
(3)糖类
(4)合理营养
29.(1)2 mL唾液;变蓝
(2)应加2 mL清水
(3)唾液;唾液淀粉酶能够分解淀粉
(4)温度
30.(1)胆汁
(2)胃;蛋白质
(3)②;小肠;小肠绒毛
31.(1)清洁;黏膜
(2)膈肌;收缩;小于;肺与外界
(3)能量
32.(1)毛细血管;清洁、湿润
(2)多;一;结构
33.(1)小肠 (2)肝脏
(3)体循环;A;肺动脉
(4)酒精和二氧化碳
34.(2)黄瓜生吃能摄入更多的维生素C(或黄瓜熟吃能摄入更多的维生素C)
(3)②中不同浓度的高锰酸钾溶液应改成相同浓度的高锰酸钾溶液
(4)m
加入的物质
处理
温度
时间/min
加碘液后的现象
A
馒头碎屑+2 mL唾液
搅拌
37 ℃
10
不变蓝
B
馒头碎屑+4 mL清水
搅拌
37 ℃
10
变蓝
C
馒头碎屑+①
搅拌
80 ℃
10
变蓝
D
馒头碎屑+2 mL唾液
搅拌
0 ℃
10
②
2024八年级生物下学期期中学情评估试卷(附答案人教版): 这是一份2024八年级生物下学期期中学情评估试卷(附答案人教版),共9页。试卷主要包含了选择题,非选择题等内容,欢迎下载使用。
福建省2024八年级生物下学期期末学情评估试卷(附答案人教版): 这是一份福建省2024八年级生物下学期期末学情评估试卷(附答案人教版),共13页。试卷主要包含了选择题,非选择题等内容,欢迎下载使用。
福建省2024八年级生物下学期期中学情评估试卷(附答案人教版): 这是一份福建省2024八年级生物下学期期中学情评估试卷(附答案人教版),共13页。试卷主要包含了鸟卵中,有利于气体交换的结构是,下列属于有性生殖的是,如图为跳蚤发育过程示意图,下图中,芦丁鸡胚胎发育的部位是等内容,欢迎下载使用。

