山西省忻州市2023-2024学年高二下学期5月联考试题生物试卷(Word版附答案)
展开注意事项:
1.答题前,考生务必将自己的姓名、考生号、考场号、座位号填写在答题卡上。
2.回答选择题时,选出每小题答案后,用铅笔把答题卡上对应题目的答案标号涂黑。如需改动,用橡皮擦干净后,再选涂其他答案标号。回答非选择题时,将答案写在答题卡上。写在本试卷上无效。
3.考试结束后,将本试卷和答题卡一并交回。
4.本试卷主要考试内容:人教版选择性必修1、2,选择性必修3第1章~第3章。
一、选择题:本题共20小题,每小题2分,共40分。在每小题给出的四个选项中,只有一项是符合题目要求的。
1.家庭作坊以大米、大麦、小麦等为原料,以小曲(含微生物)为发酵剂经传统发酵可酿造小曲白酒。小曲白酒的传统酿造工艺流程如图所示,下列叙述错误的是
A.将粮食蒸熟使淀粉糊化有利于后期的糖化
B.拌曲前摊晾有利于防止高温杀死小曲中微生物
C.拌入的小曲中的微生物能将淀粉分解
D.图中酿酒的整个过程中,酵母菌中的化学反应与线粒体无关
2.2023年我国世界环境日的主题是“建设人与自然和谐共生的现代化”。我国正在普遍推行垃圾分类制度,其中易腐垃圾(以厨余垃圾和餐饮垃圾为主)是我国城乡生活垃圾的主要成分。下列相关叙述错误的是
A.为获得能分解易腐垃圾的微生物,可以在易腐垃圾集中处寻找
B.获取土壤样本后先进行灭菌处理,再将其中的微生物扩大培养
C.在筛选纤维素分解菌的过程中,应以纤维素为唯一碳源
D.确定对照组无菌后,选择菌落数为30~300的实验组平板进行计数
3.纯化细菌X的部分操作如图所示。下列相关分析错误的是
A.图中接种环常采用灼烧灭菌法灭菌
B.步骤①获得的平板冷凝后要倒置
C.步骤②中每次划线前均需要蘸取少量菌液
D.步骤③中最后一次划线不能与第一次划线相连
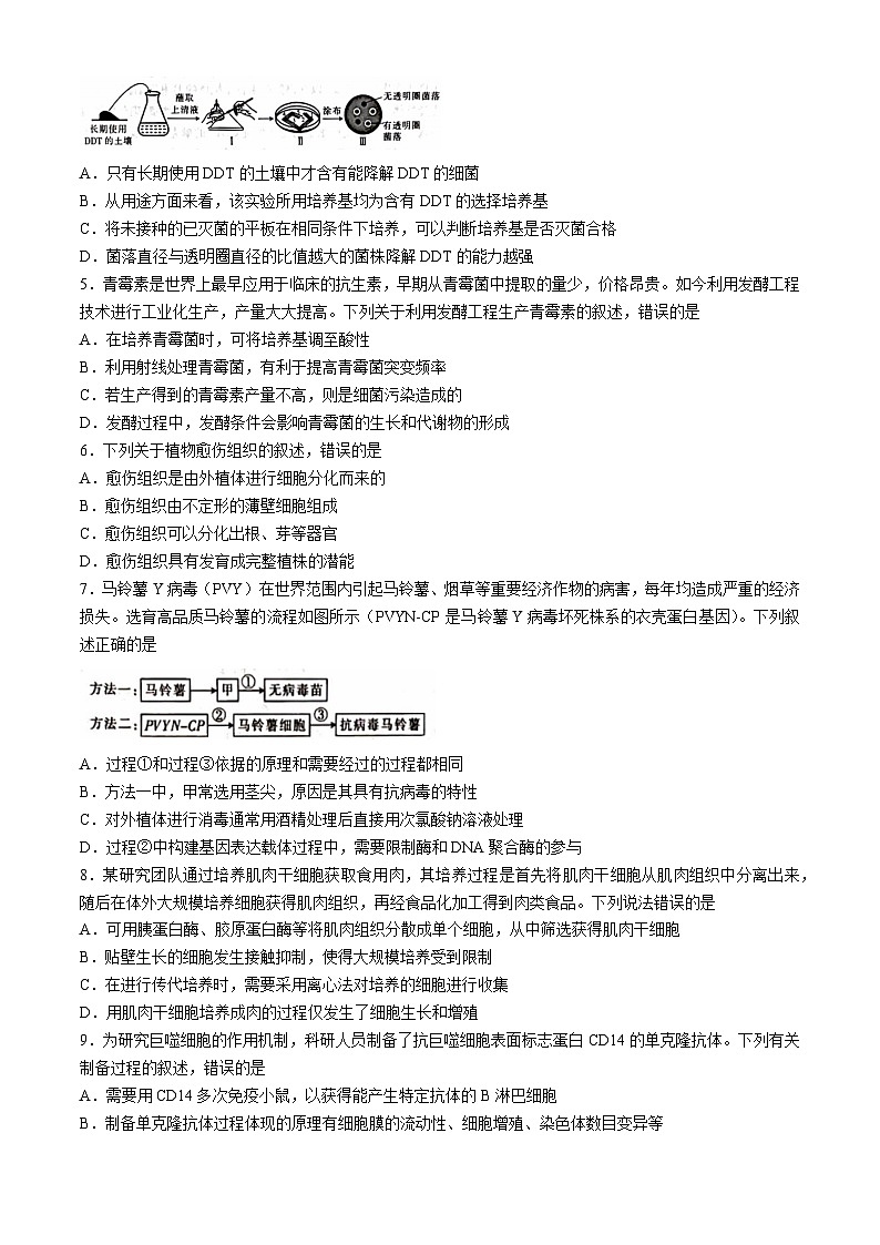
4.为修复被DDT污染的土壤,可按下图程序选育能降解DDT的细菌(已知DDT是一种含碳有机物,在水中溶解度低,含一定量DDT的培养基不透明)。下列相关叙述正确的是
A.只有长期使用DDT的土壤中才含有能降解DDT的细菌
B.从用途方面来看,该实验所用培养基均为含有DDT的选择培养基
C.将未接种的已灭菌的平板在相同条件下培养,可以判断培养基是否灭菌合格
D.菌落直径与透明圈直径的比值越大的菌株降解DDT的能力越强
5.青霉素是世界上最早应用于临床的抗生素,早期从青霉菌中提取的量少,价格昂贵。如今利用发酵工程技术进行工业化生产,产量大大提高。下列关于利用发酵工程生产青霉素的叙述,错误的是
A.在培养青霉菌时,可将培养基调至酸性
B.利用射线处理青霉菌,有利于提高青霉菌突变频率
C.若生产得到的青霉素产量不高,则是细菌污染造成的
D.发酵过程中,发酵条件会影响青霉菌的生长和代谢物的形成
6.下列关于植物愈伤组织的叙述,错误的是
A.愈伤组织是由外植体进行细胞分化而来的
B.愈伤组织由不定形的薄壁细胞组成
C.愈伤组织可以分化出根、芽等器官
D.愈伤组织具有发育成完整植株的潜能
7.马铃薯Y病毒(PVY)在世界范围内引起马铃薯、烟草等重要经济作物的病害,每年均造成严重的经济损失。选育高品质马铃薯的流程如图所示(PVYN-CP是马铃薯Y病毒坏死株系的衣壳蛋白基因)。下列叙述正确的是
A.过程①和过程③依据的原理和需要经过的过程都相同
B.方法一中,甲常选用茎尖,原因是其具有抗病毒的特性
C.对外植体进行消毒通常用酒精处理后直接用次氯酸钠溶液处理
D.过程②中构建基因表达载体过程中,需要限制酶和DNA聚合酶的参与
8.某研究团队通过培养肌肉干细胞获取食用肉,其培养过程是首先将肌肉干细胞从肌肉组织中分离出来,随后在体外大规模培养细胞获得肌肉组织,再经食品化加工得到肉类食品。下列说法错误的是
A.可用胰蛋白酶、胶原蛋白酶等将肌肉组织分散成单个细胞,从中筛选获得肌肉干细胞
B.贴壁生长的细胞发生接触抑制,使得大规模培养受到限制
C.在进行传代培养时,需要采用离心法对培养的细胞进行收集
D.用肌肉干细胞培养成肉的过程仅发生了细胞生长和增殖
9.为研究巨噬细胞的作用机制,科研人员制备了抗巨噬细胞表面标志蛋白CD14的单克隆抗体。下列有关制备过程的叙述,错误的是
A.需要用CD14多次免疫小鼠,以获得能产生特定抗体的B淋巴细胞
B.制备单克隆抗体过程体现的原理有细胞膜的流动性、细胞增殖、染色体数目变异等
C.第一次筛选后获得的杂交瘤细胞均能产生抗CD14的单克隆抗体
D.对杂交瘤细胞进行抗体检测时可采用抗原—抗体杂交技术
10.“中中”和“华华”克隆猴的成功培育标志着我国非人灵长类克隆动物的研究处于国际领先水平。以下有关操作的叙述正确的是
A.采集的卵母细胞需在体外培养至MⅠ期
B.采用显微操作技术将供体细胞注入去核的卵母细胞
C.可通过电刺激、钙离子载体等促使两细胞融合
D.激活重构胚时一般采用聚乙二醇、蛋白酶合成抑制剂等
11.研究人员成功构建了高比例胚胎干细胞“嵌合体猴”。将绿色荧光蛋白(GFP)标记的胚胎干细胞(4CL干细胞)注入食蟹猴的桑葚胚以获得嵌合囊胚,部分流程如图所示。下列叙述正确的是
A.培育出的嵌合体猴,其单个细胞的遗传物质是4CL干细胞与猴细胞的遗传物质之和
B.桑葚胚时期的细胞一般都具有全能性
C.植入胚胎前通常需要对代孕母猴注射相关的激素促使其超数排卵
D.嵌合原肠胚阶段进行胚胎分割可能会产生更多的嵌合体猴
12.某小组用限制酶处理DNA后获得了如图所示的3种黏性末端。下列相关叙述正确的是
A.限制酶的识别序列都是由6个核苷酸组成的
B.这3种黏性末端都是由同种限制酶切割获得的
C.T4 DNA连接酶不能连接互补的黏性末端
D.E.cli DNA连接酶可以将甲、乙连接起来
13.番木瓜容易受番木瓜环班病毒的侵袭而导致产量和品质大幅下降。科学家通过精心设计,利用“分子工具”培育出了转基因番木瓜,它可以抵御番木瓜环班病毒。下列关于基因工程操作中的“分子工具”的叙述,正确的是
A.“分子手术刀”限制性内切核酸酶既可以切割DNA分子也可以切割RNA分子
B.“分子缝合针”DNA连接酶能将单个脱氧核苷酸加到DNA片段的末端,形成磷酸二酯键
C.质粒、噬菌体和动植物病毒等可以作为载体将外源基因送入受体细胞
D.三种“分子工具”的化学本质都是蛋白质,都具有专一性
14.关于“DNA的粗提取与鉴定”实验,从实验原理、实验材料、实验步骤和实验现象四个方面分析,下列说法错误的是
A.利用DNA和其他物质的理化性质不同,用适当的方法对其进行提取
B.能利用鸡的血细胞但不能用猪的血细胞,放入清水中涨破将DNA释放出来
C.用新鲜的洋葱做提取材料须先研磨释放出DNA,后离心研磨液加速DNA的沉淀
D.将含DNA和二苯胺的试管在沸水浴中加热5分钟,待试管冷却后可观察到试管中呈现蓝色
15.PCR技术是模拟体内DNA的天然复制过程,在体外扩增DNA分子的一种分子生物学技术。图中引物为单链DNA片段,它是子链合成延伸的基础。下列叙述正确的是
A.PCR缓冲溶液中一般要添加Mg2+,因为解旋酶需要Mg2+激活
B.设计引物时需要避免引物之间因碱基互补配对而造成引物自连
C.在第四轮循环产物中开始出现两条脱氧核苷酸链等长的目的基因
D.理论上第3轮循环需要消耗引物14个
16.依据产生蛋白质的部位不同,可将生物反应器分为多种类型,如血液反应器、乳腺生物反应器等,其中乳腺生物反应器是将外源基因定位表达于哺乳动物的乳腺中,通过转基因动物分泌乳汁来生产重组蛋白的。下列关于生物反应器的叙述,正确的是
A.作为乳腺生物反应器的动物体内只有乳腺细胞含目的基因
B.乳腺生物反应器的构建需要将在所有细胞中都能启动表达的启动子与目的基因连接
C.为获取乳腺生物反应器的转基因动物,胚胎移植前须对囊胚的内细胞团进行性别鉴定
D.和动物乳腺反应器相比,动物血液反应器的优点是没有性别和年龄的限制
17.下丘脑、垂体、甲状腺功能减退均会引起激素异常,如下表所示,①~③表示不同个体,“↑”表示含量偏高,“↓”表示含量偏低,仅考虑每个个体一类腺体功能减退的情况。下列叙述错误的是
A.三种激素的靶细胞和功能均有差异
B.个体①②的情况依次为下丘脑、垂体功能减退
C.个体③的甲状腺激素促进其下丘脑和垂体的分泌活动。
D.三种激素都是通过调节相应组织细胞代谢来维持稳态的
18.光周期是指昼夜24h周期中光照时间和黑暗时间相对长度的交替变化。为探究梨叶片对光周期的响应,研究人员选择在长日照(16h光照/8h黑暗)和短日照(8h光照/16h黑暗)条件下生长的梨植株为实验材料,测定一天中不同时间点叶片中激素的含量变化,结果如图所示。下列叙述错误的是
注:授时因子时间0表示开始照光0h,LD表示长日照,SD表示短日照。
A.两种条件下均处于光照时间段内,短日照条件下的ABA含量高于长日照条件下的ABA含量
B.由图可知,短日照能促进梨叶片IAA和ABA的合成
C.在梨的生长发育过程中,IAA、ABA含量的变化是基因表达调控的结果,也受到环境因素的影响
D.不同光周期刺激下,植物体内光敏色素的结构会发生变化
19.某片森林中生活着许多小鸟,该片森林中麻雀与黄鹂的种群数量变化曲线如图所示,假设K表示它们的环境容纳量,S表示麻雀与黄鹂种群的现有数量。下列分析正确的是
A.t1时,麻雀的种群数量可能等于黄鹂的种群数量
B.t2时,麻雀与黄鹂的种群数量达到了各自的最大值
C.t2~t3,麻雀的年龄结构为衰退型
D.若麻雀与黄鹂没有共同的食物,则二者不存在竞争
20.果园生草法指的是人工全园种草或果树行间带状种草的方法,所种的草可以是优良多年生牧草(用于养牛、羊等牲畜),也可以是能够除去不适宜种类杂草的自然生草(不良杂草能产生某些化合物,对果树的生长有很大的影响)。利用果园生草法管理的果园生态系统中相邻3个营养级部分能量的分配情况,如图所示。下列相关叙述错误的是
A.不良杂草可向果树传递化学信息
B.营养级a与营养级c之间的能量传递效率为20%
C.据图分析,营养级b每年用于呼吸消耗的能量等于5.45×104kJ
D.果园中自然生草和不良杂草的种间关系为竞争
二、非选择题:本题共5小题,共60分。
21.(11分)某些化学物质能够对神经系统产生影响,其作用位点往往是突触。兴奋剂和毒品均属于这类通过突触起作用的化学物质。神经递质多巴胺的释放和转运机理如图,MNDA为细胞膜上的结构。研究表明,毒品可卡因能导致体内辅助性T细胞数目下降。据图分析回答下列问题:
(1)除多巴胺外,请再列举两种神经递质:______。神经递质一般以胞吐的方式释放到______(填具体的内环境),并扩散到突触后膜上与相应的受体结合。
(2)MNDA的作用是______。
(3)由图可知,可卡因的作用机理是______,从而增强并延长对脑的刺激,产生“快感”。
(4)吸毒成瘾的原因可能是长期吸食可卡因,使突触后膜上的MNDA______(填“增多”“减少”或“不变”),一旦停止吸食,多巴胺对突触后膜的作用会减弱,吸食者需要吸入更大剂量的毒品,从而造成对毒品的依赖。
(5)吸食可卡因的人容易受细菌、病毒感染而患病,原因是______。
22.(13分)月见草的花朵艳丽且能分泌花蜜,鹰蛾和蜜蜂是其主要传粉者(月见草为传粉者提供花蜜)。为探究月见草能否对传粉者做出回应,某研究团队用扬声器在月见草上方重复播放不同声音,检测花蜜浓度,结果如图所示。回答下列问题:
注;对照组(不做声音处理)、高频组(高于自然传粉者翅膀振动频率)、中频组(介于低频和高频之间的振动频率)、低频组(自然传粉者翅膀振动频率)。
(1)从生态系统的组成成分看,鹰蛾和蜜蜂属于______。鹰蛾和蜜蜂之间的种间关系是______。
(2)传粉者翅膀振动频率会为月见草提供______信息,引起月见草分泌花蜜,花蜜、花粉等食物吸引更多传粉者,由此可见,信息传递在生态系统中的作用是______(答出2点)。
(3)实验结果表明,传粉者产生______时,月见草分泌花蜜最多,吸引更多的传粉者。当有传粉者出现时,植物附近出现其他传粉者的概率增加9倍,月见草和传粉者之间存在着______调节。月见草和传粉者生存策略的形成是______的结果。
(4)月见草花朵有多种花色,体现了______(填“遗传”“物种”或“生态系统”)多样性。粉花月见草是新传入重庆的外来入侵物种,研究人员对自然生长、刈草(割草、除草)翻耕人为干扰2种不同类型的生境对粉花月见草种群生物量进行研究,结果如表所示,不断刈草翻耕地段的粉花月见草种群生物量较大,从种间竞争关系角度分析,原因是
23.(12分)经紫外线照射后,细胞中某些化学反应不能正常进行,形成了营养缺陷型菌株,该菌株在工业生产上有较广阔的应用前景。实验人员利用影印法(用无菌绒布轻盖在已长好菌落的原培养基上,然后不转动任何角度,“复印”至新的培养基上)初检某种氨基酸缺陷型细菌的过程如图所示(其中①②③④代表培养基,A、B、C、D表示操作步骤,甲、乙为菌落)。回答下列问题:
(1)紫外线照射的目的是______,B为扩大培养,从物理性质角度判断,培养基①为______培养基,C采用的接种方法是______。
(2)图中培养基除了含有主要营养物质,一般还需要将培养基pH调至______性。①②③④中属于选择培养基的是______。
(3)用无菌绒布盖在②上,然后“复印”至③和④中,此“复印”操作相当于微生物培养中的______操作。“复印”的操作顺序是______(填“先复印③再复印④”或“先复印④再复印③”),原因是______。
(4)利用影印法培养的优点是不同培养基中同种菌株的接种位置相同。为了完成对初检的氨基酸缺陷型细菌的鉴定,实验人员应挑取______(填“菌落甲”或“菌落乙”)进行接种培养,并进一步鉴定。
24.(13分)动物细胞培养在实践中有很大的用途——在检验药物毒性和开发药物方面有重要的应用。为研究药物的抗肝癌效果,需要大量肝癌细胞作为实验材料。回答下列问题:
(1)肝癌细胞的培养液中通常需要加入______等一些天然成分,培养过程中需要定期更换培养液,目的是______。癌细胞其中一个特点是能够无限增殖,据此推测培养肝癌细胞时,______(填“会”或“不会”)发生接触抑制现象。
(2)为了初步检测药物X和Y的抗癌效果,在细胞培养板的每个孔中加入相同数量的肝癌细胞,使其贴壁生长,实验组加入等体积相同浓度的溶于二甲基亚矾(溶剂)的药物X或Y,培养过程及结果如图表所示。对照组应加入的是______。根据实验结果判断,药物X、药物Y均有抗癌作用,抗癌效果更好的是_______,判断依据是______。
(3)为降低药物X治疗肝癌的副作用,科研人员尝试在单克隆抗体技术的基础上,构建抗体—药物偶联物(ADC),制备单克隆抗体的过程中,可用灭活病毒诱导法诱导B淋巴细胞和骨髓瘤细胞融合,原理是病毒表面含有的糖蛋白和一些酶能够与______发生作用,使细胞互相凝聚,细胞膜上的______分子重新排布,细胞膜打开,细胞发生融合。ADC进入肝癌细胞后,细胞中的溶酶体可将其水解,释放出的药物作用于肝癌细胞,可导致______(填“细胞凋亡”或“细胞坏死”)。与直接使用抗肿瘤药物相比,ADC对人体的副作用更小,原因是______。
25.(11分)Cu2+胁迫对转基因水稻根际土壤微生物有重要影响。某研究小组以苏云金杆菌的Bt毒蛋白基因为目的基因,获得转基因水稻新品种,并用其研究Cu2+胁迫对抗虫转基因水稻根际土壤微生物群落结构的影响。目的基因及引物如图1所示,载体和目的基因的结构如图2所示,其中箭头所指的为限制酶切割位点。回答下列有关问题:
(1)为获得大量的目的基因,可以用PCR技术进行扩增,该过程所用的酶是______,用PCR技术进行扩增前需要根据目的基因两端已知的序列合成引物,扩增过程中应选择图1中的引物______(填字母)。引物是一小段能与______互补配对的______。
(2)科研人员通过设计引物,可在PCR特异性扩增目的基因时,使目的基因两端分别加入不同的限制酶识别序列,进而使目的基因能够与载体正确连接,成功构建基因表达载体。为了实现上述目的,用于扩增目的基因的两种引物应分别具有______和______限制酶识别序列。
(3)可用农杆菌转化法将目的基因导入水稻受体细胞,依据农杆菌的侵染特点,目的基因应插入______上,经过农杆菌的转化作用,进入水稻细胞,并将其整合到______,从而使其得以维持稳定和表达。
(4)若用PCR检测目的基因是否成功导入受体细胞中,则实验组应以待测的样本DNA为模板,使用目的基因的特异性引物进行PCR扩增,同时将以______为模板的组别作为阳性对照组,将以非目的基因片段为模板的组别作为阴性对照组。
个体
促甲状腺激素释放激素
促甲状腺激素
甲状腺激素
①
↓
↓
↓
②
↑
↓
↓
③
↑
↑
↓
生境类型
种群生物量/(g·m-2)
自然生长
585.16
刈草翻耕
620.72
组别
细胞个数(个/孔)
对照
7.8×106
药物X
6.7×104
药物Y
5.3×105
高二生物学试题参考答案
1.D 2.B 3.C 4.C 5.C 6.A 7.A 8.D 9.C 10.B 11.B 12.D 13.C 14.C
15.B 16.D 17.C 18.B 19.A 20.C
21.(1)乙酰胆碱、去甲肾上腺素、肾上腺素、5-羟色胺、谷氨酸、甘氨酸(答出1点给1分,2分)组织液(1分)
(2)识别多巴胺(或与多巴胺特异性结合)、运输Na+(2分)
(3)与多巴胺转运蛋白结合,阻止突触前神经元对多巴胺的回收,导致突触间隙中多巴胺含量增多(2分)
(4)减少(2分)
(5)辅助性T细胞减少使特异性免疫功能下降(2分)
22.(1)消费者(1分) 种间竞争(1分)
(2)物理(1分) 生物种群的繁衍,离不开信息的传递;信息传递能够调节生物的种间关系,进而维持生态系统的平衡与稳定(4分)
(3)低频振动(或自然传粉者翅膀振动频率)(1分) 正反馈(或反馈)(1分) 协同进化(或自然选择)(1分)
(4)遗传(1分) 刈草翻耕人为干扰可降低本地杂草的优势和种间竞争能力,进而促进粉花月见草的生长(合理即可,2分)
23.(1)提高突变率,增加突变菌株的数目(2分) 液体(1分) 稀释涂布平板法(1分)
(2)中性或弱碱(1分) ③(1分)
(3)接种(1分) 先复印③再复印④(1分) 防止将④完全培养基中的营养成分带入③基本培养基中(2分)
(4)菌落甲(2分)
24.(1)血清(1分) 以便清除代谢物,防止细胞代谢物积累对细胞自身造成危害(2分) 不会(1分)
(2)等量等体积的二甲基亚矾(溶剂)(1分) 药物X(1分) 加入药物X比加入药物Y培养后的肝癌细胞数目少(2分)
(3)细胞膜上的糖蛋白(1分) 蛋白质分子和脂质(1分) 细胞凋亡(1分) ADC能将药物靶向运输到肿瘤部位,能对肿瘤细胞进行选择性杀伤(2分)
25.(1)耐高温的DNA聚合酶(1分) B和C(2分) DNA母链的一段碱基序列(1分) 短单链核酸(1分)
(2)pstⅠ(或HindⅢ)(1分) HindⅢ(或pstⅠ)(1分)
(3)Ti质粒的T-DNA(1分) 水稻细胞的染色体DNA上(1分)
(4)目的基因片段(2分)
山西省忻州市2023-2024学年高一下学期5月月考生物试题(PDF版附答案): 这是一份山西省忻州市2023-2024学年高一下学期5月月考生物试题(PDF版附答案),共7页。
山西省忻州市联考2023-2024学年高二下学期5月月考生物试题: 这是一份山西省忻州市联考2023-2024学年高二下学期5月月考生物试题,文件包含生物pdf、生物答案pdf等2份试卷配套教学资源,其中试卷共5页, 欢迎下载使用。
山西省运城市康杰中学2023-2024学年高二下学期开学考试生物试卷(Word版附答案): 这是一份山西省运城市康杰中学2023-2024学年高二下学期开学考试生物试卷(Word版附答案),文件包含生物试题docx、生物答题卡pdf、1_生物答案docx等3份试卷配套教学资源,其中试卷共8页, 欢迎下载使用。

