湖南省2024届高三下学期高考仿真模拟卷(四)化学试题(学生版+教师版 )
展开
这是一份湖南省2024届高三下学期高考仿真模拟卷(四)化学试题(学生版+教师版 ),文件包含湖南省2024届高三下学期高考仿真模拟卷四化学试题教师版docx、湖南省2024届高三下学期高考仿真模拟卷四化学试题学生版docx等2份试卷配套教学资源,其中试卷共32页, 欢迎下载使用。
1.答卷前,考生务必将自己的姓名、准考证号填写在答题卡上。
2.回答选择题时,选出每小题答案后,用铅笔把答题卡上对应题目的答案标号涂黑,如需改动,用橡皮擦干净后,再选涂其他答案标号。回答非选择题时,将答案写在答题卡上,写在本试卷上无效。
3.考试结束后,将本试卷和答题卡一并交回。
考试时间为75分钟,满分100分
可能用到的相对原子质量:H-1 C-12 N-14 O-16 Na-23 Mg-24 S-32 Fe-56
一、选择题:本题共14小题,每小题3分,共42分。在每小题给出的四个选项中,只有一项是符合题目要求的。
1. 生活中处处有化学,下列说法正确的是
A. 煎炸食物的花生油和牛油都是可皂化的饱和高级脂肪酸甘油酯
B. 晶体硅可作光伏电池材料,其性质稳定,不与酸、碱发生反应
C. 雾霾天气会危害人类的健康,“雾”和“霾”的分散质微粒不同
D. “绿色化学”的核心是应用化学原理对环境污染进行治理
【答案】C
【解析】
【详解】A. 植物油是不饱和高级脂肪酸的甘油酯,故不是饱和甘油酯类,故A错误;
B. 晶体硅是良好的半导体材料 晶体硅可作光伏电池材料,其性质稳定,可与氢氟酸、氢氧化钠反应,故B错误;
C. 雾滴的尺度比较大,从几微米到100微米,平均直径大约在10-20微米左右;霾粒子的分布比较均匀,而且灰霾粒子的尺度比较小,从0.001微米到10微米,平均直径大约在1-2微米左右,故C正确;
D. 绿色化学”的核心就是要利用化学原理从源头消除污染而不是对污染进行治理,故D错误;
答案选C。
2. 食品和药品关系着人的生存和健康。下列说法不正确的是
A. 碳酸钠用于治疗胃酸过多
B. 蔬菜、粗粮中的纤维素有助于消化
C. 氮气化学性质稳定,可用于食品保鲜
D. 某些食品中可适当添加二氧化硫,可以起到防腐和抗氧化的作用
【答案】A
【解析】
【详解】A.碳酸钠碱性强,一般不能用于治疗胃酸过多,碳氢酸钠用于治疗胃酸过多,故A错误;
B.蔬菜、粗粮中的纤维素促进胃肠蠕动,有助于消化,故B正确;
C.氮气分子中含有氮氮三键,氮气化学性质稳定,可用于食品保鲜,故C正确;
D.二氧化硫具有还原性,葡萄酒中添加适量二氧化硫,起到防腐和抗氧化的作用,故D正确;
选A。
3. 下列装置用于实验室中制取干燥氨气的实验,其中能达到实验目的的是
A. 用装置甲制备氨气B. 用装置乙除去氨气中的少量水
C. 用装置丙收集氨气D. 用装置丁吸收多余的氨气
【答案】A
【解析】
【详解】A.浓氨水遇碱石灰放出氨气,实验室可以用装置甲制备氨气,故选A;
B.浓硫酸和氨气反应生成硫酸铵,浓硫酸能吸收氨气,不能用浓硫酸干燥氨气,故不选B;
C.体系密闭,若用装置丙收集氨气,空气无法排除,故不选C;
D.氨气极易溶于水,漏斗口浸没在水中,若用装置丁吸收多余的氨气,引起倒吸,故不选D;
选A。
4. 从中药茯苓中提取的茯苓新酸其结构简式如图所示。下列有关茯苓新酸的说法错误的是
A. 可使酸性KMnO4溶液褪色B. 可与金属钠反应产生H2
C. 分子中含有3种官能团D. 可发生取代反应和加成反应
【答案】C
【解析】
【详解】A.碳碳双键和饱和碳原子上的羟基均可以与酸性 KMnO4溶液发生氧化反应而使其褪色,A正确;
B.羟基和羧基均可与金属钠反应放出氢气,B正确;
C.茯苓新酸分子中含有碳碳双键、羟基、羧基、酯基4种官能团,C错误;
D.碳碳双键可发生加成反应,羟基和羧基均可发生取代反应,D正确;
故选C。
5. 设阿伏加德罗常数的值为,下列说法正确的是
A. 18g重水中含有的质子数为
B. 44g 中杂化的碳原子数目为
C. 溶液中含有的数目为
D. 标准状况下,22.4L甲烷和乙烯的混合物中含有的氢原子数为
【答案】B
【解析】
【详解】A.18g重水的物质的量为0.9ml,含有的质子数为,A错误;
B.中甲基上的碳原子采用杂化,醛基上的碳原子采用杂化,44g 的物质的量为1ml,故杂化的碳原子数目为,B正确;
C.为弱电解质,不能全部电离,溶液电离出的数目小于,C错误;
D.标准状况下22.4L甲烷和乙烯的混合气体的物质的量为1ml,由于两者都是一个分子中含有4个H,则氢原子的总数目为,D错误;
本题选B。
6. 向三支试管中分别加入稀盐酸、NaCl溶液和溶液,然后分别向上述三支试管中依次加入溶液和稀硝酸。下列有关说法错误的是
A. 稀盐酸、NaCl溶液和溶液三种溶液的酸碱性互不相同
B. 该实验可以证明不同物质间反应的离子方程式可能相同
C. 在该实验的基础上,再追加一个焰色试验就可以将上述三种溶液鉴别出来
D. 若不加入其他试剂,仅通过溶液间相互滴加不能鉴别出上述三种溶液
【答案】D
【解析】
【详解】A.稀盐酸、NaCl溶液和溶液分别呈酸性、中性和碱性,A正确;
B.稀盐酸、氯化钠溶液分别与硝酸银溶液反应均生成氯化银沉淀,离子方程式相同,则该实验可以证明不同物质间反应的离子方程式可能相同,B正确;
C.由于碳酸银能溶于硝酸,氯化银不能溶于硝酸,氯化钠的焰色显黄色,稀盐酸无焰色,因此在该实验的基础上,再追加一个焰色试验就可以将上述三种溶液鉴别出来,C正确;
D.稀盐酸、NaCl溶液和溶液可以通过相互滴加鉴别,将稀盐酸逐滴滴入碳酸钠溶液中,一段时间后才有气泡产生,而将碳酸钠溶液滴入稀盐酸中,立即有气泡产生,NaCl溶液与稀盐酸或碳酸钠溶液互滴均无明显现象,因此若不加入其他试剂,仅通过溶液间相互滴加能鉴别出上述三种溶液,D错误;
故选:D。
7. X、Y、Z、M、Q五种短周期元素,原子序数依次增大,X的基态原子有2个未成对电子,Y的族序数为周期数的3倍,Z、M、Q在同一周期,三者的最外层电子数之和为11,Z是同周期元素中电负性最小的元素,M的价电子是Z的3倍。下列说法不正确的是
A. Y与Z可形成含非极性共价键的化合物
B. 同周期中第一电离能介于M与Q之间的元素有4种
C. 电负性:
D. 最高价氧化物对应水化物的酸性:
【答案】C
【解析】
【分析】X、Y、Z、M、Q五种短周期元素,原子序数依次增大,X的基态原子有2个未成对电子,则X为C,Y的族序数为周期数的3倍,则Y为O,Z、M、Q在同一周期, Z是同周期元素中电负性最小的元素,则Z为Na,M的价电子是Z的3倍,则M为Al,三者的最外层电子数之和为11,则Q为Cl。
【详解】A.Y与Z可形成含非极性共价键的化合物,如过氧化钠,故A正确;
B.同周期中第一电离能介于M与Q之间的元素有Mg、Si、P、S共4种,故B正确;
C.根据同周期从左到右电负性逐渐增大,同主族从上到下电负性逐渐减小,则电负性:,故C错误;
D.根据非金属性越强,其最高价氧化物对应水化物酸性越强,Al的最高价氧化物对应水化物是两性氢氧化物,则最高价氧化物对应水化物的酸性:,故D正确。
综上所述,答案为C。
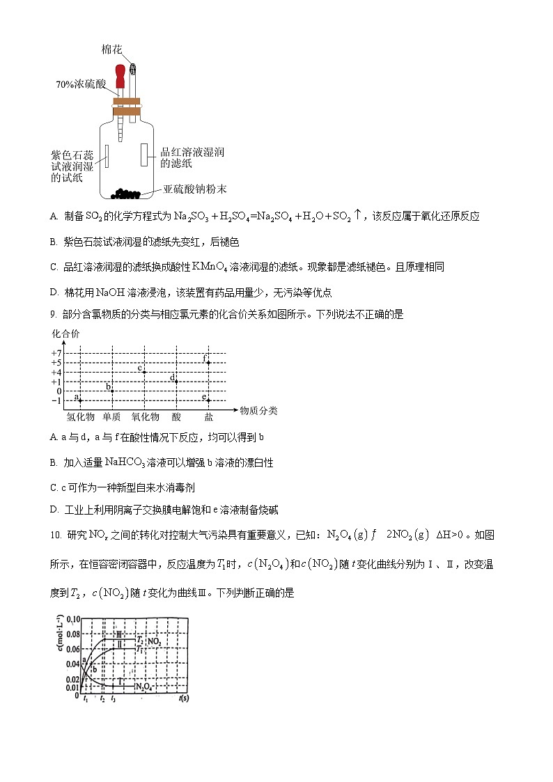
8. 制备并检验性质的装置如图所示。加入浓硫酸,下列分析正确的是
A. 制备的化学方程式为,该反应属于氧化还原反应
B. 紫色石蕊试液润湿的滤纸先变红,后褪色
C. 品红溶液润湿的滤纸换成酸性溶液润湿的滤纸。现象都是滤纸褪色。且原理相同
D. 棉花用溶液浸泡,该装置有药品用量少,无污染等优点
【答案】D
【解析】
【详解】A.反应前后S元素的化合价没有发生化合价的变化,故该反应不是氧化还原反应,该反应是复分解反应,A错误;
B.SO2遇水生成H2SO3,能够电离出H离子,所以可以使湿润的紫色石蕊试液变红,但不能使变红后的试纸褪色,B错误;
C.SO2可以使品红溶液润湿的滤纸和酸性高锰酸钾褪色,但原理不同。SO2使品红褪色的原理是漂白性,而SO2使酸性高锰酸钾褪色,其原理是其还原性,C错误;
D.该装置为一个小型的密闭装置,而反应生成的污染气体SO2可以被NaOH吸收,所以该装置具有药品用量少,无污染等优点,D正确;
故选D。
9. 部分含氯物质的分类与相应氯元素的化合价关系如图所示。下列说法不正确的是
A. a与d,a与f酸性情况下反应,均可以得到b
B. 加入适量溶液可以增强b溶液的漂白性
C. c可作为一种新型自来水消毒剂
D. 工业上利用阴离子交换膜电解饱和e溶液制备烧碱
【答案】D
【解析】
【分析】根据价类二维图可知:b、c、d分别Cl2、ClO2、HClO,a、e、d可以为HCl、NaCl、NaClO3。
【详解】A. 根据氧化还原反应归中规律,a与d,HCl与HClO,a与f,HCl与NaClO3在酸性情况下发生归中反应,均可以得到Cl2,故A正确;
B. Cl2的水溶里存在平衡:Cl2+H2O⇌HCl+HClO,加入适量溶液,与HCl反应,使平衡向右移动,HClO的含量增多,可以增强b溶液的漂白性,故B正确;
C. ClO2可作为一种新型自来水消毒剂,代替Cl2的原因是它的杀菌、消毒的能力更强,故C正确;
D. 氯碱工业中阳离子交换膜可将阴极产生的氢氧化钠和阳极产生的氯气隔离,避免二者发生反应,故D错误;
故选D。
10. 研究之间的转化对控制大气污染具有重要意义,已知: 。如图所示,在恒容密闭容器中,反应温度为时,和随t变化曲线分别为Ⅰ、Ⅱ,改变温度到,随t变化为曲线Ⅲ。下列判断正确的是
A. 反应速率
B. 温度
C. 升高温度,正向反应速率增加,逆向反应速率减小
D. 温度和下,反应分别达到平衡时,前者小
【答案】B
【解析】
【详解】A.升高温度,反应速率增大,达到平衡所需时间变短,根据图像,温度T2>T1,故反应速率,A错误;
B.升高温度,反应速率增大,达到平衡所需时间变短,根据图像,温度T2>T1,B正确;
C.升高温度,正、逆反应速率均增大,C错误;
D.该反应为吸热反应,温度升高,平衡正向移动,所以温度和下,反应分别达到平衡时,前者大,D错误;
本题选B。
11. “张一烯炔环异构化反应”可合成五元环状化合物(如图所示),在生物活性分子和药物分子的合成中有重要应用。下列说法正确的是
A. X、Y中官能团的种类和数目不变B. X、Y中均不存在手性碳原子
C. X存在顺反异构体D. 每个Y分子中有4个碳氧键
【答案】C
【解析】
【详解】A.X中含有碳碳双键、醚键、碳碳叁键、酯基四种官能团,Y中含有碳碳双键、醚键、酯基三种官能团,A不正确;
B.Y中存在手性碳原子,如图: ,B不正确;
C. X含碳碳双键,且碳碳双键的每个碳原子上连有2个不同的基团,故X存在顺反异构,C正确;
D.单键均为σ键,双键中含有1个σ键1个π键,Y中碳氧之间有5个σ键, D不正确;
故选C。
12. 反应物转化为产物时的能量变化与反应进程的关系如图所示,下列说法正确的是
A. 该反应是吸热反应
B. M为反应的中间产物
C. 其他条件相同时,②的反应速率比①的更快
D. 对于反应①,升高温度,Y的平衡产率将增大
【答案】C
【解析】
【详解】A.由图示可知,反应物X能量高于生成物Y的能量,则物质X转化为物质Y放出能量,该反应是放热反应,选项A错误;
B.由图示可知,M参与反应后,最后一步反应又生成M,则M为反应的催化剂,选项B错误;
C.因为过程②各步反应的活化能均小于过程①反应的活化能,所以其他条件相同时,②的反应速率比①的更快,选项C正确;
D.对于反应①,该反应是放热反应,升高温度,平衡逆向移动,Y的平衡产率将减小,选项D错误;
答案选C。
13. 四甲基氢氧化铵[(CH3)4NOH]常用作光刻显影剂。以四甲基碳酸氢铵[(CH3)4NHCO3]水溶液为原料,电解制备(CH3)4NOH的装置如图所示。下列说法不正确的是
A. 工作时原料室(CH3)4N+向II室迁移
B. Ⅰ室可得到H2和CO2
C. 当外电路中有1ml电子通过时,理论上能生成lml(CH3)4NOH
D. 电解总反应:4(CH3)4NHCO3+2H2O4(CH3)4NOH+2H2↑+O2↑+4CO2↑
【答案】B
【解析】
【详解】A.电解池中阳离子向阴极运动,(CH3)4N+向II室迁移,A正确;
B.Ⅰ室为阳极室,水电离出的氢氧根离子放电发生氧化反应生成氧气,2H2O- 4e- =4H++O2↑,向Ⅰ室迁移与生成的氢离子生成水和二氧化碳气体,B错误;
C.阴极室中水电离出的氢离子放电发生还原反应生成氢气,2H2O+2e- =2OH-+H2↑,溶液中氢氧根离子浓度变大,原料室中(CH3)4N+向II室迁移生成(CH3)4NOH,(CH3)4N++ OH-=(CH3)4NOH,当外电路中有1ml电子通过时,理论上能生成lml(CH3)4NOH,C正确;
D.由BC分析可知,总反应 (CH3)4NHCO3和H2O反应生成氧气、二氧化碳、氢气、(CH3)4NOH,电解总反应:4(CH3)4NHCO3+2H2O4(CH3)4NOH+2H2↑+O2↑+4CO2↑,D正确;
故选B。
14. 已知,25℃时K2Cr2O7溶液中存在以下平衡:
①Cr2O(aq)+H2O(l)2CrO(aq)+2H+(aq) K1=3.27×10-15
②Cr2O(aq)+H2O(l)2HCrO(aq) K2=3.0×10-2
③HCrO(aq)CrO(aq)+H+(aq) K3
25℃时,0.1ml/LK2Cr2O7溶液中,lg随pH的变化关系如图所示(lg3.27=0.52,10-0.78=0.17)。下列说法错误的是
A. 0.1ml/LK2Cr2O7溶液中,加入少量的HI气体,c(CrO)增大
B. 溶液颜色不再变化,可以判断该体系达到平衡
C. a点溶液中离子浓度关系:c(K+)>c(CrO)>c(Cr2O)>c(H+)
D. 反应③的化学平衡常数K3=
【答案】A
【解析】
【详解】A.0.1ml/L溶液中,加入少量的气体,与发生氧化还原反应,减小,A错误;
B.为橙色,为黄色,颜色不一样,当溶液颜色不再变化时,可以判断该体系达到平衡,B正确;
C.溶液中,c(K+)最大,a点溶液中,, ,则, ,,解得, ,故a点溶液中离子浓度关系: ,C正确;
D.由反应可得反应③,故反应③的化学平衡常数,D正确;
故选A。
二、非选择题:本题共4小题,共58分。
15. 三氯化铬()为紫色单斜晶体,熔点为83℃,易潮解,易升华,溶于水但不易水解,高温下能被氧气氧化,工业上主要用作媒染剂和催化剂。
(1)某化学小组用和在高温下制备无水三氯化铬,部分实验装置如图所示,其中三颈烧瓶内装有,其沸点为76.8℃。
①Cr原子的价电子排布式为_______。
②实验前先往装置A中通入,其目的是排尽装置中的空气,在实验过程中还需要持续通入,其作用是_____________________。
③装置C的水槽中应盛有_______(填“冰水”或“沸水”)。
④装置B中还会生成光气(),B中反应的化学方程式为_____________________。
(2)的工业制法:先用40%的NaOH将红矾钠()转化为铬酸钠(),加入过量,再加入10%HCl溶液,可以看到有气泡产生。写出用将铬酸钠()还原为的离子方程式_____________________。
(3)为进一步探究的性质,某同学取试管若干支,分别加入10滴溶液,并用4滴酸化,再分别加入不同滴数的0.1ml/L溶液,并在不同的温度下进行实验,反应现象记录于表中。
①温度对反应的影响。
与在常温下反应,观察不到离子的橙色,甲同学认为其中一个原因是离子的橙色被离子的紫红色掩盖,另一种可能的原因是_______________,所以必须将反应液加热至沸腾4~5min后,才能观察到反应液由紫红色逐渐变为橙黄色的实验现象。
②与的用量对反应的影响。
对表中数据进行分析,在上述反应条件下,欲将氧化为,与最佳用量比为________。这与由反应所推断得到的用量比不符,你推测的原因是_____________。
【答案】(1) ①. 3d54s1 ②. 将四氯化碳吹入管式炉中和反应生成三氯化铬; ③. 冷水 ④.
(2)
(3) ①. 反应的活化能较高需要较高温度反应才能进行 ②. 1:1 ③. 高锰酸根离子和溶液中氯离子发生了氧化还原反应,导致高锰酸钾溶液用量增加。
【解析】
【分析】A中四氯化碳通过氮气出入装置B中和反应生成三氯化铬,生成物在C中冷凝,尾气进行处理减少污染。
【小问1详解】
①为24号元素,原子的价电子排有式为3d54s1。
②三氯化铬易升华,高温下能被氧气氧化,实验前先往装置A中通入,其目的是排尽装置中的空气防止空气中氧气氧化三氯化铬,在实验过程中还需要持续通入,其作用是将四氯化碳吹入管式炉中和反应生成三氯化铬。
③三氯化铬熔点为,则装置C的水槽中应盛有冷水,便于生成物冷凝。
④装置B中反应为四氯化碳和反应生成三氯化铬,还会生成光气(),B中反应;
故答案为:3d54s1;将四氯化碳吹入管式炉中和反应生成三氯化铬;冷水;;
【小问2详解】
将铬酸钠还原为,同时甲醇被氧化为二氧化碳气体,离子方程式;
故答案为:;
【小问3详解】
①与在常温下反应,观察不到离子的橙色,另一种可能的原因是反应的活化能较高需要较高温度反应才能进行,所以必须将反应液加热至沸腾后,才能观察到反应液由紫红色逐渐变为橙黄色的实验现象。
②由表中数据可知,在上述反应条件下,欲将氧化为,高锰酸钾最佳用量为10滴,则与最佳用量比为10:10=1:1;这与由反应所推断得到的用量比不符,可能原因是高锰酸根离子和溶液中氯离子发生了氧化还原反应,导致高锰酸钾溶液用量增加。
故答案为:反应的活化能较高需要较高温度反应才能进行;1:1;高锰酸根离子和溶液中氯离子发生了氧化还原反应,导致高锰酸钾溶液用量增加。
16. 低碳烯烃是指乙烯、丙烯、丁烯,它们是有机合成的重要原料。
(1)我国学者用催化加氢合成低碳烯烃,反应过程如图所示。
①在存在下,加氢反应中,RWGS反应的活化能与FTS反应的活化能的关系是______(填字母)。
a.前者大于后者 b.前者小于后者 .无法判断
②已知:Ⅰ. 。
Ⅱ. 。
向某密闭容器中加入1ml 和3ml ,在一定条件下发生上述反应。研究发现,乙烯的平衡产率随温度变化曲线如图所示,请解释550K以后曲线变化的原因:______。
③在催化剂存在下,400kPa、500℃条件下,将1ml 和3ml 加入某密闭容器中合成低碳烯烃:n,40min时反应达到平衡,此时测得的转化率和各含碳产物占所有含碳产物的物质的量分数如表。
反应达到平衡后,的分压是______kPa(结果保留三位有效数字,下同),从反应开始到平衡时,的反应速率是______kPa·min-1。
(2)正丁烷催化脱氢可得到2-丁烯,其转化关系如下。
若用,表示反应的体积分数平衡常数(即浓度平衡常数中的浓度用体积分数代替)。上述三个反应的体积分数平衡常数的对数,与温度的变化关系如图所示。
①图中______(用含a、c的代数式表示)。
②在 K时,向某密闭容器中加入2ml正丁烷,测得生成的顺-2-丁烯为0.15ml,则平衡体系中为______ml。保持恒温、恒压下,再向该容器中充入一定量稀有气体He,则反-2-丁烯的体积分数将会______(填“增大”“减小”或“不变”)。
【答案】(1) ①. a ②. ,,温度升高,反应Ⅰ平衡右移,反应Ⅱ平衡左移,温度高于550K以后,以反应Ⅰ为主,CO的量增多,导致反应Ⅱ平衡右移,乙烯产率缓慢增加 ③. 19.7 ④. 1.19
(2) ①. ②. 1.65 ③. 减小
【解析】
【小问1详解】
①活化能大的反应速率慢,在存在下,加氢反应中RWGS反应为慢反应,而FTS反应为快反应,故前者的活化能大;
②550K以后,产率增加的原因是:,,温度升高,反应Ⅰ平衡右移,反应Ⅱ平衡左移,温度高于550K以后,以反应Ⅰ为主,CO的量增多,导致反应Ⅱ平衡右移,乙烯产率缓慢增加;
③在400kPa、500℃时,因加入1ml 和3ml ,故起始时,,平衡时的转化率为60%,根据反应,平衡时,,;由转化的碳元素质量守恒可得、,解得、、,故平衡体系中气体的总物质的量是3.05ml;反应达到平衡后,的分压是,的分压是,从反应开始到平衡时,的反应速率是。
【小问2详解】
①由盖斯定律可知,反应Ⅰ+反应Ⅲ=反应Ⅱ,则,
则,,所以;
②由图可知,在 K时,反应Ⅲ的,则,测得生成的顺-2-丁烯为0.15ml,则生成反-2-丁烯为1.5ml,由化学方程式可知,平衡体系中的物质的量为0.15ml+1.5ml=1.65ml;保持恒温、恒压,再向该容器中充入一定量稀有气体He,容器容积会增大,、正丁烷、反-2-丁烯、顺-2-丁烯的体积分数减小,由于反应Ⅰ和反应Ⅱ都是气体体积增大的反应,平衡正向移动,而反应Ⅲ是气体体积不变的反应,平衡不移动,且,由勒夏特列原理可知,再次平衡时反-2-丁烯的体积分数相比充入He之前减小。
17. 赤泥是氧化铝生产排放的固体废弃物。由赤泥(主要成分为、、、FeO、CaO、等)制备一种高效净水剂聚合硫酸铝铁(PAFS)的工艺流程如下。
(1)的空间结构是______。
(2)“焙烧”时,需将赤泥粉碎的目的是______。
(3)酸浸渣的主要成分是______(填化学式)。
(4)“氧化”时发生反应的离子方程式为______。室温下,向氧化后的溶液中滴加NaOH溶液至pH=4时,溶液中的______[已知25℃,的]。
(5)为了测试所制得的聚合硫酸铝铁的性能,取某水样,在不同pH条件下加入PAFS并测定其去浊率,结果如图所示(已知去浊率越高,净水效果越好)。由图可知在设定的偏酸性和偏碱性条件下,水样的去浊率均不高。试分析pH<7时,去浊率较低的可能原因是______。
(6)一种碳溶解在铁单质中形成合金的晶胞如图所示,则该物质的化学式为______,若晶体密度为,则晶胞中最近的两个碳原子的距离为______pm(阿伏加德罗常数的值用表示,写出计算式即可)。
【答案】(1)正四面体形
(2)增大接触面积,增大反应速率,使焙烧更充分
(3)、
(4) ①. ②.
(5)较大,抑制了PAFS(或和)的水解,生成胶体的量减少
(6) ①. FeC ②.
【解析】
【分析】赤泥(主要成分为、、、FeO、CaO、等)经焙烧后加硫酸酸浸,生成的微溶于水,不溶于,所以酸浸渣的主要成分是、,所得滤液中主要含有、、、以及过量的硫酸,氧化工序中加入将氧化为,加入NaOH聚合后,分离出高效净水剂聚合硫酸铝铁;
【小问1详解】
在硫酸根离子中,中心原子S的孤电子对数为,价层电子对数为,所以的空间结构是正四面体形;
【小问2详解】
“焙烧”时,需将赤泥粉碎的目的是增大接触面积,增大反应速率,使焙烧更充分;
【小问3详解】
酸浸渣的主要成分是、;
【小问4详解】
“氧化”时将氧化为,发生反应的离子方程式为
;室温下,向氧化后的溶液中滴加NaOH溶液至pH=4时,,,则溶液中的;
【小问5详解】
高效净水剂聚合硫酸铝铁(PAFS)净水原理是:铁离子、铝离子分别水解生成的氢氧化铁胶体、氢氧化铝胶体具有吸附性,能吸附水中的固体悬浮物并使之沉降。pH<7时,去浊率较低的可能原因是较大,抑制了PAFS(或和)的水解,生成胶体的量减少;
【小问6详解】
铁原子位于晶胞的顶点和面心,其数目为,碳原子位于晶胞的棱心和体心,其数目为,则该物质的化学式为FeC,
若晶体密度为,晶胞的体积为,晶胞棱长为,则晶胞中最近的两个碳原子的距离为面对角线的一半,即。
18. 基于生物质资源开发常见的化工原料,是绿色化学的重要研究方向。以化合物I为原料,可合成丙烯酸V、丙醇Ⅶ等化工产品,进而可制备聚丙烯酸丙酯类高分子材料。
(1)化合物I的分子式为_______,其环上的取代基是_______(写名称)。
(2)已知化合物Ⅱ也能以Ⅱ′的形式存在。根据Ⅱ′的结构特征,分析预测其可能的化学性质,参考①的示例,完成下表。
(3)化合物Ⅳ到化合物V的反应是原子利用率100%的反应,且1mlⅣ与1ml化合物a反应得到2mlV,则化合物a为_______。化合物VI有多种同分异构体,其中含 结构的有_______种,分子中只有1种化学环境氢原子的结构简式为_______。
(4)选用含两个羧基化合物作为唯一的含氧有机原料,参考上述信息,制备高分子化合物Ⅷ的单体。写出Ⅷ的单体的合成路线_______(不用注明反应条件)。(合成路线常用的表达方式为:A……B目标产物)
【答案】(1) ①. C5H4O2 ②. 醛基
(2) ①. 加成反应 ②. -CHO ③. O2 ④. -COOH ⑤. -COOH ⑥. CH3OH ⑦. - COOCH3
(3) ①. CH2=CH2(或乙烯) ②. 2 ③.
(4)
【解析】
【分析】I发生反应生成Ⅱ,Ⅱ发生氧化反应生成Ⅲ,Ⅲ发生水解反应得到Ⅳ,化合物Ⅳ到化合物V的反应是原子利用率100%的反应,且1mlⅣ与1ml化合物a反应得到2mlV,则化合物a为CH2=CH2,V发生还原反应生成Ⅵ,Ⅵ发生还原反应得到Ⅶ,以此解答。
【小问1详解】
根据化合物I的结构简式可知,其分子式为C5H4O2;其环上的取代基为醛基。
【小问2详解】
①化合物Ⅱ′中含有-CH=CH-可以和H2发生加成反应得到-CH2-CH2-;
②化合物Ⅱ'中含有的-CHO可以被O2氧化为-COOH;
③化合物Ⅱ'中含有-COOH,可与含有羟基的物质(如CH3OH)发生酯化反应生成酯。
小问3详解】
化合物Ⅳ到化合物V的反应是原子利用率100%的反应,且1 mlⅣ与1 mla反应得到2mlV,则a的分子式为C2H4,为乙烯;化合物VI的分子式为C3H6O,其同分异构体中含有 ,则符合条件的同分异构体有 和 共2种,其中核磁共振氢谱中只有一组峰的结构简式为 。
【小问4详解】
根据化合物Ⅲ的结构简式可知,其单体为 , 其原料中的含氧有机物只有一种含二个羧基的化合物,原料可以是 , 发生题干ⅣV的反应得到人 , 还原为 ,再加成得到 , 和 发生酯化反应得到目标产物,则合成路线为 。的用量(滴数)
在不同温度下的反应现象
25℃
90-100℃
1
紫红色
蓝绿色溶液
2~9
紫红色
黄绿色溶液,且随滴数增加,黄色成分增多
10
紫红色
澄清的橙黄色溶液
11~23
紫红色
橙黄色溶液,有棕褐色沉淀,且随滴数增加,沉淀增多
24~25
紫红色
紫红色溶液,有较多的棕褐色沉淀
的转化率/%
各含碳产物占所有含碳产物的物质的量分数/%
其他
60.0
60.0
40.0
0
序号
结构特征
可反应的试剂
反应形成的新结构
反应类型
①
-CH=CH-
H2
-CH2-CH2-
_______
②
_______
_______
_______
氧化反应
③
_______
_______
_______
取代反应
相关试卷
这是一份2024届山东师范大学附属中学高三下学期高考考前模拟化学试题(学生版+教师版 ),文件包含2024届山东师范大学附属中学高三下学期高考考前模拟化学试题教师版docx、2024届山东师范大学附属中学高三下学期高考考前模拟化学试题学生版docx等2份试卷配套教学资源,其中试卷共39页, 欢迎下载使用。
这是一份湖南省部分校联考2024届高三下学期5月模拟考试化学试题(学生版+教师版),文件包含湖南省部分校联考2024届高三下学期5月模拟考试化学试题教师版docx、湖南省部分校联考2024届高三下学期5月模拟考试化学试题学生版docx等2份试卷配套教学资源,其中试卷共35页, 欢迎下载使用。
这是一份河北省2024届普通高中高三学业水平选择性考试仿真模拟化学卷(三)(学生版+教师版),文件包含河北省2024届普通高中高三学业水平选择性考试仿真模拟化学卷三教师版docx、河北省2024届普通高中高三学业水平选择性考试仿真模拟化学卷三学生版docx等2份试卷配套教学资源,其中试卷共30页, 欢迎下载使用。

