2024届福建省福州延安中学高三下学期高考第二次模拟化学试题(学生版+教师版)
展开可能用到的相对原子质量:H-1 C-12 N-14 O-16 S-32 Cl-35.5 Ga-70 As-75
第Ⅰ卷
一、选择题(共10题,每题4分,共计40分,每题只有1个正确选项)
1. 《天工开物》中对“海水盐”有如下描述:“凡煎盐锅古谓之牢盆……其下列灶燃薪,多者十二三眼,少者七八眼,共煎……火燃釜底,滚沸延及成盐”。下列分析错误的是
A. “火燃釜底”的目的是蒸发结晶B. 海水盐中含有多种杂质
C. “滚沸延及成盐”是物理变化D. 海水盐中不会含有溴元素
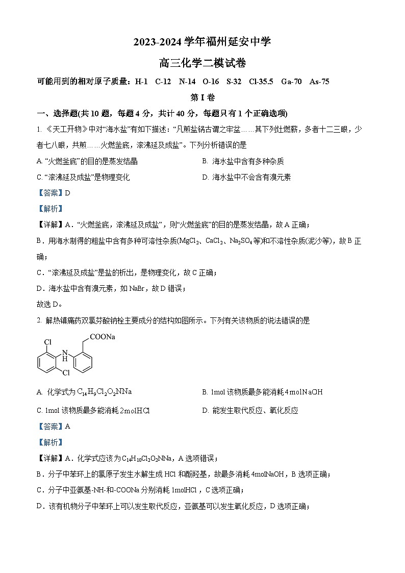
2. 解热镇痛药双氯芬酸钠栓主要成分的结构如图所示。下列有关该物质的说法错误的是
A. 化学式为B. 1ml该物质最多能消耗
C. 1ml该物质最多能消耗D. 能发生取代反应、氧化反应
3. 用NA表示阿伏加德罗常数的值。下列说法正确的是
A. 1 ml H2O2中含有极性共价键的数目为3NA
B. 25℃1 L pH=1的H3PO4溶液中H+数目为0.1NA
C. 20 g H218O含有的中子数为12NA
D. 足量铁粉与1 L14 ml/L浓硝酸加热充分反应转移电子数目7NA
4. 离子液体因其不挥发性、无色、无臭、较好的化学稳定性被誉为二十一世纪的绿色化学溶剂,某离子液体(结构如下)在触觉传感器中应用广泛。X、Y、Z均为短周期主族元素,原子序数依次增大,Y是非金属性最强的元素。下列说法正确的是
A. 原子半径:X>Y>Z
B. 最高价氧化物的水化物的酸性:Y>Z>X
C. 简单氢化物的沸点:Y>Z
D. 该离子液体中各元素原子均满足8电子稳定结构
5. 下列反应的离子方程式正确的是
A. 浓硝酸有时呈黄色:,是分解生成的NO溶于硝酸的缘故
B. 过量通入苯酚钠溶液中:
C. 盐碱地(含较多NaCl,)不利于植物生长,通过施加适量石膏可以降低土壤的碱性,其原理为:
D 用溶液检验:Fe2++[Fe(CN)6]3- =Fe[Fe(CN)6]-
6. 利用下列实验装置进行实验,能达到实验目的的是
A. AB. BC. CD. D
7. 乙醛是一种重要的二碳试剂,其某种合成机理如图所示。下列说法错误的是
A. Fe+是该反应的催化剂
B. C2H5OH是合成过程中的副产物
C. 该合成乙醛的反应为
D. 及时分离出C2H5OH,有利于提高CH3CHO的产率
8. 直接无膜微流体燃料电池(结构如图所示)利用多股流体在微通道内平行层流的特性,自然地将燃料和氧化剂隔开,无需使用传统燃料电池中的交换膜,且使用氧化剂可确保电池工作过程中无固体析出附着电极表面问题。下列有关说法不正确的是
A. 电池工作时,电子由电极a直接经外电路流向电极b
B. 电极a上发生的反应为
C. 电极b上消耗时,理论上共转移3ml电子
D. 上述无膜微流体技术可降低燃料电池的生产成本,提升电池工作性能
9. 工业上用磷铁渣(主要含、,以及少量等杂质)制备(磷酸铁)。
已知:难溶于水,能溶于无机强酸。下列说法错误是
A. “浸取”时将磷铁渣粉碎是为了增大反应接触面积,加快浸取速率
B. 加入硫酸的目的是为了保持体系的酸度,防止生成
C. 滤渣的主要成分是
D. “浸取”时发生反应的离子方程式为:
10. 298K时,向、、的混合液中滴加KCN溶液,混合液中lgx与的关系如图所示,或或。下列叙述正确的是
已知:① ;
② ;
③ ,且。
A. 直线c代表与的关系
B. 根据图像可计算平衡常数
C. 的平衡常数
D. 向含相同浓度的和的溶液中滴加KCN溶液,先生成
第Ⅱ卷
二、非选择题(共4题,共60分)
11. 是一种光催化材料。工业利用某废催化剂(主要含、、NiO及少量、)制备的工艺流程如下:
已知:Ⅰ.、NiO都是不溶于水的碱性氧化物
Ⅱ.0.1 溶液的pH=1.0
Ⅲ.
回答下列问题:
(1)滤渣主要成分是___________;酸化时,完全转化为的最大pH为___________。(已知 ;离子浓度≤10-5ml/L时沉淀完全)
(2)“酸化”后的溶液中存在,则“还原”时发生反应的离子方程式为___________。
(3)反萃取剂应选用___________(填“酸性”、“中性”或“碱性”)溶液;若“萃取”、“反萃取”的过程中钒的总回收率为90%,则“还原”时加入的和“氧化”时加入的的物质的量之比为___________。
(4)生成的化学方程式为___________,实验测得溶液pH、温度和溶液浓度对生成的粒径影响图像如下:
综合分析:制备粒径较小的晶体的最佳条件是___________;制备过程中需加入NaOH维持最佳pH,若过量,需要增加NaOH的用量,原因是___________。
12. 三甲基镓是一种重要半导体材料前驱体。实验室以镓镁合金、碘甲烷为原料制备,实验步骤及装置如图:
向三颈烧瓶中加入镓镁合金、碘甲烷和乙醚,加热(55℃)并搅拌。蒸出低沸点有机物后减压蒸馏,收集。向中逐滴滴加(三正辛胺),室温下搅拌,并用真空泵不断抽出蒸气,制得。将置于真空中加热,蒸出。
已知:①常温下,为无色透明的液体,易水解,在空气中易自燃。
②相关物质的沸点信息如表:
回答下列问题:
(1)仪器a的名称是_______;制备时,需在真空中加热的原因是_______。
(2)①基态Ga原子的价电子排布式为_______。
②原子晶体的晶胞参数,它的晶胞结构如图所示。该晶胞内部存在的共价键数为_______;该晶胞的密度为_______。(阿伏加德罗常数用表示,已知Ga:70 As:75)。
(3)三颈烧瓶中除生成外,还有和生成,该反应的化学方程式为_______。
(4)用真空泵不断抽出蒸气,有利于生成的理由是_______(用平衡移动原理解释);与直接分解制备相比,采用“配体交换”工艺制备的产品纯度更高的原因是_______。
(5)测定产品的纯度。取样品于锥形瓶中,加入盐酸,至不再产生气泡,加入2滴甲基橙,用溶液滴定剩余盐酸,消耗溶液的体积为,则的质量分数为_______(用含m、V、、c、的代数式表示);若滴定达终点时发现滴定管尖嘴内有气泡生成,则测定结果_______(填“偏高”“偏低”或“无影响”)。
13. 为了减少“温室效应”带来的负面影响,法国化学家Paul sabatier研究得出在催化剂作用下能够转化为甲烷,即Sabatier反应: ;副反应: ;回答下列问题
(1)若的燃烧热分别为, ,则Sabatier反应的_______。
(2)实际化工生产过程中,下列措施能提高转化效率的是_______。
a.合适的温度下,适当增大压强
b.增加反应物与的体积比
c.采用双温控制,前段加热,后段冷却
d.选取高效催化剂及增大催化剂的比表面积
(3)将原料气按置于密闭容器中在进行 Sabatier反应,测得平衡转化率与压强、温度的关系如图所示,x、y、z、w大小关系为_______,
在压强为时,700~800℃范围内,随温度升高,的平衡转化率逐渐增大,其原因是_______。
(4)针对“”反应,实验测得正反应速率为,逆反应速率为,其中为速率常数,为平衡常数,则_______(以和表示)。
(5)上图中,当温度为500℃、压强为时,针对 Sabatier反应,根据M点计算_______(不考虑副反应,写出计算式即可,用平衡分压代替平衡浓度计算,分压=总压×物质的量分数)。
14. 以水杨酸A为原料制备一种催吐剂的中间体J的合成路线如下所示。
请回答下列问题:
(1)水杨酸的系统名称为___________;其沸点低于的理由为___________。
(2)写出D的结构简式___________。
(3)写出E→F的化学方程式___________。
(4)H中的含氧官能团的名称为___________。
(5)以下各步骤转化中不属于取代反应的有___________(填序号)。
a.A→B b.D→E c.F→G d.G→H e.H→I
(6)满足下列条件的G的同分异构有___________种,其中核磁共振氢谱有四组峰,且峰面积之比为3:2:2:1的结构简式为___________。
①有3种常见的官能团 ②溶液显紫色 ③苯环上有两个取代基
(7)参照以上合成路线,若以为原料制备(其他试剂自选),则其合成路线为___________。A.比较碳酸和苯酚的酸性强弱
B.中和反应反应热的测定
C.验证易溶于水且溶液呈碱性
D.利用固体和浓硫酸制备气体
物质
Ga(CH3)3
CH3I
Et2O
NR3
沸点/℃
55.8
40.3
34.5
365.8
山东省潍坊市2024届高三下学期高考模拟考试(三模)化学试题(学生版+教师版): 这是一份山东省潍坊市2024届高三下学期高考模拟考试(三模)化学试题(学生版+教师版),文件包含山东省潍坊市2024届高三下学期高考模拟考试三模化学试题教师版docx、山东省潍坊市2024届高三下学期高考模拟考试三模化学试题学生版docx等2份试卷配套教学资源,其中试卷共40页, 欢迎下载使用。
河北省沧州市沧县中学2023-2024学年高三下学期模拟预测化学试题(学生版+教师版): 这是一份河北省沧州市沧县中学2023-2024学年高三下学期模拟预测化学试题(学生版+教师版),文件包含河北省沧州市沧县中学2023-2024学年高三下学期模拟预测化学试题教师版docx、河北省沧州市沧县中学2023-2024学年高三下学期模拟预测化学试题学生版docx等2份试卷配套教学资源,其中试卷共39页, 欢迎下载使用。
福建省福州延安中学2024届高三下学期高考第一次模拟化学试题(学生版+教师版): 这是一份福建省福州延安中学2024届高三下学期高考第一次模拟化学试题(学生版+教师版),文件包含福建省福州延安中学2024届高三下学期高考第一次模拟化学试题教师版docx、福建省福州延安中学2024届高三下学期高考第一次模拟化学试题学生版docx等2份试卷配套教学资源,其中试卷共31页, 欢迎下载使用。

