2024新高考生物易错题易错点04酶相关实验探究中的“三个慎重”Word版附解析
展开01 易错陷阱(3大陷阱)
02 举一反三
【易错点提醒一】物质的加入顺序要“慎重”
【易错点提醒二】底物的选择要“慎重”
【易错点提醒三】检测方法的选择要“慎重”
03 易错题通关
易错陷阱1:先混合跟先自变量处理对实验结果没有影响
【分析】由于酶具有高效性,若先混合,酶和底物可能在未达到预设条件时便发生反应从而影响实验结果。
错陷阱2:所有反应物都可用于各种目的的探究实验
【分析】
探究酶的最适温度:不宜选用过氧化氢作底物。因为过氧化氢加热时分解会加快,从而影响实验结果;
探究酶的最适pH:不宜选用淀粉作底物。因为酸本身会促进淀粉分解;
探究蛋白酶的相关实验:不宜选用蛋白质溶液作底物。因为蛋白酶本身是蛋白质不便于实验结果的检测。
易错陷阱3:见到有淀粉就用碘液,碰到还原糖就用斐林试剂
【分析】用淀粉和蔗糖作底物探究淀粉酶的专一性时碘液无法区分蔗糖是否分解;探究温度对酶活性的影响时不宜用斐林试剂,因为斐林试剂发挥作用需要水浴加热,而本实验需要严格控温。
【易错点提醒一】物质的加入顺序要“慎重”
【例1】关于酶及其特性的实验设计,下列叙述正确的是( )
A.验证酶的专一性,可利用淀粉酶、淀粉、蔗糖和碘液等设计对照实验进行验证
B.验证酶的高效性,可通过设置自身对照,比较盛有H2O2的试管中加入H2O2酶前后,H2O2分解速率的变化来进行验证
C.探究pH对酶活性影响的实验中,简要流程可以是:将底物加入各组试管→调节装有酶液的各试管的pH→向底物试管加入酶→混匀并进行保温→观察结果
D.探究温度对酶活性的影响,可利用淀粉酶、淀粉和斐林试剂等设计实验进行探究
易错分析:酶和底物要先处理达到预设条件后在混合。
【答案】C
【解析】淀粉酶可以将淀粉水解为还原糖,而不能将蔗糖水解,斐林试剂和还原糖在水浴条件下生成砖红色沉淀,所以可以用淀粉酶、淀粉、蔗糖和斐林试剂等设计对照实验进行验证酶的专一性,但碘液不能检测蔗糖是否被分解,因此不能利用淀粉酶、淀粉、蔗糖和碘液等设计对照实验进行酶专一性的验证,A错误;酶的高效性是和无机催化剂相对而言的,故在验证酶的高效性的实验中,应该使用无机催化剂作为对照,B错误;探究pH对酶活性影响的实验中,简要流程可以是:将酶加入各组试管→调节各试管酶液的pH(使酶处于预设的pH条件下)→向各试管加入底物→混匀并进行保温→观察结果,C正确;由于斐林试剂检测还原糖时需要在水浴加热的条件下进行,这会改变实验的温度,从而影响实验结果,D错误。
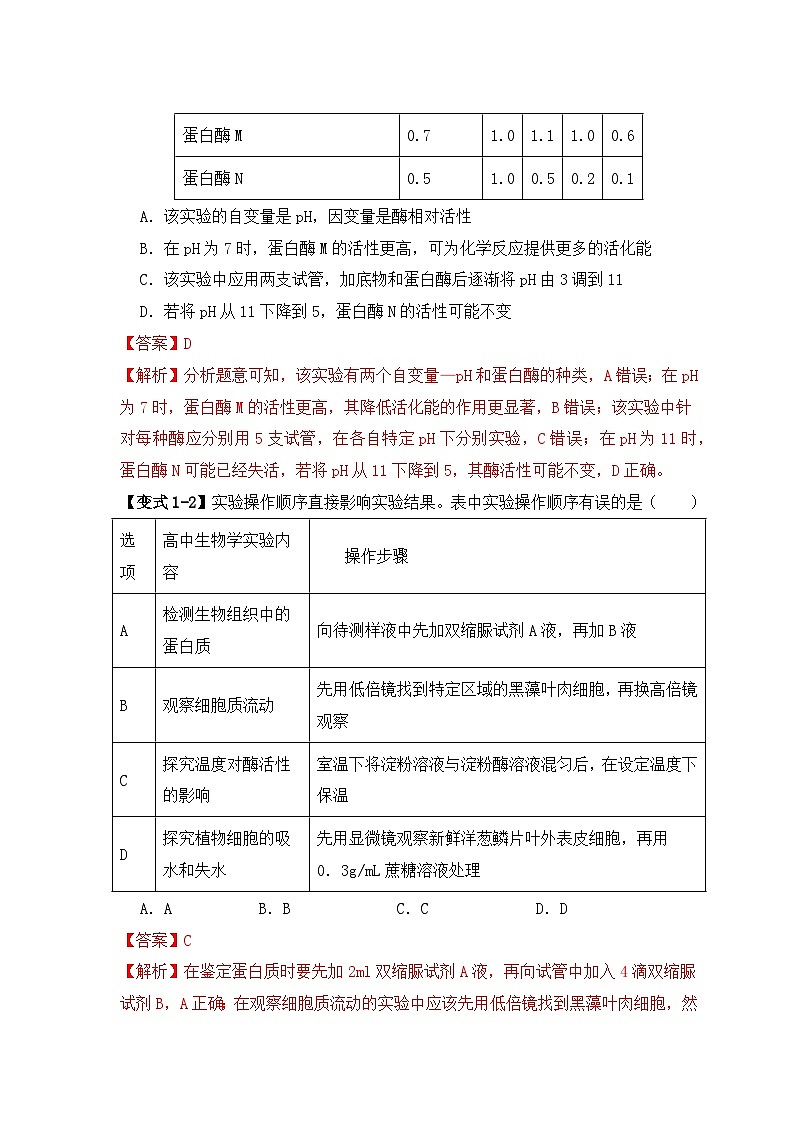
【变式1-1】(2023·河南信阳·信阳高中校考一模)嫩肉粉的主要作用是利用其中的蛋白酶对肌肉组织中的蛋白质进行分解,使肉类制品口感鲜嫩。某小组在37℃下探究pH对嫩肉粉中蛋白酶M和蛋白酶N酶活性的影响,实验结果如表所示。下列分析正确的是( )
A.该实验的自变量是pH,因变量是酶相对活性
B.在pH为7时,蛋白酶M的活性更高,可为化学反应提供更多的活化能
C.该实验中应用两支试管,加底物和蛋白酶后逐渐将pH由3调到11
D.若将pH从11下降到5,蛋白酶N的活性可能不变
【答案】D
【解析】分析题意可知,该实验有两个自变量—pH和蛋白酶的种类,A错误;在pH为7时,蛋白酶M的活性更高,其降低活化能的作用更显著,B错误;该实验中针对每种酶应分别用5支试管,在各自特定pH下分别实验,C错误;在pH为11时,蛋白酶N可能已经失活,若将pH从11下降到5,其酶活性可能不变,D正确。
【变式1-2】实验操作顺序直接影响实验结果。表中实验操作顺序有误的是( )
A.AB.BC.CD.D
【答案】C
【解析】在鉴定蛋白质时要先加2ml双缩脲试剂A液,再向试管中加入4滴双缩脲试剂B,A正确;在观察细胞质流动的实验中应该先用低倍镜找到黑藻叶肉细胞,然后再换用高倍镜观察,B正确;探究温度对酶活性的影响时,应将淀粉溶液与淀粉酶溶液分别在设定温度下保温一段时间,待淀粉溶液与淀粉酶溶液都达到设定温度后再混合,C错误;探究植物细胞的吸水和失水,先用显微镜观察新鲜洋葱鳞片叶外表皮细胞,观察原生质层与细胞壁的位置,以及液泡的大小,作为对照,再用0.3g/mL蔗糖溶液处理一段时间后,再用显微镜观察质壁分离后,原生质层与细胞壁的位置,以及液泡的大小,D正确。
【变式1-3】某小组为探究pH对蔗糖酶活性的影响,在其他条件相同的情况下进行了相关实验,反应1min后,统计各实验组试管中的蔗糖剩余量,结果如图。下列分析错误的是( )
A.需要将蔗糖溶液和蔗糖酶溶液分别保温后再混合
B.在pH为7时,限制蔗糖酶活性的外界因素主要是温度
C.在pH<3和pH>10的条件下,蔗糖酶的空间结构会发生变化
D.若向各组反应试管中加入较多的蔗糖酶,不会影响实验结果
【答案】D
【解析】先将蔗糖溶液和蔗糖酶溶液分别保温后再混合,防止混合酶与底物事先反应影响实验结果,A正确;据图分析可知,pH为7时,酶活性最大,此时限制蔗糖酶活性的外界因素不是pH,主要是温度,B正确;据图可知,在pH<3和pH10的条件下,蔗糖的剩余量不变,说明此时酶的空间结构会发生变化,酶活性丧失,不能分解蔗糖,C正确;若向各组反应试管中加入较多的蔗糖酶,反应速率加快,相同时间内蔗糖的剩余量变少,会影响实验结果,D错误。
【易错点提醒二】底物的选择要“慎重”
【例2】(2021秋·海南·高三统考学业考试)下列有关淀粉酶和过氧化氢酶的叙述,正确的是( )
A.都通过为化学反应提供活化能来提高化学反应速率
B.都可以作为探究温度和pH对酶活性影响的实验材料
C.都应在最适pH和低温条件下保存,以维持其空间结构稳定
D.都只在细胞内与特定分子结合后才能发挥催化作用
易错分析:过氧化氢加热会加快分解,从而影响实验结果。
【答案】C
【解析】酶的作用机理是降低化学反应的活化能而非提供活化能,A错误;过氧化氢酶不稳定,受热易分解,故不能用于探究pH对酶活性影响的实验材料,B错误;由于低温能够抑制酶的活性而不令其失活,故酶的保存条件应是最适pH和低温,以维持其空间结构稳定,C正确;只要作用条件合适,酶在细胞内外均可起催化作用,D错误。
【变式2-1】20世纪60年代以后使用酶替代盐酸催化淀粉水解生产葡萄糖。如图表示在不同pH条件下唾液淀粉酶对淀粉水解作用的实验结果.有关叙述错误的是( )
A.本实验需在相同且适宜的反应温度下进行
B.图中pH为3和9的两组条件下酶活性相同
C.1h后测定淀粉水解情况前需要先终止反应
D.实验结果表明过酸﹑过碱都会使酶活性明显降低
【答案】B
【解析】本实验温度是无关变量,需在相同且适宜的反应温度下进行,A正确;酸性条件下淀粉能分解,图中pH为3和9的两组条件下酶活性不相同,B错误;1h后测定淀粉水解情况前需要先终止反应,防止反应时间不同造成因变量不同,C正确;实验结果表明过酸﹑过碱都会使酶活性明显降低,pH=7时酶活性最高,D正确。
【变式2-2】要完成有关酶的实验,下列实验材料及药品的选择不能达到实验目的的是( )
A.AB.BC.CD.D
【答案】A
【解析】蛋白酶本身是蛋白质,能与双缩脲试剂反应呈紫色,因此不能判断蛋白酶是否将鸡蛋清水解,A符合题意;淀粉和蔗糖均为非还原性糖,不能与本尼迪特试剂作用产生砖红色沉淀,它们水解的产物均含有葡萄糖可与本尼迪特试剂作用产生砖红色沉淀,即本尼迪特试剂可检测淀粉或蔗糖是否被水解,B不符合题意;淀粉酶与二氧化锰相比,淀粉酶催化淀粉的效率更高,体现了酶具有高效性,C不符合题意;探究温度对酶活性的影响,选用的反应物是淀粉溶液,通过加入碘液观察蓝色的程度判断淀粉的分解量,D不符合题意。
【变式2-3】已知蛋白酶能分解蛋白质, 取两只试管分别加入等量的蛋白质溶液 编号甲乙,在甲试管的蛋白质溶液中加入蛋白酶,乙试管中加入等量的清水。一段时间后,再加入双缩脲试剂,其结果是( )
A.甲无色,乙紫色B.甲蓝色 ,乙紫色
C.甲乙溶液呈紫色D.甲乙都蓝色
【答案】C
【解析】甲试管的蛋白质溶液中加入蛋白酶,蛋白酶的化学本质为蛋白质,因此甲试管加入双缩脲试剂,呈现紫色;乙试管中含有蛋白质,加入双缩脲试剂,呈现紫色;
【易错点提醒三】检测方法的选择要“慎重”
【例3】下是关于酶专一性的实验设计。下列叙述正确的是( )
A.该实验的自变量是酶的种类,步骤3可选用新鲜的淀粉酶,也可选用蔗糖酶
B.该实验的无关变量有底物的量、酶的用量、温度、pH等
C.该实验的因变量也可用底物剩余量表示,可用碘液作为检测试剂
D.若“某酶溶液”是新鲜的淀粉酶,则①为无砖红色沉淀
易错分析:碘液无法检测出蔗糖是否发生水解。
【答案】B
【解析】本实验用同种酶催化两种不同的物质来研究酶的专一性,自变量是底物的种类,A错误;该实验的自变量是底物的种类,其他影响因变量变化的因素为无关变量,如底物的量、酶的用量、温度、pH等,B正确;蔗糖及蔗糖水解产物都不能跟碘液发生颜色反应,故用碘液无法判断蔗糖是否被催化水解,不应选择碘液作为检测试剂,C错误;若选择新鲜的淀粉酶,试管Ⅰ中的淀粉被水解生成还原性糖,所以现象①是产生砖红色沉淀,D错误。
【变式3-1】下列关于酶的特性及其影响因素相关实验的叙述,正确的是( )
A.“探究pH对过氧化氢酶活性的影响”实验中,先加入底物和酶,再分别加入不同pH的缓冲液
B.“探究温度对淀粉酶活性的影响”实验中,为测定淀粉酶活性的高低,可选择碘液检测淀粉的剩余量
C.“探究淀粉酶对淀粉和蔗糖的水解作用”实验中,可选择碘液检测淀粉酶是否将淀粉和蔗糖水解
D.“比较过氧化氢在不同条件下的分解”实验中,若以煮熟的肝脏研磨液代替新鲜的研磨液,实验结果相同
【答案】B
【解析】“探究pH对过氧化氢酶的影响”实验中,应在加入酶之后先分别加入不同pH的缓冲液,调节酶所处的pH为预设pH,然后再加入底物,A错误;碘液遇淀粉变蓝,淀粉剩余量越多,颜色越深,因此“探究温度对淀粉酶活性的影响”实验中,为测定淀粉酶活性的高低,可选择碘液检测淀粉的剩余量,B正确;由于碘液不能与蔗糖及蔗糖的水解产物反应,无法通过碘液确定蔗糖组是否分解了,因此“探究淀粉酶对淀粉和蔗糖的水解作用”实验中,不能选择碘液检测,C错误;煮熟的肝脏研磨液中过氧化氢酶的活性丧失,不能催化过氧化氢的分解,而新鲜的肝脏研磨液中含有较多的过氧化氢酶,能将过氧化氢分解,因此若以煮熟的肝脏研磨液代替新鲜的研磨液,实验结果不相同,D错误。
【变式3-2】细胞内许多的生化反应需要酶的催化,下列有关酶的探究实验叙述正确的是( )
A.在探究PH对酶活性的影响实验中,可以选择淀粉作为实验材料,并用斐林试剂进行鉴定
B.在探究酶的高效性实验中,需要与无机催化剂进行比较,且要设置空白对照组
C.在研究酶的专一性实验中,可以用淀粉酶分别处理淀粉和蔗糖溶液,并用碘液进行鉴定
D.在探究温度对酶活性影响的实验中,可以选择淀粉作为实验材料,并用斐林试剂进行鉴定
【答案】B
【解析】淀粉在酸性条件下能被分解,因此不能选择淀粉作为实验材料,A错误;
在探究酶的高效性实验中,自变量为催化剂的种类,一组是无机催化剂,一组是某种酶,因此需要与无机催化剂进行比较,且要设置空白对照组,B正确;在研究酶的专一性实验中,可以用淀粉酶分别处理淀粉和蔗糖溶液,要用斐林试剂进行鉴定,C错误;探究温度对酶活性影响的实验中,自变量是温度,本实验需要严格控制温度,而斐林试剂鉴定需要加热处理,因此不能用斐林试剂进行鉴定,D错误。
【变式3-3】下列关于酶实验的叙述,正确的是( )
A.可以用淀粉酶探究pH对酶活性的影响
B.用Fe3+和过氧化氢酶探究酶的专一性
C.探究温度对淀粉酶活性影响时,可用斐林试剂检测
D.探究蛋白酶的最适温度时,不宜用双缩脲试剂检测
【答案】D
【解析】淀粉在酸性条件下容易水解,不可以用淀粉酶探究pH对酶活性的影响,A错误;用Fe3+和过氧化氢酶探究酶的高效性,B错误;斐林试剂使用时需要用热水浴加热,探究温度对淀粉酶活性影响时,不可用斐林试剂检测,C错误;蛋白酶是蛋白质,不管酶活性高低,都会与双缩脲试剂发生颜色反应,故探究蛋白酶的最适温度时,不宜用双缩脲试剂检测,D正确。
1.已知α-淀粉酶的最适温度是55℃左右。下表是某同学为此进行的验证实验,但因各组结果相同而不能达到实验目的。下列改进措施中合理的是( )
A.5min后进行碘液检测
B.将淀粉溶液体积改为5mL
C.将碘液改为斐林试剂
D.将α-淀粉酶溶液浓度改为2%
【答案】B
【解析】三组实验的温度不同,但1min后滴加碘液溶液呈棕黄色,说明三组实验中淀粉都基本无剩余,即底物都被反应完,而延长时间5min后再进行碘液检测,不会改变实验结果,A不符合题意;将淀粉溶液体积改为5mL,可确保在不同温度条件下,因酶活性不同而使淀粉剩余量不同,用碘液检测会出现不同的结果,B符合题意;
由表格可知,三组不同温度的实验中淀粉全部分解成葡萄糖,若将碘液改为斐林试剂,进行检测时需要加热,对实验结果造成影响,C不符合题意;表格中在淀粉酶溶液浓度为1%时、1min后已经将淀粉分解完,若将α—淀粉酶溶液浓度改为2%,反应速率加快,1min后实验结果不变,D不符合题意。
2.(2022秋·陕西汉中·高三校考阶段练习)为了探究温度对酶活性的影响,某同学设计了如下实验,实验处理及结果如表所示。下列有关该实验的说法错误的是( )
注:“+”的多少代表颜色深浅
A.该实验的自变量为温度,pH是该实验的无关变量
B.底物和酶混合后,将试管放置在预设好温度的水浴锅中
C.砖红色沉淀的生成并不能说明淀粉水解成了葡萄糖
D.用斐林试剂做检验试剂并非该实验的最佳选择
【答案】B
【解析】本实验是探究温度对酶活性的影响,该实验的自变量为温度,pH是该实验的无关变量,A正确;探究温度对酶活性的影响,应将底物与酶分装在不同试管中放置预设定温度的水浴锅中,几分钟后再混合均匀,B错误;砖红色沉淀的生成并不能说明淀粉水解成了葡萄糖,只能说明生成了还原糖,C正确;斐林试剂鉴定还原糖需要水浴加热,会破坏设定的温度条件,故本实验用斐林试剂做检验试剂并非该实验的最佳选择,D正确。
3.某科研小组通过实验研究了两种抑制剂对某消化酶酶促反应速率的影响,对实验的结果进行分析并绘图,如图所示,下列叙述正确的是( )
A.该实验的自变量是底物浓度,无关变量有温度和pH等
B.该实验过程要先加底物和酶混合,然后再加抑制剂来观察反应结果
C.在S2点之后,限制曲线①酶促反应速率的因素不再是底物浓度
D.由实验结果得出该实验的结论是酶的抑制剂能降低酶的活性
【答案】C
【解析】该实验的自变量是底物浓度以及有无抑制剂和抑制剂种类,A错误;该实验过程要先加底物和抑制剂混合,然后再加酶来观察反应结果,B错误;在S2点之前,限制曲线①酶促反应速率的因素是底物浓度,在S2点之后,限制曲线①酶促反应速率的因素是酶浓度等因素,C正确;由实验结果得出该实验的结论是在较低的底物浓度条件下,酶的抑制剂能降低酶的活性,而随着底物浓度升高,抑制剂Ⅰ的活性没有受到抑制,D错误。
4.关于酶及其特性的实验设计,叙述错误的是( )
A.探究温度对酶活性的影响,可利用淀粉酶、淀粉和碘液设计实验
B.探究酶的专一性,可利用淀粉酶、淀粉、蔗糖和斐林试剂设计实验
C.探究pH对酶活性影响,底物和酶可采用以下步骤添加:加底物→调pH→加酶→混匀→观察
D.以过氧化氢和过氧化氢酶为实验材料,温度为自变量,氧气的释放速率为因变量,也可探究温度对酶活性影响
【答案】D
【解析】探究温度对酶活性的影响,可利用淀粉酶、淀粉和碘液设计实验,检测反应物的剩余量,检测酶活性,A正确;探究酶的专一性,可利用淀粉酶、淀粉、蔗糖和斐林试剂设计实验,用斐林试剂检测底物是否水解,B正确;探究pH对酶活性影响,为防止底物先和酶反应影响实验结果,应将pH调节放在加酶之前,故底物和酶可采用以下步骤添加:加底物→调pH→加酶→混匀→观察,C正确;探究温度对酶活性影响不能选择过氧化氢作实验材料,因为高温下过氧化氢易分解,影响实验结果,D错误。
5.酶是生命活动中的重要物质,下列叙述正确的是( )
A.ATP合成酶均位于生物膜上
B.高温、低温、过酸或过碱都会导致酶变性失活
C.在研究温度影响酶活性实验中,要将底物和酶先分别保温后再混合
D.酶的合成都要经过核糖体、内质网和高尔基体的协同配合
【答案】C
【解析】ATP合成酶不都位于生物膜上,如细胞质基质中进行的有氧呼吸第一阶段就有ATP合成,这些ATP合成酶不在生物膜上,A错误;高温、过酸或过碱都会使酶的空间结构遭到破坏,导致酶变性失活,而低温时酶的空间结构稳定,只是抑制酶的活性,B错误;在研究温度影响酶活性实验中,要先保温后混合,C正确;
有些在细胞外起作用的酶如消化酶,其合成需要经过核糖体、内质网和高尔基体的协同配合,而RNA类的酶的合成则不需要经过核糖体、内质网和高尔基体的协同配合,D错误。
6.下列关于酶的特性及其影响因素相关实验的叙述,正确的是( )
A.“酶的催化效率”实验中,若以熟马铃薯块茎代替生马铃薯块茎,实验结果相同
B.“探究温度对酶活性的影响”实验中,将酶在不同温度下保温适宜时间后再加入底物
C.“探究酶的专一性”实验中,应另设两支试管不加酶作为对照组,目的是检验底物溶液中是否混有还原糖
D.探究温度对蛋白酶活性影响的实验中,可选择双缩脲试剂试剂检测实验结果
【答案】C
【解析】熟马铃薯块茎的细胞已死亡,酶已失活,没有催化效率,所以不能以熟马铃薯块茎代替生马铃薯块茎,A错误;探究温度对酶活性的影响时,将酶与底物溶液分别在预设的温度条件下进行保温一段时间,然后混合后置于不同温度下保温,B错误;“探究酶的专一性”实验中,使用的底物为淀粉和蔗糖,淀粉和蔗糖都不是还原糖,通过使用斐林试剂检测产物是否有还原糖来判断反应是否进行,从而判断酶的专一性,因此,应另设两支试管不加酶作为对照组(分别加淀粉和蔗糖底物),目的是检验底物溶液中是否混有还原糖,C正确;高温使蛋白酶失活,但是高温并没有破坏肽键,失活和不失活的蛋白酶与双缩脲试剂都呈现紫色,故探究温度对蛋白酶活性影响实验,不能用双缩脲试剂检测结果,D错误。
7.某兴趣小组利用排水装置探究pH 对过氧化氢酶活性的影响。在 pH 分别为3、4、5、7、9、10、11的缓冲液中,将50 mLH2O2溶液与4 mL 酶溶液混合,观察10 s 时气体产生量,结果如下表。下列叙述错误的是( )
A.该实验的 pH 为自变量,反应时间为无关变量
B.各组混合前应将 H2O2溶液与酶溶液调节至相同的 pH
C.该实验中,pH 为7时过氧化氢酶为反应降低的活化能最多
D.当 pH 为7时,可通过改变温度,以探究温度对过氧化氢酶活性的影响
【答案】D
【解析】该实验的pH为自变量,反应时间为无关变量,A正确;各组混合前应将H2O2溶液与酶溶液调节至相同的pH,B正确;分析结果可知,pH为7时产生的氧气最多,因此此时酶活性最高,其为反应降低的活化能最多,C正确;由于H2O2的分解速率受温度影响较大,因此探究温度对酶活性的影响时,不能使用H2O2和过氧化氢酶,D错误。
8.一位同学设计以下图装置验证酶的专一性。透析袋是由半透膜制成的袋状容器,A组透析袋加入淀粉、碘液和蔗糖酶,B组透析袋加入等量的淀粉、碘液和淀粉酶。下列叙述正确的是( )
A.酶的催化机理是为化学反应提供活化能
B.实验显示A组蓝色变浅,B组蓝色退去
C.实验结束透析袋均增重,且B组等于A组
D.本实验不可用斐林试剂代替碘液进行鉴定
【答案】B
【解析】酶的催化机理是降低活化能。酶既没有为反应提供能量,反应前后酶的性质也没有改变,A错误;由于酶具有专一性,淀粉只能被淀粉酶水解,不能被蔗糖酶水解,A组蓝色变浅(被烧杯中的清水稀释),B组蓝色退去(淀粉被淀粉酶水解),B正确;因为透析袋是由半透膜制成的,当半透膜两侧存在浓度差时,会发生渗透吸水,所以实验结束透析袋均增重,但由于B组中淀粉被水解成小分子,半透膜两侧浓度差更大,所以吸水更多,故B组增重更多,C错误;淀粉不能与斐林试剂反应,但淀粉的水解产物可以与斐林试剂反应,所以可以用斐林试剂代替碘液进行鉴定,以便于观察淀粉是否被水解,D错误。
9.(2023·陕西西安·一模)下列关于探究酶特性的实验,叙述正确的是( )
A.若探究pH对过氧化氢酶活性的影响,可选择淀粉作为酶促反应底物
B.若探究温度对淀粉酶活性的影响,可选择斐林试剂对实验结果进行检测
C.若用H2O2和过氧化氢酶来探究酶的高效性,可选择无机催化剂作为对照
D.若用淀粉、蔗糖和淀粉酶来探究酶的专一性,可用碘液对实验结果进行检测
【答案】C
【解析】若探究pH对酶活性的影响,自变量是pH值,因变量是酶活性,若让淀粉底物与淀粉酶为实验材料,淀粉在酸性条件下会分解,干扰实验结果,A错误;
斐林试剂检测还原糖需要进行水浴加热,会改变反应的温度,因此如果探究温度对淀粉酶活性的影响,应选择碘液检测实验结果,B错误;酶的高效性是和无机催化剂相对而言的,因此如果探究过氧化氢酶的高效性,可选择无机催化剂作为对照,C正确;由于蔗糖无论是否发生水解,都不与碘液反应,因此如果用淀粉、蔗糖和淀粉酶来探究酶的专一性,不能用碘液检测实验结果,D错误。
10.下列有关酶的实验的叙述,正确的是( )
A.探究pH对酶活性的影响时,可用淀粉作为底物
B.探究淀粉酶对淀粉和蔗糖的作用时,可用碘液检测实验结果
C.可用过氧化氢酶催化H2O2的分解探究温度对酶活性的影响
D.探究淀粉酶的最适温度的实验,应先用设定的温度分别处理底物和酶液后,再混合
【答案】D
【解析】酸会导致淀粉的水解,淀粉不适用于探究 pH 影响酶活性的反应底物, A错误; 探究淀粉酶对淀粉和蔗糖的作用时,使用碘液无法检测蔗糖是否被分解,应使用斐林试剂检测实验结果,B 错误;高温会引起过氧化氢的分解,故不能用过氧化氢来探究温度对酶活性的影响, C错误; 探究淀粉酶的最适温度的实验时,应先用设定的温度分别处理底物和酶液后再混合,以保证能观察到不同温度下的酶的催化效率, D 正确。
3
5
7
9
11
蛋白酶M
0.7
1.0
1.1
1.0
0.6
蛋白酶N
0.5
1.0
0.5
0.2
0.1
选项
高中生物学实验内容
操作步骤
A
检测生物组织中的蛋白质
向待测样液中先加双缩脲试剂A液,再加B液
B
观察细胞质流动
先用低倍镜找到特定区域的黑藻叶肉细胞,再换高倍镜观察
C
探究温度对酶活性的影响
室温下将淀粉溶液与淀粉酶溶液混匀后,在设定温度下保温
D
探究植物细胞的吸水和失水
先用显微镜观察新鲜洋葱鳞片叶外表皮细胞,再用0.3g/mL蔗糖溶液处理
选项
实验目的
主要实验材料及药品
A
酶具有催化作用
鸡蛋清、蛋白酶、双缩脲试剂、蒸馏水
B
酶具有专一性
淀粉、蔗糖、淀粉酶、本尼迪特试剂
C
酶具有高效性
过氧化氢溶液、过氧化氢酶、二氧化锰
D
温度影响酶的活性
淀粉溶液、淀粉酶、碘液
步骤
1
2
3
4
5
淀粉溶液
蔗糖溶液
某酶溶液
斐林试剂
水浴加热后观察现象
试管I
2mL
—
2mL
2ml
①
试管Ⅱ
—
2mL
2mL
2mL
②
组别
实验温度
3%淀粉溶液
1%α-淀粉酶溶液
1min后碘液(棕黄色)检测
1
50℃
2mL
1mL
溶液呈棕黄色
2
55℃
2mL
1mL
溶液呈棕黄色
3
60℃
2mL
1mL
溶液呈棕黄色
试管编号
①
②
③
淀粉溶液/mL
2
2
2
唾液淀粉酶溶液/ mL
1
1
1
反应温度/℃
0
37
100
斐林试剂/ mL
2
2
2
砖红色深浅
+
+++
+
pH=3
pH=4
pH=5
pH-7
pH=9
pH=10
pH=11
产生气体量/mL
70
79
89
108
99
95
92
新高考生物三轮冲刺易错点09 基因表达的“三个”理解误区(含解析): 这是一份新高考生物三轮冲刺易错点09 基因表达的“三个”理解误区(含解析),共15页。
新高考生物三轮冲刺易错点08 遗传物质探索实验中的“三个”误区(含解析): 这是一份新高考生物三轮冲刺易错点08 遗传物质探索实验中的“三个”误区(含解析),共14页。
新高考生物三轮冲刺易错点04 酶相关实验探究中的“三个慎重”(含解析): 这是一份新高考生物三轮冲刺易错点04 酶相关实验探究中的“三个慎重”(含解析),共16页。

