2024新高考生物易错题易错点02蛋白质和核酸的三个理解误区Word版附解析
展开01 易错陷阱(3大陷阱)
02 举一反三
【易错点提醒一】变性≠盐析
【易错点提醒二】DNA高温耐受性比蛋白质大
【易错点提醒三】蛋白质水解≠氧化分解
03 易错题通关
易错陷阱1:蛋白质变性和盐析本质相同。
【分析】高温使蛋白质变性的原因不是高温破坏了氨基酸之间的肽键,而是高温使肽链盘曲折登形成的空间结构发生不可逆变化。低温和盐析未使蛋白质分子的空间结构发生不可逆变。
易错陷阱2:DNA 分子和蛋白质分子在高温下空间结构都会出现不可逆的变化。
【分析】DNA 分子和蛋白质分子对高温的耐受性不同,DNA 分子对高温的耐受性通常比蛋白质分子高。
易错陷阱3:蛋白质的水解就是氧化分解。
【分析】蛋白质初步水解的产物是:多肽,彻底水解的产物是:氨基酸,氧化分解的产物是:二氧化碳、水和尿素。
【易错点提醒一】变性≠盐析
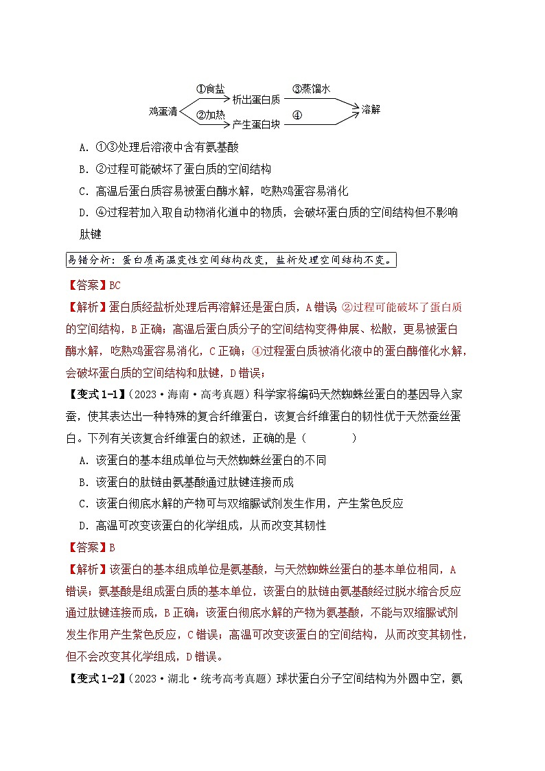
【例1】某兴趣小组采用两种途径处理鸡蛋清溶液,过程如图所示。有关叙述正确的是( )
A.①③处理后溶液中含有氨基酸
B.②过程可能破坏了蛋白质的空间结构
C.高温后蛋白质容易被蛋白酶水解,吃熟鸡蛋容易消化
D.④过程若加入取自动物消化道中的物质,会破坏蛋白质的空间结构但不影响肽键
易错分析:蛋白质高温变性空间结构改变,盐析处理空间结构不变。
【变式1-1】(2023·海南·高考真题)科学家将编码天然蜘蛛丝蛋白的基因导入家蚕,使其表达出一种特殊的复合纤维蛋白,该复合纤维蛋白的韧性优于天然蚕丝蛋白。下列有关该复合纤维蛋白的叙述,正确的是( )
A.该蛋白的基本组成单位与天然蜘蛛丝蛋白的不同
B.该蛋白的肽链由氨基酸通过肽键连接而成
C.该蛋白彻底水解的产物可与双缩脲试剂发生作用,产生紫色反应
D.高温可改变该蛋白的化学组成,从而改变其韧性
【变式1-2】(2023·湖北·统考高考真题)球状蛋白分子空间结构为外圆中空,氨基酸侧链极性基团分布在分子的外侧,而非极性基团分布在内侧。蛋白质变性后,会出现生物活性丧失及一系列理化性质的变化。下列叙述错误的是( )
A.蛋白质变性可导致部分肽键断裂
B.球状蛋白多数可溶于水,不溶于乙醇
C.加热变性的蛋白质不能恢复原有的结构和性质
D.变性后生物活性丧失是因为原有空间结构破坏
【变式1-3】球状蛋白分子空间结构为外圆中空,氨基酸侧链极性基团分布在分子的外侧,而非极性基团分布在内侧。蛋白质变性后,会出现生物活性丧失及一系列理化性质的变化。下列叙述错误的是( )
A.蛋白质变性可导致蛋白质空间结构改变、部分肽键断裂
B.球状蛋白多数可溶于水,不溶于乙醇
C.加热变性的蛋白质不能恢复原有的结构和性质
D.盐析形成沉淀蛋白质一般不失活,常用于分离蛋白质
【易错点提醒二】DNA高温耐受性比蛋白质大
【例2】下列关于人类对遗传物质探索过程的叙述,正确的是( )
A.在格里菲思的转化实验中,加热杀死S型菌后其DNA已变性,因此不会导致小鼠死亡
B.在格里菲思的转化实验中,R型菌转化成的S型菌可以稳定遗传
C.35S标记的T2噬菌体侵染实验中因保温时间过短导致沉淀物中有少量的放射性
D.噬菌体侵染细菌实验证明噬菌体的遗传物质主要是DNA
易错分析:蛋白质变性一般不可逆,DNA变性可逆。
【变式2-1】下列关于活体肺炎双球菌转化实验的分析叙述错误的是( )
A.第3组中“加热杀死”是使S型菌的蛋白质及其细胞器变性而失去了致病能力
B.由于DNA变性温度高于蛋白质的变性温度,所以第3组中DNA没有受到损害
C.第4组中,S型菌细胞内的核糖体借助R型菌细胞提供的氨基酸合成了蛋白质
D.若将第1组中S型菌的蛋白质用有机试剂除去,重复第4组实验,结果不会改变
【变式2-2】人们对遗传物质本质的探索经历了漫长曲折的过程,下列有关叙述正确的是( )
A.孟德尔使用豌豆进行实验,证明了遗传因子是某种物质,即基因
B.摩尔根以果蝇为实验材料,运用假说——演绎法证明了基因在染色体上
C.肺炎双球菌转化实验中,加热处理后的蛋白质和DNA均发生不可逆变性
D.烟草花叶病毒感染烟草实验证明了病毒的遗传物质是RNA而不是蛋白质
【变式2-3】(2023·广东惠州·统考二模)如图为肺炎链球菌不同品系间的转化,在R型菌转化为S型菌的过程中,下列相关叙述正确的是( )
A.加热致死的S型菌DNA氢键被破坏,因而断裂为多个较短的DNA片段
B.由R型菌转化得到的S型菌与原S型菌的遗传物质完全相同
C.S型菌中的caps进入R型菌,使R型转化为S型菌,属于基因重组
D.caps基因控制多糖类荚膜的形成体现了基因可以直接控制生物性状
【易错点提醒三】蛋白质氧化分解≠水解
【例3】如图是生物体内几种有机物及其功能的关系图,m1、m2、m3、m4分别是有机物M1、M2、M3、M4的组成成分。下列说法正确的是( )
A.相同质量的M1和M2被彻底氧化分解,M1产生的能量多
B.多肽链的数目及盘曲、折叠方式均可影响M3的结构
C.m3和m4之间的区别主要是五碳糖和碱基的种类不同
D.将HIV的M4彻底水解,可得到5种碱基、2种五碳糖
易错分析:蛋白质水解的产物是:氨基酸,氧化分解的产物是:二氧化碳、水等。
【变式3-1】蛋白质和RNA属于生物大分子,它们彻底水解的产物分别是( )
A.氨基酸;核糖核苷酸
B.氨基酸;核糖、含氮碱基、磷酸
C.多肽;核糖、含氮碱基、磷酸
D.CO2、H2O和尿素;核糖核苷酸
【变式3-2】核酸广泛存在于所有动植物细胞、微生物体内。下列关于核酸的叙述,错误的是( )
A.DNA分子中,脱氧核苷酸的排列顺序储存着大量的遗传信息
B.DNA与RNA彻底水解产物中相同的物质有腺嘌呤、鸟嘌呤、胞嘧啶和磷酸
C.RNA一般只有一条单链,不会存在碱基互补配对
D.真核生物细胞含有核酸的细胞器有线粒体、叶绿体、核糖体
【变式3-3】种子在萌发过程中,细胞内化合物的种类和含量以及细胞代谢发生明显变化。请回答下列有关问题:
(1)萌发的种子能从潮湿的土壤中吸收水分,细胞内自由水增加,细胞代谢速率 (填“减慢”或“加快”),自由水在细胞中的作用有 (答出2点即可)。
(2)种子富含淀粉、蛋白质等大分子有机物,种子萌发时,细胞内大分子有机物需要水解成小分子有机物才能氧化供能或转化为其他物质,淀粉彻底水解的产物是 ,该过程需要 (酶)参与。从萌发到长出叶片进行光合作用之前,种子中有机物的种类和含量的变化规律是 。
(3)脂肪中的C、H比例高于糖类,相同质量的脂肪氧化分解比糖类氧化分解需要消耗更多的O2。作物播种时,通常有“浅种花生深播玉米”的说法,试分析该说法的生物学原理: 。
1.下列关于组成细胞的元素及化合物的叙述,正确的是( )
A.植物从外界吸收的硝酸盐被用于合成糖类、蛋白质等物质
B.糖类是细胞的主要能源物质,也可以参与构成细胞的结构
C.蛋白质经盐析和高温处理后,空间结构都发生改变
D.萌发的种子中结合水/自由水的比例要高于休眠的种子
2.细胞中的RNA和RNA结合蛋白质(RBPs)相互作用形成核糖核酸蛋白质(RNP)复合物。RNP复合物分布广泛,功能众多。下列有关叙述错误的是( )
A.RNA聚合酶在mRNA和tRNA的形成过程中有重要作用
B.肽键和磷酸二酯键等对维持RNP复合物结构稳定有重要作用
C.肺炎链球菌细胞内会形成大量RNA和蛋白质复合物
D.盐析会造成RNP复合物中蛋白质的空间结构改变
3.蛋白质是生命活动的主要承担者,下列叙述正确的是( )
A.胆固醇和血红蛋白在血液中都有运输功能,两者体现了蛋白质的功能
B.蛋白质变性,肽键会被破坏;蛋白质盐析时,肽键不会断裂
C.蛋白质是细胞膜中含量最多的物质
D.人体内的抗体是蛋白质,可以帮助人体抵御病菌和病毒等病原体的危害
4.根据S型肺炎链球菌荚膜多糖的差异,将其分为SⅠ、SⅡ、SⅢ……等类型,不同类型的S型发生基因突变后失去荚膜,成为相应类型的R型(RI、RⅡ、RⅢ)。S型的荚膜能阻止外源 DNA 进入细胞,R型只可回复突变为相应类型的S型。为探究S 型菌的形成机制,科研人员将加热杀死的甲菌破碎后获得提取物,将冷却后的提取物加入至乙菌培养液中混合均匀,再接种到平板上,经培养后检测子代细菌的类型。下列相关叙述正确的是( )
A.该实验中的甲菌应为 R型菌,乙菌应为S型菌
B.加入至乙菌培养液的提取物中,蛋白质和DNA均已变性失活
C.若甲菌为SⅢ,乙菌为RⅢ,子代细菌为SⅢ和RⅢ,则能排除基因突变的可能
D.若甲菌为SⅢ,乙菌为RⅡ,子代细菌为SⅢ和RⅡ,则能说明S型菌是转化而来
5.线性的双螺旋DNA分子在碱性条件下pH为12.5可发生变性,pH恢复到初始状态后不再复性。下列关于DNA的说法正确的是( )
A.细胞中组成遗传物质的碱基有4种
B.原核细胞中携带遗传信息的物质是DNA
C.DNA在碱性条件下结构的改变可能与磷酸二酯键的断裂有关
D.将碱性条件下处理的S型肺炎链球菌的DNA与R型肺炎链球菌共培养可出现S型
6.在加热时双链DNA分子会出现变性现象(变性是在高温等条件下双链DNA解开成为单链的过程,常以DNA溶液对260nm紫外光的吸光度值作为检测DNA变性的指标),使DNA双链一半解开为单链的温度用Tm表示,当温度升高到一定程度时,DNA溶液对260nm的紫外光的吸光度会突然明显上升至最高值,随后即使温度继续升高,吸光度也不再明显变化。下列有关说法错误的是( )
A.DNA变性是在一个较窄的温度范围内发生的
B.Tm值与DNA中A+T所占比例和DNA分子的长度呈正相关
C.只有温度升高到一定程度才会发生DNA分子变性的现象
D.在格里菲思肺炎链球菌转化实验中可能涉及DNA分子的变性
7.消化道中的双歧杆菌、乳酸菌等多种有益菌,可以合成分解消化道中有害、有毒物质的多种蛋白酶,也可以合成抑制细菌、病毒等病原体生长的物质。下列说法正确的是( )
A.双歧杆菌内的核酸初步水解和彻底水解的产物都是8种
B.磷酸和核糖交替连接,构成了乳酸菌遗传物质的基本骨架
C.乳酸菌只能进行无氧呼吸,原因是葡萄糖无法进入乳酸菌的线粒体
D.双歧杆菌和乳酸菌在大量合成蛋白酶时,其核仁体积会明显增大
8.下列关于单体的叙述中,错误的是( )
A.多聚体彻底水解后的产物一定是它的单体
B.脂肪彻底氧化分解后的产物是CO2和H2O,所以 CO2和H2O是脂肪的单体
C.淀粉和纤维素的单体都是单糖
D.组成DNA和RNA的单体的分子组成不同
新高考生物三轮冲刺易错点14 群落常见的“四个”理解误区(含解析): 这是一份新高考生物三轮冲刺易错点14 群落常见的“四个”理解误区(含解析),共20页。
新高考生物三轮冲刺易错点09 基因表达的“三个”理解误区(含解析): 这是一份新高考生物三轮冲刺易错点09 基因表达的“三个”理解误区(含解析),共15页。
新高考生物三轮冲刺易错点08 遗传物质探索实验中的“三个”误区(含解析): 这是一份新高考生物三轮冲刺易错点08 遗传物质探索实验中的“三个”误区(含解析),共14页。

