新高考专用备战2024年高考生物易错题精选易错点04酶相关实验探究中的“三个慎重”学生版
展开易错陷阱1:先混合跟先自变量处理对实验结果没有影响
【分析】由于酶具有高效性,若先混合,酶和底物可能在未达到预设条件时便发生反应从而影响实验结果。
错陷阱2:所有反应物都可用于各种目的的探究实验
【分析】
探究酶的最适温度:不宜选用过氧化氢作底物。因为过氧化氢加热时分解会加快,从而影响实验结果;
探究酶的最适pH:不宜选用淀粉作底物。因为酸本身会促进淀粉分解;
探究蛋白酶的相关实验:不宜选用蛋白质溶液作底物。因为蛋白酶本身是蛋白质不便于实验结果的检测。
易错陷阱3:见到有淀粉就用碘液,碰到还原糖就用斐林试剂
【分析】用淀粉和蔗糖作底物探究淀粉酶的专一性时碘液无法区分蔗糖是否分解;探究温度对酶活性的影响时不宜用斐林试剂,因为斐林试剂发挥作用需要水浴加热,而本实验需要严格控温。
【易错点提醒一】物质的加入顺序要“慎重”
【例1】关于酶及其特性的实验设计,下列叙述正确的是( )
A.验证酶的专一性,可利用淀粉酶、淀粉、蔗糖和碘液等设计对照实验进行验证
B.验证酶的高效性,可通过设置自身对照,比较盛有H2O2的试管中加入H2O2酶前后,H2O2分解速率的变化来进行验证
C.探究pH对酶活性影响的实验中,简要流程可以是:将底物加入各组试管→调节装有酶液的各试管的pH→向底物试管加入酶→混匀并进行保温→观察结果
D.探究温度对酶活性的影响,可利用淀粉酶、淀粉和斐林试剂等设计实验进行探究
易错分析:酶和底物要先处理达到预设条件后在混合。
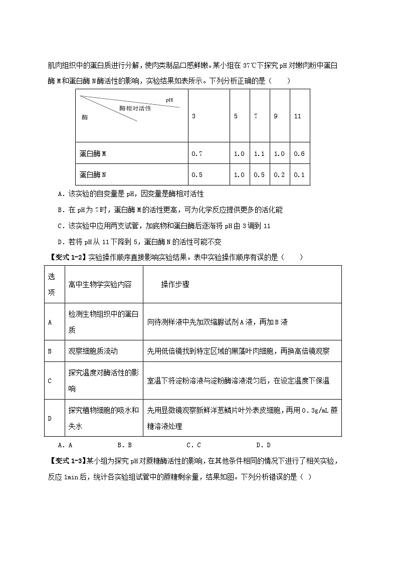
【变式1-1】(2023·河南信阳·信阳高中校考一模)嫩肉粉的主要作用是利用其中的蛋白酶对肌肉组织中的蛋白质进行分解,使肉类制品口感鲜嫩。某小组在37℃下探究pH对嫩肉粉中蛋白酶M和蛋白酶N酶活性的影响,实验结果如表所示。下列分析正确的是( )
A.该实验的自变量是pH,因变量是酶相对活性
B.在pH为7时,蛋白酶M的活性更高,可为化学反应提供更多的活化能
C.该实验中应用两支试管,加底物和蛋白酶后逐渐将pH由3调到11
D.若将pH从11下降到5,蛋白酶N的活性可能不变
【变式1-2】实验操作顺序直接影响实验结果。表中实验操作顺序有误的是( )
A.AB.BC.CD.D
【变式1-3】某小组为探究pH对蔗糖酶活性的影响,在其他条件相同的情况下进行了相关实验,反应1min后,统计各实验组试管中的蔗糖剩余量,结果如图。下列分析错误的是( )
A.需要将蔗糖溶液和蔗糖酶溶液分别保温后再混合
B.在pH为7时,限制蔗糖酶活性的外界因素主要是温度
C.在pH<3和pH>10的条件下,蔗糖酶的空间结构会发生变化
D.若向各组反应试管中加入较多的蔗糖酶,不会影响实验结果
【易错点提醒二】底物的选择要“慎重”
【例2】(2021秋·海南·高三统考学业考试)下列有关淀粉酶和过氧化氢酶的叙述,正确的是( )
A.都通过为化学反应提供活化能来提高化学反应速率
B.都可以作为探究温度和pH对酶活性影响的实验材料
C.都应在最适pH和低温条件下保存,以维持其空间结构稳定
D.都只在细胞内与特定分子结合后才能发挥催化作用
易错分析:过氧化氢加热会加快分解,从而影响实验结果。
【变式2-1】20世纪60年代以后使用酶替代盐酸催化淀粉水解生产葡萄糖。如图表示在不同pH条件下唾液淀粉酶对淀粉水解作用的实验结果.有关叙述错误的是( )
A.本实验需在相同且适宜的反应温度下进行
B.图中pH为3和9的两组条件下酶活性相同
C.1h后测定淀粉水解情况前需要先终止反应
D.实验结果表明过酸﹑过碱都会使酶活性明显降低
【变式2-2】要完成有关酶的实验,下列实验材料及药品的选择不能达到实验目的的是( )
A.AB.BC.CD.D
【变式2-3】已知蛋白酶能分解蛋白质, 取两只试管分别加入等量的蛋白质溶液 编号甲乙,在甲试管的蛋白质溶液中加入蛋白酶,乙试管中加入等量的清水。一段时间后,再加入双缩脲试剂,其结果是( )
A.甲无色,乙紫色B.甲蓝色 ,乙紫色
C.甲乙溶液呈紫色D.甲乙都蓝色
【易错点提醒三】检测方法的选择要“慎重”
【例3】下是关于酶专一性的实验设计。下列叙述正确的是( )
A.该实验的自变量是酶的种类,步骤3可选用新鲜的淀粉酶,也可选用蔗糖酶
B.该实验的无关变量有底物的量、酶的用量、温度、pH等
C.该实验的因变量也可用底物剩余量表示,可用碘液作为检测试剂
D.若“某酶溶液”是新鲜的淀粉酶,则①为无砖红色沉淀
易错分析:碘液无法检测出蔗糖是否发生水解。
【变式3-1】下列关于酶的特性及其影响因素相关实验的叙述,正确的是( )
A.“探究pH对过氧化氢酶活性的影响”实验中,先加入底物和酶,再分别加入不同pH的缓冲液
B.“探究温度对淀粉酶活性的影响”实验中,为测定淀粉酶活性的高低,可选择碘液检测淀粉的剩余量
C.“探究淀粉酶对淀粉和蔗糖的水解作用”实验中,可选择碘液检测淀粉酶是否将淀粉和蔗糖水解
D.“比较过氧化氢在不同条件下的分解”实验中,若以煮熟的肝脏研磨液代替新鲜的研磨液,实验结果相同
【变式3-2】细胞内许多的生化反应需要酶的催化,下列有关酶的探究实验叙述正确的是( )
A.在探究PH对酶活性的影响实验中,可以选择淀粉作为实验材料,并用斐林试剂进行鉴定
B.在探究酶的高效性实验中,需要与无机催化剂进行比较,且要设置空白对照组
C.在研究酶的专一性实验中,可以用淀粉酶分别处理淀粉和蔗糖溶液,并用碘液进行鉴定
D.在探究温度对酶活性影响的实验中,可以选择淀粉作为实验材料,并用斐林试剂进行鉴定
【变式3-3】下列关于酶实验的叙述,正确的是( )
A.可以用淀粉酶探究pH对酶活性的影响
B.用Fe3+和过氧化氢酶探究酶的专一性
C.探究温度对淀粉酶活性影响时,可用斐林试剂检测
D.探究蛋白酶的最适温度时,不宜用双缩脲试剂检测
1.已知α-淀粉酶的最适温度是55℃左右。下表是某同学为此进行的验证实验,但因各组结果相同而不能达到实验目的。下列改进措施中合理的是( )
A.5min后进行碘液检测
B.将淀粉溶液体积改为5mL
C.将碘液改为斐林试剂
D.将α-淀粉酶溶液浓度改为2%
2.(2022秋·陕西汉中·高三校考阶段练习)为了探究温度对酶活性的影响,某同学设计了如下实验,实验处理及结果如表所示。下列有关该实验的说法错误的是( )
注:“+”的多少代表颜色深浅
A.该实验的自变量为温度,pH是该实验的无关变量
B.底物和酶混合后,将试管放置在预设好温度的水浴锅中
C.砖红色沉淀的生成并不能说明淀粉水解成了葡萄糖
D.用斐林试剂做检验试剂并非该实验的最佳选择
3.某科研小组通过实验研究了两种抑制剂对某消化酶酶促反应速率的影响,对实验的结果进行分析并绘图,如图所示,下列叙述正确的是( )
A.该实验的自变量是底物浓度,无关变量有温度和pH等
B.该实验过程要先加底物和酶混合,然后再加抑制剂来观察反应结果
C.在S2点之后,限制曲线①酶促反应速率的因素不再是底物浓度
D.由实验结果得出该实验的结论是酶的抑制剂能降低酶的活性
4.关于酶及其特性的实验设计,叙述错误的是( )
A.探究温度对酶活性的影响,可利用淀粉酶、淀粉和碘液设计实验
B.探究酶的专一性,可利用淀粉酶、淀粉、蔗糖和斐林试剂设计实验
C.探究pH对酶活性影响,底物和酶可采用以下步骤添加:加底物→调pH→加酶→混匀→观察
D.以过氧化氢和过氧化氢酶为实验材料,温度为自变量,氧气的释放速率为因变量,也可探究温度对酶活性影响
5.酶是生命活动中的重要物质,下列叙述正确的是( )
A.ATP合成酶均位于生物膜上
B.高温、低温、过酸或过碱都会导致酶变性失活
C.在研究温度影响酶活性实验中,要将底物和酶先分别保温后再混合
D.酶的合成都要经过核糖体、内质网和高尔基体的协同配合
6.下列关于酶的特性及其影响因素相关实验的叙述,正确的是( )
A.“酶的催化效率”实验中,若以熟马铃薯块茎代替生马铃薯块茎,实验结果相同
B.“探究温度对酶活性的影响”实验中,将酶在不同温度下保温适宜时间后再加入底物
C.“探究酶的专一性”实验中,应另设两支试管不加酶作为对照组,目的是检验底物溶液中是否混有还原糖
D.探究温度对蛋白酶活性影响的实验中,可选择双缩脲试剂试剂检测实验结果
7.某兴趣小组利用排水装置探究pH 对过氧化氢酶活性的影响。在 pH 分别为3、4、5、7、9、10、11的缓冲液中,将50 mLH2O2溶液与4 mL 酶溶液混合,观察10 s 时气体产生量,结果如下表。下列叙述错误的是( )
A.该实验的 pH 为自变量,反应时间为无关变量
B.各组混合前应将 H2O2溶液与酶溶液调节至相同的 pH
C.该实验中,pH 为7时过氧化氢酶为反应降低的活化能最多
D.当 pH 为7时,可通过改变温度,以探究温度对过氧化氢酶活性的影响
8.一位同学设计以下图装置验证酶的专一性。透析袋是由半透膜制成的袋状容器,A组透析袋加入淀粉、碘液和蔗糖酶,B组透析袋加入等量的淀粉、碘液和淀粉酶。下列叙述正确的是( )
A.酶的催化机理是为化学反应提供活化能
B.实验显示A组蓝色变浅,B组蓝色退去
C.实验结束透析袋均增重,且B组等于A组
D.本实验不可用斐林试剂代替碘液进行鉴定
9.(2023·陕西西安·一模)下列关于探究酶特性的实验,叙述正确的是( )
A.若探究pH对过氧化氢酶活性的影响,可选择淀粉作为酶促反应底物
B.若探究温度对淀粉酶活性的影响,可选择斐林试剂对实验结果进行检测
C.若用H2O2和过氧化氢酶来探究酶的高效性,可选择无机催化剂作为对照
D.若用淀粉、蔗糖和淀粉酶来探究酶的专一性,可用碘液对实验结果进行检测
10.下列有关酶的实验的叙述,正确的是( )
A.探究pH对酶活性的影响时,可用淀粉作为底物
B.探究淀粉酶对淀粉和蔗糖的作用时,可用碘液检测实验结果
C.可用过氧化氢酶催化H2O2的分解探究温度对酶活性的影响
D.探究淀粉酶的最适温度的实验,应先用设定的温度分别处理底物和酶液后,再混合
3
5
7
9
11
蛋白酶M
0.7
1.0
1.1
1.0
0.6
蛋白酶N
0.5
1.0
0.5
0.2
0.1
选项
高中生物学实验内容
操作步骤
A
检测生物组织中的蛋白质
向待测样液中先加双缩脲试剂A液,再加B液
B
观察细胞质流动
先用低倍镜找到特定区域的黑藻叶肉细胞,再换高倍镜观察
C
探究温度对酶活性的影响
室温下将淀粉溶液与淀粉酶溶液混匀后,在设定温度下保温
D
探究植物细胞的吸水和失水
先用显微镜观察新鲜洋葱鳞片叶外表皮细胞,再用0.3g/mL蔗糖溶液处理
选项
实验目的
主要实验材料及药品
A
酶具有催化作用
鸡蛋清、蛋白酶、双缩脲试剂、蒸馏水
B
酶具有专一性
淀粉、蔗糖、淀粉酶、本尼迪特试剂
C
酶具有高效性
过氧化氢溶液、过氧化氢酶、二氧化锰
D
温度影响酶的活性
淀粉溶液、淀粉酶、碘液
步骤
1
2
3
4
5
淀粉溶液
蔗糖溶液
某酶溶液
斐林试剂
水浴加热后观察现象
试管I
2mL
—
2mL
2ml
①
试管Ⅱ
—
2mL
2mL
2mL
②
组别
实验温度
3%淀粉溶液
1%α-淀粉酶溶液
1min后碘液(棕黄色)检测
1
50℃
2mL
1mL
溶液呈棕黄色
2
55℃
2mL
1mL
溶液呈棕黄色
3
60℃
2mL
1mL
溶液呈棕黄色
试管编号
①
②
③
淀粉溶液/mL
2
2
2
唾液淀粉酶溶液/ mL
1
1
1
反应温度/℃
0
37
100
斐林试剂/ mL
2
2
2
砖红色深浅
+
+++
+
pH=3
pH=4
pH=5
pH-7
pH=9
pH=10
pH=11
产生气体量/mL
70
79
89
108
99
95
92
新高考专用备战2024年高考生物易错题精选易错点03渗透作用和主动运输的深度解读学生版: 这是一份新高考专用备战2024年高考生物易错题精选易错点03渗透作用和主动运输的深度解读学生版,共13页。
新高考专用备战2024年高考生物易错题精选易错点03渗透作用和主动运输的深度解读教师版: 这是一份新高考专用备战2024年高考生物易错题精选易错点03渗透作用和主动运输的深度解读教师版,共19页。
新高考专用备战2024年高考生物易错题精选易错点02蛋白质和核酸的三个理解误区学生版: 这是一份新高考专用备战2024年高考生物易错题精选易错点02蛋白质和核酸的三个理解误区学生版,共7页。

