广东省深圳实验学校中学部2023-2024学年七年级下学期语文期中试卷
展开第Ⅰ卷 客观题
第Ⅰ卷的注释
第Ⅱ卷 主观题
第Ⅱ卷的注释
一、语言基础与运用;中学部拟开展以“致敬你,家国榜样”为主题的综合活动,划分了朗诵小组、文言小组、阅读小组、戏剧小组、名著小组和写作小组。(25分)(共8题)
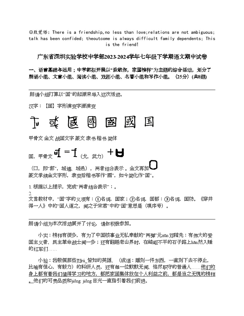
朗诵小组打算以“国”的起源来导入这次活动。
汉字:【国】字形演变字源演变
甲骨文 金文 战国文字 篆文 隶书 楷书 简体
国,甲骨文(戈,武力)(口,即“郭”,城墙、城邑),两者结合表示 。金文再加篆文承续金文字形,隶变后楷书写作“國”,如今简化作“国”。
1. 根据以上提示,完成“两者结合表示”:。
2. 文言教材中,“国”字的义项有:①名词,国家;②名词,国都:③名词,国防。《穿井得一人》中的“国人道之,闻之于宋君”中的“国”意思是(填序号)。
朗诵小组为本次活动展开了讨论,请你积极参加。
小实:榜样有很多,有为了中国核事业无私奉献的“两弹”元xūn邓稼先:有伟大的爱国主义者、民主革命战士闻一多;还有翻越老山界时,在崎岖不平的石子路上hān然入睡的红军们……
小验:我敬佩那些妇rú_皆知的英雄、(成语:雕刻一件东西,一直刻下去不停止,比喻有恒心,有毅力)的科研人员,还有每一位默默无闻、恪尽职守的普通人……他们的身上都有着我们值得学习的地方,都把家国集体放在个人利益之前,都是当之无愧的榜样。他们的可贵品质和jiǒng jiǒng目光一直指引着我们前进。
3. 小深在记录讨论过程时将不会写的字用拼音代替了,请你帮忙补全。
元xūn hān然入睡
妇rú皆知 jiǒng jiǒng目光
4. 请你根据括号中的意思在横线上填上恰当的成语;
5. 请你判断加点词“都”和“把”的词性:、。
6. 划线句子有语病,请将正确句子写在横线上:
7. 小文将在爱国名言展示会上朗诵爱国名言。请你从下列句子中挑选合适的句子,并仿照示例进行朗诵设计。
A.我是中国人民的儿子。我深情地爱着我的祖国和人民。(邓小平)
B.谁不属于自己的祖国,他就不属于人类。(海涅)
C.你若爱她,让你的爱像阳光一样包围她,并且给她自由。(泰戈尔)
示例:我们祖国的英雄儿女,将要学习你的榜样,像你一样的伟大坚强!像你一样的伟大坚强!
朗诵设计:朗诵时要饱含热爱黄河的深情,两个“伟大坚强”表达对黄河的赞美,要重读。
我选▲ , ▲
8. 和朗诵组一起理解古诗字里行间蕴含的古人情怀,了解其中承载的民族精神文化。
二、阅读(共47分)(共14题)
与文言小组一起,阅读文言小故事,感受平凡人物的光芒。
【甲】
陈康肃公善射,当世无双,公亦以此自矜。尝射于家圃。有卖油翁释担而立,睨之久而不去。见其发矢十中八九,但微颔之。康肃问曰:“汝亦知射乎?吾射不亦精乎?”翁曰:“无他,但手熟尔。”康肃忿然曰:“尔安敢轻吾射!”翁曰:“以我酌油知之。”乃取一葫芦置于地,以钱覆其口,徐以杓酌油沥之,自钱孔入,而钱不湿。因曰:“我亦无他,惟手熟尔。”康肃笑而遣之。
【乙】
南阳杨二相公精于拳术,每至演武场传授枪棒,观者如堵①。一日,有卖蒜叟,咳嗽不绝声,旁睨而揶揄②之。杨大怒,招叟至前,以拳打砖墙,陷入尺许,傲之曰:“叟能如是乎?”叟曰:“君能打墙,不能打人。”杨骂曰:“老奴能受我打乎?打死勿怨!”叟笑曰:“垂死之年,能以一死成③君之名,死亦何怨!”老人自缚于树,解衣露腹。杨故取势于十步外,奋拳击之。老人寂然无声,但见杨双膝跪地,叩头曰:“晚生知罪矣。”拔其拳,已夹入老人腹中坚不可出。哀求良久,老人鼓腹纵之,已跌出一石桥外矣。老人徐徐负蒜而归,卒不肯告人姓氏。
(选自清袁枚《实蒜老叟》)
【注释】①堵:墙。②揶揄:出言嘲笑,讽刺。③成:成全。
9. 解释下列句子中加点的字词。
①公亦以此自矜
②有卖油翁释担而立
③咳嗽不绝声
④徐徐负蒜而归
10. 把下列句子翻译成现代汉语。
①见其发矢十中八九,但微颔之。
②杨取势于十步外,奋拳击之。
11. 下列对甲、乙两文的理解与分析,不正确的一项是( ) A . 两个文段开头都表现了年轻一方的本领高超,目的是为了烘托两位老人技高一筹。 B . 乙文的卖蒜叟在比试后“徐徐负蒜而归”,是因为他已被杨二相公所伤,在假装若无其事。 C . 甲文详写卖油翁“酌油”的情节,是为了突出卖油翁技艺高超,充分说明了熟能生巧的道理。 D . 甲、乙文章中的陈尧咨和杨二相公,两人都恃技骄横,轻视别人,最终被民间高人上了一课。
12. 甲乙两个故事有什么异同之处?(可以从人物、情节、主旨等方面进行比较。)
请和阅读小组一起,阅读非连续性文本,探讨榜样,提出建议。
【引言】
在少年儿童的成长过程中,偶像与榜样发挥了重要作用。少年儿童更崇拜什么样的人?他们还需要哪些引导呢?让我们一起探讨。
材料一】
首先偶像与榜样既有明显的不同又互相联系。在区别上,首先,偶像往往是少年儿童自主选择的,而榜样大多是教师、家长给孩子树立的,或是社会倡导人们去学习的,体现了主流价值观和道德规范,更具权威性。
第二,偶像与榜样的特征不同,给少年儿童的感受也不同。偶像借助流行文化、商业营销和市场运作等,往往呈现的是完美化、理想化的形象,带有“光环”。而榜样由于是教育者树立的,更多体现的是社会价值和道德情操,更具有时代性和现实性。
第三,目的性不同。榜样更多是用来学习的,学习榜样的行为、品质,而偶像更多是用来崇拜的。比如一个孩子崇拜某个运动员,觉得他“太厉害了”“太神了”,但并不一定想着自己也要做个运动员。
第四,偶像与榜样的质量不同。偶像是少年儿童根据自己的标准选择的,因此可能是优质的,也可能是劣质的。而榜样是教育者树立的,质量也是优质的。但是,偶像与榜样不是割裂的,少年儿童可能既有偶像又有榜样,也可能偶像和榜样的人选存在交叉。少年儿童对偶像的崇拜,有可能转化为学习的榜样。
【材料二】
【材料三】
在少年儿童的偶像崇拜上,需要哪些引导?
引导首先要在尊重的基础上进行。孩子喜欢偶像有他们的理由与需求,要先了解他们为什么喜欢明星偶像,了解少年儿童流行文化的流变特点与方向,与少年儿童“同频共振”,才能更好地引导他们,把明星偶像的正能量精神内涵转变为少年儿童成长的精神营养。
在尊重的基础上要特别重视价值观的引导。在“饭圈”营销手段的裹挟下,对明星偶像高度认同的少年儿童很有可能被不良价值观诱导,发生粉丝间的互撕,或者为了偶像谩骂与自己持不同看法的人等。要培养少年儿童理性表达情感的行为习惯,同时也要借势借力,挖掘“饭圈文化”中的正能量,用少年儿童喜欢的表达方式,将主流价值观与“饭圈文化”等亚文化对接。
13. 下列对材料二的理解与分析,不正确的一项是( ) A . “少年儿童偶像与榜样”的调查显示,少年儿童有榜样的比例较高。 B . 从“少年儿童选择榜样看重的因素”调查来看,少年儿童更看重榜样的形象外貌。 C . “少年儿童关注榜样的信息”这一调查显示,少年儿童最关注榜样的梦想与追求。 D . “少年儿童选择榜样受谁影响大”这一调查显示,少年儿童选择榜样时受父母亲人的影响最大。
14. 如何引导少年儿童的偶像崇拜?请结合材料三简要概括。
15. 调查研究需要形成研究报告,请根据材料完成以下调查报告内容,注意表达简洁明了。
当代青少年榜样意识的调查研究报告
研究目的:了解当代青少年对榜样的看法和态度,并探究榜样意识对青少年成长的重要意义,为更好树立榜样意识,开展榜样教育,学习、传承优秀的榜样精神提出有效的可行性建议。
研究结论:
建议:
请与阅读小组一起,阅读文学作品,感悟品质,为分享榜样故事做准备。
独腿人生
①应朋友之约,去他家议事。这是我第一次上他家去。朋友住在城南一幢别墅里。别墅是为有私车的人准备的,因此与世俗的闹市区总保持一段距离。我没有私车,只得乘公交车去。下车之后,要到朋友的别墅,若步行,紧走慢赶,至少也要四十分钟。眼看约定的时间就要到了,我顺手招了一辆人力三轮车。
②朋友体谅我的窘迫,事先在电话中告知:若坐三轮,只需三元。为保险起见,我上车前还是问了价。“五元。”车夫说。我当然不会坐,可四周就这辆三轮车。车夫见我犹豫,开导我说:“总比坐出租合算吧,出租车起价就是六元呢。”这个账我当然会算,可五元再加一元,就是三元的两倍,这个账我同样会算。我举目张望,希望能再有一辆三轮车来。车夫说:“上车吧,就收你三元。”这样,我高高兴兴地坐了上去。
③车夫一面蹬车,一面以柔和的语气对我说:“我要五元其实也没多收你的。”他说,“那是因为你下公交车下错了地方,如果在前一个站,就只收三元。”随后,他立即补充道:“当然我还是收你三元,已经说好的价,就不会变。我是说,你以后来这里,就在前一站下车。”他说得这般诚恳,话语里透着关切,使我情不自禁地看了看他。他穿着这座城市经营人力三轮车的人统一的黄马甲,剪得齐齐整整的头发已经花白了,至少有五十岁以上的年纪。
④车行一小段路程,我总觉得有点不太对劲,上好的马路,车身却微微颠簸,不像坐其他人的三轮车那么平稳,而且,车轮不是滑行向前,而是向前一冲,片刻的停顿之后,再向前一冲。我正觉得奇怪,突然发现蹬车的人只有一条腿!⑤他失去的是右腿。一截黄黄的裤管,挽着一个疙瘩,悬在空中,随车夫向前“冲”的频率前后晃荡着。他左腿用力地蹬着踏板,为了让车走得快一些,臀部时时脱离坐垫,身子向左倾斜,以便把所有的力量都用在左腿上。
⑥我猛然间觉得很不是滋味,眼光直直地瞪着他的断腿,瞪着悬在空中前后摇摆的那截黄黄的裤管。我觉得我很不人道,甚至卑鄙。我刚三十出头,我有一百三十多斤的体重,体魄强壮,而他比我大二十多岁,身体精瘦,且只有一条腿,从他的左腿并不肥大的裤管随风飘动的情形,我猜想他惟一的好腿一定瘦得可怜。然而,我却大模大样地坐在车上,让他用独腿带我前行。我的喉咙有些发干,心胸里被一种奇怪的惆怅甚至悲凉的情绪纠缠着,笼罩着。
⑦前面是一段缓坡,我说:“这里不好骑,我下车,我们把车推过去。”他急忙制止:“没关系,没关系,这点坡都骑不上去,我咋个挣生活啊?”言毕,快乐地笑了两声,身子便弓了起来,加快了蹬踏的频率。车子遇到坡度,便倔强地不肯前行,甚至有后退的趋势。他的独腿顽强地与后退的力量抗争着,车轮发出“吱吱”的尖叫,车身摇摇晃晃,极不情愿地向前扭动。我甚至觉得这车也是鄙夷我的!它是在痛恨我不怜惜它的主人,才这般固执的吗?车夫黝黑的后颈上高高绷起一股筋来,头使劲地向前蹿,我想他的脸一定是紫红的,他被单薄的衣服包裹起来的肋骨,一定根根可数。他是在跟自己较劲,与命运抗争!
⑧坡总算爬上去了,车夫重浊地喘着气。不知怎么,我心里的惆怅和悲凉竟然了无影踪。我在为他高兴,并暗暗受着鼓舞。在我面前的,无疑是一个强者,他把路扔在后面,把坡扔在后面,为自己“挣”来了坦荡而快乐的生活。
⑨待他喘息稍定,我说:“你真不容易啊!”
⑩他自豪地说:“这算啥呢!今年初,我一口气蹬过八十多里,而且带的是两个人!”
①我问:“怎么走这么远?”
⑫他说:“有两个韩国人来成都,想坐人力车沿二环路走一趟,看看成都的风景。别人的车他们不坐偏要坐我的车。他们一定以为我会半路出丑的,没想到,嘿,我这条独腿为咱们成都人争了气,为中国人争了气!”
⑬我不知道该说什么好,既心酸,又豪迈,是那种近乎悲壮的情感。
⑭车夫又说:“下了车,那两个韩国人流了眼泪,说的什么话我不懂,但我想,他们定不会说我是孬种。”
⑮不由自主地,我又看着他的那条断腿。我很想打听一下他的那条腿是怎么失去的,可终于没有问。
(作者:罗伟章,文章有删改)
以下是小深读这篇文章所做的【预学笔记】,请你帮他完善。
16. 完成思路梳理:
事件:坐上三轮——①瞪着独腿坐车上坡——听他故事
心情:高高兴兴——不太对劲——惆怅悲凉②——③
17. 选择赏析角度——修辞、词语、描写等,完成赏析式批注:
A车轮发出“吱吱”的尖叫,车身摇摇晃晃,极不情愿地向前摇动
B他自豪地说:“这算啥,今年初,我一口气蹬过八十多里,而且带的是两个人!”
18. 结合《老王》与本篇文章内容,完成联想式批注(可以从二者的异同之处来进行)。
这位车夫,与老王是相似的,又是不同的。
19. 请结合全文内容,完成小深的质疑式批注:“我”最后为什么不问他腿的事情呢?
请和名著小组一起,阅读名著,汲取营养,滋养精神。
20. 以下各项名著知识,说法正确的是( ) A . 《骆驼祥子》是我国现代著名文学家老舍的代表作品,他被誉为“人民艺术家”和“语言大师”。小说中虎妞难产而死是压倒祥子的最后一根稻草,此后,祥子便屈服于命运,成了堕落的行尸走肉。 B . 儒勒·凡尔纳是法国著名科幻小说家,被誉为“科学时代的预言家”和“现代科学幻想小说之父”。《海底两万里》中故事的“讲述者”阿龙纳斯教授博古通今,富有探究精神,他是建筑学家,出版过关于潜艇建造方面的专著,因此受到尼摩艇长的格外尊重。 C . 主人公尼摩艇长不仅是献身科学的探索者,还是英勇顽强、反对殖民压迫的战士,把生命看得高于一切,最终在战斗中牺牲了。 D . 《海底两万里》有着曲折的情节和对海洋知识的介绍,潜水艇、水服、电的使用等,一定程度上促进了科学的发展。
21. 批注法是阅读名著的常用方法,请帮小圳完成《骆驼祥子》的批注。
22. 阅读下面的文字,完成下面小题。
一个巨大的黑影在这不幸的采珠人头上出现了。那是一条身躯巨大的鲨鱼,发亮的眼睛,张开的嘴巴,迎面斜刺地向前冲来了!我怕得发愣,甚至想动一动也不可能。这场面只是刹那间的事。鲨鱼掉转头来翻转身子,正准备把采珠人拦腰咬断。突然间,我觉得蹲在我身旁的尼摩艇长忽地站直身子,举着匕首,朝那大怪物直扑过去,与它展开了搏斗。……特别是,当尼摩艇长从衣服口袋里掏出一小袋珍珠放到他的手里时,他更是惊诧不已。真不知他心里此刻怎么想。印度人双手颤抖着接过这位水中人的施舍。从他那双惊疑恐惧的眼睛里,不难看出,他不知道这几个既救了他一命又让他发了财的人,究竟是些什么神人。
①这段故事发生在“诺第留斯号”航行过程中的哪个海域?现场还有“我”的两位同伴,他们是谁?
②结合选段及本章内容,谈谈你对尼摩艇长有哪些认识,除此之外,再补充他的一个品质。
三、作文(45+3)(共1题)
23. 定格瞬间的美,凝聚成永恒。对于袁隆平爷爷而言,我们记住了他田间端详稻穗的样子,对于张桂梅校长而言,我们记住了她拿起喇叭给学生鼓劲的样子……在你的生活中一定出现过这样的人,虽然不为人关注,但他们的精神闪耀着光芒,打动人心!他们也许是你的亲人,也许是你的同学,也许是陌生人……凡人你我他,也有一帧帧让人动容的画面,也有一个个值得被铭记的样子。
请你以“我记住了你的样子”为题写一篇文章。
要求:写出人物特点和品质,用上细节描写和抒情。字数600字以上。不要出现班级和姓名等信息。对话自然
与自然对话,是王维的“独坐幽篁里,① ”;是韩愈笔下的“杨花榆英无才思,②”,;是赵师秀的“③,青草池塘处处蛙”。
思乡念亲
思念,是李白春夜洛城闻笛时的“④,何人不起故园情”,是岑参逢入京使时的“故园东望路漫漫,⑤ ”是木兰“旦辞爷娘去,暮宿黄河边,不闻爷娘唤女声,⑥ 。
讽喻悟理
讽喻,是杜牧泊秦淮时的感慨:商女不知亡国恨,⑦ 。是李商隐借贾生叹息:⑧ ,不问苍生问鬼神。
悟理,是杨万里过松源晨炊漆公店时用比喻的含蓄表达:⑨,。
章节
对乘客(“车座儿”)的态度
小圳同学的批注
第一章
杀好了腰,再穿上肥腿的白裤,裤脚用鸡肠子带儿系住……“坐上吧,瞧着给!”他的样子是那么诚实。
①“杀好了腰”;方言,意思是把腰带系好,体现了作品语言的特点)。
第七章
“先生另找人吧!这个月的工钱,你留着收拾车吧……”
②先生是。(人物)
第二十三章
现在,他故意的耍坏;摔死谁也没多大关系,人都该死!
③从“对乘客的态度”的三处选文,你感受到祥子怎样的变化?他变化的原因是?
06,广东省深圳市盐田外国语学校2023-2024学年七年级下学期期中语文试卷: 这是一份06,广东省深圳市盐田外国语学校2023-2024学年七年级下学期期中语文试卷,共2页。
广东省深圳实验学校中学部2023-2024学年度七年级第二学期语文阶段检测试卷: 这是一份广东省深圳实验学校中学部2023-2024学年度七年级第二学期语文阶段检测试卷,共10页。试卷主要包含了语言基础与运用,阅读,作文等内容,欢迎下载使用。
广东省深圳实验学校中学部2023-2024学年七年级下学期期中语文试题(原卷版+解析版): 这是一份广东省深圳实验学校中学部2023-2024学年七年级下学期期中语文试题(原卷版+解析版),文件包含广东省深圳实验学校中学部2023-2024学年七年级下学期期中语文试题原卷版docx、广东省深圳实验学校中学部2023-2024学年七年级下学期期中语文试题解析版docx等2份试卷配套教学资源,其中试卷共27页, 欢迎下载使用。

