浙江省卓越联盟2023-2024学年高二下学期5月期中化学试题(原卷版+解析版)
展开考生须知:
1.本卷共8页满分100分,考试时间90分钟。
2.答题前,在答题卷指定区域填写班级、姓名、考场号、座位号及准考证号并填涂相应数字。
3.所有答案必须写在答题纸上,写在试卷上无效。
4.考试结束后,只需上交答题纸。
可能用到的相对原子质量:H-1 B-11 C-12 N-14 S-32 K-39
选择题部分
一、单项选择题(每小题3分,共48分)
1. 下列物质溶于水后呈酸性的有机物是
A. B. C. D.
2. 下列化学用语表示不正确的是
A. 铬的基态原子的电子排布式:
B. 的VSEPR模型:
C. 分子中键的形成:
D :2-甲基-3-己烯
3. 下列说法不正确的是
A. 缺角的氯化钠晶体在饱和溶液中慢慢变为完美的立方体块
B. 在奶粉中添加微量碳酸钙符合使用食品添加剂的有关规定
C. 具有网状结构的聚丙烯酸钠是一种高吸水性树脂
D. 聚乳酸酯的降解和油脂的皂化都是高分子生成小分子的过程
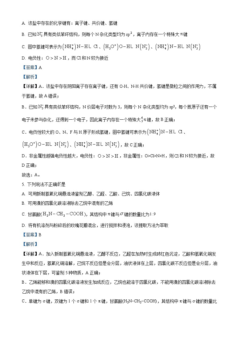
4. 我国科学家成功合成世界上首个五氮阴离子盐:,其部分结构如图(虚线代表氢键)。有关说法不正确的是
A. 该盐中存在的化学键有:离子键、共价键、氢键
B. 已知具有类似苯环结构,则每个N杂化类型均为,离子内存在一个特殊大键
C. 图中氢键可表示为、、
D. 电负性:,而和N较为接近
5. 下列说法不正确的是
A. 可用新制氢氧化铜悬浊液鉴别乙醇、乙醛、乙酸、己烷、四氯化碳液体
B. 可用溴的四氯化碳溶液除去乙烷中混有的乙烯
C. 甘氨酸(),其结构中键与键的数量比为
D. 将有机溶剂与粉碎后的玫瑰花瓣混合,进行搅拌和浸泡,该提取方法为萃取
6. 下列反应的离子方程式正确的是
A. 银氨溶液中滴入过量的稀盐酸:
B. 将少量气体通入溶液中:
C. 含溶液中通入:
D. 用溶液除去油脂:
7. 已知反应:,下列叙述不正确的是
A. 是氧化剂
B. 既是氧化产物又是还原产物
C. 氧化剂与还原剂的物质的量之比为
D. 每消耗转移的电子数为
8. 利用“杯酚”从和的混合物中分离的过程如图所示:
合成“杯酚”的小分子对叔丁基苯酚()和,下列说法不正确的是
A. 合成“杯酚”的过程可能发生先加成、后脱水的反应;合成过程可能还有高分子生成
B. 和“杯酚”之间的相互作用力为范德华力
C. 对叔丁基苯酚中苯环上的键角小于叔丁基上的键角
D. 与对叔丁基苯酚侧链数相同且遇溶液显紫色的同分异构体还有11种
9. 物质的性质决定用途,下列两者对应关系正确的是
A. Cu(OH)2有弱碱性,可用于检验醛基
B. 合金能够大量吸收,并与结合成金属氢化物,故可用作储氢合金
C. 钠钾合金密度小,可用作核反应堆的导热剂
D. 二氧化硅导电能力强,可用于制造光导纤维
10. 某种重要的药物中间体结构如图所示,下列说法不正确的是
A. 分子中两种羟基化学性质不同
B. 分子中存在1个手性碳原子
C. 该物质与足量反应,最多可消耗
D. 该物质与足量溴水反应,最多可消耗
11. 元素M、X、Y、Z均为短周期元素,M、Y与Z同一周期,M的最外层电子数比次外层电子数多1,Z为电负性最强的元素,Y是地壳中含量最高的元素,X的轨道有3个电子。下列说法中正确的是
A. 原子半径:
B. 最简单气态氢化物的稳定性:
C. 与Y同周期且比Y的第一电离能大的主族元素仅有2种
D. 中所有原子不满足8电子稳定结构
12. 利用膜技术和电化学原理制备少量硫酸和绿色硝化剂,装置如图,下列说法不正确的是
A. 甲装置将化学能转化为电能
B. 每转移电子,生成和
C. 乙中电极d上发生还原反应
D. c电极反应式为:
13. 常温下,向氨水中滴加盐酸,溶液中由水电离出的随加入盐酸体积的变化如图所示。则下列说法不正确的是
A. b点溶液中,;d点水溶液呈酸性
B. 可据a点计算得知一水合氨的电离常数约为
C. b、d之间的任意一点:
D. c点据物料守恒:
14. 一定条件下,2,3-二甲基-1,3-丁二烯与溴单质发生液相加成反应(1,2-加成和1,4-加成同时存在),已知体系中两种产物可通过中间产物互相转化,反应历程及能量变化如图所示:
下列说法不正确的是
A. 从图示可以看出:比稳定
B. 由小于可知,低温更有利于的转化
C.
D. 由反应历程及能量变化图可知,该加成反应为放热反应
15. 氢硫酸是的水溶液,已知选项中的反应均在常温下进行,常温下,的电离常数负对数:,,,下列说法不正确的是
A. 室温下物质的量浓度均为的与的混合溶液的约为13
B. 气体通入的硫酸铜溶液,能观察到黑色沉淀
C 溶液中
D. 向溶液中滴加一定体积的溶液,混合后体积变化忽略不计,不考虑气体等其他物质的逸出,溶液中一定存在:
16. 根据实验目的设计方案并进行实验,观察到相关现象,其中方案设计或结论正确的是
A. AB. BC. CD. D
非选择题部分
二、解答题(共五小题,共52分)
17. 含N化合物种类繁多,应用广泛。请回答:
(1)已知为平面结构,存在顺反异构,25℃时在水中溶解度分别为和,请画出水中溶解度为的空间结构___________。
(2)氮化硼(BN)是一种性能优异、潜力巨大的新型材料,其中一种结构为立方氮化硼(如图),类似于金刚石。
经X射线衍射测得立方氮化硼晶胞边长为,则立方氮化硼晶体密度为___________(阿伏加德罗常数的值为,结果要求化简)。
(3)向盛有硫酸铜溶液的试管中滴加氨水,生成蓝色难溶物,继续滴加氨水,难溶物溶解,得到深蓝色透明溶液。(已知将含有未成对电子的物质置于外磁场中,会使磁场强度增大,称其为顺磁性物质)
①下列对此现象的说法正确的是___________。
A.反应后溶液中不存在任何沉淀,所以反应前后的浓度不变
B.沉淀溶解后,生成深蓝色的配离子
C.具有顺磁性,而无顺磁性
D.向反应后的溶液中加入乙醇,溶液没有发生变化,因为不会与乙醇发生反应
②其实为的简略写法,该配离子的空间结构为狭长八面体,如图:
下列关于a、b两种配体的说法正确的是___________。
A.中心原子的杂化方式相同 B.分子a比分子b键角大
C.分子的热稳定性a弱于b D.配体结合中心离子的能力a弱于b
(4)高能电子流轰击分子,通过质谱仪发现存在质荷比数值为30的离子峰,该峰对应的微粒化学式是___________(已知各产物微粒均带1个单位正电荷)。
18. 锶()与钙同主族,某固态化合物Y的组成为,以Y为原料可实现如下转化:
已知:溶液C中金属离子与均不能形成配合物。请回答:
(1)写出溶液C中的所有阳离子___________。
(2)步骤Ⅴ中的反应为,说明能够较完全转化为,的两个原因分别是:①生成降低了体系的能量,促使反应正向进行②___________。
(3)下列说法不正确的是___________。
A. 固体B中含有B. 步骤Ⅱ反应促进了的水解
C. 步骤Ⅲ可推断碱性D. 直接加热无法获得
(4)固体Y可与溶液反应,写出该反应的离子方程式___________。
(5)设计实验方案检验气体中除以外的两种主要成分___________。
19. 在催化剂的作用下,利用合成气(主要成分为、和)合成甲醇时涉及了如下反应:
反应Ⅰ.
反应Ⅱ.
反应Ⅲ.
回答下列问题:
(1)___________。
(2)某温度下,盛有的密闭容器通入只发生反应Ⅰ,测得平衡时的体积分数变化如图所示。
①a、b、c三点中,平衡转化率最大的是___________(填字母)。
②图中处于b点时转化率为50%,反应体系总压为,则该温度下反应I的平衡常数___________(用平衡分压代替平衡浓度计算,分压=总压×物质的量分数,用含p的式子表示)。
(3)一定条件下,某密闭容器中投入一定量的和只发生反应Ⅱ和Ⅲ。达到平衡后,缩小容器体积,反应Ⅲ的平衡___________(填“正向”“逆向”或“不”)移动。
(4)研究表明,在电解质水溶液中,气体可被电化学还原。写出在碱性介质中电还原为正丙醇()的电极反应方程式___________。
20. 硫氰化钾()俗称玫瑰红酸钾,是一种用途广泛的化学药品。某实验小组模拟工业制备硫氰化钾的方法,设计实验如图:
已知:是一种不溶于水、密度大于水的非极性试剂。请回答下列问题:
Ⅰ.制备溶液
(1)装置A用于制备,圆底烧瓶内的固体a可以是___________(填名称)。
(2)三颈烧瓶内盛放有、水和固体催化剂,发生反应。实验开始时,打开和,水浴加热装置B,反应发生。三颈烧瓶左侧导管口必须插入中,其目的是___________。
(3)一段时间后,当观察到三颈烧瓶内液体不再分层时,停止通入气体,反应完成。
Ⅱ.制备溶液
关闭,将三颈烧瓶继续加热至100℃,待完全分解后,再打开,继续保持水浴温度为100℃,缓缓滴入稍过量的溶液,制得溶液。
Ⅲ.制备晶体
先除去三颈烧瓶中的固体催化剂,再通过蒸发浓缩、冷却结晶、过滤、洗涤、干燥,得到硫氰化钾晶体。该提取过程中可能要用到的仪器有___________(填序号)。
①坩埚 ②蒸发皿 ③分液漏斗 ④玻璃棒 ⑤烧杯
(4)测定晶体中的含量:电子天平称取取样品,配成溶液。量取溶液加入锥形瓶中,加入适量稀硝酸,再加入几滴铁盐溶液作指示剂,用标准溶液滴定,达到滴定终点,三次滴定平均消耗标准溶液。
①滴定时发生的反应:(白色),选用___________溶液作为指示剂(用化学式表示)。
②晶体中的质量分数为___________。
21. 某研究小组按下列路线合成某黄酮类物质H:
已知:
请回答:
(1)化合物E的官能团名称是___________。
(2)化合物C的结构简式为___________。
(3)下列说法正确的是___________。
A. 的反应类型为氧化反应
B. 设计反应的目的是保护酚羟基,防止其被还原
C. 的反应不用苯甲酸的原因可能是酚羟基和羧基不易发生反应
D. 化合物H的分子式为
(4)写出化学方程式___________。
(5)设计以原料合成(用流程图表示,无机试剂任选___________。
(6)写出3种同时符合下列条件的化合物的同分异构体的结构简式___________。
①分子中含有苯环,不含“”; ②分子中有3种不同化学环境的氢原子实验目的
方案设计
现象
结论
A
检验某固体试样中是否含有
取固体试样加水溶解,向其中滴加少量溶液,加热
没有产生使湿润红色石蕊试纸变蓝的气体
仍可能存在
B
检验苯中是否含有少量杂质苯酚
向溶液中加入足量浓溴水
未观察到白色沉淀
苯中不含苯酚
C
探究温度对水解程度的影响
检测等体积、等物质的量浓度的溶液在不同温度下的pH
温度高的溶液pH值更小
温度升高促进水解平衡正移
D
探究和的反应{呈红棕色}
将气体通入溶液中
溶液先变为红棕色,过一段时间又变成浅绿色
和氧化还原反应比络合反应速率快,但络合反应的平衡常数更大
浙江省强基联盟2023-2024学年高二下学期5月月考化学试题 (原卷版+解析版): 这是一份浙江省强基联盟2023-2024学年高二下学期5月月考化学试题 (原卷版+解析版),文件包含浙江省强基联盟2023-2024学年高二下学期5月月考化学试题原卷版docx、浙江省强基联盟2023-2024学年高二下学期5月月考化学试题解析版docx等2份试卷配套教学资源,其中试卷共35页, 欢迎下载使用。
浙江省S9联盟2023-2024学年高二下学期4月期中考试化学试题(原卷版+解析版): 这是一份浙江省S9联盟2023-2024学年高二下学期4月期中考试化学试题(原卷版+解析版),文件包含浙江省S9联盟2023-2024学年高二下学期4月期中考试化学试题原卷版docx、浙江省S9联盟2023-2024学年高二下学期4月期中考试化学试题解析版docx等2份试卷配套教学资源,其中试卷共29页, 欢迎下载使用。
2024届浙江省精诚联盟高三下学期三模化学试题(原卷版+解析版): 这是一份2024届浙江省精诚联盟高三下学期三模化学试题(原卷版+解析版),文件包含2024届浙江省精诚联盟高三下学期三模化学试题原卷版docx、2024届浙江省精诚联盟高三下学期三模化学试题解析版docx等2份试卷配套教学资源,其中试卷共34页, 欢迎下载使用。

