山西省太原市第五中学2023-2024学年高二下学期5月月考生物试题(原卷版+解析版)
展开时间:
一、单项选择题:(本题共20小题,每小题1.5分,共30分。在每小题给出的四个选项中,只有一个选项是最符合题目要求的)
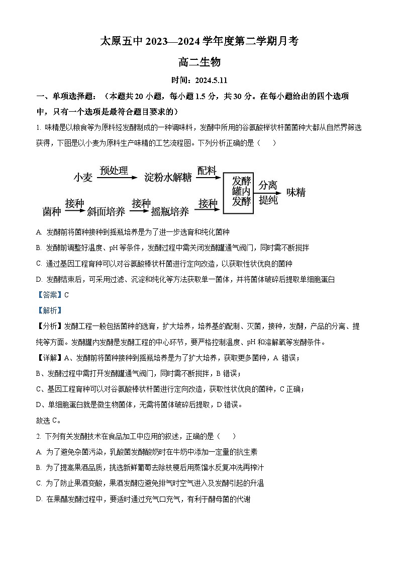
1. 味精是以粮食等为原料经发酵制成的一种调味料,发酵中所用的谷氨酸榉状杆菌菌种大都从自然界筛选获得,下图是以小麦为原料生产味精的工艺流程图。下列分析正确的是( )
A. 发酵前将菌种接种到摇瓶培养是为了进一步选育和纯化菌种
B. 发酵前调整好温度、pH等条件,发酵过程中需关闭发酵罐通气阀门,同时需不断搅拌
C. 通过基因工程育种可以对谷氨酸棒状杆菌进行定向改造,以获取性状优良的菌种
D. 发酵结束后,可采用过滤、沉淀和纯化等方法获取单一菌体,并将菌体破碎后提取单细胞蛋白
【答案】C
【解析】
【分析】发酵工程一般包括菌种选育,扩大培养,培养基的配制、灭菌,接种,发酵,产品的分离、提纯等方面。发酵罐内发酵是发酵工程的中心环节,要严格控制温度、pH和溶解氧等发酵条件。
【详解】A、发酵前将菌种接种到摇瓶培养是为了扩大培养,获取更多菌种,A 错误;
B、发酵过程中需打开发酵罐通气阀门,同时需不断搅拌,B错误;
C、基因工程育种可以对谷氨酸棒状杆菌进行定向改造,获取性状优良的菌种,C正确;
D、单细胞蛋白就是微生物菌体,无需将菌体破碎后提取,D错误。
故选C。
2. 下列有关发酵技术在食品加工中应用的叙述,正确的是( )
A. 为了避免杂菌污染,乳酸菌发酵酸奶时在牛奶中添加一定量的抗生素
B. 为了提高果酒品质,挑选新鲜葡萄去除枝梗后用蒸馏水反复冲洗再榨汁
C. 为了防止果酒变酸,果酒发酵应避免排气时空气进入及发酵引起的升温
D. 在果醋发酵过程中,要适时通过充气口充气,有利于酵母菌的代谢
【答案】C
【解析】
【分析】抗生素是指微生物在代谢过程中产生的,能抑制或杀灭其他种类微生物的化学物质。
【详解】A、乳酸菌属于细菌,对抗生素敏感,抗生素能够杀死或抑制乳酸菌的生长,所以含有抗生素的牛奶不能发酵成酸奶,A错误;
B、选择新鲜的葡萄,榨汁前先将葡萄冲洗,并除去枝梗。不可反复冲洗,以免将葡萄上的酵母菌冲洗掉,影响酵母菌的发酵,B错误;
C、为了防止果酒变酸,果酒发酵排气时应避免空气进入及发酵引起的升温,抑制醋酸的发酵,C正确;
D、醋酸菌是嗜氧菌,因此在果醋发酵过程中,要适时通过充气口充气,有利于醋酸菌的代谢,D错误。
故选C。
3. 下列关于发酵工程的应用的说法,正确的是( )
A. 食品添加剂由于可以增加食品营养,改善食品的色、香、味,还可延长保存期,使用时应尽量多添加
B. 加酶洗衣粉使用时用沸水洗涤效果最好
C. 在青贮饲料中添加乳酸菌,可以提高饲料的品质,使饲料保鲜,同时提高动物免疫力
D. 与使用化学农药相比,使用微生物农药具有成本高、见效快、无污染的特点
【答案】C
【解析】
【分析】1、加酶洗衣粉是指含有酶制剂的洗衣粉,目前常用的酶制剂有四类:蛋白酶、脂肪酶、淀粉酶和纤维素酶,其中,应用最广泛、效果最明显的是碱性蛋白酶和碱性脂肪酶。影响加酶洗衣粉活性的条件:温度、pH和水量;影响加酶洗衣粉的效果的因素:水温、水量、水质、洗衣粉的用量、衣物的质地、大小、浸泡和洗涤的时间。
2、利用青贮原料上存在的乳酸菌等微生物,通过厌氧呼吸将青贮原料中的碳水化合物转化成有机酸,使pH值降到3.8~4.2,抑制有害菌的生长,从而实现长期保存饲料及其营养物质的目的。同时,微生物的活动使青贮饲料带有芳香酸甜的味道,提高了家畜的适口性。
2、微生物农药是非人工合成的、具有杀虫杀菌或抗病能力的生物活性物质的微生物制剂。微生物农药最大的优势在于能克服化学农药对生态环境的污染和减少在农副产品中的农药残留量,同时它的大面积应用可促进农副产品的品质和价格大幅上升,推动农村经济增长和农民增收。
【详解】A、食品添加剂过量使用会对人体健康造成影响,甚至危及生命,不能过量使用,A错误;
B、加酶洗衣粉中酶制剂在最适温度下活性最高,沸水条件使酶失活,洗涤效果较差,B错误;
C、在青贮饲料中添加乳酸菌,通过乳酸菌的发酵,可以提高饲料品质,使饲料保鲜,同时提高动物免疫力,C正确;
D、与使用化学农药相比,使用微生物农药具有成本低、无污染、见效慢的特点,D错误。
故选C
4. 橙汁生产过程中感染脂环酸芽孢杆菌,品质会受到影响。为优化橙汁生产的质量监控工艺,技术人员设计了如下流程,开展脂环酸芽孢杆菌的筛选和鉴定。下列相关说法正确的是( )
A. 步骤①应取自果园的深层土壤来制备土壤稀释液,因为土壤深层富含有机质
B. 步骤②制备土壤稀释液振荡20min的目的是让培养液与微生物充分接触
C. 步骤③最终将土壤悬浮液稀释了1000倍
D. 步骤④所示菌落数作为平均数可知果园土壤的目的菌数约为6×103个/mL
【答案】C
【解析】
【分析】微生物常见的接种的方法:
①平板划线法:将已经熔化的培养基倒入培养皿制成平板,接种,划线,在恒温箱里培养。在线的开始部分,微生物往往连在一起生长,随着线的延伸,菌数逐渐减少,最后可能形成单个菌落。
②稀释涂布平板法:将待分离的菌液经过大量稀释后,均匀涂布在培养皿表面,经培养后可形成单个菌落。
【详解】A、由于土壤表层富含有机质,适宜于微生物生长,故步骤①土壤取样应取自表层土壤,A错误;
B、为使土壤中的微生物能够充分释放到无菌水中,步骤②制备土壤稀释液需充分振荡20min,B错误;
C、由图观察可知,步骤③中的稀释梯度分别为10、100、1000倍,即最终将土壤悬浮液稀释了1000倍,C正确;
D、微生物统计应在菌落数30-300之间的,统计数据图可知,图中④菌落数不在此范围,无法计算,D错误。
故选C。
5. 60C辐射可使部分花粉活力降低, 通过受精过程可诱导卵细胞发育成单倍体幼胚。科研人员利用此原理, 通过下图所示操作培养西葫芦优良品种。
下列相关叙述不正确的是( )
A. 雌花套袋的目的是防止外来花粉的干扰
B. 经②得到的部分幼苗体细胞染色体数目可能与④获得的品种相同
C. ④处理可在有丝分裂前期抑制纺锤体的形成
D. ③应挑选幼苗中叶片大、茎秆粗壮的个体即为单倍体
【答案】D
【解析】
【分析】结合图解和题意分析,将采集的雄蕊进行60C辐射处理,目的是诱导花药母细胞内发生基因突变或染色体变异,使其产生活力极低的花粉而无法完成正常受精,用这样的花粉涂抹在雌蕊柱头,诱导其受精过程(事实因花粉活力低而无法真正完成受精),目的是促进雌蕊中卵细胞(染色体数目只有体细胞的一半:20条)发育为幼胚,取出幼胚离体培养即可得到单倍体植株。由于突变的花粉可能只是一部分,所以在离体培养的幼胚发育得到的植株中有些并不是卵细胞发育而来的单倍体植株,所以最后还需要进行对培育植株进行形态上的筛选,一般是根据单倍体植株长得弱小且高度不育的特点进行选择。
【详解】A、雌花套袋的目的是防止外来花粉落在雌蕊的柱状上完成受精而影响实验的结果,A正确;
B、②是体细胞发育成幼苗,幼苗体细胞染色体数目与体细胞相同,④是用秋水仙素来处理单倍体幼苗,使染色体数目加倍,与体细胞相同,B正确;
C、④是用秋水仙素来处理单倍体幼苗,在有丝分裂前期抑制纺锤体的形成,使染色体数目加倍,C正确;
D、由于突变的花粉可能只是一部分,所以在离体培养的幼胚发育得到的植株中有些并不是卵细胞发育而来的单倍体植株,所以最后还需要进行对培育植株进行形态上的筛选,一般是根据单倍体植株长得弱小且高度不育的特点进行选择,D错误。
故选D。
6. 三白草和鱼腥草因疗效相近且具有叠加效应常被中医用作“药对”。研究者欲利用原生质体融合技术将复方的配伍(两种或两种以上药物配合使用)提前到杂种细胞,并实现有效成分的工厂化生产,操作如图所示。下列有关叙述正确的是( )
A. ①过程可用胰蛋白酶和胶原蛋白酶来完成
B. ②过程通常在略高渗溶液中采用灭活病毒诱导原生质体融合
C. ③过程融合的原生质体需先形成细胞壁再进行有丝分裂
D. ④过程配制培养基时需要添加植物生长调节剂和琼脂
【答案】C
【解析】
【分析】图示为三白草和鱼腥草体细胞杂交过程,其中①为去除细胞壁,②为原生质体融合,③脱分化形成愈伤组织,④是植物细胞培养并提取代谢产物。
【详解】A、植物细胞壁的主要成分是纤维素和果胶,因此过程①三白草和鱼腥草体细胞杂交过程中要利用纤维素酶和果胶酶水解细胞壁获得原生质体,A错误;
B、过程②通常在等渗或略高渗溶液中,不能用低渗溶液,否则,原生质体会吸水涨破;可以采用化学法(PEG融合法、高Ca2+—高pH融合法)或物理法诱导原生质体融合,不能灭活病毒诱导,B错误;
C、杂种原生质体再生出细胞壁是杂种细胞形成的标志,只有先形成杂种细胞,才能进行有丝分裂,C正确;
D、植物细胞培养用的是液体培养基,能够使分散开的植物细胞充分与营养液混合,有利于细胞对营养物质的吸收和利用,D错误。
故选C
7. 治疗性克隆对解决供体器官缺乏和避免器官移植后免疫排斥反应具重要意义。下图为治疗性克隆的示意图,下列相关叙述正确的是( )
A. 过程①是核移植,需要在显微镜下通过PEG诱导二者融合
B. 用合成培养基进行过程②时需严格控制其化学成分,还需加入天然成分
C. 进行过程②时需将培养皿置于含有95%O₂和5%CO₂的气体环境中
D. 若将图中获得的组织器官分别移植给个体A、B,都不会发生免疫排斥反应
【答案】B
【解析】
【分析】1、治疗性克隆:指利用克隆技术产生特定细胞和组织(皮肤等)用于治疗性移植。生殖性克隆:指将克隆技术用于生育目的,即用于产生人类个体。
2、分析题图:①是核移植技术,②是早期胚胎培养。
【详解】A、过程①是核移植,不需要PEG诱导,A错误;
B、由于人们对动物细胞培养时所需的营养物质还未完全研究清楚,因此使用合成培养基时通常需要加入血清等一些天然成分,B正确;
C、过程②是早期胚胎培养,进行时需将培养皿置于含有95%空气和5%CO₂的气体环境之中,C错误;
D、图中获得的组织器官,其细胞核来自个体B,遗传物质组成几乎和个体B相同,因此将该器官移植给个体A会发生免疫排斥反应,D错误。
故选B。
8. 抗体—药物偶联物(ADC)通过将细胞毒素与能特异性识别肿瘤抗原的单克隆抗体结合,实现了对肿瘤细胞的选择性杀伤。ADC通常由抗体、接头和药物(如细胞毒素)三部分组成,它的作用机制如图所示。下列相关叙述正确的是( )
A. ADC中的抗体主要是发挥治疗效应,杀伤靶细胞
B. 制备ADC中的抗体应用了体细胞核移植、动物细胞培养等技术
C. ADC通过胞吞作用进入肿瘤细胞体现了细胞膜的选择透过性
D. 可以将ADC中的药物换成放射性同位素,标记单克隆抗体进行靶向放疗
【答案】D
【解析】
【分析】据图分析,抗体与靶细胞膜上的特异性受体结合通过胞吞的方式把药物(细胞毒素)一并带进靶细胞,引起靶细胞溶酶体膜的破裂,最后导致细胞凋亡,实现了对肿瘤细胞的选择性杀伤。
【详解】A、由题干信息可知,抗体药物偶联物(ADC)通过将细胞毒素与能特异性识别肿瘤抗原的单克隆抗体结合,ADC中的抗体在选择性杀伤肿瘤细胞中起识别作用,A错误;
B、制备单克隆抗体用到的动物细胞工程技术有:动物细胞融合、动物细胞培养,B错误;
C、ADC通过胞吞作用进入肿瘤细胞体现了细胞膜的流动性,C错误;
D、特异性抗体能特异性识别肿瘤抗原,所以利用同位素标记的单克隆抗体,可用于定位诊断肿瘤,进行靶向放疗,D正确。
故选D。
9. 在体细胞克隆猴培育过程中,为调节相关基因的表达,提高胚胎的发育率和妊娠率,研究人员将组蛋白去甲基化酶Kdm4d的mRNA注入了重构胚,同时用组蛋白脱乙酰酶抑制剂(TSA)处理,具体培育流程如下图所示。下列说法正确的是( )
A. 选择胎猴的体细胞进行核移植的理由是动物胚胎细胞分化程度高,表现全能性相对容易
B. 卵母细胞在去核环节实际操作中被去除不是核膜包被的细胞核,而是纺锤体-染色体复合物
C. 使用Kdm4d的mRNA和TSA处理重构胚都不利于重构胚的分裂和发育
D. 为得到遗传背景相同的克隆猴用于科研,可用机械方法将早期胚胎随机切割成2份或4份后再进行胚胎移植
【答案】B
【解析】
【分析】细胞核移植概念:将动物的一个细胞的细胞核移入一个已经去掉细胞核的卵母细胞中,使其重组并发育成一个新的胚胎,这个新的胚胎最终发育成动物个体。用核移植的方法得到的动物称为克隆动物。
【详解】A、选择胎猴的体细胞进行核移植是因为动物胚胎细胞分化程度低,表现全能性相对容易,A错误;
B、将卵母细胞培养到中期Ⅱ后进行去核操作,此时细胞核退化,出现的是纺锤体和染色体复合物,去核事实上是去除卵母细胞的纺锤体和染色体结构,即纺锤体-染色体复合物,B正确;
C、将组蛋白去甲基化酶(Kdm4d)的mRNA注入重构胚,同时用组蛋白脱乙酰酶抑制剂(TSA)处理重构胚,这样可降低组蛋白的甲基化水平,提高组蛋白的乙酰化水平,从而改变组蛋白的表观遗传修饰来调控基因表达,激活重构胚,使其完成细胞分裂和发育进程,提高了胚胎的发育率和妊娠率,C错误;
D、为得到遗传背景相同的克隆猴用于科研,可用机械方法将早期胚胎均匀切割成2份或4份后再进行胚胎移植,随机切割会影响胚胎的恢复和进一步发育,D错误。
故选B。
10. 下列关于细胞工程的有关叙述,不正确的是( )
A. 脱毒草莓、白菜——甘蓝杂种植株的培育都利用了植物组织培养技术
B. 在进行组织培养时,由根尖细胞形成愈伤组织的过程中,可能会发生细胞脱分化、染色体变异或基因突变,而不可能发生细胞分化和基因重组
C. “试管婴儿”实质上就是“体外受精”和“胚胎移植”的“产物”,但无法使不能产生精子或卵细胞的夫妇得到自己的孩子
D. 动物细胞融合与植物体细胞杂交相比,诱导融合的方法、所用的技术手段、所依据的原理均相同,都能形成杂种个体
【答案】D
【解析】
【分析】1、可遗传的变异包括基因突变、基因重组和染色体变异,其中基因突变和染色体变异既可发生在有丝分裂过程中,也可发生减数分裂过程中,而基因重组只能发生在减数分裂过程中。
2、试管婴儿技术包括体外受体、早期胚胎发育、胚胎移植等技术,属于有性生殖。
【详解】A、 脱毒草莓一般是利用茎尖分生区细胞通过植物组织培养技术培育成脱毒植株,利用细胞工程培育“白菜——甘蓝”杂种植株也需要利用植物组织培养技术,A正确;
B、在进行组织培养时,由根尖细胞脱分化形成愈伤组织的过程中,细胞通过有丝分裂方式增殖,可能会发生染色体变异或基因突变,没有发生分化和基因重组,B正确;
C、试管婴儿的产生采用了体外受精、早期胚胎培养和胚胎移植等技术,但该技术无法使不能产生精子或卵细胞的夫妇得到自己的孩子,C正确;
D、动物细胞融合与植物体细胞杂交相比,由于无细胞壁,诱导融合时无需去除细胞壁,细胞分散后,诱导细胞融合、所用的技术手段多一种灭活病毒的方法、所依据的原理相同,都是细胞膜的流动性,且动物细胞融合一般不能形成杂种个体,D错误。
故选D。
11. 小鼠胚胎干细胞经定向诱导可获得多种具有不同功能的细胞,制备流程如图所示。下列相关叙述错误的是( )
A. 用胰蛋白酶处理a处的细胞后可获得分散的胚胎干细胞
B. 欲提高胚胎的利用率,可用胚胎分割技术将a处细胞团均等分割
C. 为获得更多的囊胚,采用促性腺激素注射促进雄鼠产生更多的精子
D. a处的细胞与b处的细胞的核基因相同,但mRNA有差异
【答案】C
【解析】
【分析】分析题图:图中a为内细胞团细胞,b为滋养层细胞,其中内细胞团细胞具有发育的全能性,属于胚胎干细胞。
【详解】A、用胰蛋白酶处理a内细胞团处的细胞后可获得分散的胚胎干细胞,A正确;
B、欲提高胚胎利用率,可用胚胎分割技术,注意一定将内细胞团均等分割,B正确;
C、为获得更多的囊胚,采用激素(促性腺激素)注射促进雌鼠产生更多的卵母细胞(超数排卵),C错误;
D、a为内细胞团细胞,b为滋养层细胞,a处的细胞与b处的细胞都是由受精卵分裂产生的,含有的基因相同,不同类型的细胞是基因选择性表达的结果,它们的mRNA有差异,D正确。
故选C。
12. 下列有关于细胞的叙述,错误的是( )
A. 干细胞包括胚胎干细胞和成体干细胞等
B. 成体干细胞具有组织特异性
C. 胚胎干细胞和成体干细胞均具有发育成完整个体的能力
D. 用正常人(异体)的造血干细胞治疗白血病,白血病患者体内会发生排斥反应
【答案】C
【解析】
【分析】1、干细胞是动物和人体内保留着少数具有分裂和分化能力的细胞。2、干细胞的分类:①全能干细胞,可分化成各种细胞,构成各种组织和器官,最终发育成完整的个体;②多能干细胞:可发育形成一种器官或多种组织,但不能发育成完整个体;③专能干细胞:只能分化成某以类型的细胞。
【详解】A、干细胞包括胚胎干细胞和成体干细胞,具有很强的分裂能力,在一定条件下,还可以分化成其他类型的细胞,A正确;
B、成体干细胞是成体组织或器官内的干细胞,具有组织特异性,只能分化为特定的细胞或组织,B正确;
C、成体干细胞已经发生了分化,具有组织特异性,在正常状态下不具有发育成完整个体的能力,C错误;
D、用正常人(异体)的造血干细胞治疗白血病,白血病患者体内会发生排斥反应,因此移植过程中需要服用免疫抑制剂降低机体对植入的异体骨髓组织的排斥反应,从而保证移植成活,D正确。
故选C。
13. 在胚胎移植过程中,很多操作步骤都需要“检查”,以避免后期人力、物力、财力的浪费。下列相关说法不正确的是( )
A. 体外受精的受精卵移入发育培养液中培养,以检查受精状况和受精卵的发育能力
B. 胚胎移植前,要对胚胎进行检查以确定其是否发育到桑葚胚或囊胚阶段
C. 在胚胎分割时,应取样内细胞团细胞做DNA分析,以检查胚胎的性别
D. 胚胎移植入受体母畜的子宫后,还需对受体母畜进行妊娠检查
【答案】C
【解析】
【分析】胚胎移植的基本程序主要包括:①对供、受体的选择和处理(选择遗传特性和生产性能优秀的供体,有健康的体质和正常繁殖能力的受体。用激素进行同期发情处理,用促性腺激素对供体母牛做超数排卵处理);②配种或人工授精;③对胚胎的收集、检查、培养或保存(对胚胎进行质量检查,此时的胚胎应发育到桑葚或胚囊胚阶段); ④对胚胎进行移植;⑤移植后的检查。
【详解】AB、哺乳动物的体外受精主要包括卵母细胞的采集和培养、精子的采集和获能和受精等几个主要步骤,精子与卵子在体外受精后,应将受精卵移入发育培养基中继续培养,以检查受精状况和受精卵的发育能力,并将其培养至桑葚胚或囊胚进行胚胎移植,所以胚胎移植前,要对胚胎进行检查以确定其是否发育到桑葚胚或囊胚阶段,AB正确;
C、在胚胎移植前,若要对胚胎的性别进行鉴定,应取囊胚的滋养层细胞做DNA分析,C错误;
D、胚胎移植入受体母畜的子宫后,还需对受体母畜进行妊娠检查,以保证其为移植的胚胎提供孕育的条件,D正确。
故选C。
14. 回文序列是一段特定的核苷酸片段,其特点是一条核苷酸链与其互补链从5'端到3'端的碱基序列相同。短回文序列往往是限制酶的识别位点,下列叙述正确的是( )
A. 回文序列中(A+T)的数目与(C+G)的数目相等
B. 回文序列可能会存在于质粒中
C. 限制酶作用于回文序列的氢键
D. 短回文序列均由6个核苷酸组成
【答案】B
【解析】
【分析】限制酶主要是从原核生物中分离纯化出来的。它们能够识别双链DNA分子的特定核苷酸序列,并且使每一条链中的特定部位的磷酸二酯键断开。
【详解】A、回文序列是一段特定的核苷酸片段(两条链碱基互补),回文序列中(A+C)的数目与(T+G)的数目相等,A错误;
B、短回文序列往往是限制酶的识别位点,质粒是一段环状的DNA分子,存在限制酶的识别位点,故回文序列可能会存在于质粒中,B正确;
C、限制酶作用于回文序列的磷酸二酯键,C错误。
D、短回文序列往往是限制酶的识别位点,故短回文序列可能由4、6、8个或其他数量的核苷酸组成,D错误。
故选B。
15. 如图为鸡血细胞中DNA的粗提取和鉴定实验过程中的部分操作示意图,请据图分析,下列相关叙述中,正确的是( )
A. 该实验的正确操作顺序是③→①→②→④→⑤
B. 用同样方法从等体积猪血和鸡血中提取的DNA量相近
C. ⑤表示要鉴定步骤①中所得到的白色丝状物主要成分为DNA,可使用二苯胺试剂来鉴定,沸水浴冷却后,出现蓝色的试管组别是对照组
D. 步骤①的目的是初步分离DNA与蛋白质,析出并获得DNA;步骤④中在2ml/L的NaCl溶液中,DNA的溶解度较大
【答案】D
【解析】
【分析】DNA的粗提取和鉴定的原理是:
(1)DNA和蛋白质等其他成分在不同浓度的NaCl溶液中的溶解度不同。
(2)DNA不溶于酒精溶液,但是细胞中的某些蛋白质可以溶液酒精。
(3)DNA和蛋白质对酶、高温和洗涤剂的耐受性不同。
(4)DNA的鉴定:在沸水浴条件下,DNA遇二苯胺会被染成蓝色。
【详解】A、DNA的粗提取和鉴定步骤是:加入蒸馏水,破碎细胞→过滤,获取含DNA的滤液→去除滤液中杂质→DNA的析出→鉴定,因此图中表示正确的实验操作顺序是③→②→①→④→⑤,A错误;
B、猪血红细胞中没有细胞核,提取不到DNA,用同样方法从等体积猪血和鸡血中提取的DNA量不相同,B错误;
C、⑤表示要鉴定步骤①中所得到的白色丝状物主要成分为DNA,可使用二苯胺试剂来鉴定,沸水浴冷却后,出现蓝色的试管组别是实验组,C错误;
D、步骤①的目的是析出并获得DNA,步骤④中在2ml/L的NaCl溶液中,DNA的溶解度较大,D正确。
故选D。
16. 某细菌DNA分子上有4个Sau3A Ⅰ的酶切位点,经Sau3AⅠ处理后会形成4个大小不同的DNA片段。若是用BamHⅠ处理,则只会形成2个大小不同的DNA片段。Sau3AⅠ和BamH Ⅰ的识别序列及切割位点如表所示。下列叙述不正确的是( )
A. 上述两种限制酶切割后可形成相同的黏性末端
B. 该DNA分子上有两个BamHⅠ的酶切位点
C. 黏性末端能通过T4DNA连接酶连接
D. 若用两种酶共同处理,会形成6个大小不同的DNA片段
【答案】D
【解析】
【分析】限制酶主要从原核生物中分离纯化出来。特异性:能够识别双链DNA分子的某种特定核苷酸序列,并且使每一条链中特定部位的两个核苷酸之间的磷酸二酯键断裂,形成黏性末端和平末端两种。
【详解】A、BamH I和Sau3A I两种限制酶切割后形成的黏性末端均为GATC,A正确;
B、该DNA分子上有4个Sau3A I的酶切位点,经Sau3A I处理后形成4个DNA片段,可知该DNA分子为环状DNA,用BamH I处理后,得到2个DNA片段,说明该DNA分子上有两个BamH I的酶切位点,B正确;
C、T4DNA连接酶能将双链DNA片段互补的黏性末端之间连接起来,此外还可以连接平末端,但连接平末端时的效率比较低,C正确;
D、该DNA分子上有4个Sau3A I的酶切位点,有2个BamH I的酶切位点,但是BamH I识别序列中包含Sau3A I的识别序列,所以同时用两种酶共同处理,不会形成6个大小不同的DNA片段,D错误。
故选D。
17. 双向启动子可同时结合两个 RNA聚合酶来驱动下游基因的表达,研究人员构建了下图所示的表达载体,以检测双向启动子作用效果。下列分析不正确的是( )
A. 可用农杆菌转化法将构建好的表达载体导入植物细胞
B. 为连入GUS 基因,需用SalI和SphI酶切已整合了双向启动子及LUC基因的质粒
C. 在培养基中添加壮观霉素可筛选出成功导入表达载体的微生物受体细胞
D. 可通过观察是否出现荧光和蓝色物质确认双向启动子的作用
【答案】B
【解析】
【分析】基因工程技术的基本步骤:
(1)目的基因的获取:方法有从基因文库中获取、利用PCR技术扩增和人工合成;
(2)基因表达载体的构建:是基因工程的核心步骤,基因表达载体包括目的基因、启动子、终止子和标记基因等;
(3)将目的基因导入受体细胞:根据受体细胞不同,导入的方法也不一样。将目的基因导入植物细胞的方法有农杆菌转化法、基因枪法和花粉管通道法;将目的基因导入动物细胞最有效的方法是显微注射法;将目的基因导入微生物细胞的方法是感受态细胞法;
(4)目的基因的检测与鉴定:分子水平上的检测:①检测转基因生物染色体的DNA是否插入目的基因--DNA分子杂交技术;②检测目的基因是否转录出了mRNA--分子杂交技术;③检测目的基因是否翻译成蛋白质--抗原-抗体杂交技术;个体水平上的鉴定:抗虫鉴定、抗病鉴定、活性鉴定等。
【详解】A、将基因表达载体导入植物细胞常用的方法是农杆菌转化法,A正确;
B、如果用SphI 酶切已整合了双向启动子及LUC基因的质粒时就会破坏LUC基因,B错误;
C、如果成功导入含有壮观霉素抗性基因的基因表达载体,受体细胞就具有抗壮观霉素的能力,在含有壮观霉素的培养基上能生存,因此可以筛选出成功导入表达载体的微生物受体细胞,C正确;
D、双向启动子如果正常表达,就会合成荧光素酶和β-葡萄糖苷酶,催化底物分别产生荧光或生成蓝色物质,从而确定双向启动子的作用,D正确。
故选B。
18. 戊型肝炎病毒是一种病毒,基因编码的结构蛋白()位于病毒表面,构成病毒的衣壳。我国科研人员利用基因工程技术,在大肠杆菌中表达,制备戊型肝炎疫苗,过程如图。下列关于该疫苗的叙述,正确的是( )
A. 过程①需要的酶是聚合酶,原料是A、U、G、C
B. 重组基因表达载体上的标记基因需来源于戊型肝炎病毒
C. 过程⑤需要用聚乙二醇处理大肠杆菌使其处于一种能吸收周围环境中分子的生理状态
D. 过程⑥大量制备蛋白前应做相应的检测与鉴定
【答案】D
【解析】
【分析】基因工程技术的基本步骤:(1)目的基因的获取:方法有从基因文库中获取、利用PCR技术扩增和人工合成;(2)基因表达载体的构建:是基因工程的核心步骤,基因表达载体包括目的基因、启动子、终止子和标记基因等;(3)将目的基因导入受体细胞:根据受体细胞不同,导入的方法也不一样。将目的基因导入植物细胞的方法有农杆菌转化法、基因枪法和花粉管通道法;将目的基因导入动物细胞最有效的方法是显微注射法;将目的基因导入微生物细胞的方法是感受态细胞法;(4)目的基因的检测与鉴定:分子水平上的检测:①检测转基因生物染色体的DNA是否插入目的基因--DNA分子杂交技术;②检测目的基因是否转录出了mRNA--分子杂交技术;③检测目的基因是否翻译成蛋白质--抗原-抗体杂交技术。个体水平上的鉴定:抗虫鉴定、抗病鉴定、活性鉴定等。
【详解】A、戊型肝炎病毒是一种RNA病毒,过程①是以病毒RNA为模板合成DNA,获取目的基因的过程,需要的酶是逆转录酶,原料是四种脱氧核苷酸,脱氧核苷酸不含有碱基U,A错误;
B、重组基因表达载体上的标记基因需来源于大肠杆菌的质粒,B错误;
C、将目的基因导入微生物细胞的方法是Ca2+处理法,需要用Ca2+处理大肠杆菌,增大大肠杆菌细胞壁的透过性,使其处于一种能吸收周围环境中DNA分子的生理状态,C错误;
D、过程⑥大量制备pORF2蛋白前应对受体大肠杆菌进行目的基因的检测与鉴定,筛选出能表达pORF2蛋白的大肠杆菌进行培养,大量制备pORF2蛋白,D正确。
故选D。
19. 下图表示质粒和人生长激素基因所在片段的结构信息,将二者构建的重组质粒导入受体菌并进行筛选。下列叙述错误的是( )
注::氨苄青霉素抗性基因,:四环素抗性基因
A. 应选择的限制酶组合是酶F和酶G
B. 尽量选择不含有任何抗生素抗性的菌种为受体菌
C. 用含四环素的培养基只能筛选出含重组质粒的受体菌
D. 同时用三种限制酶处理图中质粒,电泳后可得到4个条带
【答案】C
【解析】
【分析】题图分析,切割目的基因和质粒最好用酶F和酶G,这样可以获得不同的黏性末端,而且目的基因的两端也具有这两种限制酶的切割位点,既避免切割后DNA片段的自身环化,又保留质粒上的标记基因,由图可知构建基因表达载体破坏了四环素抗性基因,保留了氨苄青霉素抗性基因。
【详解】A、酶E会破坏两种标记基因,为避免切割后DNA片段的自身环化,又保留质粒上的标记基因,切割时应选择的限制酶组合是酶F和酶G,A正确;
B、所选用的受体菌不能含有任何抗生素抗性,以便于对含有目的基因的受体菌的选择,B正确;
C、重组表达载体的构建会破坏四环素抗性基因,则含重组质粒的受体菌和未转化的受体菌都能在含四环素的培养基中生长,C错误;
D、据图可知,同时用三种限制酶处理图中质粒,因酶E有两个作用位点,故将质粒切割成了4个DNA片段,电泳后可得到4个条带,D正确。
故选C。
20. 土壤农杆菌含有一个大型的Ti质粒,在侵染植物细胞的过程中,其中的T-DNA片段转入植物的基因组。若想用基因工程手段获取抗旱植株,以下分析不合理的是( )
A. 若用Ti质粒作为抗旱基因的载体,目的基因的插入位置应该在T-DNA片段内,且要保证复制起始点和用于转移T-DNA的基因片段不被破坏
B. 将重组Ti质粒导入土壤农杆菌中时,可以用钙离子处理细菌
C. 用含有重组Ti质粒的土壤农杆菌感染植物细胞后,可通过植物组织培养技术得到具有抗旱基因的植物
D. 若能在植物细胞中检测到抗旱基因,则说明该基因工程项目获得成功
【答案】D
【解析】
【分析】农杆菌的特点是易感染双子叶植物和裸子植物,对单子叶植物没有感染力。农杆菌的Ti质粒的T-DNA可转移至受体细胞,并整合到受体细胞的染色体上。农杆菌转化过程:目的基因插入Ti质粒的T-DNA→农杆菌→导入植物细胞→目的基因整合到植物细胞染色体上→目的基因的遗传特性得以稳定维持和表达。本题考查基因工程的相关知识,意在考查考生的识记能力和理解所学知识要点,把握知识间内在联系的能力;能从题文提取有效信息,并结合所学知识,对生物学问题作出准确判断的能力。
【详解】A、土壤农杆菌含有一个大型的Ti质粒,在侵染植物细胞的过程中,其中的T-DNA片段可转入植物的基因组,所以若用Ti质粒作为抗旱基因的载体时,目的基因的插入位置应该在T-DNA片段内,且要保证复制起始点和用于转移T-DNA的基因片段不被破坏,A正确;
B、将目的基因导入细菌时,需要用Ca2+处理细菌,使其成为易于吸收周围环境中DNA分子的感受态,B正确;
C、用含有重组Ti质粒的土壤农杆菌去感染植物细胞,使其具有抗旱基因,然后再通过植物组织培养技术将受体细胞培养成具有抗旱基因的植物,C正确;
D、能够在植物细胞中检测到抗旱目的基因,只能说明目的基因导入成功,不能说明该基因成功表达,即不能说明该基因工程项目获得成功,D错误。
故选D。
二、多项选择题:(每题共5小题,每小题3分,共15分。全对3分,漏选1分,错选0分)
21. 某学者利用“影印培养法”研究大肠杆菌抗链霉素性状产生的原因,先将原始菌种接种到1号培养基上,培养出菌落后,将灭菌绒布在1号上印模,绒布沾上菌落并进行转印,使绒布上的菌落按照原位接种到2号和3号培养基上。待3号上长出菌落后,在2号上找到对应的菌落,然后接种到不含链霉素的4号培养液中,培养后再接种到5号培养基上,并重复以上操作。实验过程如图所示。下列相关叙述不正确的是( )
A. 大肠杆菌抗链霉素的突变是发生在与链霉素接触之后
B. 在操作规范的情况下,5中观察到的菌落数一般大于初始接种到该培养基上的活菌数
C. 4号和8号培养液中,大肠杆菌抗链霉素菌株的比例逐渐增大
D. 该实验缺乏对照实验,无法确定抗链霉素性状属于可遗传变异
【答案】ABD
【解析】
【分析】影印培养法实质上是使在一系列培养皿的相同位置上能出现相同菌落的一种接种培养方法。通过影印培养法,可以从在非选择性条件下生长的细菌群体中,分离出各种类型的突变种。
【详解】A、大肠杆菌抗链霉素的性状是由基因突变引起的,该突变发生在与链霉素接触之前,链霉素是对其起选择作用,A错误;
B、采用稀释涂布平板法将菌种接种在5号培养基上,由于两个或多个细菌可能会形成一个菌落,在操作规范的情况下,5中观察到的菌落数可能小于初始接种到该培养基上的活菌数,B错误;
C、3号与2号、7号与6号培养基中的菌落数的比值,是抗性菌落占全部菌落的比例,观察实验结果可知,4号与8号培养液中,抗链霉素菌株的比例在逐渐增大,C正确;
D、本实验有对照实验,无链霉素的培养基为对照,可以确定抗链霉素性状属于可遗传的变异,D错误。
故选ABD。
22. 下图表示基因型为的水稻的花药通过无菌操作,接入试管后,在一定条件下形成试管苗的培育过程。下列相关叙述正确的是( )
A. 此过程中愈伤组织是花粉细胞通过有丝分裂后形成的不规则的细胞团
B. 在愈伤组织的形成过程中,必须从培养基中获得水、无机盐等营养物质,但无需获得小分子的有机物
C. 为促进花粉细胞分裂生长,在培养基中应加入适宜浓度的生长素等激素
D. 试管苗可能出现的基因型有或或或
【答案】AC
【解析】
【分析】基因型为AaBb的水稻能产生四种类型的配子,即AB或Ab或aB或ab,经过离体培养能形成基因型为AB、Ab、aB、ab的四种单倍体。
【详解】A、愈伤组织是花粉细胞通过脱分化(该过程中细胞的分裂方式为有丝分裂)后形成的不规则的细胞团,A正确;
B、愈伤组织细胞的代谢类型是异养需氧型,因此在愈伤组织的形成中,必须从培养基中获得水、无机盐和小分子的有机物等营养物质,B错误;
C、为促进花粉细胞分裂生长,在培养基中应加入适宜浓度的生长素等激素,C正确;
D、花药离体培养形成的试管苗可能出现的基因型有AB或Ab或aB或ab,D错误。
故选AC。
23. 下图是生产抗新冠病毒的单克隆抗体的过程,下列相关叙述错误的是( )
A. ②过程融合的杂交瘤细胞只有一种
B. ④过程若进行抗体检测结果为阴性,应重新实验
C. ③过程经过选择培养后只有自身融合的细胞死亡
D. 为保证获得相应的B淋巴细胞,①过程给小鼠注射一定量新冠病毒
【答案】ACD
【解析】
【分析】题图分析:图示是生产抗新冠病毒的单克隆抗体过程,其中①表示给小鼠注射特定抗原,②表示细胞融合,③表示筛选出杂交瘤细胞,④表示专一抗体检测和克隆化培养。
【详解】A、②过程融合形成的杂交瘤细胞有多种,A错误;
B、④过程若进行专一抗体检测结果为阴性,说明细胞融合失败,需要重新实验,B正确;
C、③过程经过选择培养后自身融合细胞和未融合的细胞都死亡,C错误;
D、为保证获得相应的B淋巴细胞,①过程应给小鼠注射适量的新冠病毒的相应抗原,D错误。
故选ACD。
24. 我国已经成功建立了小鼠单倍体胚胎干细胞系。相比于传统的胚胎干细胞,单倍体胚胎干细胞系能够从基因型直接显示表型。下图是单倍体胚胎干细胞系获得过程示意图,下列相关叙述正确的是( )
A. 单倍体胚胎干细胞系是探索隐性遗传基因功能的工具细胞
B. 细胞中出现两个第二极体可以作为某些哺乳动物受精的标志
C. 过程②中获得的“早期胚胎”中的内细胞团细胞具有全能性
D. 图中胚胎干细胞在有丝分裂时会出现同源染色体复制过程
【答案】ABC
【解析】
【分析】分析图示可知:表示小鼠孤雌单倍体胚胎干细胞系获得过程,精子和卵母细胞经过①受精作用形成受精卵,然后移除雄原核,经过②早期胚胎发育形成早期胚胎,最终形成孤雌单倍体胚胎干细胞。
【详解】A、正常的二倍体生物中杂合子表达的是显性基因控制的性状,单倍体胚胎干细胞中隐性基因得以表达,是探索隐性遗传基因功能的工具细胞,A正确;
B、在实际胚胎工程操作中,可以在卵黄膜和透明带之间观察到两个极体作为受精的标志,B正确;
C、图中“早期胚胎”最可能是囊胚,内细胞团细胞含有生长发育所需要的全部遗传信息,具有全能性,C正确;
D、图中胚胎干细胞为孤雌单倍体胚胎,只含有一个染色体组,不存在同源染色体,D错误。
故选ABC。
25. 科学家将鼠抗人大肠癌单克隆抗体基因(ND-1)与酵母胞嘧啶脱氨酶基因(CD)融合,在大肠杆菌中成功地表达了单链抗体与酶的融合蛋白,这类蛋白的疗法称为由抗体介导的酶解前药疗法(ADEPT)。ND-1—CD融合基因的构建方法如图所示。下列有关叙述合理的是( )
A. 图中产物一和产物二的获得至少需要经过2次扩增循环
B. 图中杂交链延伸生成ND-1——CD融合基因的过程应不用加入引物
C. 获得的融合基因在构建好基因表达载体后可直接被正常状态的大肠杆菌吸收
D. 该融合蛋白应是利用抗体部分特异性的识别人大肠癌细胞并将酶带到靶部位
【答案】ABD
【解析】
【分析】PCR技术:
(1)定义:PCR全称为聚合酶链式反应,是一项在生物体外复制特定DNA的核酸合成技术;
(2)原理:DNA复制;
(3)前提条件:要有一段已知目的基因的核苷酸序列以便合成引物;
(4)条件:模板DNA、四种脱氧核苷酸、耐高温的DNA聚合酶、能量;
(5)过程:高温变性,DNA双链解旋;低温复性,引物与互补链DNA结合;中温延伸,在耐高温的DNA聚合酶作用下合成子链。
【详解】A、根据半保留复制特点可知,前1轮循环产生的2个DNA分子的两条链均不等长,第二轮循环产生的DNA分子存在等长的两条核苷酸链,即图中产物一和产物二的获得至少需要经过2次扩增循环,A正确;
B、杂交链延伸生成ND-1——CD 融合基因的过程中,不需要加入引物,两条母链的起始位置的碱基序列即为引物,可以作为子链合成的引物,为DNA聚合酶提供3'端,B正确;
C、需要利用氯化钙处理大肠杆菌获得感受态细胞,获得的融合基因在构建好基因表达载体才能更好的被大肠杆菌吸收,C错误;
D、抗体可以特异性识别抗原成分,故该融合蛋白应是利用抗体部分特异性的识别人大肠癌细胞并将酶带到靶部位,D正确。
故选ABD。
三、填空题:(本题包括4小题,共55分)
26. 1943年,曾获诺贝尔生理学或医学奖的美国科学家鲁里亚和德尔布吕克设计实验,研究大肠杆菌的抗噬菌体突变是发生在接触噬菌体之前还是之后。请阅读以下资料回答下列问题:
培养皿中培养基的基本配方:
(1)在培养基中加噬菌体的作用是____________;加伊红与亚甲蓝的目的是____________。
(2)由于大肠杆菌的同化作用类型是____________,因此,在培养基中还加入了一些相应的物质,其中____________是大肠杆菌生长的主要碳源,____________是氮源。
(3)从生态学的角度看,噬菌体与大肠杆菌这两种生物之间的关系是____________。
(4)该实验有两个假设:
假设一:大肠杆菌的抗噬菌体突变发生在大肠杆菌与噬菌体接触之前。
假设二:大肠杆菌的抗噬菌体突变发生在大肠杆菌与噬菌体接触之后。
你认为下图中的实验结果支持上述哪个假设:____________,如果另一个假设成立的话,实验结果应该是:_____________。
(5)在这个实验设计中,研究者根据培养皿中菌落数的差异推断,从而证明假设的成立。请你分析出现和实验结果的原因:______________。
【答案】(1) ①. 选择具有抗噬菌体突变的大肠杆菌 ②. 便于识别大肠杆菌菌落
(2) ①. 异养型 ②. 乳糖 ③. 蛋白胨
(3)寄生 (4) ①. 假设一 ②. A、B两组所有培养基中菌落数没有显著差异
(5)抗噬菌体变异发生的时间比早,具有抗噬菌体突变的大肠杆菌数较多,培养皿中出现的菌落数就多
【解析】
【分析】1、微生物的营养包括碳源、氮源、水和无机盐。
2、群落的种间关系有原始合作、互利共生、种间竞争、捕食、寄生等。
【小问1详解】
噬菌体与大肠杆菌的关系为寄生,有些大肠杆菌对噬菌体具有抗性,利用加噬菌体的培养基将其筛选出来。伊红亚甲蓝培养基用于特异性鉴别大肠杆菌,使其在此培养基上的菌落呈深紫色。
【小问2详解】
在培养基中还加入了一些相应的物质,其中乳糖和蛋白胨可作为大肠杆菌生长的碳源,蛋白胨可作为氮源,因为大肠杆菌的营养类型是异养型。
【小问3详解】
噬菌体是寄生在大肠杆菌体内的。
小问4详解】
由于生物的变异具有不定向性,且通过图示可以看出,将A试管中10mL菌液先均分到50支试管中再培养24h以后涂布到50个含噬菌体的平板上,菌落数有了明显差异,说明抗性发生了差异;B试管中10mL菌液先一起培养24h后再均分为50份分别涂布,结果各培养基菌落数相当,则说明假设一成立。若假设二成立,则A、B两组所有培养基中菌落数应无显著差异。
【小问5详解】
通过培养基上菌落数的差异,可以推断出大肠杆菌抗噬菌体变异时间的早晚。A5菌落数为103,A4为7,说明A5变异时间早,经过大量的繁殖,具有抗性的个体远远多于A4。
27. 从紫草细胞内提取得到的紫草宁具有抗炎、抑制癌细胞增殖的作用,通过植物组织培养技术可以获得性状优良的紫草植株,从而生产出紫草宁。回答下列问题:
(1)植物组织培养的原理是____________;植物细胞培养也可以生产出紫草宁,该过程利用的原理是____________。
(2)在进行组织培养时,选取新生的芽尖作为外植体的原因是____________(答一点)。
(3)某同学在利用植物组织培养技术获得紫草植株的过程中,发现愈伤组织只分裂而不能分化出芽和根。该同学通过查阅资料发现培养基中生长素()与细胞分裂素()含量的比值会影响愈伤组织分化出根或芽。该同学设计实验验证的值对愈伤组织分化的影响,过程如下:
实验步骤:将愈伤组织均等分为甲、乙两组,分别放置在适宜浓度的和的培养基中进行培养,相同条件下培养一段时间后,观察愈伤组织分化情况。
预测实验结果:_____________;
得出实验结论:___________________。
【答案】(1) ①. (植物组织)细胞的全能性 ②. 细胞增殖
(2)细胞分化程度低、分裂旺盛,容易诱导形成愈伤组织:新细胞较多,感染病毒的几率小
(3) ①. 甲组生根数量多于乙组,乙组生芽数量多于甲组 ②. 含量大于含量()有利于根的形成,含量小于含量()有利于芽的形成
【解析】
【分析】植物的组织培养广义又叫离体培养,指从植物体分离出符合需要的组织、器官或细胞,原生质体等,通过无菌操作,在无菌条件下接种在含有各种营养物质及植物激素的培养基上进行培养以获得再生的完整植株或生产具有经济价值的其他产品的技术。狭义是指用植物各部分组织,如形成层、薄壁组织、叶肉组织、胚乳等进行培养获得再生植株,也指在培养过程中从各器官上产生愈伤组织的培养,愈伤组织再经过再分化形成再生植物。
【小问1详解】
植物组织培养的原理是植物细胞的全能性;在植物细胞培养也可以生产出紫草宁过程中利用的原理是细胞增殖。
【小问2详解】
新生的芽尖细胞分化程度低、分裂旺盛,容易诱导形成愈伤组织;新细胞较多,感染病毒的几率小,在进行组织培养时,应选取新生的芽尖作为外植体。
【小问3详解】
培养基中生长素(IAA)与细胞分裂素(CTK)含量的比值会影响愈伤组织分化出根或芽。设计实验验证IAA/CTK的比值对愈伤组织分化的影响,过程如下:实验步骤:将愈伤组织均等分为甲、乙两组,分别放置在适宜浓度的IAA/CTK>1和IAA/CTK<1的培养基中进行培养,相同条件下培养一段时间后,观察愈伤组织分化情况。预测实验结果:甲组生根数量多于乙组,乙组生芽数量多于甲组;得出实验结论:IAA含量大于CTK含量(IAA/CTK>1)有利于根的形成,IAA含量小于CTK含量(IAA/CTK<1)有利于芽的形成。
28. 为研究多种血糖调节因子的作用,我国科学家开发出胰岛素抵抗模型鼠。为扩增模型鼠数量,科学家通过诱导优良模型鼠体细胞转化获得诱导细胞,继而利用细胞培育出与模型鼠遗传特性相同的克隆鼠,具体步骤如下图。请回答问题:
(1)细胞是____________干细胞的简称。图中黑鼠的体细胞在诱导因子的作用下转化为细胞的过程与植物组织培养中的____________过程类似。
(2)图中灰鼠体内受精的场所是____________。受精过程中,阻止后来的精子进入的反应分别是____________和____________。
(3)为获得更多的双细胞胚,可对灰鼠注射____________激素达到超数排卵的目的。
(4)囊胚中的内细胞团将来可以发育成胎儿的____________,本图中的重构胚通过①____________技术进入代孕白鼠子宫内继续发育,X鼠的体色为____________。在上述技术流程中可以是雄鼠的有____________(填图中相关鼠的名称)。
(5)为确定克隆鼠培育是否成功,须对X鼠进行____________的相关检测。
【答案】(1) ①. 诱导多能 ②. 脱分化
(2) ①. 输卵管 ②. 透明带反应 ③. 卵细胞膜反应
(3)促性腺 (4) ①. 各种组织 ②. 胚胎移植 ③. 黑色 ④. 黑鼠和X鼠
(5)胰岛素抵抗
【解析】
【分析】1、科学家通过体外诱导小鼠成纤细胞,获得了类似胚胎干细胞的一种细胞,将它称为多能干细胞(简称iPS细胞)。2、题图分析:分析图中操作过程,内细胞团细胞被iPS细胞取代,最终形成的X鼠细胞核来源于黑鼠,其遗传特性与黑鼠相同。
【小问1详解】
诱导多能干细胞,简称iPS细胞;黑鼠体细胞在诱导因子的作用下转化为iPS细胞的过程与植物组织培养中的脱分化过程类似,是组织细胞恢复分裂能力的过程。
【小问2详解】
哺乳动物的受精过程在输卵管内完成;卵子要在输卵管内进一步发育,到MII期(减数分裂Ⅱ中期)时,才具备与精子受精的能力,精子受精前需要进行获能处理;防止多精入卵的两道屏障分别是发生在精子接触到卵细胞膜的瞬间的透明带反应和精子入卵后的卵细胞膜反应。
【小问3详解】
超数排卵是指应用外源促性腺激素,诱发卵巢排出比自然情况下更多的成熟卵子。
【小问4详解】
囊胚中的内细胞团具有全能性,将来可以发育成胎儿的各种组织;将重构胚移入白鼠子宫内的技术为胚胎移植;克隆属于无性繁殖,iPS细胞来自黑鼠,所以克隆鼠X的体色为黑色;上述技术流程中提供胚胎的灰鼠和代孕白鼠都是雌鼠,可以是雄鼠的有体细胞供体黑鼠和克隆鼠X。
【小问5详解】
据图所示,最终得到了克隆鼠X,而实验最终目的为“开发出胰岛素抵抗模型鼠”,故为确定克隆鼠培育是否成功,须对X鼠进行胰岛素抵抗的相关检测。
29. 新型冠状病毒是一种仅含有与蛋白质的病毒,病毒表面的S蛋白与病毒内特异性序列是区分该病毒与其他病原体的标志物。
Ⅰ.新冠病毒通过表面的S蛋白与靶细胞膜上的血管紧张素转化酶2()结合实现入侵。感染后的患者血清内会出现相应抗体。血清抗体检测常采用下图所示的试纸条,添加后的待检血样通过毛细作用沿试纸条向前移动,红色标记的新冠病毒抗原可随之移动,最终根据T线和C线的颜色对检测结果作出分析。
(1)据题中信息推测,试纸条上新冠病毒抗原的成分最可能是____________。
(2)血清抗体检测过程中反复发生抗原—抗体的特异性结合;若检测结果为阳性,则这种结合发生____________次。
(3)若_________,则检测为阳性,说明血样中含有新冠病毒特异性抗体;若_________,则检测为阴性,说明血样中不含有新冠病毒特异性抗体。
(4)新冠病毒的预防主要是接种疫苗,灭活病毒疫苗是一种常见的疫苗,灭活病毒疫苗制备前期需用细胞膜上具有_____________的细胞培养新冠病毒。两次接种需间隔一段时间,若时间过短,接种效果不理想的原因是疫苗会与________________结合,导致不能产生足够多的新抗体和记忆细胞。
Ⅱ.“实时荧光定量”是新冠疫情防控的一把利刃,通常在内即可得到检测结果。探针是实时荧光定量技术中一种常用探针(如图1),其端连接荧光基团(R),端连接淬灭剂(Q)。当探针完整时,R发出的荧光信号被Q吸收而不发荧光。在扩增过程中,当聚合酶遇到探针时会使探针水解而释放出游离的R和Q,R发出的荧光信号被相应仪器检测到,荧光信号的累积与产物数量完全同步(如图2)。请据图回答:
(5)结合图1和图2分析,“荧光技术”所用的试剂盒中通常都应该含有____________酶、聚合酶、探针、引物、、、缓冲剂等。这种分子层面的荧光检测具有特异性和灵敏性都很高的特点,主要与试剂盒中的____________、____________有关。
(6)根据探针功能分析,探针中碱基序列的设计应主要依据__________。新冠病毒()是冠状病毒大家庭中的新的一员,其碱基序列与引起的冠状病毒碱基序列有的相似性,与流感病毒碱基相似度也较高,因此在设计探针时应筛选出特有序列,以避免____________(填“假阴性”或“假阳性”)的出现。
(7)根据图1和图2,聚合酶除了能催化子链的延伸,还能____________。
(8)若每分子探针水解释放的R基团荧光强度为定值a,则反应体系中某时刻荧光信号强度()主要与____________、____________有关。在检测过程中,随着的进行,反应产物不断累积,“杂交双链”荧光信号的强度也等比例增加,增加了检测结果的准确性,一般要达到或超过阈值时才确诊。可通过荧光强度的变化监测产生量的变化从而得到一条荧光扩增曲线图(如下图)。“平台期”出现的最可能的原因是试剂盒中______________(写出两项即可)等有限,超出一定的循环数后,荧光标记的“杂交双链”不再增加。
(9)虽然荧光是当前被广泛认可的检测手段之一,但是不断有“假阴性”现象报道,通过上述过程分析,“假阴性”的可能原因有____________(填字母)。
a.通过咽拭子取样不规范或取样所获样本量不足
b.在样本运输、检测中出现了损坏和污染
c.病毒相应关键序列发生了基因突变
【答案】(1)(病毒的)S蛋白
(2)3 (3) ①. T线与C线都变红色 ②. T线不变色,C线变红色
(4) ①. 血管紧张素转化酶2() ②. 上次免疫存留抗体
(5) ①. 逆转录 ②. 引物 ③. 探针
(6) ①. 新冠病毒内部的一段序列(或新冠病毒逆转录形成的的部分序列) ②. 假阳性
(7)催化(探针)的水解
(8) ①. 扩增次数 ②. 样品中病毒初始数量(或病毒样品模板含量) ③. 原料、引物和探针数量(或聚合酶活性)
(9)abc
【解析】
【分析】1、DNA和RNA的主要区别是:五碳糖和含氮碱基不同,DNA中特有的为脱氧核糖和胸腺嘧啶,RNA中特有的为核糖和尿嘧啶。
2、PCR技术的原理为DNA双链复制,所需条件有:引物、酶、模板DNA、4种脱氧核苷酸等。
【小问1详解】
新冠病毒通过表面的S蛋白与靶细胞膜上的血管紧张素转化酶2(ACE2)结合实现入侵,因此试纸条上新冠病毒抗原的成分最可能是(病毒的)S蛋白。
【小问2详解】
血清抗体检测方法的灵敏度高,其原理是抗原和抗体的特异性结合。根据题干信息和图分析,在标记垫、T线与C线上共发生3次抗体和抗原的特异性结合。
【小问3详解】
若待测血样中有新型冠状病毒特异性抗体,则可以形成标记垫特异性抗原-抗体复合物,与固定在T线上的抗原结合,T线变红色,而游离的标记垫抗原可与C线上固定的抗特异性抗原的抗体结合,C线变红;若待测血样中无新型冠状病毒特异性抗体,则无法形成标记特异性抗原-抗体复合物,无法与固定在T线上的抗原结合,则T线不变色,而游离的标记垫抗原可与C线上固定的抗特异性抗原的抗体结合,C线变红。
【小问4详解】
新冠病毒通过表面的S蛋白与靶细胞膜上的血管紧张素转化酶2(ACE2)结合实现入侵,故灭活病毒疫苗制备前期需用细胞膜上具有血管紧张素转化酶2(ACE2)的细胞培养新冠病毒;注射疫苗会刺激机体产生抗体和记忆细胞,抗体和抗原能特异性结合。两次接种新冠疫苗可提高免疫效果,但两次接种需间隔一段时间,若间隔时间过短,疫苗(抗原)会与上次免疫存留的抗体结合,导致不能产生足够多的新抗体和记忆细胞,影响苗效果。
【小问5详解】
图1和图2所示新冠检测基本原理是:将新冠病毒RNA逆转录为DNA,通过采用多重荧光RT-PCR技术,因此荧光PCR法所用的试剂盒中通常都应该含有:逆(反)转录酶、热稳定性DNA聚合酶(Taq酶)、TaqMan探针、引物、dNTP、Mg2+、缓冲剂系等。试剂盒中的引物和TaqMan探针决定了这种分子层面的荧光RT—PCR检测具有特异性和高灵敏性。
【小问6详解】
由图2可知,引物、Taq Man探针能与模板链结合,因此,探针是依据新冠病毒RNA内部的一段序列(新冠病毒RNA逆转录形成的DNA的部分序列)设计的。新冠病毒(nCV-2019)碱基序列与引起SARS的冠状病毒碱基序列有79.5%的相似性,与流感病毒碱基相似度也较高,因此在设计Taq Man探针时应筛选出nCV-2019特有序列,以避免将流感病毒等误判为新冠病毒而出现假阳性。
【小问7详解】
根据图1和图2可知,Taq酶的除了能催化DNA子链的延伸,还能催化RNA(TaqMan探针)的水解,TaqMan探针水解释放出游离R供仪器检测到。
【小问8详解】
在PCR扩增过程中,Taq酶遇到探针时会使探针水解而释放出游离的R,因此,扩增次数越多,样品中病毒初始数量(病毒样品模板RNA含量)越多,则被水解的探针越多,释放出游离的R多,反应体系中某时刻荧光信号强度(Rn)也越强。由图可知,随着PCR的进行,反应产物不断累积,“杂交双链”荧光信号的强度也等比例增加,超出一定的循环数后,荧光标记的“杂交双链”不再增加,其原因最可能是试剂盒中原料、引物和探针数量(Taq酶活性)等有限。
【小问9详解】
荧光RT—PCR出现“假阴性”可能是通过咽拭子取样不规范或取样所获样本量不足,使荧光信号强度(Rn)未达到或超过阈值而没检测出;也可能是在样本运输、检测中出现了损坏和污染,导致新冠病毒核酸破坏而无法检测;还可能是病毒相应关键序列发生了基因突变,导致探针失效而无法检测,因此abc正确。故选abc。限制酶名称
识别序列及切割位点
BamH Ⅰ
G↓GATCC
Sau3A Ⅰ
↓GATC
配方
蛋白胨
乳糖
水
琼脂
伊
红水溶液
亚甲
蓝水溶液
pH
含量
山西省太原市第五中学2023-2024学年高二下学期5月月考生物试题: 这是一份山西省太原市第五中学2023-2024学年高二下学期5月月考生物试题,文件包含山西省太原市第五中学2023-2024学年高二下学期5月月考生物试题原卷版docx、山西省太原市第五中学2023-2024学年高二下学期5月月考生物试题解析版docx等2份试卷配套教学资源,其中试卷共44页, 欢迎下载使用。
山西省太原市第五中学2023-2024学年高二下学期5月月考生物试卷(PDF版附答案): 这是一份山西省太原市第五中学2023-2024学年高二下学期5月月考生物试卷(PDF版附答案),文件包含高二生物月考-学生卷pdf、答题卡-太原五中2023-2024学年度第二学期月考高二生物pdf、高二生物月考答案pdf等3份试卷配套教学资源,其中试卷共10页, 欢迎下载使用。
山西省太原市尖草坪区第一中学校2023-2024学年高二下学期3月月考生物试题(原卷版+解析版): 这是一份山西省太原市尖草坪区第一中学校2023-2024学年高二下学期3月月考生物试题(原卷版+解析版),文件包含山西省太原市尖草坪区第一中学校2023-2024学年高二下学期3月月考生物试题原卷版docx、山西省太原市尖草坪区第一中学校2023-2024学年高二下学期3月月考生物试题解析版docx等2份试卷配套教学资源,其中试卷共30页, 欢迎下载使用。

