2024邢台一中高一下学期5月期中考试化学含答案
展开化学A
命题:邢台市第一中学
本试卷共8页,满分100分,考试用时75分钟。
注意事项:
1.答卷前,考生务必将自己的姓名、准考证号填写在答题卡上。
2.回答选择题时,选出每小题答案后,用2B铅笔把答题卡上对应题目的答案标号涂黑。如需改动,用橡皮擦干净后,再选涂其它答案标号。回答非选择题时,将答案写在答题卡上。写在本试卷上无效。
3.考试结束后,将本试卷和答题卡一并交回。
可能用到的相对原子质量:N14 O16 S32 Fe56 Ag108
一、选择题:本题共14小题,每小题3分,共42分。在每小题给出的四个选项中,只有一项符合题目要求。
1.化学与生活、社会发展息息相关,下列有关说法不正确的是
A.二氧化硫是一种食品添加剂,其主要作用为漂白、防腐、抗氧化等
B.生铁的含碳量比钢的含碳量高,硬度、熔点也都比钢的高
C.“雨过天晴云破处”所描述的瓷器青色,来自铁的氧化物
D.FeSO4作补血剂时与维生素C同时服用效果更好
2.下列过程属于吸热反应的是
A.浓硫酸溶于水B.硝酸铵溶于水
C.碳酸氢钠溶于盐酸D.铁粉溶于盐酸
3.设N4为阿伏加德罗常数的值,下列叙述中正确的是
A.16.8g铁丝在足量的O2中燃烧时转移的电子数为
B.46g由NO2和N2O4组成的混合物中含有的氧原子数大于
C.密闭容器中,2mlSO2和1mlO2充分反应后分子总数为
D.某浓硝酸中含4mlHNO3,与足量的Cu反应转移的电子数为
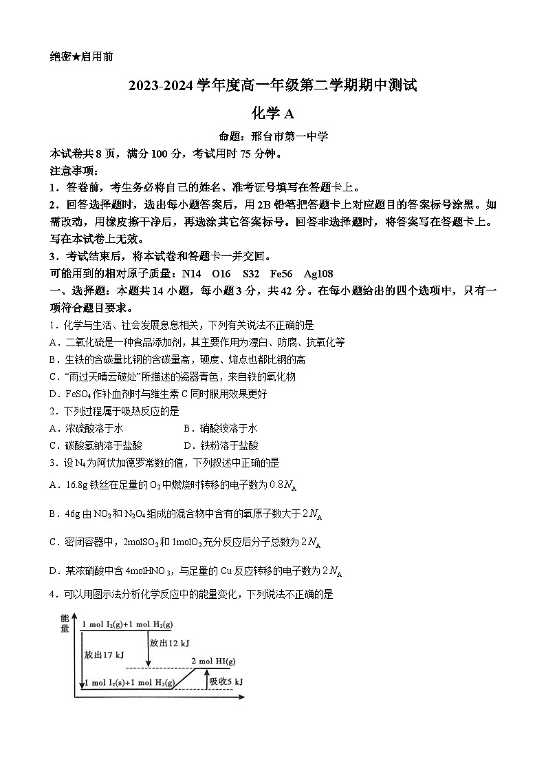
4.可以用图示法分析化学反应中的能量变化,下列说法不正确的是
A.I2(s)与H2(g)化合生成4mlHI(g)时,需要吸收10kJ的能量
B.1mlI2(s)变为1mlI2(g)时,需要吸收17kJ的能量
C.HI(g)分解生成1mlI2(g)与1mlH2(g)时,需要吸收12kJ的能量
D.HI(1)分解生成1mlI2(s)与1mlH2(g)时,需要放出5kJ的能量
5.已知X、Y、Z、W(含同一种短周期元素)有如图所示转化关系,下列相关说法错误的是
A.若W为强酸,X为氢化物,则X至少有两种,且两种物质的水溶液可以发生反应
B.若W为弱酸,X为单质,则X至少有两种,且两种单质可以相互转化
C.若W为强酸,X为氢化物,W与X反应生成固体,该固体为硝酸铵
D.若W为强碱,则X只能为金属单质,且化合物Z中存在离子键和非极性键
6.下列装置中能够组成原电池的有
A.2个B.3个C.4个D.5个
7.其他条件不变,只改变下列条件一定能增大化学反应速率的是
A.恒温恒容条件下,在合成氨反应中,充入氨气使体系压强增大
B.在进行石灰石和稀H2SO4的反应中,将石灰石磨成粉
C.在反应中,增大C的质量
D.用硫酸与纯净的铁片制取氢气时,增大硫酸浓度
二、非选择题:本题共4小题,共58分。
15.(14分)I.某小组利用Na2S2O3溶液和稀硫酸的反应,通过比较反应完全所用时间长短验证不同因素对化学反应速率的影响。实验设计如表所示:
(1)①依据化学反应原理判断平均用时________5(填“>”“=”或“<”)。
②用H2SO4的浓度变化表示实验b的平均反应速率为________ml·L-1·s-1(忽略混合前后溶液的体积变化)。
(2)通过对比实验a和c,验证稀H2SO4的浓度对反应速率的影响。该小组发现实验c存在不科学性,请提出对实验c的改进方案:_____________________。
(3)该实验能否利用图装置测定反应速率并说明理由:______________。
Ⅱ.为更精确地研究浓度对反应速率的影响,小组同学利用压强传感器等数字化实验设备,探究镁与不同浓度硫酸的反应速率,两组实验所用药品如表所示:
实验结果如图所示:
(4)实验1对应图中曲线___________(填字母a或b)。
(5)分析实验2对应曲线可知,反应从开始到结束,反应速率发生的变化是____________,这些变化的原因是:___________。
(6)为控制反应速率,且不改变生成H2的量,事先在硫酸中加入等体积的下列溶液以减慢反应速率,下列试剂中不可行的是__________。
A.蒸馏水B.MgSO4溶液
C.Mg(NO3)2溶液D.CuSO4溶液
16.(15分)AgNO3溶液与KI溶液混合时,按照复分解反应原理分析,可得到Agl黄色沉淀。查阅资料可知:①AgNO3溶液呈酸性;②Ag+具有较强的氧化性;③单质碘遇淀粉溶液会变蓝。根据所得信息,甲学生对AgNO3溶液与KI溶液混合时发生的反应做出了如下猜测:
猜测1:发生复分解反应。
猜测2:I-与Ag+发生氧化还原反应。
(1)①如果猜测2成立,则发生反应的化学方程式为________;为了验证该猜测,甲同学往反应后溶液中滴加淀粉溶液,观察到溶液变蓝,证明猜测2成立。②乙同学认为甲同学的实验方案不能证明猜测2成立,原因是AgNO3溶液中的NO3在酸性条件下具有较强的氧化性,也可能氧化I-,反应的离子方程式为___________;该反应中氧化产物与还原产物的物质的量之比为____________。
(2)乙同学利用原电池原理来验证以上猜测,设计了如下图所示实验装置(盐桥中的离子可以自由移动,两烧杯中电解质溶液足量),一段时间后,电流计指针发生偏转,AgNO3溶液无气泡产生,石墨2表面有银白色金属析出。
①该装置的负极为石墨_____________(填“1”或“2”);盐桥中的K+会往____________(填“左”或“右”)侧移动
②若石墨2增重5.4g(不考虑其他反应),则电路中转移电子数为____________(为阿伏伽德罗常数的值)。
③根据实验现象,证明猜测2成立。若将盐桥中的KNO3溶液换成KCl溶液,一段时间后,电流计指针不发生偏转,可能原因是_______________。
(3)原电池在生产生活和学习中有着广泛的应用,下列关于原电池的说法正确的是____________。
A.原电池内发生的反应为氧化还原反应B.原电池是化学能转化为电能的装置
C.所有的放热反应均可设计成原电池D.电子从负极流出,经电解质溶液流入正极
17.(14分)请回答下列问题:
(1)汽车发动机工作时会引发N2和O2反应,生成NOx等污染大气,其中生成NO的能量变化如图所示,则图中三种分子最不稳定的是____________;1mlN2和1mlO2反应生成2mlNO气体的同时会____________kJ的能量。
(2)工业燃烧煤、石油等化石燃料释放出大量氮氧化物(NOx)、SO2等气体,严重污染空气。对废气进行处理可实现绿色环保、废物利用。
①催化剂存在下,H2可以还原NOx生成水蒸气和其他无毒物质,化学方程式为___________;
②液氨催化还原NO是重要的烟气脱硝技术。使用Fe2O3为催化剂,可能的反应过程如图所示。
该脱硝过程的总反应的化学方程式为__________;
(3)向2L密闭容器中加入2mlCO2、6mlH2在恒温恒容的条件下发生反应,2min后,生成了1ml的CH3OH,则以CO2表示的反应速率为____________ml·L-1·min-1。下列叙述中,能说明此反应达到平衡状态的是___________(填字母)。
A.单位时间内生成1mlCH3OH的同时生成1mlH2O
B.
C.CO2和H2的浓度保持不变
D.混合气体的密度保持不变
(4)NSR(NOx储存还原)可有效减少氮氧化物排放。工作原理:通过BaO和Ba(NO3)2的相互转化实现NOx的储存和还原,如图右所示。
若汽车所用的油品含硫量较高,BaO吸收NOx的能力下降至很低水平,结合化学方程式解释原因____________。
18.(15分)形形色色的电池在生产生活中有着重要的作用,请回答下列问题:
(1)碱性锌锰电池是使用最广泛的电池之一,总反应为:
正极的电极反应式为____________。
(2)锌银纽扣电池具有体积小的优点,广泛应用于电子手表、计算器等,其电池反应式为
①电池放电时,Ag2O为____________(填“正极”或“负极”)。
②一种废旧纽扣电池回收工艺流程如下图所示:
稀硫酸溶解时需要在无氧环境下进行,原因是___________;加入稀硝酸溶解银时反应的化学方程式为___________;调浆后,加入葡萄糖制备银粉,葡萄糖的作用为___________。
(3)下图是Mg、Al、氢氧化钠溶液组成的原电池装置,其负极电极反应式为____________。
(4)氢氧燃料电池的简易装置如图所示:
写出正极电极反应式:_____________。室温下,若该电池每消耗1mlH2可提供电能214.5kJ,则该电池的有效能量转化率为______________。(已知:室温下,1mlH2完全燃烧生成液态水时,释放286.0kJ能量)
2023-2024学年度高一年级第二学期期中测试
化学A答案与解析
一、选择题:本题共14小题,每小题3分,共42分。每小题只有一个选项符合题目要求。
1-5BCADC 6-10ABCDD 11-14BDAD
二、非选择题:本题共4小题,共58分。
15.(14分,除标注外,每空2分)
(1)>(1分) 0.01
(2)溶液混合时再加入5mL水
(3)否,SO2易溶于水,无法准确测定反应生成SO2的体积
(4)a(1分)
(5)先变快后又变慢
镁与硫酸反应是放热反应,开始温度升高,反应速率加快,后面氢离子浓度降低,化学反应速率减慢
(6)CD
16.(15分,除标注外,每空2分)
(1)①
② 3:2
(2)①1(1分)右②0.05
③KCl溶液与AgNO3溶液反应生成的AgCl沉淀会堵塞盐桥,电解质溶液中的离子不能自由移动,造成断路
(3)AB
17.(14分,每空2分)
(1)O2 吸收180
(2)① ②
(3)0.25 BC
(4)油品中硫元素被氧化为SO2,,BaSO4较稳定,难分解,也难与NOx反应
18.(15分,除标注外,每空2分)
(1)
(2)①正极(1分) ②锌与稀硫酸反应产生氢气,在有氧的环境中易发生爆炸 将Ag+还原为Ag
(3)或(答出一个即可给分)
(4)实验编号
T/K
Na2S2O3溶液
稀H2SO4溶液
反应完全所用时间/秒
c/(ml·L-1)
V/mL
c/(ml·L-1)
V/mL
t/s
a
298
0.1
10
0.2
10
b
323
0.1
10
0.2
10
5
c
298
0.1
10
0.2
5
序号
镁条的质量/g
硫酸
物质的量浓度/(ml·L-1)
体积/mL
1
0.01
1.0
2
2
0.01
0.5
2
河北省邢台市第一中学2023-2024学年高一下学期5月期中考试化学试卷(Word版附答案): 这是一份河北省邢台市第一中学2023-2024学年高一下学期5月期中考试化学试卷(Word版附答案),共8页。试卷主要包含了下列装置中能够组成原电池的有等内容,欢迎下载使用。
2024年河北邢台信都区邢台一中高三二模化学试卷: 这是一份2024年河北邢台信都区邢台一中高三二模化学试卷,共10页。
2024安庆一中高一下学期期中考试化学PDF版含答案(可编辑): 这是一份2024安庆一中高一下学期期中考试化学PDF版含答案(可编辑),共8页。

