安徽省庐巢联盟2023-2024学年高一下学期第二次月考生物试题(原卷版+解析版)
展开一、单选题:本题共 15 题,每题 3 分,共 45 分。在每小题给出的四个选项中,只有一项符合题目要求。
1. 如图所示四种杂合子进行测交,后代会出现1∶1∶1∶1的性状分离比的是( )
A. AB. BC. CD. D
【答案】C
【解析】
【分析】测交的定义是孟德尔在验证自己对性状分离现象的解释是否正确时提出的,为了确定子一代是杂合子还是纯合子,让子一代与隐性纯合子杂交,这就叫测交。在实践中,测交往往用来鉴定某一显性个体的基因型和它形成的配子类型及其比例。
【详解】A、两对基因位于两对染色体上,故遵循自由组合定律,Aacc×aacc→后代性状分离比为1:1,A错误;
B、、两对基因位于两对染色体上,故遵循自由组合定律,AACc×aacc→后代性状分离比为1:1,B错误;
C、AaBBCc×aabbcc→等位基因A、a和C、c不在同一对同源染色体上,它们的遗传遵循基因的自由组合定律,因此后代性状分离比为1:1:1:1,C正确;
D、AaBbcc×aabbcc→由于等位基因A、a和B、b在同一对同源染色体上,为连锁遗传,因此后代性状分离比为1:1,D错误。
故选C。
2. 下图是某种高等植物的病原体的遗传过程实验,实验表明这种病原体。
A. 寄生于细胞内,通过RNA遗传
B. 可单独生存,通过蛋白质遗传
C. 寄生于细胞内,通过蛋白质遗传
D. 可单独生存,通过RNA遗传
【答案】A
【解析】
【详解】A、由以上分析知,该病原体是RNA病毒,只能寄生在活细胞中才能生存,通过RNA遗传,A正确;
B、由以上分析知,该病原体RNA病毒,不可单独生存,不能通过蛋白质遗传,B错误;
C、由以上分析知,该病原体是RNA病毒,只能寄生在活细胞中才能生存,不能通过蛋白质遗传,C错误;
D、由以上分析知,该病原体是RNA病毒,不能单独生存,通过RNA遗传,D错误。
故选A。
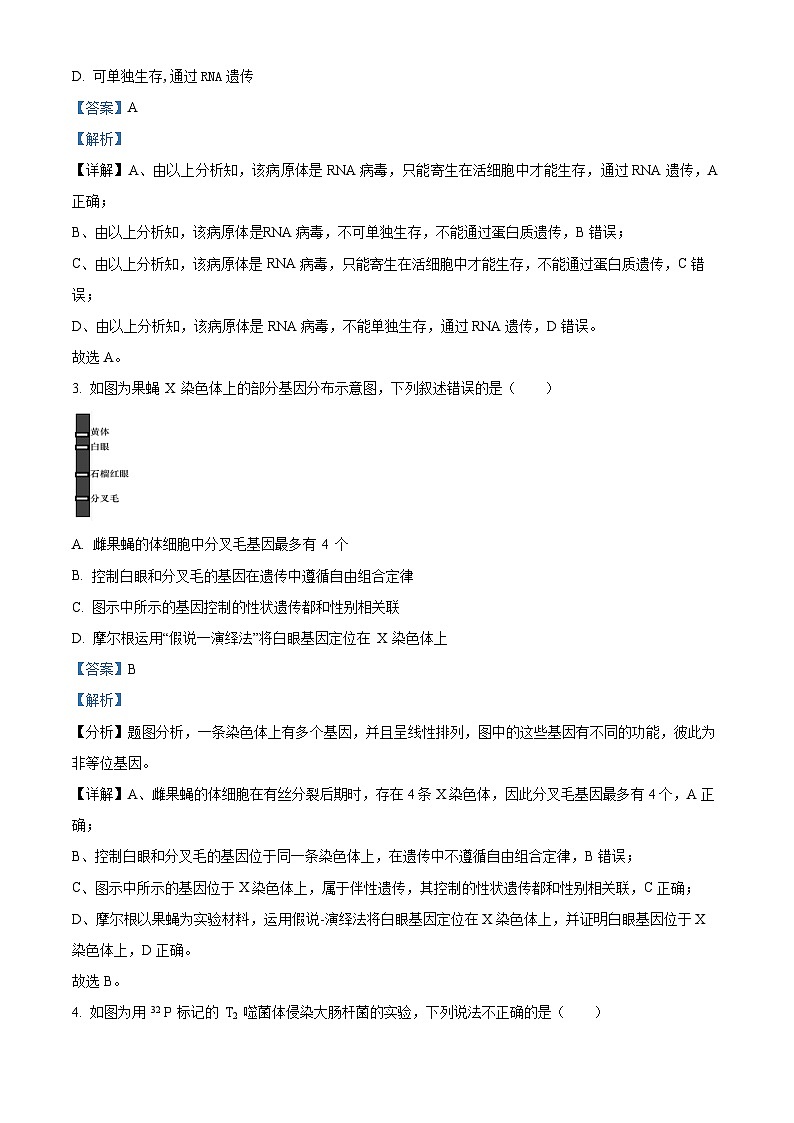
3. 如图为果蝇 X 染色体上的部分基因分布示意图,下列叙述错误的是( )
A. 雌果蝇的体细胞中分叉毛基因最多有 4 个
B. 控制白眼和分叉毛的基因在遗传中遵循自由组合定律
C. 图示中所示的基因控制的性状遗传都和性别相关联
D. 摩尔根运用“假说一演绎法”将白眼基因定位在 X 染色体上
【答案】B
【解析】
【分析】题图分析,一条染色体上有多个基因,并且呈线性排列,图中的这些基因有不同的功能,彼此为非等位基因。
【详解】A、雌果蝇的体细胞在有丝分裂后期时,存在4条X染色体,因此分叉毛基因最多有4个,A正确;
B、控制白眼和分叉毛的基因位于同一条染色体上,在遗传中不遵循自由组合定律,B错误;
C、图示中所示的基因位于X染色体上,属于伴性遗传,其控制的性状遗传都和性别相关联,C正确;
D、摩尔根以果蝇为实验材料,运用假说-演绎法将白眼基因定位在X染色体上,并证明白眼基因位于X染色体上,D正确。
故选B。
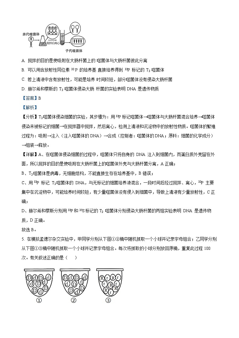
4. 如图为用 32 P 标记的 T2 噬菌体侵染大肠杆菌的实验,下列说法不正确的是( )
A. 搅拌的目的是使吸附在大肠杆菌上的 噬菌体与大肠杆菌彼此分离
B. 可以用含放射性同位素 32 P 的培养基 直接培养得到 32P 标记的 T2 噬菌体
C. 若上清液中含有放射性,可能是培养 时间较短,部分噬菌体没有侵染大肠杆菌
D. 赫尔希和蔡斯的 T2 噬菌体侵染大肠 杆菌的实验表明 DNA 是遗传物质
【答案】B
【解析】
【分析】T2噬菌体侵染细菌的实验,其步骤为:用32P标记噬菌体→噬菌体与大肠杆菌混合培养→噬菌体侵染未被标记的细菌→在搅拌器中搅拌,然后离心,检测上清液和沉淀物中的放射性物质。噬菌体的繁殖过程为:吸附→注入(注入噬菌体的DNA)→合成(控制者:噬菌体的DNA;原料:细菌的化学成分)→组装→释放。
【详解】A、在噬菌体侵染细菌的过程中,噬菌体只将自身的 DNA 注入到细菌内,而蛋白质外壳留在外面,所以搅拌的目的是使吸附在大肠杆菌上的噬菌体外壳与大肠杆菌分离,A正确;
B、T2噬菌体是病毒,无细胞结构,不能直接生存在培养基中,B错误;
C、用32P 标记 T2噬菌体的 DNA,与无标记的细菌培养液混合,一段时间后经过搅拌、离心,32P 主要集中在沉淀物中,可能培养时间较短,有少量噬菌体没有侵入到细菌中,导致上清液有少量放射性,C正确;
D、赫尔希和蔡斯分别用32P和35S标记的T2 噬菌体分别侵染大肠杆菌的两组实验表明 DNA 是遗传物质,D正确。
故选B。
5. 在模拟孟德尔杂交实验中,甲同学分别从下图①②桶中随机抓取一个小球并记录字母组合;乙同学分别从下图①③桶中随机抓取一个小球并记录字母组合。每次将抓取的小球分别放回原桶,重复此过程100次。有关叙述正确的是( )
A. 模拟实验中三个小桶中的小球总数必须相等
B. 桶中的小球可能代表精子,也可能代表卵细胞
C. 乙同学的模拟过程体现了基因分离定律的实质
D. 甲同学和乙同学的实验都可以模拟基因的自由组合
【答案】B
【解析】
【分析】性状分离比的模拟实验中,①②③桶代表产生雌雄配子的雌雄生殖器官,每个小桶内的两种不同颜色的彩球代表两种配子,要随机抓取,且每次抓取的彩球都要放回原桶中并搅匀,再进行下一次抓取,抓取的次数应足够多。
【详解】A、每只小桶内两种小球的数量必须相等,表示两种配子的比是1:1,但生物的雌雄配子数量一般不相同,因此每只小桶内小球的总数不一定要相等,A错误;
B、桶中的小球代表配子,可能代表精子,也可能代表卵细胞,B正确;
C、乙同学分别从下图①③桶中随机抓取一个小球并记录字母组合,涉及两对等位基因,模拟的是非同源染色体的自由组合,模拟过程体现了基因自由组合定律定律的实质,C错误;
D、甲同学分别从下图①②桶中随机抓取一个小球并记录字母组合,只涉及一对等位基因,模拟的是受精作用,不能模拟基因的自由组合,D错误。
故选B。
6. 某 DNA 分子片段中含有 1000 个碱基对,其中碱基 A 占 20%。下列叙述正确的是( )
A. DNA 分子中特定的碱基排列顺序体现了 DNA 分子的多样性
B. 该 DNA 片段复制 2 次需游离的胞嘧啶脱氧核苷酸 900 个
C. 该片段的一条脱氧核苷酸链中(A+T):(C+G)为 3:2
D. 该 DNA 片段中碱基对之间含有 2600 个氢键
【答案】D
【解析】
【分析】该DNA分子片段中含有1000个碱基对,即2000个碱基,其中碱基A占20%,则A=200020%=400个,由于A=T,故T=400个,A+T=800个;C+G=2000-800=1200个,所以C=G=600个。
【详解】A、DNA 分子中特定的碱基排列顺序体现了 DNA 分子的特异性,A错误;
B、该DNA分子片段中含有1000个碱基对,即2000个碱基,其中碱基A占20%,则A=2000×20%=400个,由于A=T,故T=400个,A+T=800个;C+G=2000-800=1200个,所以C=G=600个,故该DNA片段复制2次需游离的胞嘧啶脱氧核苷酸:600×(22-1)=1800个,B错误;
C、该片段的一条脱氧核苷酸链中(A+T):(C+G)与DNA双链中(A+T):(C+G)相等,故该片段的一条脱氧核苷酸链中(A+T):(C+G)=(400+400):(600+600)=2:3,C错误;
D、A=T,故T=400个,A+T=800个;C+G=2000-800=1200个,所以C=G=600个,A和T之间形成2个氢键,C和G之间形成3个氢键,故该DNA片段中碱基对之间含有:400×2+600×3=2600个氢键,D正确。
故选D。
7. 在制作DNA双螺旋结构模型时,所提供的卡片种类和数量如下表,下列相关叙述正确的是
A. 构成的DNA片段,最多含有氢键12个
B. 最多可构建45种碱基序列的DNA
C. 最多可构建5种脱氧核苷酸
D. DNA中每个脱氧核糖均与一分子磷酸相连
【答案】A
【解析】
【分析】分析表格:双链DNA分子中,碱基之间的配对遵循碱基互补配对原则,即A-T,C-G,且配对的碱基数目彼此相等,结合表中数据可知,这些卡片最多可形成3对A-T碱基对,2对C-G碱基对,即共形成5个脱氧核苷酸对。
【详解】这些卡片最多可形成3对A-T碱基对,2对C-G碱基对,而A和T之间有2个氢键,C和G之间有3个氢键,因此构成的双链DNA片段最多有12个氢键,A正确;这些卡片可形成3对A-T碱基对,2对C-G碱基对,且碱基对种类和数目确定,因此可构建的DNA种类数少于45种,B错误;表中所给碱基共有四种,只有一种五碳糖,因此最多可构建4种脱氧核苷酸,C错误;DNA中绝大多数脱氧核糖与2分子磷酸相连,只有末端的脱氧核糖与1分子磷酸相连,D错误。故选A。
【点睛】本题结合表格,考查DNA分子结构的主要特点,要求考生识记DNA分子结构的主要特点,能根据表中数据推断可形成的脱氧核苷酸对数及DNA分子数的种类数,属于考纲识记和理解层次的考查。
8. 除色氨酸和甲硫氨酸外,其他氨基酸均由多种密码子编码(即密码子具有简并),如亮氨酸的密码子有6种。下列相关叙述中,错误的是( )
A. 从理论上分析,亮氨酸被利用的机会多于色氨酸
B. 密码子的简并性对生物体的生存发展有重要意义
C. 同一种密码子在不同细胞中可以决定不同的氨基酸
D. 决定亮氨酸的基因中被替换一个碱基对时,其决定的氨基酸可能不变
【答案】C
【解析】
【分析】密码子是mRNA上编码一个氨基酸的3个相邻的碱基,共有64种,其中有3种是终止密码子,不能编码氨基酸。密码子的特点:(1)一种密码子只能编码一种氨基酸,但一种氨基酸可以由一种或几种密码子编码;(2)密码子具有通用性,即自然界中所有的生物共用一套遗传密码子。
【详解】A、根据题意,编码亮氨酸的密码子有6种,而编码色氨酸的密码子只有1种,说明亮氨酸被利用的机会多于色氨酸,A正确;
B、因为密码子的简并,基因突变不一定会改变生物的性状,故密码子的简并性有利于生物的生存,B正确;
C、一种密码子只能决定一种氨基酸,C错误;
D、编码亮氨酸的密码子有6种,因此决定亮氨酸的基因中被替换一个碱基对时,其编码形成的氨基酸可能不变,D正确。
故选C。
9. 如图表示中心法则的有关内容,①~⑤表示物质或结构,a~c表示生理过程,下列说法正确的是( )
A. a、b过程可以发生在人体胰岛B细胞的细胞核中
B. b过程与c过程涉及的碱基配对方式不完全相同
C. 一种⑤只能对应一种④,④的种类由⑤上的密码子决定
D. ②上可结合多个③,以提高每个蛋白质分子的合成速度
【答案】B
【解析】
【分析】分析题图:图中①为DNA,②为mRNA,③为核糖体,④为氨基酸,⑤为tRNA;a为DNA分子复制过程,b为转录过程,c为翻译过程。
【详解】A、人体胰岛B细胞属于高度分化的细胞,不再分裂,因此不能完成DNA的复制过程,A错误;
B、转录过程碱基配对方式为:A-U、T-A、G-C、C-G,翻译过程碱基配对方式为:A-U、U-A、G-C、C-G,故b、c过程中碱基配对方式不完全相同,B正确;
C、一种⑤tRNA只能对应一种④,④的种类由②mRNA上的密码子决定,C错误;
D、一个mRNA分子上结合多个核糖体同时进行翻译,这样可提高蛋白质的合成速度,但不能提高每条肽链的合成速度,D错误。
故选B。
【点睛】
10. 某科研小组在格里菲思实验的基础上利用相同实验材料增加了相关实验,实验过程如图所示,下列叙述正确的是( )
A. 活菌甲是S型细菌,活菌乙是R型细菌
B. 该实验证明了DNA是遗传物质,蛋白质不是遗传物质
C. 从鼠2血液中分离出来的活菌都能使小鼠死亡
D. 从鼠5体内分离出活菌在培养基上培养,都会产生光滑菌落
【答案】D
【解析】
【分析】分析题图∶只有S型菌有毒,会导致小鼠死亡,且S型菌的DNA会是R型菌转化为S型菌。因此图中活菌甲为R型细菌,菌乙为S型细菌。
【详解】A、R型菌无毒不会导致小鼠死亡,S型菌有毒会导致小鼠死亡,且S型菌的DNA会使R型菌转化为S型菌。因此图中活菌甲为R型细菌,菌乙为S型细菌,A错误;
B、格里菲思的实验证明S型细菌中存在某种转化因子,能将R型细菌转化为S型细菌,但没有证明DNA是遗传物质,蛋白质不是遗传物质,B错误;
C、加热致死乙菌(S型菌)的DNA使少数活菌甲(R型菌)发生转化成为S型菌,大多数R型菌未转化,故从鼠2血液中分离出来的活菌有S型菌和R型菌,R型菌不能使小鼠致死,C错误;
D、从鼠5体内分离出活菌均为S型细菌,因此其在培养基上培养,都会产生光滑菌落,D正确。
故选D。
11. 牵牛花的颜色主要是由花青素决定的,如图为花青素的合成与颜色变化途径示意图,从图中不能得出的结论是( )
A. 若基因③不表达,则基因①和基因②也不能表达
B. 基因可以通过控制酶的合成来控制代谢,进而控制生物体的性状
C. 花的颜色由许多对基因共同控制
D. 生物性状由基因决定,也受环境影响
【答案】A
【解析】
【分析】1.基因通过控制酶的合成来控制代谢过程,进而控制生物体性状;2.基因通过指导蛋白质的合成,控制蛋白质结构进而直接控制生物体的性状。
【详解】A、基因具有独立性,基因③不表达,基因②和基因①仍然能够表达,A错误;
B、基因①②③分别通过控制酶1、2、3的合成来控制花青素的合成,故基因可以通过控制酶的合成来控制代谢,进而控制生物体的性状,B正确;
C、花青素决定花的颜色,而花青素的合成是由多对基因共同控制的,C正确;
D、花青素在不同酸碱条件下显示不同颜色,说明环境因素也会影响花色,D正确;
故选A
12. 某同学研究了一个涉及甲、乙两种单基因遗传病的家系(如图),其中一种是伴性遗传病。下列分析错误的是( )
A. 甲病是伴X染色体隐性遗传病
B. 甲、乙两种病的遗传遵循自由组合定律
C. Ⅰ-1能产生两种基因型的卵细胞
D. Ⅱ-5一定携带甲病的致病基因
【答案】C
【解析】
【分析】分析图形:根据3号、4号正常,其女儿8号患乙病,可判断乙病为常染色体隐性遗传病;则甲病为伴性遗传病,根据3号、4号正常,其儿子9号患甲病,可判断甲病为伴X隐性遗传病。
【详解】A、分析系谱图:Ⅱ-8患乙病,而其父母正常,所以乙病为隐性遗传病,又Ⅱ-8是女性,其父亲正常,说明不可能为伴X隐性遗传,因此,乙病为常染色体隐性遗传病,已知甲、乙两病其中一种为伴性遗传病,推知甲病为伴性遗传病,Ⅱ-9患甲病,而其父母正常,所以甲病是伴X染色体隐性遗传病,A正确;
B、甲、乙两种病控制基因分别位于X染色体和常染色体上,所以遗传遵循自由组合定律,B正确;
C、由于Ⅱ-6患两种病,所以Ⅰ-1为双杂合体,因而能产生四种基因型的卵细胞,C错误;
D、由于Ⅰ-2患乙病,所以Ⅱ-5一定携带甲病的致病基因,D正确。
故选C。
13. 如图为人体细胞核中 DNA 复制过程示意图,有关叙述正确的是( )
A. 图中 DNA 分子复制从 3 个起点同时进行
B. 此过程需要 DNA 聚合酶形成氢键和磷酸二酯键
C. 此过程需要的原料是核糖、磷酸和 4 种游离的含氮碱基
D. 若用 15N 标记子链中的腺嘌呤,则产生的两个 DNA 分子的相对质量可能不同
【答案】D
【解析】
【分析】DNA分子的复制过程是首先DNA分子在解旋酶的作用下解旋成两条单链,解开的两条链分别为模板,在DNA聚合酶的作用下,按照碱基互补配对原则形成子链,子链与模板链双螺旋成新的DNA分子,DNA分子是边解旋边复制的过程。题图分析:真核细胞的DNA分子的复制具有多个复制点,这种复制方式加速了复制过程。
【详解】A、由图可知,DNA分子的复制是一个边解旋边复制的过程;由图可知,是从3个起点开始复制的,由于3个复制环的大小不同,故不是同时开始的,A错误;
B、此过程需要解旋酶打开氢键和DNA聚合酶形成磷酸二酯键,氢键的形成不需要酶的催化,B错误;
C、图示过程为DNA复制过程,此过程需要的原料是四种游离的脱氧核苷酸,C错误;
D、如果用15N标记子链中的腺嘌呤,由于DNA复制过程中产生的两条子链为互补关系,且分别于母链形成子代DNA分子,且两条子链上的腺嘌呤的数目未必相同,因此,产生的两个DNA分子的相对质量可能不同,D正确。
故选D。
14. 黄色小鼠(AA)与黑色小鼠(aa)杂交,产生的F1(Aa)不同个体出现了不同体色。研究表明,不同体色的小鼠A基因的碱基序列相同,但A基因中二核苷酸(图中CG)的胞嘧啶有不同程度的甲基化(如图),已知甲基化不影响DNA复制。下列有关分析错误的是( )
A. F1体色的差异可能与A基因甲基化程度有关
B. 碱基甲基化可能影响RNA聚合酶与该基因的结合
C. 碱基甲基化的基因可以传递给后代
D. A基因中的碱基甲基化引起了基因中碱基序列的改变
【答案】D
【解析】
【分析】通过题图可知,F1(Aa)不同个体出现了不同体色,不同体色的小鼠A基因的碱基序列相同,A基因中二核苷酸(CpG)的胞嘧啶有不同程度的甲基化,这表明F1体色的差异可能与A基因甲基化程度有关。碱基甲基化的CpG可能会影响RNA聚合酶与该基因的结合,但不影响遗传信息的传递。
【详解】A、F1(Aa)不同个体出现了不同体色,不同体色的小鼠A基因的碱基序列相同,A基因中二核苷酸(CpG)的胞嘧啶有不同程度的甲基化,这表明F1体色的差异可能与A基因甲基化程度有关,A正确;
B、碱基甲基化的CpG可能会影响RNA聚合酶与该基因的结合,B正确;
C、碱基甲基化不影响DNA复制过程,而DNA复制过程有碱基互补配对过程,故碱基甲基化不影响遗传信息的传递,C正确;
D、A基因中的碱基甲基化不会引起基因中碱基序列的改变,D错误。
故选D。
15. 常见的小宠物仓鼠皮毛颜色的形成是一个连锁式的反应,只有N、M基因(两对基因独立遗传)同时存在时,毛色才是棕色,如图所示。现有基因型为MMNN和mmnn的两小鼠进行交配得到F1,F1雌雄个体交配得到F2,下列叙述中不正确的是( )
A. 棕色皮毛的小鼠基因型有4种
B. F2中基因型为mmNn的小鼠不能合成黄色素,所以为白色
C. F2表现型比例为棕色:黄色:白色=9:4:3
D. 基因型为Mmnn与mmNn的小鼠交配,无论正交还是反交,后代表现型比例均出现1:1:2
【答案】C
【解析】
【分析】分析题文和题图可知基因型和性状的关系为:
【详解】A、由图可知,棕色皮毛的小鼠基因型为M_N_,有MMNN、MMNn、MmNN、MmNn共4种,A正确;B、黄色素的合成需要有M基因,F2中基因型为mmNn的小鼠不能合成中间产物即黄色素,所以为白色,B正确;
C、基因型为MMNN和mmnn的两小鼠进行交配得到F1,F1的基因型为MmNn,F1雌雄个体交配得到F2,F2表现型比例为棕色( 9M_N_):黄色(3M_nn):白色( 3mmN_、1mmnn)=9:3:4,C错误;
D、基因型为Mmnn与mmNn的小鼠交配,无论正交还是反交,后代基因型及比例为MmNn(棕色):Mmnn(黄色):mmNn(白色):mmnn(白色)=1:1:1:1,因此表现型比例为1:1:2,D正确。
故选C。
第 II 卷(非选择题 共 55 分)
二、填空题:本题共 5 题,共 55 分。
16. 下图是真核细胞遗传信息表达中某过程的示意图。某些氨基酸的部 分密码子(5′→3')是丝氨酸UCU;亮氨酸 UUA、CUA;异亮氨酸 AUC、AUU;精氨酸 AGA。请回答:
(1)图示真核细胞内遗传信息表达中的_____过程,该过程的直接模板是_____。
(2)图中①为_____(填氨基酸名称),与①相连的是 tRNA 分子的_____(填“-OH”或“-P”)端。
【答案】(1) ①. 翻译 ②. mRNA
(2) ①. 异亮氨酸 ②. -OH
【解析】
【分析】游离在细胞质中的各种氨基酸,就以mRNA为模板合成具有一定氨基酸顺序的蛋白质,这一过程叫做翻译。图示为翻译过程,图中①为tRNA所携带的氨基酸,②为核糖体。
【小问1详解】
图示为以mRNA为模板合成具有一定氨基酸顺序的蛋白质,这一过程叫作翻译;该过程以mRNA为模板。
【小问2详解】
图中①tRNA上的反密码子为UAA,与mRNA上的AUU碱基互补配对,mRNA上的AUU决定的氨基酸是异亮氨酸;RNA链经过折叠,看上去像三叶草的叶形,其一端(-OH端)是携带氨基酸的部位,另一端有3个相邻的碱基,叫作反密码子。
17. 果蝇的长翅(B)与短翅(b)、红眼(R)与白眼(r)是两对相对性状。亲 代雌果蝇与雄果蝇杂交 F1 表型及数量如下表:
(1)这两对相对性状的遗传符合_____定律,基因 B 与 b 互为_____基因。
(2)F1 长翅红眼雌果蝇的基因型有_____种,其中杂合子占_____。
(3)现有 1 只长翅白眼果蝇与 1 只长翅红眼果蝇杂交,子代雄果蝇中长翅白眼占 3/8,则子代雌果蝇中出现长翅白眼的概率为_____。
(4)为验证长翅红眼雄果蝇(BbXRY)产生配子的种类及比例,应该让它和基因型为_____进行交配。
【答案】(1) ①. 基因自由组合 ②. 等位
(2) ①. 4##四 ②. 5/6
(3)3/8 (4)bbXrXr
【解析】
【分析】由表格信息可知,杂交后代,雌果蝇中长翅与短翅之比接近3:1,都表现为红眼;雄果蝇中,长翅:短翅≈3:1,红眼:白眼≈1:1,即长翅与短翅的比例在性别间无差异,是常染色体遗传,红眼、白眼果蝇在性别间有差异,是X染色体遗传,且长翅对短翅是显性,红眼对白眼是显性,亲本基因型是BbXRY、BbXRXr。
【小问1详解】
由分析可知,控制翅形的基因位于常染色体上,控制眼色的基因位于X染色体上,两对等位基因分别位于两对同源染色体上,因此这两对相对性状的遗传符合基因的自由组合定律;等位基因是指位于一对同源染色体相同位置上控制同一性状不同表现的基因,故基因B与b互为等位基因。
【小问2详解】
由于长翅是显性性状且位于常染色体上,红眼是显性性状且位于X染色体上,故F1长翅红眼雌果蝇的基因型有4种,分别为BBXRXR、BBXRXr、BbXRXr、BbXRXR,只有BBXRXR为纯合子,比例=1/2×1/3=1/6,则杂合子占1-1/6=5/6。
【小问3详解】
一只长翅白眼果蝇与一只长翅红眼果蝇杂交,子代雄果蝇中长翅白眼占3/4×1/2=3/8,则可推知双亲基因型为BbXrY、BbXRXr,则子代雌果蝇中出现长翅白眼(B XrXr)的概率为3/4×1/2=3/8。
【小问4详解】
验证长翅红眼雄果蝇(BbXRY)产生配子的种类及比例可进行测交实验,让该个体与短翅白眼雌果蝇bbXrXr测交。
18. 下列是关于某哺乳动物的细胞分裂信息,请分析回答:
(1)图甲中_____(填序号)细胞处于减数第二次分裂时期。
(2)如果细胞完成了图乙中①→②的过程,则该过程相当于图丙中_____段的变化(用 字母表示),图乙 a、b、c 中表示核 DNA 的是_____。
(3)图丙中 CD 段形成的原因是_____。
(4)若某生物的卵细胞中含有4条染色体,该生物在减数分裂过程中可形成_____个四分体。
【答案】(1)③ (2) ①. AB ②. c
(3)着丝粒分裂 (4)4
【解析】
【分析】据甲图分析可知,细胞①中着丝粒排列在赤道板上,且存在同源染色体,说明其处于有丝分裂中期;图甲中②同源染色体分离,细胞质不均等分配,是初级卵母细胞;细胞③中着丝粒分裂,姐妹染色单体分离,且不存在同源染色体,说明其处于减数第二次分裂后期。
【小问1详解】
细胞①中着丝粒排列在赤道板上,且存在同源染色体,说明其处于有丝分裂中期;图甲中②同源染色体分离,细胞质不均等分配,是初级卵母细胞;细胞③中着丝粒分裂,姐妹染色单体分离,且不存在同源染色体,说明其处于减数第二次分裂后期。
【小问2详解】
图乙中①→②时,a不变,b出现,c增倍,则a是染色体、b是染色单体、c是核DNA,可表示丙中AB段(DNA的复制)变化。
小问3详解】
图丙中CD段每条染色体上由两个DNA分子变成一个DNA分子,形成的原因是着丝粒分裂,染色单体分离形成染色体。
【小问4详解】
由于卵细胞是配子,其染色体数目是体细胞染色体数目的一半,所以该生物的体细胞中染色体有8条,则存在4对同源染色体,在减数第一次分裂前期同源染色体联会配对,一对同源染色体形成一个四分体,所以在减数分裂过程中可形成4个四分体。
19. 下图为 DNA 分子结构模式图,请据图回答下列问题:
(1)6 的名称是_____,3、4 代表的是_____(写出相应的符号,不要求顺序),图中有______个游离磷酸基团。
(2)若 8 代表的核苷酸链中(A+T)/(C+G)为 36%,则(A+T)/(C+G)在整个 DNA 分子的比值为_____。(A+T)/(C+G)的比值越______(大/小),DNA 的热稳定性可能越高。
(3)某同学制作的 DNA 双螺旋结构模型中,一条链所用的碱基模块为A∶C∶T∶G=1∶2∶3∶4,则其互补链中,上述碱基模块的比应为_____。
【答案】(1) ①. 碱基对 ②. G、C ③. 2
(2) ①. 36% ②. 小
(3)3∶4∶1∶2
【解析】
【分析】分析题图:图示为DNA分子结构模式图,其中①为磷酸,②为脱氧核糖,③④为含氮碱基,⑤包括一分子磷酸、一分子脱氧核糖和一分子含氮碱基组成,故为脱氧核苷酸,⑥为碱基对,⑦为氢键,⑧为一条脱氧核苷酸链的片段。
【小问1详解】
据图分析可知,6包括氢键和两个碱基,故6的名称是碱基对; 3、4代表的是含氮碱基,根据3、4之间3个氢键,判断3、4为G、C碱基。
【小问2详解】
若8代表的脱氧核苷酸链中(A+T)/(C+G)为36%,由于该链上的碱基A与对应互补链上的碱基T配对,该链上的碱基G与对应互补链上的碱基C配对,根据碱基互补配对原则,互补链的(A+T)/(C+G)也为36%,则(A+T)/(C+G)在整个DNA分子的比值为36%;由于G、C碱基对之间含3个氢键,A、T之间两个氢键,氢键越多DNA的结构越稳定,故(A+T)/(C+G)的比值越小,DNA的热稳定性越高。
【小问3详解】
某同学制作的DNA双螺旋结构模型中,一条链所用的碱基模块为A1∶C1∶T1∶G1=1∶2∶3∶4,根据碱基互补配对原则,则其互补链中的A2等于该链的T1,C2等于该链的G1,T2等于该链的A1,G2等于该链的C1,即上述碱基模块的比应为3∶4∶1∶2。
20. 艾弗里在格里菲思实验的基础上,进一步探究促使 R 型活菌转化为 S 型活菌的“转化因子”。他将加热杀死的 S 型细菌去除大部分的蛋白质、脂质、糖类等物质后,制得细胞粗提取物,再进行如下图所示实验。请回答下列问题
(1)艾弗里的肺炎链球菌转化实验利用了自变量控制中的“_____原理”,从而鉴定出 DNA 是转化因子,由此推测第 5 组的实验现象是_____。
(2)现提供显微注射器、活鸡胚细胞、H7N7 禽流感病毒的核酸提取液、DNA 酶、RNA 酶、生理盐水等材料用具,探究 H7N7 禽流感病毒的遗传物质类型。补充实验步骤、预期结果和结论。
实验步骤:
①取三支相同的试管 a、b、c,分别加入等量的病毒核酸提取液,然后在 a 试管中加入适量的生理盐水,在 b、c 两支试管中分别加入等量的相同浓度的_____、_____。
②取等量的活鸡胚细胞分成甲、乙、丙三组,用显微注射器分别把第 1 步处理过的 a、b、c 三支试管中的核酸提取液等量注入甲、乙、丙三组的活鸡胚细胞中。
③把三组活鸡胚细胞放在相同且适宜环境中培养一段时间,然后分别检测细胞中是否有病毒产生。
预期结果和结论:
①若_____,则说明该病毒遗传物质是 RNA。
②若_____,则说明该病毒的遗传物质是 DNA。
【答案】(1) ①. 减法 ②. 培养基中只长R型菌
(2) ①. DNA酶 ②. RNA酶 ③. 甲、乙两组有病毒产生,丙组没有 ④. 甲、丙两组有病毒产生,乙组没有
【解析】
【分析】本实验目的是在格里菲思实验的基础上设法去除绝大多数糖类、蛋白质和脂质,据图可知,第1组不做处理,与第2、3、4、5组构成对照;2-5组分别用不同的酶处理,再一一观察相关物质的作用,采用的是减法原理,实验结果显示,只有第5组DNA被水解后,没有出现S型菌,说明DNA是“转化因子”,是遗传物质。
【小问1详解】
在艾弗里的肺炎链球菌体外转化实验中,每个实验组特异性地去除了一种物质,从而鉴定出DNA是遗传物质,该实验利用了“减法原理”;第5组DNA被水解后,培养基中只长R型菌,没有出现S型菌,说明DNA是“转化因子”,是遗传物质。
【小问2详解】
①该实验利用减法原理探究H7N7禽流感病毒的遗传物质种类,该实验的自变量为核酸的种类,因变量为活鸡胚细胞中是否有病毒产生。在a试管中加入适量的生理盐水(对照组),在b、c两支试管中分别加入等量的相同浓度的DNA酶(DNA酶能分解DNA)、RNA酶(RNA酶能分解RNA)。
②取等量的活鸡胚细胞分成甲、乙、丙三组,用显微注射器分别把第1步处理过的a、b、c三支试管中的核酸提取液等量注入甲、乙、丙三组的活鸡胚细胞中。
③把三组活鸡胚细胞放在相同且适宜环境中培养一段时间,然后分别抽样检测细胞中是否有病毒产生。若甲、乙两组有病毒产生,丙组没有病毒产生(丙组中的RNA被RNA酶水解了,则没病毒产生),则说明该病毒遗传物质是RNA;若甲、丙两组有病毒产生,乙组没有病毒产生(乙组中的DNA被DNA酶水解了,则没病毒产生),则说明该病毒遗传物质是DNA。卡片种类
磷酸
脱氧核糖
碱基
A
T
C
G
卡片数量
12
12
3
3
4
2
M_N_
M_nn
mmN_、mmnn
棕色
黄色
白色
长翅红眼
长翅白眼
短翅红眼
短翅白眼
雌蝇(只)
151
0
52
0
雄蝇(只)
77
75
25
26
2024合肥庐巢联盟高一下学期第一次联考生物试题含解析: 这是一份2024合肥庐巢联盟高一下学期第一次联考生物试题含解析,文件包含安徽省合肥市庐巢联盟2023-2024学年高一下学期第一次联考生物试题含解析docx、安徽省合肥市庐巢联盟2023-2024学年高一下学期第一次联考生物试题无答案docx等2份试卷配套教学资源,其中试卷共26页, 欢迎下载使用。
安徽省合肥市庐巢联盟2023-2024学年高一下学期第一次联考生物试卷(Word版附解析): 这是一份安徽省合肥市庐巢联盟2023-2024学年高一下学期第一次联考生物试卷(Word版附解析),文件包含安徽省合肥市庐巢联盟2023-2024学年高一下学期第一次联考生物试题Word版含解析docx、安徽省合肥市庐巢联盟2023-2024学年高一下学期第一次联考生物试题Word版无答案docx等2份试卷配套教学资源,其中试卷共26页, 欢迎下载使用。
2024安徽省庐巢联盟高一下学期第一次联考试题生物含答案: 这是一份2024安徽省庐巢联盟高一下学期第一次联考试题生物含答案,共7页。试卷主要包含了单选题,填空题等内容,欢迎下载使用。

