安徽省合肥市庐巢联盟2023-2024学年高一下学期第一次联考生物试卷(Word版附解析)
展开一、单选题(每题3分,共60分)
1. 遗传学中,性状是指生物体所表现的形态结构、生理生化特征和行为方式等的统称。下列有关遗传性状的说法正确的是( )
A. 豌豆豆荚的饱满与种子的皱缩是一对相对性状
B. 两个亲本杂交,子一代中显现的那个性状是显性性状
C. 苹果园中的一株苹果树,绝大多数花瓣呈粉色,少数呈红色的现象称为性状分离
D. 开紫色花的萝卜自交子代中出现紫色、红色和白色三种花色的现象称为性状分离
【答案】D
【解析】
【分析】1、显性性状与隐性性状①显性性状:具有相对性状的两个亲本杂交,F1表现出来的性状;②隐性性状:具有相对性状的两个亲本杂交,F1未表现出来的性状;
2、性状分离:在杂种后代中同时出现显性性状和隐性性状的现象;
3、相对性状是指同种生物相同性状的不同表现类型。
【详解】A、豌豆豆荚的饱满和豆荚的不饱满是一对相对性状,种子的圆滑和种子的皱缩是另一对相对性状,A错误;
B、具有两个相对性状纯合亲本杂交,子一代中显现出来(而且是唯一)的性状才是显性性状,B错误;
C、杂种后代中同时出现显性性状和隐性性状的现象称为性状分离,苹果园中的一株苹果树,绝大多数花瓣呈粉色,少数呈红色,由于花色不属于子代的表现型,故不属于性状分离,C错误;
D、开紫色花的萝卜是杂合子,其自交后代出现不同的性状,所以属于性状分离,D正确。
故选D。
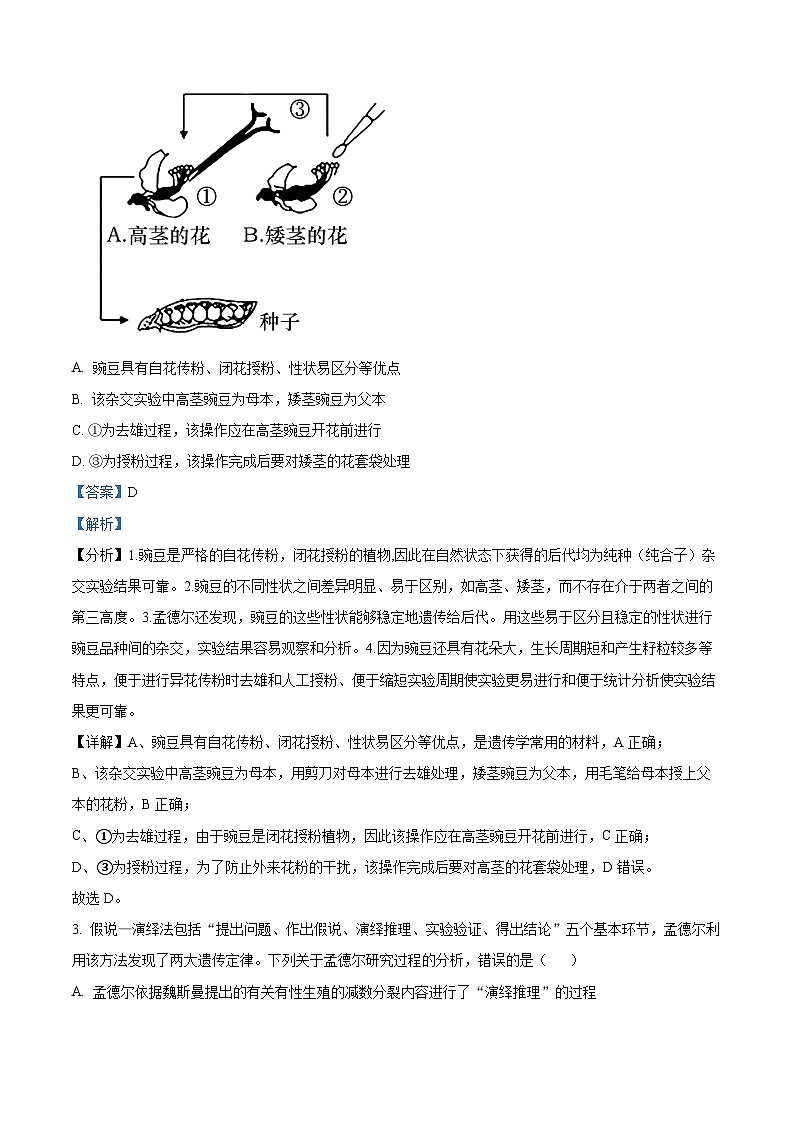
2. 图表示孟德尔豌豆杂交实验的过程。下列说法错误的是( )
A. 豌豆具有自花传粉、闭花授粉、性状易区分等优点
B. 该杂交实验中高茎豌豆为母本,矮茎豌豆为父本
C. ①为去雄过程,该操作应在高茎豌豆开花前进行
D. ③为授粉过程,该操作完成后要对矮茎的花套袋处理
【答案】D
【解析】
【分析】1.豌豆是严格的自花传粉,闭花授粉的植物,因此在自然状态下获得的后代均为纯种(纯合子)杂交实验结果可靠。2.豌豆的不同性状之间差异明显、易于区别,如高茎、矮茎,而不存在介于两者之间的第三高度。3.孟德尔还发现,豌豆的这些性状能够稳定地遗传给后代。用这些易于区分且稳定的性状进行豌豆品种间的杂交,实验结果容易观察和分析。4.因为豌豆还具有花朵大,生长周期短和产生籽粒较多等特点,便于进行异花传粉时去雄和人工授粉、便于缩短实验周期使实验更易进行和便于统计分析使实验结果更可靠。
【详解】A、豌豆具有自花传粉、闭花授粉、性状易区分等优点,是遗传学常用的材料,A正确;
B、该杂交实验中高茎豌豆为母本,用剪刀对母本进行去雄处理,矮茎豌豆为父本,用毛笔给母本授上父本的花粉,B正确;
C、①为去雄过程,由于豌豆是闭花授粉植物,因此该操作应在高茎豌豆开花前进行,C正确;
D、③为授粉过程,为了防止外来花粉的干扰,该操作完成后要对高茎的花套袋处理,D错误。
故选D。
3. 假说—演绎法包括“提出问题、作出假说、演绎推理、实验验证、得出结论”五个基本环节,孟德尔利用该方法发现了两大遗传定律。下列关于孟德尔研究过程的分析,错误的是( )
A. 孟德尔依据魏斯曼提出的有关有性生殖的减数分裂内容进行了“演绎推理”的过程
B. 孟德尔所作假说的核心内容是“F1形成配子时,成对的遗传因子彼此分离”
C. 为了验证作出的假说是否正确,孟德尔设计并完成了测交实验
D. 测交后代性状比例为1∶1,可以从个体水平上说明基因分离定律的实质
【答案】A
【解析】
【分析】孟德尔发现遗传定律用了假说—演绎法,其基本步骤:提出问题→作出假说→演绎推理→实验验证→得出结论。①提出问题(在实验基础上提出问题);②做出假设(生物的性状是由细胞中的遗传因子决定的;体细胞中的遗传因子成对存在;配子中的遗传因子成单存在;受精时雌雄配子随机结合);③演绎推理(如果这个假说是正确的,这样F1会产生两种数量相等的配子,这样测交后代应该会产生两种数量相等的类型);④实验验证(测交实验验证,结果确实产生了两种数量相等的类型);⑤得出结论(就是分离定律)
【详解】A、孟德尔的“演绎推理”的过程没有依据减数分裂,减数分裂过程的发现在孟德尔发现遗传定律之后,A错误;
B、孟德尔所作假说的核心内容是“F1产生配子时,成对的遗传因子彼此分离”,B正确;
C、测交实验是对推理过程及结果进行的检验,为了验证作出的假设是否正确,孟德尔设计并完成了测交实验,并有效验证了分离定律的实质,C正确;
D、基因分离定律的实质是杂合子产生两种等比配子,测交后代性状比为1∶1,可以从个体水平上说明基因分离定律的实质,D正确。
故选A。
4. 大豆的白花和紫花为一对相对性状。下列四种杂交实验中,能判定性状显隐性关系的是( )
①紫花×白花→紫花②紫花×紫花→301紫花+110白花③紫花×紫花→紫花④紫花×白花→98紫花+107白花
A. ①和②B. ②和③C. ③和④D. ④和①
【答案】A
【解析】
【分析】显隐性的判断方法:①定义法(杂交法)不同性状亲本杂交→后代只出现一种性状→具有这一性状的亲本为显性纯合子,F1为显性杂合子。举例:高茎×矮茎→高茎,则高茎对矮茎为显性性状,矮茎是隐性性状。②自交法相同性状亲本杂交→后代出现不同性状→新出现的性状为隐性性状→亲本都为杂合子。举例:高茎×高茎→高茎、矮茎,则矮茎是隐性性状,双亲表现型为显性,基因型为Dd。
【详解】①紫花×白花→紫花,相对性状的亲本杂交,子代出现的是显性性状、没有出现的性状是隐性性状,所以紫花为显性性状,白花为隐性性状,①正确;
②紫花×紫花→301紫花+110白花,紫花与紫花杂交后代出现了白花,所以白花为隐性性状,紫花为显性性状,②正确;
③紫花×紫花→紫花,亲代子代性状一致,可能是AA×AA→AA,也可能是aa×aa→aa,所以无法判断显隐性关系,③错误;
④紫花×白花→98紫花+107白花,可能是Aa(紫花)×aa(白花)→Aa(紫花)、aa(白花),也可能是aa(紫花)×Aa(白花)→aa(紫花)、Aa(白花),所以无法判断显隐性关系,④错误。
综上,A正确,BCD错误。
故选A。
5. 将一株杂合有色花(有色花对无色花为显性)菜豆(Bb)连续自交三代,则最后一代中开有色花植株中杂合子的比例是( )
A. 1/3B. 7/9C. 2/9D. 1/8
【答案】C
【解析】
【分析】分离定律的实质:在杂合子的细胞中,位于一对同源染色体上的等位基因,具有一定的独立性;在减数分裂形成配子的过程中,等位基因会随同源染色体的分开而分离,分别进入到两个配子中,独立地随配子遗传给后代。
【详解】将一株杂合有色花(有色花对无色花为显性)菜豆(Bb)连续自交三代,则随着自交代数的增加,杂合子(Bb)的比例逐渐减少,可表示为(1/2)n,这里的n表示自交次数,则自交三次后杂合子Bb的比例为1/8,纯合子BB或bb的比例为1/2×(1-1/8)=7/16,因此,最后一代中开有色花植株B_的比例为7/16+1/8=9/16,其中杂合子为7/16,则开有色花植株中杂合子的比例为7/9,ABD错误,C正确。
故选C。
6. 牵牛花中,叶子有普通叶和枫形叶两种,种子有黑色和白色两种。现用普通叶白色种子纯种和枫形叶黑色种子纯种作为亲本进行杂交,得到的F1全为普通叶黑色种子,F1自交得F2,结果符合基因的自由组合定律。下列对F2的描述中错误的是( )
A. F2中有9种基因型,4种性状
B. F2中普通叶与枫形叶之比3∶1
C. F2中与亲本性状相同的个体大约占3/8
D. F2中普通叶白色种子个体与枫形叶白色种子个体杂交将会得到两种比例相同的个体
【答案】D
【解析】
【分析】根据题意分析可知:用普通叶白色种子纯种和枫形叶黑色种子纯种作为亲本进行杂交,得到的F1为普通叶黑色种子,说明普通叶对枫形叶为显性,黑色种子对白色种子为显性,且F1为双杂合体,设其基因型为AaBb,则亲本的基因型为AAbb和aaBB,据此分析。
【详解】A. 根据基因自由组合定律,双杂合体的F1自交得F2,F2中有9种基因型,4种表现型,A正确;
B. F2中两对性状分开分析,每一对都符合基因的分离定律,所以普通叶与枫形叶之比为3:1,黑色种子与白色种子之比为3:1,B正确;
C. F2中与亲本表现型相同的个体大约占3/16+3/16=3/8,C正确;
D. F2中普通叶白色种子个体与枫形叶白色种子个体比为3:1,所以杂交后会得到两种表现型个体,但比例不相同,如果普通叶基因型是AAbb,杂交后代都是普通叶白种子;如果普通叶基因型是Aabb,两种个体比例相同,因此后代中普通叶白色种子个体比枫形叶白色种子个体要多,D错误。
7. 人类多指(T)对正常指(t)为显性,正常(A)对白化(a)为显性,决定不同性状的基因位于常染色体且自由组合。一个家庭中,父亲多指,母亲正常,他们有一个患白化病但手指正常的孩子,则下一个孩子只患一种病是( )
A. 1/2B. 3/4C. 1/4D. 1/8
【答案】A
【解析】
【分析】多指是常染色体显性遗传病(用T、t表示),白化病是常染色体隐性遗传病(用A、a表示),则多指父亲的基因型为A_T_,正常母亲的基因型为A_tt,患白化病和手指正常的孩子的基因型为aatt,则这对夫妇的基因型为AaTt×Aatt。
【详解】由题意可知,多指父亲的基因型为A_T_,正常母亲的基因型为A_tt,患白化病和手指正常的孩子的基因型为aatt,则这对夫妇的基因型为AaTt×Aatt,根据基因自由组合定律分析,可以首先把亲本成对的基因拆开,一对一对的考虑:Aa×Aa→3Aa(正常)∶1aa(白化病),显然后代中患白化病的概率为1/4,正常的概率为3/4;Tt×tt→1Tt(多指)∶1tt(正常),同理也可看后代患白化病的概率为1/2,正常孩子的概率为1/2,显然二者再生孩子只患一种病的概率为1/2×1/4+1/2×3/4=1/2,A正确,BCD错误。
故选A。
8. 如果已知子代基因型及比例为1YYRR:1YYrr:1YyRR:lYyrr:2YYRr:2YyRr,并且也知道上述结果是按自由组合定律产生的。那么亲本的基因型是( )
A. YYRR×YYRrB. YYRr×YyRr
C. YyRr×YyRrD. YyRR×YyRr
【答案】B
【解析】
【分析】后代分离比推断法:(1)若后代分离比为显性:隐性=3:1,则亲本的基因型均为杂合子;(2)若后代分离比为显性:隐性=1:1,则亲本一定是测交类型,即一方是杂合子,另一方为隐性纯合子;(3)若后代只有显性性状,则亲本至少有一方为显性纯合子。
【详解】采用逐对分析法进行分析:(1)后代中YY:Yy=1:1,由此可推知亲本的基因型为YY×Yy;
(2)后代中RR:Rr:rr=1:2:1,由此可推知亲本的基因型为Rr×Rr。综合以上可知,亲本的基因型为YYRr×YyRr。
故选B。
【点睛】
9. 鳟鱼的眼球颜色和体表颜色分别由两对等位基因A、a和B、b控制。以红眼黄体鳟鱼和黑眼黑体鳟鱼为亲本,进行杂交实验,实验结果如图所示,且正交和反交结果相同。下列分析正确的是( )
A. 红眼黑体性状存在胚胎致死现象B. F2红眼黄体的基因型仅有2种
C. F2黑眼黑体中,纯合子约占1/4D. F1与F2黑眼黄体的基因型完全不同
【答案】B
【解析】
【分析】根据实验结果中F2的性状分离比9(黑眼黄体)∶3∶4(3+1),可知两对等位基因的遗传遵循基因的自由组合定律,F1的基因型为AaBb(黑眼黄体),即黑眼、黄体为显性性状,因此亲本中的红眼黄体鳟鱼的基因型是aaBB,黑眼黑体鳟鱼的基因型为AAbb。
【详解】A、根据F2的性状分离比为9∶3∶4,可知在F2中不存在致死基因,之所以没有出现红眼黑体性状,是由于aabb表现为了黑眼黑体,A错误;
B、因为黑眼、黄体为显性性状,故F2红眼黄体的基因型为aaBB和aaBb共2种,B正确;
C、F2黑眼黑体中,基因型和比例为1AAbb、2Aabb、1aabb,纯合子约占2/4=1/2,C错误;
D、F1黑眼黄体的基因型为AaBb,F2黑眼黄体的基因型为AABB、AaBB、AABb、AaBb,因此F1与F2黑眼黄体的基因型不完全相同,D错误。
故选B。
10. 玉米是我国重要的粮食作物,其体细胞含有两个染色体组。在玉米减数分裂形成配子时,正常情况下,减数分裂I过程中一定会发生( )
A. 姐妹染色单体分开
B. 染色体数目加倍
C. 染色体着丝粒分裂
D. 同源染色体联会
【答案】D
【解析】
【分析】减数分裂过程:
(1)减数第一次分裂:①前期:联会,同源染色体上的非姐妹染色单体交叉互换;②中期:同源染色体成对的排列在赤道板上;③后期:同源染色体分离,非同源染色体自由组合;④末期:细胞质分裂。
(2)减数第二次分裂:①前期:染色体散乱的排布与细胞内;②中期:染色体形态固定、数目清晰;③后期:着丝粒分裂,姐妹染色单体分开成为染色体,并均匀地移向两极;④末期:核膜、核仁重建、纺锤体和染色体消失。
【详解】AC、在减数第二次分裂后期,着丝粒分裂,姐妹染色单体分开成为染色体,并均匀地移向两极,AC错误;
B、在减数第一次分裂的过程中,染色体数目减半,B错误;
D、在减数第一次分裂的前期,发生同源染色体联会的现象,D正确。
故选D。
11. 图为拟南芥花粉母细胞减数分裂过程中某一时期的显微图像,关于此细胞的叙述正确的是( )
A. 是成熟的花粉细胞
B. 含有5条染色体
C. 可能发生基因重组
D. 染色体数:核DNA数=1:1
【答案】C
【解析】
【分析】据图可知:细胞中含有四分体,且四分体散乱排列,说明该细胞处于减数第一次分裂的前期。
【详解】A、成熟的花粉细胞是减数分裂形成的子细胞,不含同源染色体,不含四分体,该细胞含有四分体,因此不是成熟的花粉细胞,A错误;
B、该细胞含有5个四分体,一个四分体含有一对或者两条染色体,因此该细胞含有10条染色体,B错误;
C、该细胞处于减数第一次分裂的前期,可能发生同源染色体上非姐妹染色单体的交叉互换,发生基因重组,C正确;
D、该细胞含有四分体,一条染色体上含有2个DNA分子,因此染色体数:核DNA数=1:2,D错误。
故选C。
12. 如图所示是某生物分裂过程的某一时期,以下叙述不正确的是( )
A. 因为细胞无细胞壁,有中心体⑨,所以可以判定该细胞为动物细胞
B. 在后期时,移向同一极的染色体均含同源染色体
C. 细胞中含有两对同源染色体,其中④和⑦为一对同源染色体
D. ④是一条染色体,包含两条染色单体①和③,它们通过一个着丝点②相连
【答案】B
【解析】
【分析】分析题图:图示细胞中的染色体形态固定、数目清晰,且着丝点整齐地排列在赤道板两侧,处于减数第一次分裂中期。细胞中含有4条染色体,2对同源染色体(④和⑦、⑤和⑥),其中①和③是姐妹染色体单体,是间期复制形成的,两者由同一个着丝点连接构成一条染色体。
【详解】A、中心体存在动物和低等植物细胞内,图示细胞因为无细胞壁,有中心体⑨,所以可以判定该细胞为动物细胞,A正确;
B、图示同源染色体正在分离,因此在后期移向同一极的染色体不含同源染色体,B错误;
C、细胞中含有两对同源染色体,其中④和⑦为一对同源染色体,排列在赤道板的两侧,C正确;
D、④是一条染色体,包含两条染色单体①和③,它们通过一个着丝点②相连,D正确。
故选B。
13. 如图是进行有性生殖生物的个体发育过程示意图,有关说法错误的是( )
A. 过程Ⅲ是在细胞分裂和细胞分化的基础上进行的
B. 生物变异可发生在I过程
C. 在地球出现能进行有性生殖的生物以后,生物进化的步伐大大加快了
D. 组成新个体细胞中遗传物质一半来自精子,一半来自卵细胞
【答案】D
【解析】
【分析】图示是进行有性生殖生物的个体发育过程示意图,其中Ⅰ是减数分裂形成配子的过程,Ⅱ是受精作用,Ⅲ是个体发育过程。
【详解】A、过程Ⅲ是个体发育过程,该过程依赖细胞分裂和细胞分化来完成,A正确;
B、基因突变发生在DNA复制过程中,即细胞分裂间期,基因重组发生在减数第一次分裂前期和后期,染色体变异发生可发生在减数分裂过程中,故基因突变、基因重组和染色体变异均可发生在Ⅰ减数分裂过程,即生物变异可发生在I过程,B正确;
C、有性生殖生物的可遗传变异类型远多于无性生殖生物,为生物进化提供了更多的原材料,因此有性生殖加快了生物进化的步伐,C正确;
D、组成新个体细胞核中遗传物质一半来自精子,一半来自卵细胞,D错误。
故选D。
14. 果蝇的红眼基因(W)对白眼基因(w)为显性,位于X染色体上。在摩尔根的果蝇杂交实验中,下列叙述正确的是( )
A. 亲本雌果蝇的基因型为XWXw,雄果蝇的基因型为XwY
B. F1全为红眼果蝇,F2出现性状分离
C. F2白眼果蝇中既有雌性,又有雄性
D. 控制果蝇眼色的基因和性染色体遵循自由组合定律
【答案】B
【解析】
【分析】伴性遗传是指在遗传过程中的子代部分性状由性染色体上的基因控制,这种由性染色体上的基因所控制性状的遗传上总是和性别相关,这种与性别相关联的性状遗传方式就称为伴性遗传。
【详解】A、在摩尔根的果蝇杂交实验中,亲本雌果蝇的基因型为XWXW,为显性纯合子,亲本雄果蝇的基因型为XwY,A错误;
B、亲本的基因型为XWXW、XwY,F1全为红眼果蝇,F2出现性状分离,B正确;
C、F2白眼果蝇中只有雄性,雌性全为红眼,C错误;
D、由于控制果蝇眼色的基因位于X染色体上,由一对等位基因决定,故不遵循自由组合定律,D错误。
故选B。
15. 下列有关真核细胞中基因和染色体的叙述,错误的是( )
A. 孟德尔研究豌豆性状的遗传时,首先提出了基因的概念
B. 摩尔根运用“假说—演绎法”证明基因在染色体上
C. 染色体是基因的主要载体,基因在染色体上呈线性排列
D. 萨顿通过基因和染色体行为的对比提出了基因位于染色体上
【答案】A
【解析】
【分析】1、萨顿运用类比推理的方法提出基因在染色体的假说,摩尔根运用假说—演绎法证明基因在染色体上。
2、基因和染色体的关系:基因在染色体上,并且在染色体上呈线性排列,染色体是基因的主要载体。
【详解】A、孟德尔研究豌豆性状的遗传时,首先提出了遗传因子一词,基因是由约翰逊提出的,A错误;
B、摩尔根利用果蝇进行杂交实验,运用“假说—演绎法”证明基因在染色体上,B正确;
C、染色体是基因的主要载体,一条染色体含有多个基因,基因在染色体上呈线性排列,C正确;
D、萨顿通过基因和染色体行为的对比提出了“基因位于染色体上”的假说,D正确。
故选A。
16. 人类钟摆型眼球震颤是伴X染色体显性遗传病,下列叙述错误的是( )
A. 男患者的精子不一定含致病基因B. 女患者的极体中一定含致病基因
C. 男患者的母亲一定是该病患者D. 女患者的子女有可能患病
【答案】B
【解析】
【分析】伴X染色体显性遗传病的特点:①连续遗传;②发病率高;③女性患者多于男性患者;④男患者的母、女都是患者。
【详解】A、人类钟摆型眼球震颤是伴X染色体显性遗传病,男性患者的X染色体上一定含有致病基因,Y染色体上不含致病基因,因此男患者的精子细胞内若含有Y染色体则不含致病基因,A正确;
B、女患者的两条X染色体上可能只有一条X染色体上含有一个致病基因,也可能两条X染色体上均含有致病基因,若女患者为杂合子,则极体细胞内可能不含致病基因,B错误;
C、男患者的X染色体一定来自其母亲,因此其母亲一定是该病患者,C正确;
D、女患者含有致病基因的X染色体可能传给其儿子或女儿,因此其子女有可能患病,D正确。
故选B。
17. 人的X染色体和Y染色体大小、形态不完全相同,但存在同源区(II)和非同源区(I、III),如图所示。下列有关叙述错误的是( )
A. I片段上显性基因控制的遗传病,女性患者多于男性
B. II片段上基因控制的遗传病,也属于伴性遗传病
C. Ⅲ片段上基因控制的遗传病,患病者全为男性
D. X、Y染色体形态大小不同,互为非同源染色体
【答案】D
【解析】
【分析】X、Y染色体是异型同源染色体,图中Ⅰ是X染色体上的非同源区段,位于Ⅰ段的基因的遗传是伴X遗传,分为隐性遗传和显性遗传,伴X显性遗传病女患者多于男患者,伴X隐性遗传病男患者多于女患者;Ⅲ是Y染色体的非同源区段,位于Ⅲ上的遗传是全男遗传;Ⅱ是X与Y染色体的同源区段,Ⅱ片段上的基因存在等位基因
【详解】A、Ⅰ片段上显性基因控制的遗传病是伴X显性遗传病,女性患者多于男性,A正确;
B、Ⅱ片段是同源区段,II片段上基因控制的遗传病,也属于伴性遗传病,B正确;
C、Ⅲ片段上控制的遗传病是伴Y遗传病,患者都是男性,C正确;
D、X、Y染色体是异型同源染色体,D错误。
故选D。
18. 果蝇的红眼对白眼为显性,控制这对性状的基因位于X染色体上。果蝇缺失1条IV号染色体(属于常染色体)仍能正常生存和繁殖,缺失2条则致死。两只都缺失1条IV号染色体的红眼果蝇杂交(亲本雌果蝇为杂合子),则F1中( )
A. 染色体数正常的白眼雄果蝇占1/6
B. 缺失1条IV号染色体的红眼雌果蝇占1/3
C. 染色体数异常的红眼果蝇占1/4
D. 缺失1条IV号染色体的白眼果蝇占1/4
【答案】B
【解析】
【分析】
如果Ⅳ染色体缺失用Ⅳ-表示,红眼基因用B表示,则亲代红眼雌果蝇可以表示为ⅣⅣ-XBXb,红眼雄果蝇可以表示为ⅣⅣ-XBY,子一代中Ⅳ染色体的组型是ⅣⅣ:ⅣⅣ-:Ⅳ-Ⅳ-=1:2:1,其中Ⅳ-Ⅳ-死亡,后代个体中ⅣⅣ占1/3,ⅣⅣ-占2/3;对于果蝇眼色来说,杂交后的个体的基因型及比例是XBXB:XBXb:XBY:XbY=1:1:1:1。
【详解】A、结合分析可知,染色体数正常(ⅣⅣ)的白眼雄果蝇(XbY)为1/3×1/4=1/12,A错误;
B、缺失1条IV号染色体(ⅣⅣ-)的红眼雌果蝇(XBXB、XBXb)=2/3×1/2=1/3,B正确;
C、染色体数异常(ⅣⅣ-)的红眼果蝇(XBXB、XBXb、XBY)占2/3×3/4=1/2,C错误;
D、缺失1条Ⅳ染色体(ⅣⅣ-)的白眼果蝇(XbY)占2/3×1/4=1/6,D错误。
故选B。
19. 下图为一只果蝇两条染色体上部分基因分布示意图,下列叙述错误的是( )
A. 暗栗色眼基因cl、白眼基因w在遗传时遵循自由组合定律
B. 朱红眼基因cn具有特定碱基序列
C. 基因v、w控制的性状总是与性别相关联
D. 朱红眼基因cn、暗栗色眼基因cl为一对等位基因
【答案】D
【解析】
【分析】分析题图:图中所示一条常染色体上朱红眼基因(cn)和暗栗色眼基因(cl)两种基因;X染色体上辰砂眼基因(v)和白眼基因(w)两种基因;等位基因是指位于一对同源染色体的相同位置的基因,此题中的朱红眼基因和暗栗色眼基因位于一条染色体上,不属于等位基因,同理辰砂眼基因和白眼基因也不是等位基因。
【详解】A、暗栗色眼基因cl在常染色体,而白眼基因w位于X染色体上,因此暗栗色眼基因cl、白眼基因w在遗传时遵循自由组合定律,A正确;
B、基因是有遗传效应的DNA片段,因而朱红眼基因cn具有特定的碱基序列,B正确;
C、性染色体上的基因控制的性状总是和性别相关联,如基因v、w位于X染色体上,控制的性状总是与性别相关联,C正确;
D、朱红眼基因cn,暗栗色眼基因cl在一条染色体上,因此它们均不属于等位基因,D错误。
故选C。
20. 鸡的芦花性状是由位于Z染色体上的显性基因决定的,一只非芦花母鸡性反转成公鸡,让其与芦花母鸡交配,得到的F1中,芦花公鸡:芦花母鸡:非芦花母鸡=1:1:1.根据以上实验结果,下列推测错误的是( )
A. F1中的芦花公鸡一定是杂合子
B. 雏鸡至少需要1条Z染色体才能存活
C. 性反转母鸡性染色体的组成并未改变
D. F1中芦花母鸡和芦花公鸡杂交,F2母鸡均为芦花鸡
【答案】D
【解析】
【分析】根据题意分析,鸡的性别决定方式是ZW型,母鸡的性染色体组成是ZW,公鸡的性染色体组成是ZZ。性反转其实变的只是外观,其性染色体组成以及基因型是不变的,所以原来下过蛋的母鸡,以后却变成公鸡,染色体组成仍然是ZW。
【详解】A、鸡的芦花性状由位于Z染色体上显性基因决定,设为B,一只非芦花变性公鸡(原先是只下过蛋的母鸡),基因型为ZbW,与一只芦花母鸡交配,基因型为ZBW,得到的子代中,芦花公鸡(ZBZb)∶芦花母鸡(ZBW)∶非芦花母鸡(ZbW)∶WW(死亡)=1∶1∶1∶0,则F1中的芦花公鸡是杂合子,A正确;
B、基因型为WW的鸡不能成活,说明雏鸡至少需要一条Z染色体才能存活,B正确;
C、鸡的性别决定方式是ZW型,性反转只是表现型变化,而不涉及染色体和基因的变化,所以性染色体还是ZW,C正确;
D、F1中芦花母鸡(ZBW)和芦花公鸡(ZBZb)杂交,F2的基因型是ZBZB、ZBZb、ZBW、ZbW,其中母鸡存在芦花鸡和非芦花鸡,D错误。
故选D。
二、填空题(共4道题,共40分)
21. 喷瓜的性别是由3个复等位基因aD、a+、ad决定的,每一株植物中只存在其中的两个基因。它们的性别表现与基因型如下表所示:
请根据上述信息,回答下列问题:
(1)决定雄性、两性、雌性植株的基因依次是__________________。
(2)aD、a+、ad这三个基因的显隐性关系是___________________。
(3)某一雄株与一雌株杂交,后代中有雄株也有雌株,且比例为1∶1,则该雄株的基因型为________。请画出该杂交过程的遗传图解。________
【答案】(1)aD、a+、ad
(2)aD对a+、ad为显性,a+对ad为显性
(3) ①. aDad ②.
【解析】
【分析】分析表格:表中为喷瓜的性别及相应的基因型,其中雄株的基因型为aDa+、aDad;雌株的基因型为adad;雌雄同株(两性植株)的基因型为a+a+、a+ad。可见,喷瓜的性别是由基因决定的。控制喷瓜性别类型的三种基因间的显隐关系是aD >a+>ad,据此答题。
【小问1详解】
根据表格信息可知,喷瓜的性别是由基因决定的,决定雄性、两性、雌性植株的基因依次是aD、a+、ad。
【小问2详解】
分析表格可知,控制喷瓜性别类型的三种基因间的显隐关系是aD >a+>ad,即aD对a+为显性,a+对ad为显性。
【小问3详解】
某一雄株(aDa+、aDad)与一雌株(adad)杂交,后代中有雄株也有雌株,且比例为1∶1,由于雌株的基因型是adad,故该雄株的基因型不可能为aDa+,只能为aDad,故图解可表示为: 。
【点睛】本题以喷瓜为素材,考查基因分离定律的实质及应用,要求考生掌握基因分离定律的实质,能分析表中内容提取有效信息准确判断各选项,属于考纲理解和应用层次的考查。
22. 某种动物的体色由两对等位基因E、e和F、f控制,E和e分别控制黑色和白色,并且当F存在时,E基因不能表达,某人做了相关的杂交实验,其部分结果如表所示,请分析回答下列问题:
(1)该实验反映了生物的一对相对性状可以由______对等位基因控制,该动物控制体色的基因的遗传______(填“遵循”或“不遵行”)基因自由组合定律。
(2)两亲本白色个体的基因型分别为______。
(3)如果F2黑色个体中雌雄个体数量相同,现让F2中的黑色个体随机交配,则产生的后代中杂合子所占的比例为______。
(4)现有一黑色雄性个体和多只基因型为eeff(甲)、eeFF(乙)的雌性个体,要确定黑色雄性个体的基因型,请设计杂交实验,并预测实验的结果和结论:
①设计杂交实验:________________________。
②预测实验的结果和结论:________________________。
【答案】(1) ①. 2##二##两 ②. 遵循
(2)EEFF 、eeff
(3)4/9 (4) ①. 让黑色雄性个体和多只基因型为eeff(甲)杂交,观察后代的表型; ②. 若后代全为黑色个体,则亲本黑色雄性个体的基因型为EEFF,若后代出现白色个体,则亲本黑色雄性个体的基因型为Eeff
【解析】
【分析】根据题意和图表分析可知:E和e分别控制黑色和白色,并且当F存在时,E基因不能表达,所以F存在时表现为白色,则黑色的基因型为E_ff,其余基因型均表现为白色。F2中白色:黑色=13:3,是“9:3:3:1”的变式,说明F1的基因型为EeFf,亲本的基因型为EEFF、eeff。
【小问1详解】
F2中白色:黑色=13:3,13:3是“9:3:3:1”的变式,说明F1的基因型为EeFf,这说明动物的一对相对性状是由两对独立的等位基因控制的,遵循基因自由组合定律。
【小问2详解】
由于F1的基因型为EeFf,两亲本都为白色,所以亲本的基因型为EEFF、eeff。
【小问3详解】
F2中黑色个体的基因型为1/3EEff、2/3Eeff,故随机交配,E配子的概率=2/3,e配子的概率=1/3,则产生的后代中杂合子占的比例为1/3×2/3×2=4/9。
【小问4详解】
要确定黑色雄性个体的基因型可让黑色雄性个体和多只基因型为eeff(甲)杂交,若后代全为黑色个体,则亲本黑色雄性个体的基因型为EEff,若后代中既有黑色个体(Eeff),也有白色个体(eeff),则亲本灰色雄性个体的基因型为Eeff。
23. 图1表示某种生物细胞分裂的不同时期每条染色体上DNA含量的变化:图2表示该生物(某个体)的细胞分裂不同时期的细胞图象。图3表示细胞分裂过程中可能的染色体数目和染色体中DNA分子数。请据图回答问题。
(1)图1中CD段变化发生在______期。
(2)图2中甲细胞中含有______对同源染色体。
(3)图2中乙细胞处于图1中的______段,对应于图3中的______。
(4)图2中丙细胞的名称是______。
【答案】(1)减数第二次分裂后期或有丝分裂后期
(2)4##四 (3) ①. BC ②. B
(4)次级卵母细胞或极体
【解析】
【分析】据图分析,图1中AB段形成的原因DNA的复制,CD段形成的原因是着丝点(着丝粒)的分裂;图2甲细胞含有同源染色体,且着丝点(着丝粒)分裂,处于有丝分裂后期,乙细胞含有同源染色体,且同源染色体分离,处于减数第一次分裂后期,丙细胞不含同源染色体,处于减数第二次分裂中期。
【小问1详解】
CD段变化发生的原因是着丝点(着丝粒)一分为二,姐妹染色单体变为两条子染色体,发生在减数第二次分裂后期或有丝分裂后期。
【小问2详解】
图2甲细胞含有同源染色体,且着丝点(着丝粒)分裂,处于有丝分裂后期,此时细胞中有4对同源染色体。
【小问3详解】
图2中乙细胞含有同源染色体,且同源染色体分离,处于减数第一次分裂后期,此时每条染色体含有2条染色体,对应于图1的BC段和图3中的B。
【小问4详解】
图2中,根据乙细胞不均等分裂可知,该动物的性别为雌性,丙细胞处于减数第二次分裂中期,称为次级卵母细胞或极体。
24. 如图1为人的性染色体简图,X染色体和Y染色体有一部分是同源的(图1中Ⅰ片段),该部分基因互为等位;另一部分是非同源的(图1中Ⅱ-1、Ⅱ-2片段),该部分基因不互为等位。图2的两个家系中都有甲遗传病(基因为H、h)和乙遗传病(基因为T、t)患者,Ⅰ3无乙病致病基因,请回答下列问题:
(1)人类的红绿色盲基因位于图1中的____________片段。若在X染色体的Ⅰ片段上有一基因“E”,则在Y染色体的Ⅰ片段的同一位点可以找到______基因。
(2)图2中甲种遗传病的遗传方式为____________,乙病的遗传方式为____________。
(3)Ⅱ5与Ⅱ6结婚,生出同时患两种遗传病的男孩的概率为____________。
【答案】(1) ①. Ⅱ-2 ②. E或e
(2) ①. 常染色体隐性遗传病 ②. X染色体隐性遗传病 (3)1/36。
【解析】
【分析】题图分析,图1中Ⅰ为X和Y染色体的同源区段,Ⅱ-1是Y染色体特有的区段,Ⅱ-2是X染色体特有的区段,图2中Ⅰ-1和Ⅰ-2均无甲病,但他们有一个患甲病的女儿,即“无中生有为隐性,隐性看女病,女病男正非伴性”,说明甲为常染色体隐性遗传病;Ⅰ-1和Ⅰ-2均无乙病,但他们有一个患乙病的儿子,说明乙病为隐性遗传病,又Ⅰ-3无乙病致病基因,则乙病是伴X染色体隐性遗传病。
【小问1详解】
人类的红绿色盲基因位于X染色体特有的区段,即甲图中的Ⅱ-2片段,Ⅰ为X和Y染色体的同源区段,该区段可能存在等位基因,若在X染色体的Ⅰ片段上有一基因“E”,则在Y染色体的Ⅰ片段的同一位点可以找到基因E或e。
【小问2详解】
结合分析可知,Ⅰ-1和Ⅰ-2都不患甲病,但他们有一个患甲病的女儿(Ⅱ-2),说明甲病是常染色体隐性遗传病;Ⅰ-1和Ⅰ-2均无乙病,但他们有一个患乙病的儿子,又Ⅰ-3无乙病致病基因,则乙病是伴X染色体隐性遗传病。
【小问3详解】
Ⅱ-5的双亲正常,却有一个患甲病的姐妹,因此,其基因型及概率为1/3HHXTY或2/3HhXTY。Ⅱ-6和双亲正常均表现正常,且有一个两病均患的弟弟,因此其基因型中为Hh的几率是2/3,为XTXt的几率是1/2,所以Ⅱ-5与Ⅱ-6结婚,则所生男孩患甲病的概率2/3×2/3×1/4=1/9,患乙病的概率1/2×1/2=1/4,因此生出同时患两种遗传病的男孩的概率为1/9×1/4=1/36。
【点睛】本题考查人类遗传病类型的判断,能根据遗传系谱图推断相关个体的基因型并能对人类遗传病后代的发病概率进行预测是解答本题的必备能力。伴性遗传的特征以及基因自由组合定律实质与应用的掌握是 解答本题的另一关键。性别类型
基因型
雄性植株
aDa+、aDad
两性植株(雌雄同株)
a+a+、a+ad
雌性植株
adad
亲本组合
子一代(F1)
子二代(F2)
白色×白色
白色
白色∶黑色=13∶3
2024安徽省庐巢联盟高一下学期第一次联考试题生物含答案: 这是一份2024安徽省庐巢联盟高一下学期第一次联考试题生物含答案,共7页。试卷主要包含了单选题,填空题等内容,欢迎下载使用。
安徽省庐巢联盟2023-2024学年高一下学期第一次联考生物试卷(Word版附答案): 这是一份安徽省庐巢联盟2023-2024学年高一下学期第一次联考生物试卷(Word版附答案),共7页。试卷主要包含了单选题,填空题等内容,欢迎下载使用。
2022-2023学年安徽省合肥市庐巢八校联考高二5月期中生物试题含答案: 这是一份2022-2023学年安徽省合肥市庐巢八校联考高二5月期中生物试题含答案,文件包含安徽省合肥市庐巢八校联考2022-2023学年高二5月期中生物试题Word版含解析docx、安徽省合肥市庐巢八校联考2022-2023学年高二5月期中生物试题Word版无答案docx等2份试卷配套教学资源,其中试卷共40页, 欢迎下载使用。

