北京市第十三中学2023-2024学年高一下学期期中考试物理试卷(原卷版+解析版)
展开本试卷分第Ⅰ卷 (选择题)和第Ⅱ卷(非选择题)两部分,第Ⅰ卷第1页至第4页:第Ⅱ卷第5页至第8页,答题纸第1页至第2页。共100分,考试时间90分钟。请在答题纸第1、2页左侧密封线内书写班级、姓名、准考证号。考试结束后,将本试卷的答题纸和答题卡一并交回。
第Ⅰ卷(选择题 共48分)
一、单项选择题(每小题只有一个选项正确,每小题3分,共30分)。
1. 关于曲线运动以下谈法中正确的是
A. 做曲线运动的物体所受合外力可以为零
B. 合外力不为零的运动一定是曲线运动
C. 曲线运动的速度大小一定是改变的
D. 曲线运动的物体加速度一定不为零
【答案】D
【解析】
【详解】做曲线运动的物体速度不断变化,则加速度不为零,所受合外力不为零,选项A错误,D正确;合外力不为零的运动不一定是曲线运动,例如匀变速直线运动,选项B错误;曲线运动的速度大小不一定是改变的,例如匀速圆周运动,选项C错误;故选D.
2. 一个物体从某一确定的高度以初速度水平抛出,已知它落地时的速度大小为,重力加速度为g,那么它的运动时间是( )
A. B. C. D.
【答案】C
【解析】
【详解】分解落地时的速度,可得
又
联立,解得
故选C。
3. 科学家们推测,太阳系有颗行星和地球在同一轨道上。从地球上看,它永远在太阳的背面,人类一直未能发现它,可以说是“隐居”着的地球的“孪生兄弟”。由以上信息我们可以推知( )
A. 这颗行星的质量等于地球的质量
B. 这颗行星的密度等于地球的密度
C. 这颗行星的公转周期与地球公转周期相等
D. 这颗行星的自转周期与地球自转周期相等
【答案】C
【解析】
【详解】由题意可得,行星与地球绕太阳的公转周期相同,但无法推断他们的自转周期关系。
又有牛顿第二定律得
由以上两式可得出行星与地球的公转半径相同,质量大小无法确定。又有行星和地球的质量、体积关系都无法确定,所以无法确定密度的大小。
故选C。
4. 我国自主研发的“北斗”卫星导航系统中含有地球同步卫星。关于地球同步卫星,下列说法正确的是( )
A. 同步卫星处于平衡状态
B. 同步卫星的速度是不变的
C. 同步卫星的高度是一定的
D. 同步卫星的线速度应大于第二宇宙速度
【答案】C
【解析】
【详解】A.同步卫星做匀速圆周运动,其加速度不为零,故不可能处于平衡状态,故A错误;
B.同步卫星做匀速圆周运动,速度方向必然改变,故B错误;
C.同步卫星定轨道、定周期,所以同步卫星离地面的高度是一个定值,故C正确;
D.星球上的物体脱离该星球引力所需要的最小速度称为第二宇宙速度,第一宇宙速度又叫最大环绕速度,同步卫星离地面有一定距离,其速度一定小于第一和第二宇宙速度,故D错误。
故选C。
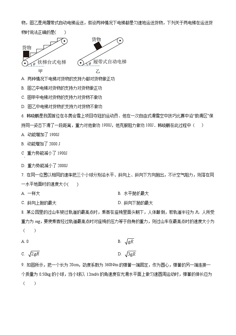
5. 如图所示,两箱相同的货物,现要用电梯将它们从一楼运到二楼,其中图甲是利用扶梯台式电梯运送货物,图乙是用履带式自动电梯运送,假设两种情况下电梯都是匀速地运送货物,下列关于两电梯在运送货物时说法正确的是( )
A. 两种情况下电梯对货物的支持力都对货物做正功
B. 图乙中电梯对货物的支持力对货物做正功
C. 图甲中电梯对货物的支持力对货物不做功
D. 图乙中电梯对货物的支持力对货物不做功
【答案】D
【解析】
【详解】C.在图甲中,货物随电梯匀速上升时,货物受到的支持力竖直向上,与货物位移方向的夹角小于90°,故此种情况下支持力对货物做正功,C错误;
ABD.图乙中,货物受到的支持力与履带式自动电梯接触面垂直,此时货物受到的支持力与货物位移垂直,故此种情况下支持力对货物不做功,故A、B错误,D正确.
6. 韩晓鹏是我国首位在冬奥会雪上项目夺冠的运动员.他在一次自由式滑雪空中技巧比赛中沿“助滑区”保持同一姿态下滑了一段距离,重力对他做功1900J,他克服阻力做功100J.韩晓鹏在此过程中( )
A. 动能增加了1900J
B. 动能增加了2000 J
C. 重力势能减小了1900J
D. 重力势能减小了2000J
【答案】C
【解析】
【详解】AB、根据动能定理合外力做的功等于物体动能的增加量,重力对他做功1900J,他克服阻力做功100J,即阻力对他做功为−100J,则外力对他所做的总功为1900J−100J=1800J,是正功,他的动能增加了1800J,A、B错误;
CD、重力做的功等于重力势能的减少量,重力对物体做功为1900J,是正功,则重力势能减小了1900J,C正确、D错误,故选C
【点睛】物体重力做功多少,物体的重力势能就减小多少;根据动能定理确定动能的变化.
7. 在同一位置以相同的速率把三个小球分别沿水平、斜向上、斜向下方向抛出,不计空气阻力,则落在同一水平地面时的速度大小( )
A. 一样大B. 水平抛的最大
C. 斜向上抛最大D. 斜向下抛的最大
【答案】A
【解析】
【详解】由于不计空气的阻力,故三个球的机械能守恒,由于它们的初速度的大小相同,又是从同一个位置抛出的,最后又都落在了地面上,故它们的初末的位置高度差相同,初动能也相同,由机械能守恒可知,末动能也相同,故末速度的大小相同。
故选A。
【点评】
8. 某公园里的过山车驶过轨道的最高点时,乘客在座椅里面头朝下,人体颠倒,若轨道半径为R,人所受重力为mg,要使乘客经过轨道最高点时对座椅的压力等于自身的重力,则过山车在最高点时的速度大小为( )
A. 0B.
C. D.
【答案】C
【解析】
【详解】要使乘客经过轨道最高点时对座椅的压力等于自身的重力,根据牛顿第二定律可得
又
联立解得
故选C。
9. 如图所示,把一个长为20cm,劲度系数为360N/m的弹簧一端固定,作为圆心,弹簧的另一端连接一个质量为0.50kg的小球,当小球以 12rad/s的角速度在光滑水平面上做匀速圆周运动时,弹簧的伸长应为( )
A. 5.0cmB. 5.2cmC. 5.3cmD. 5.4cm
【答案】A
【解析】
【详解】设弹簧的伸长量为,由牛顿第二定律得
将、、、代入上式得
故选A。
10. 英国《新科学家(New Scientist)》杂志评选出了2008年度世界8项科学之最,在XTEJ1650-500双星系统中发现的最小黑洞位列其中,若某黑洞的半径约45km,质量和半径的关系满足(其中为光速,为引力常量),则该黑洞表面重力加速度的数量级为( )
A. B.
C. D.
【答案】C
【解析】
【详解】黑洞实际为一天体,天体表面的物体受到的重力近似等于物体与该天体之间的万有引力,对黑洞表面的某一质量为m物体有
又有
联立解得
代入数据得重力加速度的数量级为:1012m/s2。
故选C。
【点睛】
二、多项选择题(每小题3分,少选得2分,多选、错选不给分,共18分)。
11. 如图所示,是我国自行研制的“直 11”系列直升机,是一种小吨位直升机,可用于轻型武装直升机或运输机,在直升机螺旋桨上有A、B、C三点,其中A、C在叶片的端点,而 B在叶片的中点(叶片长度相等)。当叶片转动时( )
A. 这三点的周期关系为
B. 这三点的角速度大小关系为ωA>ωB>ωc
C. 这三点的线速度大小关系为
D. 这三点的向心加速度大小关系为
【答案】AC
【解析】
【详解】A.依题意,三点为同轴转动,所以这三点的周期关系为
故A正确;
B.根据
可知这三点的角速度大小关系为
ωA=ωB=ωc
故B错误;
C.根据
可知这三点的线速度大小关系为
故C正确;
D.根据
可知这三点的向心加速度大小关系为
故D错误。
故选AC。
12. 登上火星是人类的梦想。地球和火星公转视为匀速圆周运动,忽略行星自转影响。根据下表,火星和地球相比( )
A. 火星的公转周期较大B. 火星做圆周运动的加速度较小
C. 火星表面的重力加速度较大D. 火星的第一宇宙速度较大
【答案】AB
【解析】
【详解】A.地球和火星公转视为匀速圆周运动,则有
解得
由于火星轨道半径大于地球轨道半径,故
故A正确;
B.地球和火星做匀速圆周运动由万有引力提供向心力,则有
解得
由于火星轨道半径大于地球轨道半径,故
故B正确;
C.地球和火星重力等于万有引力,则有
解得
故
故C错误;
D.第一宇宙速度为
代入数据得
故
故D错误。
故选AB。
13. 如图所示,一小球贴着光滑曲面自由滑下,依次经过A、B、C三点.以下表述正确的是( )
A. 若以地面为参考平面,小球在B点的重力势能比C点大
B. 若以A点所在的水平面为参考平面,小球在B点的重力势能比C点小
C. 若以B点所在的水平面为参考平面,小球在C点的重力势能大于零
D. 无论以何处水平面为参考平面,小球在B点的重力势能均比C点大
【答案】AD
【解析】
【详解】若以地面为零势能平面,B的高度比C的高度大,根据Ep=mgh知,B点的重力势能大于C点的重力势能.故A正确.以A点为参考平面,B、C的高度都为负值,但是B的高度仍然大于C的高度,则B点的重力势能比C点的重力势能大.故B错误.若以B点所在的水平面为参考平面,小球在C点的重力势能小于零.故C错误.无论以何处为参考平面,小球在B点的重力势能均为C点大.故D正确.故选AD.
点睛:解决本题的关键知道重力势能的表达式,知重力势能的大小与零势能平面选取有关,重力势能的变化量与零势能平面的选取无关.
14. 如图所示,质量为m=2kg的小球,以v0=15m/s的初速度,朝着一个倾角为θ=37°的斜面平抛出去,它落到斜面上时的速度方向刚好和斜面垂直,则( )
A. 该小球落到斜面上的瞬间重力对小球做功的瞬时功率为400W
B. 该小球落到斜面上的瞬间重力对小球做功的瞬时功率为200W
C. 整个平抛运动过程中重力对小球做功的平均功率为400W
D. 整个平抛运动过程中重力对小球做功的平均功率为200W
【答案】AD
【解析】
【详解】AB.小球落到一倾角为的斜面上时,其速度方向与斜面垂直,故小球击中斜面前瞬间,速度方向与竖直方向的夹角为
解得
此时重力做功的功率为
故A正确,B错误;
CD.平抛运动的时间为
下降的高度为
重力做功的平均功率
故C错误,D正确。
故选AD。
15. 如图是某人玩“蹦极”游戏的真实照片,他将一根长为 AB的弹性绳子的一端系在身上,另一端固定在高处,然后从高处跳下,其中AB为弹性绳子的原长,C点是弹力等于重力的位置。D 点是此人所到达的最低点,对于他离开跳台至最低点的过程中,不计空气阻力,下列说法正确的是( )
A. 人的重力势能一直减小
B. 人的机械能不守恒
C. 人通过B点之后,动能逐渐减小
D. 从A到D,弹性绳子的弹性势能一直增加
【答案】AB
【解析】
【详解】A.他离开跳台至最低点的过程中,高度一直降低,所以重力势能一直减小,故A正确;
B.他离开跳台到B点过程中只有重力做功,机械能守恒;从B点至最低点的过程中,一直在克服弹性绳的弹力做功,机械能减少,不守恒,故B正确;
C.人通过B点之后,到C点的过程,重力大于弹性绳的弹力,加速下落,动能增加,过C点之后,重力小于弹性绳的弹力,动能减少,故C错误;
D.从A到B的过程,弹性绳没有弹力,弹性势能为零,从B到D的过程,弹性绳伸长,弹性势能增加,故D错误。
故选AB。
16. 质量相同的小球A和B分别悬挂在长为L和2L的不同长绳上,先将小球拉至同一水平位置,如图所示,从静止释放,不计空气阻力,当两绳竖直时有( )
A. 两球的速率一样大
B. 两球的动能一样大
C. 两球的机械能一样大
D. 两球所受的拉力一样大
【答案】CD
【解析】
【详解】C.两球在下落过程中,机械能守恒,开始下落时,重力势能相等,动能都为零,所以机械能相等,下落到最低点时两球的机械能也一样大。故C正确;
ABD.选取小球A为研究对象,设小球到达最低点时的速度大小为vA,动能为EkA,小球所受的拉力大小为FA,则
,
可得
,,
同理,可得
,,
故AB错误;D正确。
故选CD。
第Ⅱ卷(共52分)
三、填空题(每空2分,共22分)。
17. 控制变量法是物理实验探究的基本方法之一。如图是用控制变量法探究向心力大小与质量m、角速度ω和半径r之间关系的实验情境图,其中:探究向心力大小与质量m之间关系的是图 ___________。(填:“甲”、“乙”或“丙”)
【答案】丙
【解析】
【详解】探究向心力大小与质量m之间关系保证角速度合转动半径相同,而质量不同,所以是图丙。
18. 某同学用如图甲、乙所示装置研究平抛运动的特点。
(1)为了验证做平抛运动的小球在竖直方向上做自由落体运动,用如图甲所示的装置进行实验。小锤打击弹性金属片,P球水平抛出,同时Q球被松开,自由下落。关于该实验,下列说法中正确的有___________。
A. 两球的质量应相等
B. 两球同时落地
C. 应改变装置的高度,多次实验
D. 实验能说明P球在水平方向上做匀速直线运动
(2)在图乙所示的实验装置中,钢球从斜槽M上释放,飞出后做平抛运动。在装置中有一个水平放置的可上下调节的倾斜挡板N,钢球飞出后落在挡板上。实验前,先将一张白纸和复写纸固定在装置的背板上。钢球落到挡板上后,就会挤压复写纸,在白纸上留下印迹。上下调节挡板,多次实验,就会在白纸上记录钢球运动轨迹上的多个位置。最后用平滑曲线将这些印迹连接起来,就可得到钢球平抛运动的轨迹。图丙即为得到的一条轨迹,取抛出点为坐标原点O建立直角坐标系,在轨迹上取A、B、C三个点,实验中,下列说法正确的是___________。
A. 应使小球每次从斜槽上相同的位置自由滚下
B. 斜槽轨道必须光滑
C. 斜槽轨道末端可以不水平
(3)根据图甲实验的结论,结合图乙所做的实验图线,在图线中取A、B、C三个点,如丙图所示,在竖直方向上应满足___________,若水平方向上满足___________,说明平抛运动在水平方向上的分运动为匀速直线运动。
【答案】(1)BC (2)A
(3) ①. 1:3:5 ②. x₁=x₂=x₃
【解析】
【小问1详解】
A.平抛运动和自由落体与物体的质量无关,故A错误;
B.平抛运动竖直分运动时自由落体,所以两球同时落地,故B正确;
C.为了寻找规律的普遍性,应改变装置的高度,多次实验,故C正确;
D.实验能只能说明P球在竖直方向做自由落体,不能证明水平方向的运动,故D错误。
故选AB;
【小问2详解】
A.为了保证到斜槽末端的速度相同,应使小球每次从斜槽上相同的位置自由滚下,故A正确;
B.只要小球每次从斜槽上相同的位置自由滚下,到末端的速度不变即可,斜槽轨道可以是光滑的也可以是粗糙的,故B错误;
C.斜槽轨道末端必须水平,小球才能做平抛运动,故C错误。
故选A;
【小问3详解】
[1]根据初速度为零的匀加速直线运动连续相等时间内的位移比的推论可知,只要竖直方向满足
则小球在OA、AB、BC段所用时间相同;
[2]根据
可知,若水平方向上满足,说明平抛运动在水平方向上的分运动为匀速直线运动。
19. 两组同学分别用不同的实验器材来验证机械能守恒定律。
(1)第一组同学用打点计时器验证机械能守恒定律的实验中,使质量为 的重物自由下落,打点计时器在纸带上打出一系列的点,选取一条符合实验要求的纸带如图所示。O为第一个点,A、B、C为从合适位置开始选取连续点中的三个点。已知打点计时器每隔0.02s打一个点,当地的重力加速度g取,那么:
①根据图上所得的数据,应取图中O点到___________点来验证机械能守恒定律;
②从O点到①问中所取的点,重物重力势能的减少量___________。动能增加量___________。(以上两结果均取三位有效数字)。
③若测出纸带上所有各点到O点之间的距离,根据纸带算出各点的速度v及物体下落的高度h,则以 为纵轴、以h为横轴画出的图像是图中的___________。
A. B.
C. D.
(2)第二组同学利用气垫导轨及光电门等装置来验证机械能守恒定律。在气垫导轨上固定两个光电门,光电门连接数字毫秒计,滑块上固定宽度为d的遮光条。把导轨的右端垫高,测出倾角为θ。已知当地重力加速度为g。
①实验时,将滑块从某处由静止释放。遮光条通过某光电门的时间为 △t,则滑块通过此光电门的瞬时速度大小为___________。
②若通过光电门1和光电门2的速度大小分别为v₁和v₂,且两光电门间的距离为L,若满足表达式___________(表达式中各字母均要为已知物理量和要测量的物理量),可以说明机械能守恒。
【答案】(1) ①. B ②. 1.88 ③. 1.84 ④. A
(2) ①. ②.
【解析】
【小问1详解】
[1]根据瞬时速度的计算方法,只能求出点的速度,所以应取图中O点到点来验证机械能守恒定律。
[2] 重物重力势能的减少量
[3]点的速度
点的动能
[4]由机械能守恒可得
整理得
故选A。
【小问2详解】
[1]由速度公式得滑块通过此光电门瞬时速度大小
[2]由机械能守恒定律得
整理得
四、计算题(共3题,计30分。解答有必要的草图、文字说明、方程式和重要演算步骤。只有最后答案不给分。有数值计算,答案中必须明确写出数值和单位。)
20. 如图所示为一滑梯的实物图,滑梯的斜面段长度L = 5.0 m,高度h = 3.0 m,为保证小朋友的安全,在水平面铺设安全地垫。水平段与斜面段平滑连接,小朋友在连接处速度大小不变。某小朋友从滑梯顶端由静止开始滑下,经斜面底端后水平滑行一段距离,停在水平地垫上。已知小朋友质量为m = 20 kg,小朋友在斜面上受到的平均阻力f1 = 88 N,在水平段受到的平均阻力f2 = 100 N。不计空气阻力,取重力加速度g = 10m/s2。求:
(1)小朋友在斜面滑下的过程中克服摩擦力做的功;
(2)小朋友滑到斜面底端时的速度v的大小;
(3)为使小朋友不滑出水平地垫,地垫的长度x至少多长。
【答案】(1)440 J;(2)4 m/s;(3)1.6 m
【解析】
【详解】(1)小朋友在斜面滑下的过程中克服摩擦力做的功为
(2)小朋友在斜面上运动过程,由动能定理得
代入数据解得
(3)小朋友在水平地垫上运动的过程,由动能定理得
代入数据解得
21. 动画片《熊出没》中有这样一个情节:某天熊大和熊二中了光头强设计的陷阱,被挂在树上(如图甲所示),聪明的熊大想出了一个办法,让自己和熊二荡起来使绳断裂从而得救,其过程可简化如图乙所示的模型,设悬点为O,离地高度为H=6m,两熊可视为质点且总质量m=500kg,重心为A,荡下过程重心到悬点的距离l=2m且保持不变,绳子能承受的最大张力为FT=104N,光头强位于距离O点水平距离s=5m的B点处,不计一切阻力,设某次熊大和熊二刚好在向右摆到最低点时绳子恰好断裂,结果可以保留根号,求这个过程中:
(1)绳子恰好断裂瞬间熊大和熊二的速度为多大?
(2)他们的落地点离光头强的距离为多少?
(3)他们的落地时的速度为多大?
【答案】(1)2m/s;(2)1m;(3)10m/s
【解析】
【分析】
【详解】(1)在最低点时绳子恰好断裂,FT=104N,根据牛顿第二定律得
FT﹣mg=m
可得
v=2m/s
(2)由平抛运动得
H﹣lgt2
解得
水平位移为
x0=vt
他们的落地点离光头强的距离为
d=s﹣x0
联立得
d=1m
(3)由平抛运动规律可知
vy=gt=4m/s
他们的落地时的速度为
v′10m/s
22. 质量均为m的物体A和B分别系在一根不计质量的细绳两端,绳子跨过固定在倾角为30°的斜面顶端的定滑轮上,斜面固定在水平地面上,开始时把物体B拉到斜面底端,这时物体A离地面的高度为0.8m,如图所示。若摩擦力均不计,从静止开始放手让它们运动。(斜面足够长,物体A着地后不反弹,g取10m/s2)求:
(1)物体A着地时的速度大小;
(2)物体A着地后物体B继续沿斜面上滑的最大距离。
【答案】(1)2m/s;(2)0.4m
【解析】
【详解】(1)以地面为参考平面,A、B系统机械能守恒,根据机械能守恒定律有
mgh=mghsin30°+mvA2+mvB2
因为
vA=vB,
代入数据解得
vA=vB=2m/s
(2)A着地后,B机械能守恒,则B上升到最大高度过程中,有
mvB2=mgΔssin30°
解得
Δs=04m行星
半径/m
质量/kg
轨道半径/m
地球
64×10⁶
6.0×10²⁴
1.5×10¹¹
火星
3.4×10⁶
6.4×10²³
2.3×10¹¹
北京市第八十中学2023-2024学年高二下学期期中考试物理试题(原卷版+解析版): 这是一份北京市第八十中学2023-2024学年高二下学期期中考试物理试题(原卷版+解析版),文件包含北京市第八十中学2023-2024学年高二下学期期中考试物理试题原卷版docx、北京市第八十中学2023-2024学年高二下学期期中考试物理试题解析版docx等2份试卷配套教学资源,其中试卷共33页, 欢迎下载使用。
北京市第十三中学2023-2024学年高一下学期期中考试物理试卷: 这是一份北京市第十三中学2023-2024学年高一下学期期中考试物理试卷,共10页。试卷主要包含了2页左侧密封线内书写班级等内容,欢迎下载使用。
北京市丰台区2023-2024学年高一下学期期中练习物理试卷(B)(原卷版+解析版): 这是一份北京市丰台区2023-2024学年高一下学期期中练习物理试卷(B)(原卷版+解析版),文件包含北京市丰台区2023-2024学年高一下学期期中练习物理试卷B原卷版docx、北京市丰台区2023-2024学年高一下学期期中练习物理试卷B解析版docx等2份试卷配套教学资源,其中试卷共32页, 欢迎下载使用。

