四川省成都市第七中学2024届高三下学期三诊生物试卷(Word版附解析)
展开本试卷包括第Ⅰ卷(选择题)和第Ⅱ卷(非选择题)两部分。
考试时间:150分钟 总分:300分
注意事项:
1.答题前,请将自己的姓名、考籍号准确填写在答题卡的相应位置。
4.所有题目的答案都必须填涂或书写在答题卡上,写在试题卷上的答案无效。
2.答选择题时,务必使用2B铅笔将答题卡上相应题号的所选答案标号涂黑。
3.答非选择题时,请用0.5毫米蓝色或黑色钢笔或签字笔,将答案准确、工整书写在答题卡上相应的位置。
5.考试结束后,只将答题卡交回考务处。
可能用到的相对原子质量:H-1 B-11 C-12 N-14 O-16 S-32 Ca-40 Ni-59
生物
第Ⅰ卷
一、选择题:本题包括1—13题共13个小题,每小题6分,共78分。在每小题给出的A、B、C、D四个选项中,只有一个选项符合题目要求。
1. 下列关于细胞的分裂、分化、衰老、癌变的描述中,错误的是( )
A. 不是所有细胞在分裂之前都要进行DNA复制
B. 某些种类的细胞分化完成后不再具有全能性
C. 衰老的细胞内某些核基因的表达可能会减弱
D. 已经癌变的细胞内不存在基因的选择性表达
2. GTP的结构和ATP类似,只是含有的碱基不同。研究发现细胞内某个信号转导过程中,GTP会在GTP酶的作用下水解为GDP。下列说法正确的是( )
A. GTP的水解伴随着细胞内某些放能反应的进行
B. GTP在细胞中的作用是降低化学反应所需的活化能
C. GTP脱掉两个磷酸基团后可作为合成RNA的原料
D. GTP水解为GDP时离G最近的高能磷酸键发生断裂
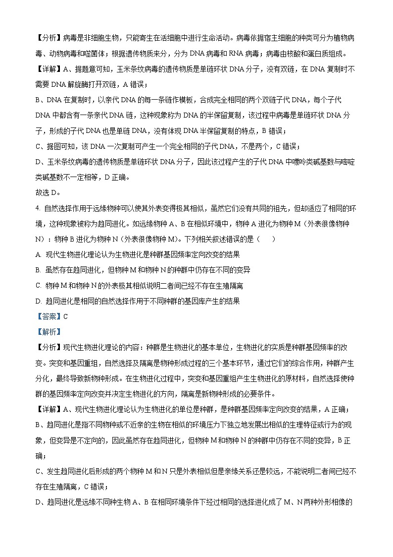
3. 玉米条纹病毒的遗传物质是单链环状DNA分子。下图为该病毒DNA在玉米细胞内的复制过程。相关叙述正确的是( )
A. 该过程开始时需要玉米细胞中DNA解旋酶的催化
B. 该过程体现了DNA半保留复制的特点
C. 该DNA一次复制可产生两个完全相同的子代DNA
D. 该过程产生的子代DNA中嘌呤类碱基数与嘧啶类碱基数不一定相等
4. 自然选择作用于远缘物种可以使其外表变得极其相似,虽然它们没有共同的祖先,但却适应了相同的环境,这种现象被称为趋同进化。如远缘物种A、B在相似环境中,物种A进化为物种M(外表很像物种N):物种B进化为物种N(外表很像物种M)。下列相关叙述错误的是( )
A. 现代生物进化理论认为生物进化是种群基因频率定向改变的结果
B. 虽然存在趋同进化,但物种M和物种N的种群中仍存在不同的变异
C. 物种M和物种N的外表极其相似说明二者间已经不存在生殖隔离
D. 趋同进化是相同的自然选择作用于不同种群的基因库产生的结果
5. 补体是一种血清蛋白,它在识别和结合抗原—抗体复合物后被激活而具有酶活性,并能使带有抗原—抗体复合物细胞裂解或被其他细胞吞噬。流感病毒侵入细胞后使细胞表面出现新的抗原,该抗原与相应抗体特异性结合后,在补体参与下使宿主细胞因细胞膜裂解而死亡。下列叙述错误的是( )
A. 带有补体—抗原—抗体结合物的细胞被吞噬的过程属于细胞免疫
B. 补体被激活后既能传递信号,又能降低某些反应的活化能
C 流感病毒侵入细胞后可以引起B细胞增殖分化形成浆细胞
D. 补体需在细胞内经囊泡运输及高尔基体加工后才能进入血浆
6. 为探究一定浓度的萘乙酸(NAA)溶液和激动素(KT,一种植物生长调节剂,能促进细胞分裂)溶液对棉花主根长度及单株侧根数的影响,某小组进行了相关实验,结果如图所示。下列叙述正确的是( )
A. NAA和KT都是人工合成生长素类似物
B. NAA和KT施用过量都能使植物患恶苗病
C. 甲、乙两组的结果说明NAA的作用具有两重性
D. 图示结果说明两种溶液混合使用能消除单独使用产生的抑制效果
三、非选择题:共174分。第22~32题为必考题,每个试题考生都必须作答。第33-38题为选考题,考生根据要求作答。
7. 为探究大气中CO2的浓度升高对不同植物的产量是否有影响,研究人员种植了玉米和茼麻两种植物,每种植物均分为三组,分别暴露于350,600或1000ppm不同浓度的CO2的空气中,光照、温度与水分条件完全相同且适宜。45天后,分别测量玉米和苘麻植物的干重(以克为单位),(每种植物均取八棵,烘干后,测得叶、茎和根的干重,取平均值)结果见下表。请回答下列问题:
(1)CO2作为光合作用的原料,首先在______(场所)中与C5结合,很快形成两个C3,这个过程称为______.
(2)由表中数据可见,玉米和茼麻两种植物在光照、温度、水分、CO2浓度等完全相同的条件下,其植株的平均干重差异较大,造成此结果的原因可能有:①两种植物叶片吸收和转化的光能多少不同:②______不同:③______不同。
(3)若只考虑CO2浓度对光合作用的影响,则两种植物中______更适合适度的密植,原因是______。
8. 下图1为胰岛素与组织细胞结合并发挥作用的示意图,胰岛素受体的信号转换异常可引起细胞对胰岛素的敏感性下降,甚至引发Ⅱ型糖尿病。图2表示传统烟草产生有害物质或气溶胶,一方面刺激肥大细胞释放炎症因子,炎症因子引起胰岛素受体功能异常,使细胞对胰岛素的敏感性下降,也可以引发Ⅱ型糖尿病:另一方面促进肾上腺素的分泌,引发血脂异常。请回答下列问题:
(1)由图1可知,该组织细胞的细胞膜具有______的功能。
(2)当胰岛素与受体结合后可激活酪氨酸激酶,引起受体底物IRS-1磷酸化,一方面促进过程①中储存葡萄糖转运蛋白的囊泡与细胞膜融合,加速______;另一方面促进②过程中______的合成以及转化为非糖物质,从而降低血糖浓度。
(3)图2中肥大细胞释放的炎症因子对生命活动的调节属于______调节。肾上腺素由肾上腺髓质分泌,它的分泌活动受内脏神经的直接支配:当肾上腺素分泌增多时,人表现为警觉性提高、反应灵敏等:这两种情况分别体现出神经调节和体液调节的关系是:______。
9. “退耕还林”是实现“绿水青山就是金山银山”的重要措施之一。下图是科研人员对某地不同退耕年限植物群落的物种数目变化的调查结果,回答下列有关问题:
(1)该地发生的演替类型为______,在演替过程中该群落中有机物总量的变化情况是______。
(2)如果在退耕还林开始后,人为种植一些灌木和乔木并加以保护,则该地区草本植物的丰富度达到最大的时间将______(填“不变”。“提前”或“延后”),这说明人类活动______。
(3)退耕还林后第7年和第19年相比,第______年该地形成的生态系统的抵抗力稳定性更高,原因是______。
10. 某雌雄同株的二倍体植物种子的子粒因子叶颜色表现为红色和白色,红色(A)对白色(a)为完全显性,子粒的形状有长粒和圆粒,长粒(B)对圆粒(b)为完全显性。现将纯合红色长粒和纯合白色圆粒的两个亲本杂交,所得F1表现全为红色长粒。让F1自交,所得F2的表现型及比例如下:红色长粒:红色圆粒:白色长粒:白色圆粒=66:9:9:16。经过多次重复实验,得到的结果都相近。请回答下列问题:
(1)请根据上述杂交实验结果,画出并标注F₁植株体细胞内A、a和B、b两对等位基因在染色体上的位置示意图:_______________。
你这样画依据是______。
(2)F1自交,F2出现上述表现型及其比例的原因可能是______。
(3)如果要通过实验证实上述原因是否属实,可采用的杂交方案是____________。预期实验结果应为______。
11. 山鸡椒是一种在南方广泛生长的野生芳香植物,山鸡椒油具有较好的抑菌作用。请回答下列问题:
(1)通常情况下,人们多采用水蒸气蒸馏法来提取山鸡椒油,可能的原因有____________(答2点)。在提取山鸡椒油时,可采用下图的实验装置,这说明在提取过程中不会发生______等问题。
(2)上述装置中三角瓶内收集到的乳浊液,可向其中加入______,促使其分层,再用分液漏斗将两层物质分开。分离出的油层中还含有一定的水分,可加入______将其除去,再经过滤即可得到山鸡椒油。
(3)用上述方法提取山鸡椒油时,可能影响到产品品质的因素有______(答2点)。
(4)为研究山鸡椒油对细菌、真菌的抑制作用,以及热处理对山鸡椒油作用的影响,工作者们进行了相关实验,结果如下表:
①要获得上述实验结果,需事先在制备好的培养基表面采用涂布平板的方法接种相应的菌种,再将平板放在适宜条件下进行培养,直到培养基表面______,然后用大小相同的、______的无菌滤纸片平贴在平板的表面,在同样条件下继续培养一段时间,观察并测量各个抑菌圈的直径。
②由表中数据可知,热处理对山鸡椒油抑制细菌和真菌的作用效果______,山鸡椒油对______(菌种)的抑制效果更好。350ppmCO2
600ppmCO2
1000ppmCO2
玉米植株的平均干重(g)
91
89
80
苘麻植株的平均干重(g)
35
48
54
供试菌种
抑菌圈直径(mm)
常温
60℃
80℃
100℃
大肠杆菌
23.75
23.73
23.72
23.74
酵母菌
39.15
39.13
39.14
39.12
四川省成都市成华区某校2024届高三下学期三诊生物试题(Word版附解析): 这是一份四川省成都市成华区某校2024届高三下学期三诊生物试题(Word版附解析),文件包含四川省成都市成华区某校2024届高三下学期三诊生物Word版含解析docx、四川省成都市成华区某校2024届高三下学期三诊生物Word版无答案docx等2份试卷配套教学资源,其中试卷共17页, 欢迎下载使用。
四川省成都市石室中学2024届高三下学期二诊模拟考试生物试题(Word版附解析): 这是一份四川省成都市石室中学2024届高三下学期二诊模拟考试生物试题(Word版附解析),文件包含四川省成都市石室中学2024届高三下学期二诊模拟考试理综生物试题Word版含解析docx、四川省成都市石室中学2024届高三下学期二诊模拟考试理综生物试题Word版无答案docx等2份试卷配套教学资源,其中试卷共22页, 欢迎下载使用。
四川省成都市石室中学2023届高三下学期二诊模拟理综生物试卷(Word版附解析): 这是一份四川省成都市石室中学2023届高三下学期二诊模拟理综生物试卷(Word版附解析),文件包含2023届四川省成都市石室中学高三下学期二诊模拟理综生物试题Word版含解析docx、2023届四川省成都市石室中学高三下学期二诊模拟理综生物试题Word版无答案docx等2份试卷配套教学资源,其中试卷共18页, 欢迎下载使用。

