中考语文抢分秘籍专题10 诗词曲中的用典句、哲理句、艺术手法、常见意象归类梳理
展开这是一份中考语文抢分秘籍专题10 诗词曲中的用典句、哲理句、艺术手法、常见意象归类梳理,共8页。试卷主要包含了诗词曲用典句子及作用归类梳理等内容,欢迎下载使用。
2.诗词曲中的哲理名句及作用归类梳理
3.诗词曲艺术表现手法及作用归类梳理
4.诗词曲中的重点意象及作用归类梳理
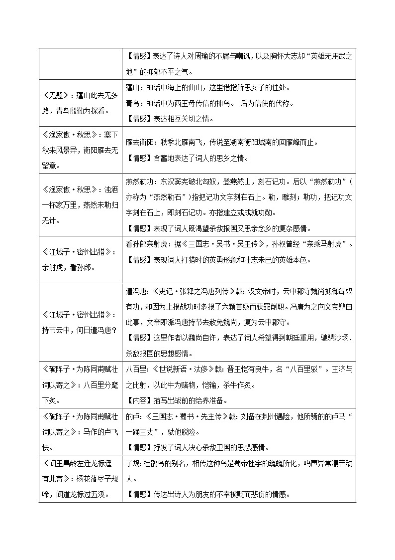
诗句
典故及情感分析
《次北固山下》:乡书何处达?归雁洛阳边。
雁足传书:出自《汉书·苏武传》。苏武被困匈奴多年,单于诡称苏武已死。后来汉使探知实情,声称汉天子在上林苑射得大雁,雁足系有苏武所写帛书,云其在某泽中。单于不得已,交还苏武等九人。后遂以“雁足传书”指大雁能传递书信。
【情感】表达了诗人浓浓的思乡之情(乡愁)。
《行路难》(其一):闲来垂钓碧溪上,忽复乘舟梦日边。
垂钓碧溪:相传姜尚(姜太公)未遇周文王前曾在渭水的磻溪垂钓,后辅佐周武王灭商。
乘舟梦日:相传伊尹受商汤任用前,曾梦见乘船经过太阳旁边。
【情感】表达了诗人期望有朝一日能得到明主赏识,施展自己的才能和抱负的强烈愿望。
《行路难》(其一):长风破浪会有时,直挂云帆济沧海。
长风破浪:比喻终将实现远大理想。《宋书·宗悫传》载,南朝时宗悫用“乘长风破万里浪”来形容自己的抱负。
【情感】表现了诗人自强不息的奋斗精神和乐观进取的人生态度。
《雁门太守行》:报君黄金台上意,提携玉龙为君死。
黄金台:相传战国时燕昭王在易水东南筑台,上面放着千金,用来招揽天下贤士。
【情感】表现了将士们誓死报国的决心,表达了诗人忠君报国的爱国主义情怀。
《赤壁》:东风不与周郎便,铜雀春深锁二乔。
东风:赤壁之战中周瑜利用东风之势火烧赤壁,大败曹军。
铜雀:即铜雀台。曹操建于邺城,因楼顶铸有大铜雀而得名。曹植所作《铜雀台赋》中的“连二乔”,指的是铜雀台旁的两座桥。诸葛亮游说东吴,为了说服东吴联蜀抗魏,就说《铜雀台赋》说的是“揽二乔”,曹操父子以此侮辱东吴无人,要攻下东吴,霸占东吴二乔(孙策之妻和周瑜之妻)。所以诗里说“东风不与周郎便,铜雀春深锁二乔”,就是说如果不是有东风成全周瑜的火攻之计,曹操恐怕早就破了东吴,把二乔抢去锁在铜雀台了。
【情感】表达了诗人对周瑜的不屑与嘲讽,以及胸怀大志却“英雄无用武之地”的抑郁不平之气。
《无题》:蓬山此去无多路,青鸟殷勤为探看。
蓬山:神话中海上的仙山,这里借指所思女子的住处。
青鸟:神话中为西王母传信的神鸟。 后为信使的代称。
【情感】表达相互关切之情。
《渔家傲·秋思》:塞下秋来风景异,衡阳雁去无留意。
雁去衡阳:秋季北雁南飞,传说至湖南衡阳城南的回雁峰而止。
【情感】含蓄地表达了词人的思乡之情。
《渔家傲·秋思》:浊酒一杯家万里,燕然未勒归无计。
燕然勒功:东汉窦宪破北匈奴,登燕然山,刻石记功。后以“燕然勒功”(亦称为“燕然勒石”)指把记功文字刻在石上。勒,雕刻;勒功,把记功文字刻在石上,即刻石记功。亦指建立或成就功勋。
【情感】表现了词人既渴望杀敌报国又思亲念乡的复杂感情。
《江城子·密州出猎》:亲射虎,看孙郎。
看孙郎亲射虎:据《三国志·吴书·吴主传》,孙权曾经“亲乘马射虎”。
【情感】表现词人打猎时的英勇形象和壮志未已的英雄本色。
《江城子·密州出猎》:持节云中,何日遣冯唐?
遣冯唐:《史记·张释之冯唐列传》载:汉文帝时,云中郡守魏尚抵御匈奴有功,却因为上报战功时多报了六颗首级而获罪削职。冯唐为之向文帝辩白此事,文帝即派冯唐持节去赦免魏尚,复为云中郡守。
【情感】这里作者以魏尚自许,表达了词人希望得到朝廷重用,驰骋沙场、杀敌报国的思想感情。
《破阵子·为陈同甫赋壮词以寄之》:八百里分麾下炙。
八百里:《世说新语·汰侈》载:晋王恺有良牛,名“八百里驳”。王济与之比射,以此牛为赌物,恺输,杀牛作炙。
【内容】描写出战前的给养准备。
《破阵子·为陈同甫赋壮词以寄之》:马作的卢飞快。
的卢:《三国志·蜀书·先主传》载:刘备在荆州遇险,他所骑的的卢马“一踊三丈”,驮他脱险。
【情感】抒发了词人决心杀敌卫国的思想感情。
《闻王昌龄左迁龙标遥有此寄》:杨花落尽子规啼,闻道龙标过五溪。
子规:杜鹃鸟的别名,相传这种鸟是蜀帝杜宇的魂魄所化,鸣声异常凄苦动人。
【情感】传达出诗人为朋友的不幸被贬而悲伤的情感。
《泊秦淮》:商女不知亡国恨,隔江犹唱后庭花。
后庭花:曲名《玉树后庭花》的简称,南朝荒淫误国的陈后主(陈叔宝)溺于声色,作此靡靡之音与后宫美女寻欢作乐,终致亡国,所以后世把此曲作为亡国之音的代表。
【情感】表达了诗人对国家命运的关切和忧虑。
《酬乐天扬州初逢席上见赠》:怀旧空吟闻笛赋,到乡翻似烂柯人。
闻笛赋:指西晋向秀所作的《思旧赋》。向秀与嵇康是好朋友,嵇康被司马氏集团杀害,向秀经过嵇康故居时,听到有人吹笛,不禁悲从中来,于是作了《思旧赋》来表示对嵇康的怀念。
【情感】表达了诗人对故人已逝的伤感之情。
王质烂柯:南朝梁任昉所撰《述异记》载,王质上山砍柴,看见两个童子下棋,就停下观看。等棋局终了,斧子柄已经朽烂。回到村里,才发现已经过了上百年,与他同时代的人都去世了。常用来形容人世间的沧桑巨变。
【情感】既暗示了自己遭遇贬谪的时间之久,又抒发了对岁月流逝、人事变迁的感叹。
《满江红》(小住京华):四面歌残终破楚。
四面楚歌:《史记·项羽本纪》载:公元前202年楚汉交兵时,楚军被围在垓下,项羽夜闻四面汉军都唱楚歌,以为楚地尽失,丧失信心,引兵突围至乌江,自刎而死。后用“四面楚歌”比喻四面受敌、孤立无援的困境。这里喻指八国联军攻破北京之事。
【情感】西方列强逼近,表达了词人对国家前途危殆的愤恨之情。
诗句及出处
哲理(寓意)
《次北固山下》:海日生残夜,江春入旧年。
时序交替的自然理趣;旧事物中孕育着新事物,揭示出新旧交替的变化规律。
《浣溪沙》(一曲新词酒一杯):无可奈何花落去,似曾相识燕归来。
一切美好的事物都必将消逝,但消逝的同时仍然会有美好的事物再现,生活不会因消逝而变得一片虚无。
《赤壁》:东风不与周郎便,铜雀春深锁二乔。
机遇造就人才;只要有机遇,相信自己必定会有所作为。
《送杜少府之任蜀州》:海内存知己,天涯若比邻。
诚挚的友谊可以超越时空的限制。
《无题》:春蚕到死丝方尽,蜡炬成灰泪始干。
现在常用于歌颂无私奉献的精神。
《登飞来峰》:不畏浮云遮望眼,自缘身在最高层。
只有站得高,才能看得远。
《游山西村》:山重水复疑无路,柳暗花明又一村。
不论前路多么难行难辨,只要坚定信念,勇于开拓,就能“绝处逢生”。
《水调歌头》:人有悲欢离合,月有阴晴圆缺,此事古难全。
自古以来世上就难有十全十美的事情,要有豁达的胸襟和积极乐观的态度。
《己亥杂诗》(其五):落红不是无情物,化作春泥更护花。
“有用”和“无用”是相对的,歌颂了勇于献身、无私奉献的精神。
《望岳》:会当凌绝顶,一览众山小。
只有不畏艰险地去攀登绝顶,才能俯视一切。
《酬乐天扬州初逢席上见赠》:沉舟侧畔千帆过,病树前头万木春。
事物的新陈代谢规律;社会总是向前发展的;在社会发展中,新事物必将取代旧事物。
分类
具体
作品
赏析
表现
手法
烘托渲染
《蒹葭》:蒹葭苍苍,白露为霜。
景物描写,渲染凄清的气氛,烘托人物的惆怅心情。
比兴
《关雎》:关关雎鸠,在河之洲。窈窕淑女,君子好逑。
用关雎的叫声起兴,写出男子对意中人的爱慕之情。
以小见大
《赤壁》:东风不与周郎便,铜雀春深锁二乔。
以两个美女的命运代表东吴命运,以小见大,耐人寻味。
运用典故
《酬乐天扬州初逢席上见赠》:怀旧空吟闻笛赋,到乡翻似烂柯人。
用“向秀闻笛、王质烂柯”的典故,抒发了诗人对旧友的怀念及对世事沧桑、人事全非的无限悲痛与怅惘之情。
动静结合
《观沧海》:树木丛生,百草丰茂。秋风萧瑟,洪波涌起。
动态静态相映衬,描写了大海苍茫、壮阔,草木欣欣向荣的景色,表现了山河的雄伟壮丽。
以乐写哀
《春望》:感时花溅泪,恨别鸟惊心。
花鸟本为娱人之物,但因感时恨别,使诗人见了反而落泪惊心。深切地抒发了诗人面对国都沦陷、山河破碎而产生的沉痛和忧伤之情。
抒情
手法
直抒胸臆
《满江红》(小住京华):莽红尘何处觅知音?青衫湿!
茫茫红尘世界,去哪里寻找我的知音呢?想到这里眼泪不由得打湿了青衫!抒发了词人知音难觅的痛苦之情。
借景抒情
《饮酒》(其五):山气日夕佳,飞鸟相与还。
诗人通过黄昏中飞鸟结伴归林的美好景色,表达了自己因摆脱束缚而自由自在的思想情感。
情景交融
《天净沙·秋思》:夕阳西下,断肠人在天涯。
用寓情于景的手法渲染孤寂愁苦的气氛,表达了长期漂泊他乡的游子的思乡之情。
修辞
手法
修辞
手法
对偶
《浣溪沙》(一曲新词酒一杯):无可奈何花落去,似曾相识燕归来。
这两句词对仗工整,声韵和谐,寓意深刻,生动地写出了作者对好景不长的惋惜以及对青春易逝的感伤,被称为“天下奇偶”。
比喻
《白雪歌送武判官归京》:忽如一夜春风来,千树万树梨花开。
这两句诗构思新颖,想象奇特。运用比喻的修辞手法,以春花喻冬雪,生动形象地写出了大地银装素裹、玉树琼枝的壮丽美景,既表达了诗人的欣喜之情,又表现了边塞特有的奇异风光,颇富浪漫色彩。
拟人
《望岳》:造化钟神秀。
运用拟人手法,表现大自然对泰山情有独钟,将神奇和秀丽聚集于泰山的情感。
设问
《卖炭翁》:卖炭得钱何所营?身上衣裳口中食。
运用设问,一问一答,写出了卖炭翁卑微的愿望,表现了他生活的贫困。
夸张
《登飞来峰》:飞来山上千寻塔。
“千寻”是用夸张手法来写古塔之高。
对比
《渔家傲·秋思》:浊酒一杯家万里。
“一杯”和“万里”形成强烈的对比,描写了饮下一杯浊酒,思念着远在万里之外的家乡,但如今功业未成,敌患未除,无法归家的复杂情况。
反复
《蒹葭》:蒹葭苍苍,白露为霜。/蒹葭萋萋,白露未晞。/蒹葭采采,白露未已。
采用重章叠句的形式反复咏唱,节奏鲜明,旋律感强,显示了主人公情感的逐层加深,具有强烈的感染力。
互文
《木兰诗》:将军百战死,壮士十年归。
互文,概括了战事频繁,战斗激烈悲壮的情景。
表达
方式
叙述
《过零丁洋》:辛苦遭逢起一经,干戈寥落四周星。
诗人回顾自己一生中的两件大事:一是经过科举考试进入仕途;二是在国家危急存亡关头,起兵抗元。意在暗示自己久经磨炼,无论什么艰难困苦都无所畏惧。
描写(外貌)
《卖炭翁》:满面尘灰烟火色,两鬓苍苍十指黑。
运用外貌描写,生动地刻画出卖炭翁的形象,表现了他年老体弱、劳动艰辛。
抒情
《茅屋为秋风所破歌》:呜呼!何时眼前突兀见此屋,吾庐独破受冻死亦足!
这是作者由衷的感叹,抒发了诗人忧国忧民的情感,淋漓尽致地表现了诗人推己及人、舍己为人的高尚风格及伟大的牺牲精神。
议论
《登飞来峰》:不畏浮云遮望眼,自缘身在最高层。
通过议论,表现了诗人为实现自己的政治抱负而勇往直前、无所畏惧的积极进取精神,体现了“只有站得高,才能看得远”的哲理,启迪人们要有不怕困难、勇于攀登的决心。
意象
诗句及出处
情感/思想
月
《闻王昌龄左迁龙标遥有此寄》:我寄愁心与明月,随君直到夜郎西。
对远行朋友的关切、思念和同情之情。
《水调歌头》:明月几时有?把酒问青天。
表现了词人的豪放性格和不凡的气魄。
《相见欢》(无言独上西楼):无言独上西楼,月如钩。
表现了词人的孤独与寂寞。
西风
《天净沙·秋思》:古道西风瘦马。
衰败、落寞之景,表现了游子思归的情感。
夕阳
(落日)
《天净沙·秋思》:夕阳西下,断肠人在天涯。
表达了一个长期漂泊他乡的游子的孤寂愁苦。
《渔家傲·秋思》:长烟落日孤城闭。
渲染边地荒凉、肃杀的氛围,表现了守边将士孤独难耐的悲凉之情。
《使至塞上》:大漠孤烟直,长河落日圆。
表达了诗人开阔的胸襟以及惊喜之情,暗含了诗人的孤寂之感。
杜鹃
(子规)
《闻王昌龄左迁龙标遥有此寄》:杨花落尽子规啼,闻道龙标过五溪。
点明了暮春特定的节令,渲染了伤感的气氛,象征着漂泊之感和离别之痛,表达了对友人深切关心之情。
雁
《次北固山下》:乡书何处达?归雁洛阳边。
表达了思乡之情。
《渔家傲·秋思》:塞下秋来风景异,衡阳雁去无留意。
反衬边塞的荒凉寒冷,表现了戍边将士的艰辛。
《使至塞上》:征蓬出汉塞,归雁入胡天。
表达了诗人的飘零之感,以及被排挤出朝廷的孤寂、抑郁、愤激不平之情。
莺、燕
《钱塘湖春行》:几处早莺争暖树,谁家新燕啄春泥。
写出早莺争向暖树、新燕啄泥衔草之景,展现出早春的一派生机与活力。
落花
(落红、
残红)
《己亥杂诗》(其五):落红不是无情物,化作春泥更护花。
表明诗人虽脱离官场但依然担心国家命运、无私奉献的思想感情。
《浣溪沙》(一曲新词酒一杯):无可奈何花落去,似曾相识燕归来。
表达了词人对美好事物的热爱眷恋,对时光流逝的惋惜。
《无题》:相见时难别亦难,东风无力百花残。
表明有情人情意深重,离别时难舍难分。
菊
《饮酒》(其五):采菊东篱下,悠然见南山。
表现诗人闲适、悠然的心境。
杨花
(柳絮)
《闻王昌龄左迁龙标遥有此寄》:杨花落尽子规啼,闻道龙标过五溪。
象征离别,表达了对友人的深切关心之情。抒发飘零之感、离别之恨。
《过零丁洋》:山河破碎风飘絮。
大宋国势危亡如风中柳絮,抒写了国破家亡的悲哀。
浮萍
《过零丁洋》:身世浮沉雨打萍。
表达了对国家命运的担忧和对自己身世的哀伤。
酒
《行路难》(其一):金樽清酒斗十千,玉盘珍羞直万钱。
表现朋友之间的深厚情谊,也反衬了作者内心的苦闷茫然。
《渔家傲·秋思》:浊酒一杯家万里,燕然未勒归无计。
表现戍边将士的建功之志和思乡之情。
《江城子·密州出猎》:酒酣胸胆尚开张。
表现词人的豪情壮志和开阔的胸襟。
羌笛/
琵琶
《渔家傲·秋思》:羌管悠悠霜满地,人不寐,将军白发征夫泪。
表现了戍边将士思乡却因功业未成,难以归家的哀伤之情。
《白雪歌送武判官归京》:中军置酒饮归客,胡琴琵琶与羌笛。
渲染悲凉的氛围,表达了对友人依依不舍的惜别、惆怅之情。
相关试卷
这是一份备战2024年中考语文抢分秘籍专题08 文学类句段分析抢分法宝(三种答题模式),文件包含专题08文学类句段分析抢分法宝三种答题模式原卷版docx、专题08文学类句段分析抢分法宝三种答题模式解析版docx等2份试卷配套教学资源,其中试卷共33页, 欢迎下载使用。
这是一份备战2024年中考语文抢分秘籍专题07 文言文概括分析抢分法宝,文件包含专题07文言文概括分析抢分法宝原卷版docx、专题07文言文概括分析抢分法宝解析版docx等2份试卷配套教学资源,其中试卷共23页, 欢迎下载使用。
这是一份专题08 文学类句段分析抢分法宝(三种答题模式)-备战2024年中考语文抢分秘籍学案(原卷版+解析版 全国通用),文件包含专题08句段分析抢分法宝三种答题模式原卷版docx、专题08句段分析抢分法宝三种答题模式解析版docx等2份试卷配套教学资源,其中试卷共29页, 欢迎下载使用。

