2024年高考第三次模拟考试题:生物(福建卷)(考试版)
展开(考试时间:75分钟 试卷满分:100分)
注意事项:
1.答卷前,考生务必将自己的姓名、准考证号等填写在答题卡和试卷指定位置上。
2.回答选择题时,选出每小题答案后,用铅笔把答题卡上对应题目的答案标号涂黑。如
需改动,用橡皮擦干净后,再选涂其他答案标号。回答非选择题时,将答案写在答题卡上。写
在本试卷上无效。
3.考试结束后,将本试卷和答题卡一并交回
一、单项选择题:本卷共15题,其中,1-10小题,每题2分,11~15小题,每题4分,共40分。在每题列出的四个选项中,只有一项最符合题意。
1.关于生物分子的结构,下列叙述错误的是( )
A.磷脂双分子层是膜的基本支架,其内部是磷脂的亲水端
B.肽链的盘曲、折叠与氨基酸之间能够形成氢键等有关
C.酶与底物的结构特异性契合是酶具有专一性的结构基础
D.tRNA一端的反密码子可与mRNA上的密码子互补配对
2.图为拟南芥细胞在盐胁迫环境下的自我调节机制,SOS1和NHXI均为Na+/H+转运蛋白,H+顺浓度运输可以为Na+的运输提供能量,分别使Na+外排或进入液泡,从而防止Na+破坏细胞结构和影响细胞代谢。下列叙述错误的是( )
A.H+通过H+泵的转运建立H+浓度差的过程,与放能反应相联系
B.SOS1蛋白和NHX1蛋白分子的磷酸化,有利于Na+的主动运输
C.该过程细胞质基质中的Na+进入细胞液,有利于细胞渗透吸水
D.盐胁迫环境下,细胞中ATP与ADP的相互转化处于动态平衡
3.我国科研人员运用单细胞标记和示踪技术,构建了斑马鱼原始前肠内胚层的全细胞命运图谱,揭示了细胞从原始胚层到组织器官发育成熟的过程。科研人员对斑马鱼原始前肠内胚层中的任意单个前体细胞进行标记,被标记细胞的子细胞仍有标记,并会发出红色荧光。研究人员通过可视化“追踪”,可确定被标记前体细胞在一定时间内产生的所有子细胞的位置和数量。下列相关叙述错误的是( )
A.斑马鱼前体细胞产生子细胞的过程中存在中心粒的复制和分离
B.原始前肠内胚层细胞形成组织器官是基因进行选择性表达的结果
C.与组织器官细胞相比,原始前肠内胚层细胞的分化程度高,全能性低
D.单细胞标记和示踪技术有助于进一步了解细胞发展的方向及分化机制
4.酶抑制剂有竞争性抑制剂和非竞争性抑制剂两种类型,竞争性抑制剂能与底物竞争结合酶的活性部位;而非竞争性抑制剂与活性部位以外的位点结合,使酶的结构发生改变。两种常用农药久效磷、敌百虫都是通过抑制害虫体内某消化酶活性来杀灭害虫的。为确定两种农药抑制酶活性的机制,某小组进行了实验,结果如图所示。下列叙述错误的是( )
A.该实验的测量指标可以是单位时间内底物的消耗量
B.久效磷可能与底物竞争酶的结合部位,抑制作用可逆
C.敌百虫可能导致酶的活性部位功能丧失,抑制作用不可逆
D.这两种农药对消化酶活性的抑制都不能通过增加底物浓度来缓解
5.基因组印记是一种表观遗传现象,细胞中等位基因的表达有亲本选择性,若1对等位基因中的一个表达而另一个不表达,则相关的基因称为印记基因。小鼠常染色体上的等位基因A+、A-、(A+基因对A-基因为显性)的来源及表型如表所示。相关叙述错误的是( )
[注:A+基因的表达是由印记控制区碱基序列(ICR)甲基化决定的,ICR甲基化后不能与CTCF蛋白结合。CTCF蛋白能与A+基因的启动子结合,使基因发挥作用]
A.等位基因A+与A-的根本区别是碱基排列顺序不同
B.生物的表观遗传还可能会由构成染色体的组蛋白甲基化造成
C.父源A+基因在小鼠子代体内不表达原因是碱基序列ICR甲基化
D.若让小鼠甲、乙交配得到F1,则F1中表现为显性性状的小鼠占1/2
6.尼安德特人是现代欧洲人祖先的近亲,从12万年前开始,他们统治着整个欧洲、亚洲西部以及非洲北部,但在2.4万年前,这些古人类却消失了。2010年,尼安德特人基因组草图发布,基于尼安德特人基因组草图,研究结果发现,除非洲人之外的欧亚大陆现代人均有1%~4%的尼安德特人基因成分贡献。下列说法错误的是( )
A.基因组草图是研究生物进化最直接、最重要的证据
B.尼安德特人的消失是自然选择的结果
C.基因组草图属于分子水平上的证据
D.欧亚大陆现代人与尼安德特人之间存在一定的亲缘关系
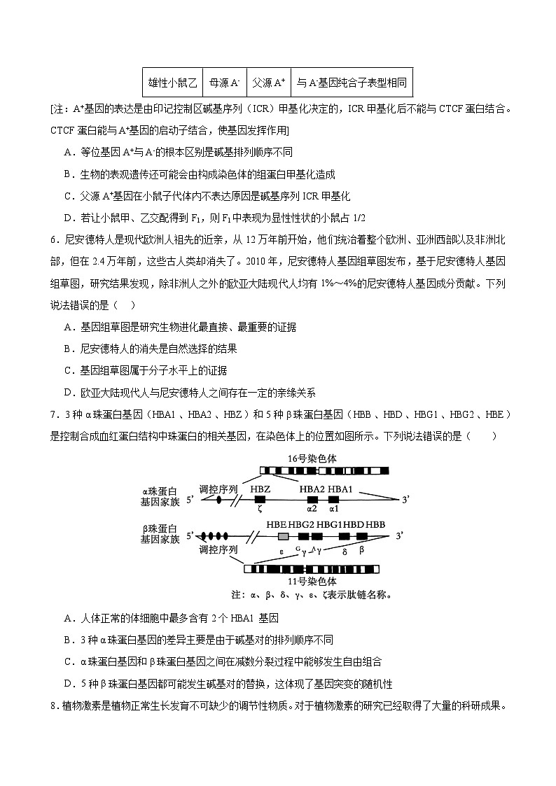
7.3种α珠蛋白基因(HBA1、HBA2、HBZ)和5种β珠蛋白基因(HBB、HBD、HBG1、HBG2、HBE)是控制合成血红蛋白结构中珠蛋白的相关基因,在染色体上的位置如图所示。下列说法错误的是( )
A.人体正常的体细胞中最多含有2个HBA1基因
B.3种α珠蛋白基因的差异主要是由于碱基对的排列顺序不同
C.α珠蛋白基因和β珠蛋白基因之间在减数分裂过程中能够发生自由组合
D.5种β珠蛋白基因都可能发生碱基对的替换,这体现了基因突变的随机性
8.植物激素是植物正常生长发育不可缺少的调节性物质。对于植物激素的研究已经取得了大量的科研成果。其中以水稻为实验材料的研究揭示了生长素与细胞分裂素影响植物根生长的机制(见下图)。下列叙述正确的是( )
A.水稻插秧前用细胞分裂素类似物处理,可提高成活率
B.生长素与细胞分裂素之间的平衡调控机制属于负反馈调节
C.抑制细胞分裂素氧化酶基因的表达,有利于水稻根系生长
D.不同种类植物激素作用的靶器官可能相同,作用效果可能相反
9.如图表示运动员受到甲刺激后,机体的生命活动调节过程。其中乙表示某种参与调节的器官。下列说法错误的是( )
A.图中的“甲刺激→乙→肾上腺→激素A”这一途径属于神经—体液调节
B.除激素A外,肾上腺还能分泌醛固酮、皮质醇等激素,可调节水盐代谢等
C.若甲刺激是低浓度血糖,此时胰岛A细胞分泌的激素B增加
D.若甲刺激为食物过咸,则激素E为抗利尿激素
10.PD-1与PD-L1是目前肿瘤治疗的热门靶点蛋白。在正常机体中,T细胞表面的PD-1与组织细胞表面的PD-L1结合,会使T细胞活性受抑制。sPD-1是PD-1的可溶形式,能够被分泌至胞外。肿瘤疫苗可激活T细胞并诱导其产生IFN-γ(一种细胞因子)。为研究sPD-1对肿瘤疫苗抗乳腺癌作用的影响,科研人员用不同浓度的IFN-γ培养小鼠乳腺癌细胞,并检测其细胞膜上PD-L1表达情况,结果如图甲所示。科研人员改造肿瘤疫苗,使其大量分泌能与PD-L1结合的sPD-1,并在实验小鼠皮下接种小鼠乳腺癌细胞后随机分为三组,分别给予肿瘤疫苗、高表达sPD-1的肿瘤疫苗、磷酸缓冲液处理,分别于6、12、18、24、30天记录并统计无瘤小鼠的比例,结果如图乙所示。下列说法正确的是( )
A.图甲中的实验组小鼠乳腺癌细胞的膜蛋白PD-L1表达减弱
B.肿瘤细胞PD-L1高水平表达会增加其被免疫系统清除的可能性
C.实验小鼠给予高表达sPD-1的肿瘤疫苗的处理组是对照组
D.图乙表明sPD-1可阻断PD-1与肿瘤细胞表面的PD-L1结合
11.紫茎泽兰是我国常见的外来入侵植物,会释放强烈的化感物质,并改变入侵地的土壤微生物群落,尤其是土壤丛枝菌根真菌可以显著促进紫茎泽兰的竞争力,而假地豆可能是对紫茎泽兰具有竞争力的潜在目标植物。为了防止紫茎泽兰的过度蔓延,生态学家提出利用有生态效益或经济价值的植物取代入侵植物的生物替代控制方法,并设计了相关实验,探究添加活性炭(AC)或杀真菌剂(FC)是否可以影响紫茎泽兰与假地豆的竞争力,从而促进本地植物的生长,所得数据如图所示。下列说法错误的是( )
A.生物替代控制方法利用的种间关系是种间竞争
B.紫茎泽兰改变土壤微生物群落的过程发生了次生演替
C.假地豆与紫茎泽兰混种时,处于优势地位的是紫茎泽兰
D.混种时,添加AC或FC提升了假地豆的竞争力
12.在湄洲岛西海岸的西亭澳,已建成500多亩的红树林生态公园,助力湄洲岛率先完成全国首个国家5A级旅游景区“双碳”规划,计划于2025年建成全国首座“零碳岛”。下列叙述错误的是( )
A.物种组成是区别红树林群落与其他群落的重要特征
B.红树林具有旅游观赏的功能体现了生物多样性的直接价值
C.红树林生态系统中的信息传递沿着食物链和食物网单向传递
D.生态公园建设应有效选择生物组分并合理布设遵循自生原理
13.福建红曲酒闻名于世,红曲酒是用红曲霉菌发酵制成,生产流程如图。有关说法错误的是( )
A.糖化是指淀粉水解,为红曲霉菌提供发酵的底物
B.开耙有助于控制发酵温度和及时通气
C.煎酒会使酶失活,终止发酵活动,不利于红曲酒的储存
D.工业化生产红酒过程中要随时监测发酵液中的微生物数量和产物浓度
14.草莓在生长过程中易感染病毒,通过无性繁殖易传播给后代。草莓体内病毒的逐年积累,是导致产量降低、品质变差的原因。下图是育种工作者选育高品质草莓的流程图。有关说法错误的是( )
A.方法一、二均利用了植物细胞具有全能性的特点
B.方法二中的草莓细胞可取自A过程中产生的细胞
C.两种方法均需进行个体生物学水平的病毒接种实验鉴定
D.相比方法一,方法二更可能引起安全性问题
15.某生物社团利用洋葱进行实验。下列相关叙述正确的是( )
A.粗提取的DNA丝状物放入二苯胺试剂中沸水浴后冷却变蓝
B.洋葱匀浆中加入双缩脲试剂呈紫色,说明其中含有蛋白质
C.观察洋葱根尖细胞时,只有分生区的细胞被甲紫染成紫色
D.需用高倍镜观察洋葱鳞片叶外表皮细胞中紫色中央液泡的大小
二、非选择题:共 5 题, 共 60 分。
16.胡杨是一种抗逆性极强的树种,一方面通过多变的叶形来适应荒漠区的强光环境,常见的叶形有条形叶、卵形叶和锯齿叶;另一方面可通过交替呼吸等生理途径来防御光破坏。为研究交替呼吸对光破坏的防御,科研人员将三种离体的叶形利用SHAM(一种交替呼吸抑制剂)处理后,在不同的光照强度下测定净光合速率,结果如图1所示,其中CK为对照组。请回答下列问题:
(1)本实验的自变量是 ,若突然停止光照,短时间内C3含量上升的原因是 。
(2)据图1推测树冠上层出现频率最高的叶形是 ,判断依据是 。
(3)过剩的光能使叶绿体内NADPH含量升高,产生过多自由基破坏叶绿体的膜结构,使光合作用强度下降。图2为交替呼吸的光防御模式图,请分析过剩光能在该过程中的能量转化形式:过剩的光能→ → → 。从系统的角度分析,该例子说明细胞作为一个统一的整体,生命活动的正常完成依赖 。
17.西医以苯二氮卓类药物(如地西泮)为主治疗失眠,但长期服用可产生药物依赖等;中医治疗常用酸枣仁,现代药理研究表明其主要通过影响γ-氨基丁酸(GABA,一种抑制性神经递质)含量来影响睡眠。近年来的研究发现安全微生物(例如乳酸菌)产生的GABA可能是新型的具有改善睡眠作用的食品活性因子。为研究加入乳酸菌对酸枣仁进行发酵后的产物(酸枣仁乳酸菌发酵液)对失眠动物模型的影响,科研小组进行以下实验,结果如表所示。请回答下列问题:
注:睡眠潜伏期是指入睡时间,从上床准备就寝到实际入睡所需时间。
(1)GABA与突触后膜上的相关受体结合, (填“会”或“不会”)引发突触后膜电位变化,使下一神经元 (填“兴奋”或“抑制”),随后神经递质 以免持续发挥作用。
(2)利用乳酸菌生产酸枣仁发酵液,可通过优化发酵温度、 (填2个因素即可)等发酵条件来优化发酵工艺。
(3)根据表中数据 (填“能”或“不能”)看出该科研小组成功建立小鼠失眠模型,理由是 。实验组分别给予酸枣仁溶液、酸枣仁乳酸菌发酵液、地西泮溶液并持续7天,模型组的处理是 。
(4)在给药的第17天,所有的小鼠禁食12h,然后采集小鼠血样,检测血清的GABA水平,请预测四组小鼠的GABA含量: (用“>”“<”或“=”表示)。
18.科研人员调查了草海国家级自然保护区内的森林群落结构和物种多样性,为森林的保护和抚育管理提供了科学依据。他们在具有一定代表性的地段对种群密度、物种组成和生物多样性等方面进行了调查分析。回答下列问题:
(1)鹅耳枥是我国特有的濒危植物,为调查鹅耳枥的种群密度,研究人员选取了10m×10m的20个样方,并记录数据。调查鹅耳枥种群密度时使用了 法,选取样方应遵循 的原则。
(2)在获得种群密度数据的同时,研究者还对每株鹅耳枥的高度进行了测量,并按高度划分为图1所示的多个树高级,树高级越大,植株越高。鹅耳枥的生长主要体现为植株高度(茎高)增加,因而图1数据主要反映了鹅耳枥种群特征中的 ,树高级为Ⅵ级以上的高大类型树木较少,说明 ,而且Ⅰ级树木几乎没有,说明鹅耳枥仍然需要进行自然保护。
(3)物种多样性指数可用来衡量群落内种类多样性的程度,是用来判断群落或生态系统稳定性的指标,物种多样性指数是物种丰富度和均匀度指数的综合指标。图2为鹅耳枥所在生物群落的生物多样性指数。物种丰富度是指 。乔木层分布在森林群落的最上层,灌木和草本分布于中下层,这种空间分布模式属于群落的 ;根据图2可知,群落中乔木层植物物种数 。
19.绿色荧光蛋白在紫外线的照射下能发出绿色荧光,最初是在一种海蜇中被发现的。转绿色荧光基因(Gfp)的幼鼠在紫外光下能发出绿色荧光。进一步研究发现,绿色荧光蛋白可以帮助人们了解细胞工作的机制,通过寻找荧光便可知道基因何时以及为什么“开启”,这项成就被称为“21世纪的显微镜”。下图表示转基因绿色荧光小鼠的培育过程,图中Ne基因编码的产物能分解G418,G418是一类对原核细胞和真核细胞都有毒性的抗生素。请回答下列有关问题:
(1)①过程将绿色荧光蛋白基因与目的基因连接起来利用的工具是 。
(2)可以从 中提取胚胎干细胞,③过程胚胎干细胞培养需要的条件有 (答出2点即可)。
(3)⑤过程应把转基因胚胎干细胞导入囊胚的 ,为了获得多只小鼠c,⑥过程的操作是 ,该过程的操作要求是 。
(4)让转基因干细胞与这些细胞一起发育成胚胎,若幼鼠 ,则说明Gfp基因在幼鼠体内成功表达。
(5)据图分析,Ne基因在转基因绿色荧光小鼠的培育过程中发挥作用的机理是 。
20.CIB品系果蝇具有一条正常的X染色体(X+)和一条含CIB区段的X染色体(XCB),其中C表示染色体上的倒位区,可抑制X染色体P间非姐妹染色单体互换。I为雄性果蝇胚胎致死的隐性基因。B为显性棒眼基因。已知CIB品系果蝇可用于隐性突变和致死突变的检测,某研究人员开展了相关的实验来探究经过X射线照射的正常眼雄果蝇的X染色体是否发生隐性突变,已知隐性性状的基因在幼虫期表达。请回答下列问题:
(1)CIB品系果蝇C区发生的变异类型是 。CIB品系果蝇和正常眼雄果蝇交配,后代中棒眼雌果蝇所占比例为 。
(2)请选择图中相关材料设计杂交实验,证明某正常眼雄果蝇的X染色体发生了隐性突变: 。
(3)某同学希望通过雌果蝇(XCIBXCIB)和雄果蝇(X+Y)交配来生产大量CIB品系果蝇,你觉得他的方案是否可行?说出你的理由。 。项目
小鼠基因来源
小鼠表型
雌性小鼠甲
母源A+
父源A+
与A+基因纯合子表型相同
雄性小鼠乙
母源A-
父源A+
与A-基因纯合子表型相同
组别
睡眠时间(s)
睡眠潜伏期(s)
失眠模型组
20.33
362.67
酸枣仁组
52.33
166.00
酸枣仁乳酸菌发酵液组
65.67
148.67
阳性药物(地西泮)组
74.00
135.67
2023年高考第三次模拟考试卷-生物(全国乙卷A卷)(考试版): 这是一份2023年高考第三次模拟考试卷-生物(全国乙卷A卷)(考试版),共7页。试卷主要包含了[生物——选修1,[生物——选修3等内容,欢迎下载使用。
2023年高考第三次模拟考试卷-生物(福建B卷)(全解全析): 这是一份2023年高考第三次模拟考试卷-生物(福建B卷)(全解全析),共24页。试卷主要包含了生长素表达,从而调控花蕊的发育等内容,欢迎下载使用。
2023年高考第三次模拟考试卷-生物(福建A卷)(参考答案): 这是一份2023年高考第三次模拟考试卷-生物(福建A卷)(参考答案),共3页。试卷主要包含了单项选择题等内容,欢迎下载使用。

