所属成套资源:2024年高考福建省第二次模拟考试卷
2024年高考第二次模拟考试:生物(福建卷)(解析版)
展开
这是一份2024年高考第二次模拟考试:生物(福建卷)(解析版),共21页。
注意事项:
1.答卷前,考生务必将自己的姓名、准考证号等填写在答题卡和试卷指定位置上。
2.回答选择题时,选出每小题答案后,用铅笔把答题卡上对应题目的答案标号涂黑。如
需改动,用橡皮擦干净后,再选涂其他答案标号。回答非选择题时,将答案写在答题卡上。写
在本试卷上无效。
3.考试结束后,将本试卷和答题卡一并交回
一、单项选择题:本卷共15题,其中,1-10小题,每题2分,11~15小题,每题4分,共40分。在每题列出的四个选项中,只有一项最符合题意。
细胞作为生命活动的基本单位,其结构和功能高度统一。下列有关叙述正确的是( )
①卵细胞体积较大有利于和周围环境进行物质交换,为胚胎早期发育提供所需养料
②哺乳动物成熟的红细胞表面积与体积之比相对较大,有利于提高气体交换效率
③小肠绒毛上皮细胞内有大量的线粒体,有助于物质运输的能量供应
④哺乳动物成熟精子中细胞质较少,有利于精子运动。
A.①②③B.②③④C.①③④D.①②④
【分析】细胞体积越大,其相对表面积越小,细胞的物质运输的效率就越低。细胞表面积与体积的关系也限制了细胞的长大。线粒体是有氧呼吸的主要场所,生物活动所需能量基本来自线粒体。细胞结构决定功能,如哺乳动物成熟的红细胞呈双凹圆饼状,有利于提高气体交换效率;哺乳动物成熟精子中没有细胞质,体积小有利于物质运输等。
【解答】解:①细胞体积越大,其相对表面积越小,物质运输能力越低,①错误;
②哺乳动物成熟的红细胞呈双凹圆饼状,其表面积与体积之比相对较大,有利于提高气体交换效率,②正确;
③线粒体是“动力车间”,小肠绒毛上皮细胞内有大量的线粒体,有利于为物质运输提供能量,③正确;
④哺乳动物成熟精子中没有细胞质,体积小有利于精子运动,④正确。
故选:B。
【点评】本题考查探究细胞表面积与体积的关系、细胞结构和功能等知识,要求考生熟记线粒体的功能,明确生物体的结构决定功能;掌握细胞表面积与体积的关系,明确体积越大,相对表面积越小,越不利于物质运输,并对各叙说作出正确的判断,尤其是④。
螺旋藻属于蓝藻门,关于螺旋藻的描述错误的是( )
A.细胞中没有众多的细胞器
B.螺旋藻与水绵均为光能自养型生物
C.核质之间通过核孔进行信息交流
D.不遵循基因分离定律与基因自由组合定律
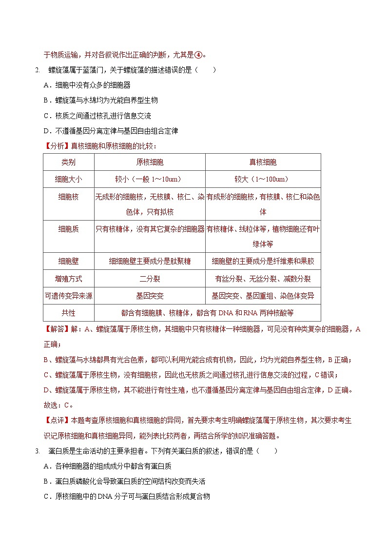
【分析】真核细胞和原核细胞的比较:
【解答】解:A、螺旋藻属于原核生物,其细胞中只有核糖体一种细胞器,可见没有种类复杂的细胞器,A正确;
B、螺旋藻与水绵都具有光合色素,都可以利用光能合成有机物,因此,均为光能自养型生物,B正确;
C、螺旋藻属于原核生物,没有细胞核,因此也无核质之间通过核孔进行信息交流的过程,C错误;
D、螺旋藻属于原核生物,其不能进行有性生殖,也不遵循基因分离定律与基因自由组合定律,D正确。
故选:C。
【点评】本题考查原核细胞和真核细胞的异同,首先要求考生明确螺旋藻属于原核生物,其次要求考生识记原核细胞和真核细胞异同,能列表比较两者,再结合所学的知识准确答题。
蛋白质是生命活动的主要承担者。下列有关蛋白质的叙述,错误的是( )
A.各种细胞器的组成成分中都含有蛋白质
B.蛋白质磷酸化会导致蛋白质的空间结构改变而失活
C.原核细胞中的DNA分子可与蛋白质结合形成复合物
D.转运蛋白介导跨膜运输时不都需要与运输的物质结合
【分析】转运蛋白分为载体蛋白和通道蛋白,载体蛋白介导的运输需要与运输的物质结合,而通道蛋白介导的运至运输不需要与运输的物质结合。
【解答】解:A、叶绿体、线粒体、高尔基体、内质网、液泡和溶酶体有膜,含有蛋白质;核糖体由rRNA和蛋白质构成,中心体成分是蛋白质,故各种细胞器的组成成分中都含有蛋白质,A正确;
B、蛋白质磷酸化会导致蛋白质的空间结构改变,空间结构改变并不意味着空间结构被破坏,不一定失活,B错误;
C、原核细胞中的DNA分子可与蛋白质结合形成复合物,DNA转录时DNA链可以与解旋酶(本质是蛋白质)和DNA聚合酶(本质是蛋白质)结合形成复合物,DNA转录时,DNA链与RNA聚合酶结合(本质是蛋白质)形成复合物,C正确;
D、转运蛋白分为载体蛋白和通道蛋白,载体蛋白介导的运输需要与运输的物质结合,而通道蛋白介导的运至运输不需要与运输的物质结合,D正确。
故选:B。
【点评】本题考查原核生物与真核生物的相关知识,意在考查学生的识记能力和判断能力,运用所学知识综合分析问题的能力是解答本题的关键。
生物学的发展与科学实验密切相关。下列实验材料或实验方法的选用,合理的是( )
A.选用洋葱根尖分生区细胞观察质壁分离和复原
B.用密度梯度离心法分离15N/15N﹣DNA与14N/14N﹣DNA
C.用取样器取样法统计土壤中小动物类群的丰富度
D.选用人的口腔上皮细胞观察染色体的形态和数量
【分析】洋葱作为实验材料:
(1)紫色洋葱的叶片分两种:①管状叶,绿色,这种叶片可用于提取和分离叶绿体中的色素。
②鳞片叶,其内外表皮都由一层细胞构成,适于显微镜观察。A、外表皮紫色,适于观察质壁分离复原;B、内表皮浅色,适于观察DNA、RNA在细胞中的分布状况。
(2)根尖分生区是观察有丝分裂的最佳材料,一是色浅,无其他色素干扰;二是此处细胞处于分裂周期中,能找到进行分裂的细胞。
【解答】解:A、洋葱根尖分生区细胞没有大液泡,不能用于观察质壁分离和复原,A错误;
B、15N/15N﹣DNA与14N/14N﹣DNA的分子质量不同,可用密度梯度离心法将二者分离开,B正确;
C、可用记名计算法或目测估计法统计土壤中小动物类群的丰富度,C错误;
D、人的口腔上皮细胞不具有增殖能力,不会出现染色体,因此不能选用人的口腔上皮细胞观察染色体的形态和数量,D错误。
故选:B。
【点评】本题主要考查生物学的相关知识,要求学生有一定的理解分析能力,能够结合题干信息和所学知识进行分析应用。
研究发现DNA的双螺旋构象有三种,A﹣DNA、B﹣DNA、Z﹣DNA,其中B﹣DNA是最常见的DNA构象,但A﹣DNA和Z﹣DNA具有不同的生物活性。B﹣DNA中多聚G﹣C区易形成Z﹣DNA。在邻近调控系统中,与调节区相邻的转录区被Z﹣DNA抑制,只有当Z﹣DNA转变为B﹣DNA后,转录才得以活化。下列相关叙述错误的是( )
A.DNA的三种双螺旋构象中都遵循碱基互补配对原则
B.Z﹣DNA可能具有更紧凑的双螺旋结构
C.DNA聚合酶更容易跟B﹣DNA相结合而调节转录起始活性
D.推测在生物体内DNA双螺旋类型也是多种多样的
【分析】DNA的双螺旋结构:①DNA分子是由两条反向平行的脱氧核苷酸长链盘旋而成的;②DNA分子中的脱氧核糖和磷酸交替连接,排列在外侧,构成基本骨架,碱基在内侧;③两条链上的碱基通过氢键连接起来,形成碱基对且遵循碱基互补配对原则。
【解答】解:A、三种DNA的空间构象虽有不同但都是反向平行双螺旋结构,因此DNA的两条单链间都遵循碱基互补配对原则,A正确;
B、因为B﹣DNA中多聚G﹣C区易形成Z﹣DNA,G﹣C之间的氢键数目多于A﹣T之间的氢键数目,因此推测Z﹣DNA可能具有更紧凑的双螺旋结构,B正确;
C、RNA聚合酶更容易跟B﹣DNA相结合而调节转录起始活性,C错误;
D、在生物体内DNA三种双螺旋构象都存在,D正确。
故选:C。
【点评】本题考查DNA分子结构的主要特点,要求考生识记DNA分子结构的主要特点,了解DNA分子双螺旋结构的构建过程,能结合所学的知识准确答题。
肺炎双球菌转化过程如图:从S型细菌中释放出来的控制荚膜形成的S基因,以双链的形式在R型细菌细胞表面的几个位点上结合。R型细菌产生的核酸内切酶首先切断DNA双链中的一条链,被切割的链在核酸酶的作用下降解,成为寡核苷酸释放到培养基中,另一条链与R型感受态细菌的特异蛋白结合,进入R型菌细胞,并通过同源重组的方式整合进入R型细菌的基因组中,使R型细菌转化为S型细菌。下列有关叙述错误的是( )
A.转化完成后的S基因表达,控制合成荚膜
B.R型菌产生的核酸内切酶和核酸酶均作用于氢键和磷酸二酯键
C.S型菌的DNA与R型菌的DNA实现同源重组,表现出S型菌的性状属于基因重组
D.由于受到DNA纯度、细菌的亲缘关系、受体菌的状态等影响,只有少量R型菌发生转化
【分析】1、转化的概念:转化是指受体细胞直接摄取供体细胞的遗传物质(DNA片段),将其同源部分进行碱基配对,组合到自己的基因中,从而获得供体细胞的某些遗传性状,这种变异现象,称为转化。
2、R型和S型肺炎双球菌的区别是前者没有荚膜(菌落表现粗糙),后者有荚膜(菌落表现光滑)。
3、由肺炎双球菌转化实验可知,只有S型菌有毒,会导致小鼠死亡,S型菌的DNA才会是R型菌转化为S型菌。
【解答】解:A、S基因是从S型细菌中释放出来的控制荚膜形成的基因,转化完成后,S基因表达,控制合成荚膜,R型细菌转化成S型细菌,A正确;
B、R型细菌产生的核酸内切酶的作用是切断DNA双链中的一条链,核酸酶的作用是降解被切割的链,两种酶的均作用于磷酸二酯键,B错误;
C、S型菌的DNA与R型菌的DNA实现同源重组,表现出S型菌的性状,这种变异属于基因重组,C正确;
D、R型菌转化为S型细菌的转化效率是很低的,是由于受到DNA纯度、细菌的亲缘关系、受体菌的状态等的影响,D正确。
故选:B。
【点评】本题考查肺炎双球菌转化实验的相关知识,意在考查学生的识记能力和判断能力,运用所学知识综合分析问题和解决问题的能力。
研究表明,L﹣精氨酸对肿瘤生长有抑制作用。为利用L﹣精氨酸治疗肿瘤,研究人员拟对非致病性大肠杆菌中利用NH3合成L﹣精氨酸的途径进行改造,构建能大量合成L﹣精氨酸的工程菌M。如图为大肠杆菌中相关代谢途径。据图分析正确的是( )
A.改造A基因使A酶结构改变,解除L﹣精氨酸对A酶的抑制作用;同时敲除R基因,解除复合物对A酶的抑制作用,可以成功构建M菌
B.改造A基因使A酶结构发生改变不能用诱变育种的方式,因为基因突变具有低频性和不定向性,故通过蛋白质工程完成
C.A基因和R基因都是通过控制酶的合成,控制新陈代谢从而控制生物性状的
D.A基因和R基因属于非等位基因,可能因为位于同一条染色体上而不遵守基因的自由组合定律
【分析】蛋白质工程就是通过对蛋白质化学、蛋白质晶体学和蛋白质动力学的研究,获得有关蛋白质理化特性和分子特性的信息,在此基础上对编码蛋白质的基因进行有目的的设计和改造,通过基因工程技术获得可以表达蛋白质的转基因生物系统。
【解答】解:A、由图可知,L﹣精氨酸可抑制酶A的活性,且L﹣精氨酸与R蛋白结合形成的复合物会抑制酶的活性,为获得更多的精氨酸,应提高酶A的活性,故对A和R基因改造的思路为:改造A基因使A酶结构改变,解除L﹣精氨酸对A酶的抑制作用;同时敲除R基因,解除复合物对A酶的抑制作用,可以成功构建M菌,A正确;
B、所谓蛋白质工程,就是利用基因工程手段,包括基因的定点突变和基因表达对蛋白质进行改造,以期获得性质和功能更加完善的蛋白质分子,因此改造A基因使A酶结构发生改变可以用诱变育种的方式,B错误;
C、据图可知,A基因是通过控制酶的合成,控制新陈代谢从而控制生物性状的;R基因是通过控制蛋白质的合成,从而直接控制生物性状的,C错误;
D、A基因和R基因是大肠杆菌中的基因,大肠杆菌属于原核生物,没有染色体,不遵循孟德尔的遗传规律,D错误。
故选:A。
【点评】本题考查基因对性状的控制的相关知识,意在考查学生的识记能力和判断能力,运用所学知识综合分析问题的能力。
免疫失调会引发一些疾病,如重症肌无力病人的神经﹣肌肉接头(突触)处的乙酰胆碱受体(AChR)被当作抗原而受到抗体攻击,使该受体失去功能,使肌肉不能收缩。下列关于免疫失调的说法正确的是( )
A.肌肉细胞膜上的乙酰胆碱受体受到了攻击,所以重症肌无力是细胞免疫的结果
B.类风湿关节炎和重症肌无力都属于自身免疫病,目前都缺乏有效的根治手段
C.过敏反应具有明显的遗传倾向,过敏机体一旦接触过敏源就会引发过敏症状
D.艾滋病属于免疫缺陷病,与艾滋病病人握手、共进午餐都容易感染艾滋病病毒
【分析】过敏反应:指已免疫的机体在再次接受相同物质的刺激时所发生的反应,引起过敏反应的物质叫做过敏原。如花粉、油漆、鱼虾等海鲜、青霉素、磺胺类药物等(因人而异)。
自身免疫病:是指机体对自身抗原发生免疫反应而导致自身组织损害所引起的疾病。举例:风湿性心脏病、类风湿性关节炎、系统性红斑狼疮等。
【解答】解:A、重症肌无力患者的致病机理是患者体内产生的抗乙酰胆碱受体的抗体作用于乙酰胆碱受体后,使得乙酰胆碱受体退化且再生受阻,进而导致乙酰胆碱不能将兴奋传递到肌肉细胞,产生肌无力症状,所以重症肌无力是体液免疫的结果,A错误;
B、类风湿关节炎和重症肌无力都属于自身免疫病,自身免疫病的发病率较高,其中许多类型都缺乏有效的根治手段,B正确;
C、过敏反应具有明显的遗传倾向,过敏反应是指已免疫的机体在再次接受相同物质的刺激时所发生的反应,C错误;
D、艾滋病属于获得性免疫缺陷病,属于一种传染病,传播途径有:性接触传播、血液传播和母婴传播,与艾滋病病人握手、共进午餐属于日常的生活接触,并不会感染艾滋病,D错误。
故选:B。
【点评】本题考查免疫失调的相关知识,要求学生有一定的理解分析能力,能够结合题干信息和所学知识进行分析应用。
隐花色素2(CRY2)是一种蓝光受体。对野生型和CRY2功能缺失突变体拟南芥在不同光周期诱导下的开花时间进行研究,结果如图,开花时茎基部叶片越多代表开花越迟,下列说法错误的是( )
A.长日照条件下CRY2参与拟南芥开花的调控
B.长日照、16℃是最适宜拟南芥开花的条件
C.相对于长日照,短日照下拟南芥开花延迟
D.蓝光、温度都可作为信号调节生命活动
【分析】据图分析,野生型在长日照、22℃条件下,开花时茎基部叶片最少,说明野生型在这个条件下开花最早。野生型和突变体相比,开花时茎基部叶片不同,说明收到CRY2功能缺失的影响。
【解答】解:A、据图分析,长日照条件下,在两个不同温度,野生型开花时茎基部叶片都较少,开花较早,野生型跟突变体相比,野生型有CRY2,说CRY2参与拟南芥开花的调控,A正确;
B、野生型在长日照、22℃条件下,开花时茎基部叶片最少,说明野生型在这个条件下开花最早,B错误;
C、相对于长日照,短日照下,两个不同温度,野生型跟突变体开花时茎基部叶片都较多,说明开花延迟,C正确;
D、隐花色素2(CRY2)是一种蓝光受体,有无CRY2和不同温度下,开花时茎基部叶片数目不同,说明蓝光、温度都可作为信号调节生命活动,D正确。
故选:B。
【点评】本题考查植物生长发育调节的相关知识,意在考查学生的识记能力和判断能力,运用所学知识综合分析问题的能力是解答本题的关键。
在我国江南的一片水稻田中生活着某种有害昆虫。为了解虫情,先后两次(间隔3天)对该种群展开了调查,前后两次调查得到的数据统计结果如图所示。
在两次调查间隔期内,该昆虫种群最可能遭遇到的事件为( )
A.受寒潮侵袭B.遭杀虫剂消杀
C.被天敌捕杀D.被性外激素诱杀
【分析】分析题图:与第1次调查相比,第2次调查结果中生殖期和生殖后期昆虫的性别比例变化较大。
【解答】解:A、若受寒潮侵袭,则各日龄阶段昆虫受侵袭程度应一致,不会出现图示结果,A错误;
B、若遭杀虫剂消杀,则各日龄阶段昆虫被消杀程度应一致,不会出现图示结果,B错误;
C、若被天敌捕杀,则低日龄阶段昆虫被捕食概率较高,对低日龄阶段昆虫的影响较大,但雌雄被捕食的概率应一致,因此不会出现图示结果,C错误;
D、性引诱剂诱杀雄性昆虫,因此生殖期和生殖后期雄性昆虫数量变化较大,与图示结果相符,D正确。
故选:D。
【点评】本题结合模式图,考查种群的相关知识,要求考生识记种群的数量特征,掌握影响种群数量的环境因素,能正确分析题图,再结合所学的知识准确答题。
如图为某河流生态系统受到生活污水(含大量有机物)轻度污染后的净化作用示意图。下列说法错误的是( )
A.流入该生态系统的能量全部来自生产者固定的太阳能
B.AB段溶解氧减少的主要原因是藻类数量减少和需氧型细菌大量繁殖
C.BC段藻类大量繁殖的主要原因是有机物分解产生大量的等无机盐离子
D.图示过程说明该河流生态系统具有抵抗力稳定性
【分析】1、生态系统具有一定的自我调节能力,自我调节能力的基础是负反馈调节,生态系统的自我调节能力是有一定限度的。
2、抵抗力稳定性:生态系统抵抗外界干扰并使自身的结构与功能保持原状的能力。
【解答】解:A、由题意可知,流入该生态系统的能量不仅来自生产者固定的太阳能,还有污水中的能量,A错误;
B、分析图可知,AB段溶解氧大量减少的主要原因是藻类数量的减少和需氧型细菌的大量繁殖,导致溶解氧随有机物被需氧型细菌分解而大量消耗,B正确;
C、分析图可知,BC段含碳有机物在减少,说明有机物被大量分解,产生等无机盐离子,使藻类大量繁殖,C正确;
D、由题意可知,该图表示某河流生态系统受到生活污水(含大量有机物)轻度污染后的净化作用示意图,体现了生态系统具有一定的自我调节能力,说明该河流生态系统具有抵抗力稳定性,D正确。
故选:A。
【点评】本题着重考查了生态系统稳定性方面的知识,要求考生识记生态系统的稳定性的类型及原因,能够利用物质循环的观点解释相关问题,难度适中。
东海原甲藻与中肋骨条藻是我国近海主要的两个赤潮藻种,几乎每年都会引发大规模的赤潮,对海洋养殖业构成了极大威胁。为了解浮游植物种间竞争在赤潮发生中的作用,研究者设计了东海原甲藻与中肋骨条藻的共培养实验,结果如图所示。下列有关说法错误的是( )
A.东海原甲藻与中肋骨条藻都是生产者
B.两藻共培养时是种间竞争关系,竞争程度持续增大
C.两藻共培养一段时间,中肋骨条藻可能产生了某种物质抑制了东海原甲藻生长
D.赤潮产生的原因与水体中N、P等无机盐含量增多有关
【分析】种间竞争是指两种或更多种生物共同利用同样的有限资源和空间产生的相互排斥的现象。
【解答】解:A、东海原甲藻与中肋骨条藻都是自养生物,属于生产者,A正确;
B、两藻共培养时是种间竞争关系,随着时间的进行,中肋骨条藻数量一直增加而东海原甲藻数量先增加后减少,竞争程度先增大后减小,B错误;
C、两藻共培养一段时间,中肋骨条藻数量一直增加而东海原甲藻数量先增加后减少,中肋骨条藻可能产生了某种物质抑制了东海原甲藻生长,C正确;
D、水体中N、P等无机盐含量增多,藻类大量繁殖,因此赤潮产生的原因与水体中N、P等无机盐含量增多有关,D正确。
故选:B。
【点评】本题考查种间关系的相关知识,旨在考查考生的理解能力和综合运用能力,以及生命观念、科学思维和科学探究的核心素养。
瘦素是动物体内参与调节能量代谢和食物摄入的一种激素。有研究表明蛋白酶P会影响瘦素的作用。分别用高脂及正常饮食饲喂实验小鼠一段时间后,发现高脂饮食组小鼠下丘脑神经组织中蛋白酶P的含量显著高于正常饮食组,小鼠细胞膜上瘦素受体的表达量情况如图所示。下列相关叙述,错误的是( )
A.瘦素是一种信息分子,在体内需要源源不断地产生
B.A、B组结果比较可推测蛋白酶P能减少瘦素受体含量
C.与C组相比,A组小鼠在控制自变量上采用的是“减法原理”
D.针对高脂饮食导致的肥胖患者可以开发抑制蛋白酶P基因表达的药物
【分析】电泳图分析可知,C组瘦素受体表达量低于B组,而A组瘦素受体表达量高于B组。三组小鼠中,BC组野生小鼠神经细胞中蛋白酶P含量最高,最低的是A组蛋白酶P基因敲除的小鼠,由此推测,蛋白酶P可能是通过作用于细胞膜上瘦素的受体来发挥作用。
【解答】解:A、瘦素是激素,属于一种信息分子,由于激素发挥作用后会立即被相应酶分解,因此在体内需要源源不断地产生,A正确;
B、A、C组结果比较可推测蛋白酶P能减少瘦素受体含量,B错误;
C、与C组相比,A组小鼠在控制自变量上采用的是“减法原理”,敲除了蛋白酶P基因,C正确;
D、结合分析可知,蛋白酶P可能是通过作用于细胞膜上瘦素的受体来发挥作用,故可通过研制抑制蛋白酶P的药物对肥胖患者进行治疗,D正确。
故选:B。
【点评】本题主要考查人体激素调节在维持稳态中的作用,意在考查学生对基础知识的理解掌握,难度适中。
基因X的表达需要糖皮质激素及其受体的复合物与糖皮质激素应答元件的结合,其表达产物可促进细胞凋亡,而生长阻滞特异转录物5(Gas5)是一种长链非编码RNA,其调控细胞凋亡的机理如图所示。有关叙述正确的是( )
A.Gas5是通过转录生成的不含有氢键的单链RNA
B.糖皮质激素应答元件的化学组成与Gas5完全不同
C.Gas5直接抑制RNA聚合酶与基因X的启动子结合
D.降低癌细胞中Gas5的含量可为肿瘤治疗提供新思路
【分析】根据题意分析:基因X的表达需要糖皮质激素及其受体的复合物与糖皮质激素应答元件的结合,其表达产物可促进细胞凋亡,而Gas5与糖皮质激素受体结合,抑制糖皮质激素及其受体的复合物与糖皮质激素应答元件的结合,从而抑制基因的表达。
【解答】解:A、据图可知,Gas5结构中含有氢键,A错误;
B、糖皮质激素应答元件是DNA片段,Gas5是RNA,DNA和RNA化学组成上有相同的成分,都有A、G、C和磷酸,B错误;
C、据图可知,Gas5通过与糖皮质激素受体结合,抑制抑制糖皮质激素及其受体的复合物与糖皮质激素应答元件的结合,从而抑制基因X的表达,C错误;
D、降低癌细胞中Gas5的含量,基因X得以表达,可以促进细胞凋亡,为肿瘤治疗提供新思路,D正确。
故选:D。
【点评】本题主要考查的是遗传信息转录的相关知识,意在考查学生对基础知识的理解掌握,难度适中。
某种植物的红花和白花是一对相对性状,花顶生和花腋生是另一对相对性状,这两对相对性状各受一对等位基因控制。为研究其遗传机制,科研小组进行了杂交实验,结果如下。下列叙述错误的是( )
实验①:红花顶生×红花顶生→红花顶生:白花顶生:红花腋生:白花腋生=6:2:3:1
实验②:红花顶生×白花腋生→红花顶生:白花顶生:红花腋生:白花腋生=1:1:1:1
实验③:红花腋生×白花顶生→红花顶生:白花顶生:红花腋生:白花腋生=1:1:1:1
实验④:红花顶生×白花顶生→红花顶生:白花顶生:红花腋生:白花腋生=?
A.实验①可说明红花对白花为显性性状,花顶生对花腋生为显性性状
B.实验①②③都能单独地证明这两对相对性状的遗传是相对独立的
C.根据实验①推测该分离比的出现可能是控制花顶生的基因纯合致死导致
D.实验④的结果为红花顶生;白花顶生:红花腋生:白花腋生=2:2:1:1
【分析】研究一对到多对相对性状的杂交,应用统计学方法对实验结果进行分析,运用了假说―演绎法。一对杂合子自交后代的性状分离比是3:1,两对杂合子自交后代的性状分离比是9:3:3:1。根据题意可知红花、顶生为显性性状。
【解答】解:A、①的双亲红花×红花→子代红花:白花=3:1,说明红花为显性;双亲顶生×顶生→子代顶生:腋生=8:4=2:1,说明顶为显性,且可能显性纯合致死,A正确;
B、①的子代6:2:3:1是9:3:3:l由于一对显性基因显性纯合致死之后的此例,可说明两对等位基因独立遗传;②是双杂合和隐性纯合子杂交,属于测交,后代1:1:1:1,两对基因独立会遗传,③的两个亲本基因型都是一对杂合,一对隐性纯合,两对基因遵循或不遵循自由组合定律,都会出现这种结果,B错误;
C、①子代顶生:腋生=2:1,推出显性纯合子致死,C正确;
D、④的双亲红花×白花,后代有白花,那么子代红花:白花=1:1,双亲顶生(Bb)×顶生(Bb)→Bb:bb=2:1,那么子代红花:白花=(1:1)×(Bb:bb顶:腋)(2:1)=红顶:红腋:白顶:白腋=2:1:2:1,D正确;
故选:B。
【点评】本题考查基因的分离定律与自由组合定律有关知识,要求学生理解两个定律的实质,在准确分析题干信息的基础上运用所学知识和方法解决问题。
二、非选择题:共 5 题, 共 60 分。
纳米银由于抗菌性能良好而被广泛应用于食物容器、个人护理品等商品中,但其释放到水环境中的风险也引起了研究者的重视。用单细胞小球藻研究纳米银的毒性,开展了如图实验。请回答:
(1)用计数法研究“纳米银”对小球藻生长的抑制情况,结果如图甲,据图可知纳米银在 条件下的毒性更强。
(2)用溶氧法进一步探究不同浓度纳米银对小球藻光合作用和呼吸作用的影响,进行了如下实验,结果如图乙。
①材料用具:不同浓度的纳米银溶液、培养液、小球藻若干、密闭锥形瓶若干、溶氧测定仪、蒸馏水等。
②实验步骤:
第一步:将小球藻平均分为A、B两组,A、B组又各分为 个小组并编号,分别放入密闭锥形瓶中培养。
第二步:A、B组中的对照组分加适量蒸馏水,实验组都分别加 。
第三步:A组全部放在4000lx光照条件下培养,B组全部放在黑暗条件下培养,温度等其他条件
,培养10min后,检测各个锥形瓶中 的变化。
③实验结果:如图乙其中系列1表示水体中的初始溶氧量,则系列 表示A组实验数据。若不加纳米银,小球藻的总光合作用速率为 mg/L•min溶解氧。
④综上研究,可得出实验结论: 。
【分析】(1)分析题干信息可知,该实验的目的是研究“纳米银”对小球藻生长的抑制情况,实验的自变量是不同浓度的纳米银溶液,因变量是小球藻的生长状况,由甲图的实验结果可知,在黑暗的条件下,纳米银对小球藻的抑制作用更强,当纳米银的浓度为4mg/L时,纳米银对小球藻的抑制率高达100%,相同浓度下,对于在光照条件下的小球藻的抑制率较低;
(2)分析题干信息可知,该实验的目的是用溶氧法进一步探究不同浓度纳米银对小球藻光合作用和呼吸作用的影响,实验的自变量是不同浓度的纳米银溶液,因变量是氧气的释放量,可以用培养液中溶解氧的变化来表示
【解答】解:(1)分析甲图可知,相同纳米银浓度下,黑暗时对小球藻生长状况的抑制率比光照条件下更高,因此黑暗条件下纳米银毒性更高。
(2)分析题干信息可知,该实验的目的是探究不同浓度纳米银对小球藻光合作用和呼吸作用的影响,因此实验分为两大组,一组是黑暗条件下探究纳米银的浓度对呼吸作用的影响,另一组是光照条件下探究纳米银浓度对光合作用的影响,实验的自变量是不同浓度的纳米银溶液;因变量是培养液中氧气的增加量或减少量,曲线中有5个浓度的纳米银溶液,加上空白对照,每一组有6个实验试管,按照实验设计的单一变量原则和对照原则,实验步骤如下:
第一步:将小球澳平均分为A、B两组,A、B组又各分6小组并编号,分别放入密闭锥形瓶中培养;
第二步:A,B组中的实验组都分别加等量的不同浓度的纳米银溶液,对照组加等量蒸馏水;
第三步:A组全部放在4000LX光照条件下培养,B组全部放在黑暗条件下培养,温度等其他条件相同且适量,培养10分钟后,检测各个锥形瓶中溶氧量的变化;
③由于A组是在光照条件下进行的,若初始培养液中氧气浓度是系列1,光合作用过程释放氧气,因此系列2为A组条件下的实验结果,系列3是B组,黑暗条件下的实验结果;小球藻的光合作用强度是指实际光合作用的强度,实际光合作用强度=净光合作用强度+呼吸作用强度,分析题图可知,10分钟后,不加纳米银的情况下氧气浓度增加了14﹣6=8mg/L,即净光合作用强度是每分钟为0.8mg/L,黑暗条件下,10分钟后,不加纳米银的氧气浓度为4.5mg/L,即呼吸作用强度是每分钟(6﹣4.5)mg/L÷10=0.15mg/L,因此实际光合作用强度=净光合作用强度+呼吸作用强度=0.8+0.15=0.95≈1.0mg/L。
④分析题图曲线可知,纳米银既能抑制小球藻的呼吸作用也能抑制小球藻的光合作用,而且对呼吸作用的抑制作用更显著。
故答案为:
(1)黑暗
(2)6;等量的不同浓度的纳米银溶液;相同且适宜;溶氧量;2;0.95;纳米银能抑制光合作用和呼吸作用,且对呼吸作用的抑制更为显著
【点评】本题的知识点是纳米银浓度对光合作用与呼吸作用的影响,分析题干明确实验目的,根据实验目的分析实验变量和实验原理是解题的突破口,对实验设计的单一变量原则和对照原则的应用及分析题图曲线获取信息并根据信息进行推理、判断获取结论是本题考查的重点。
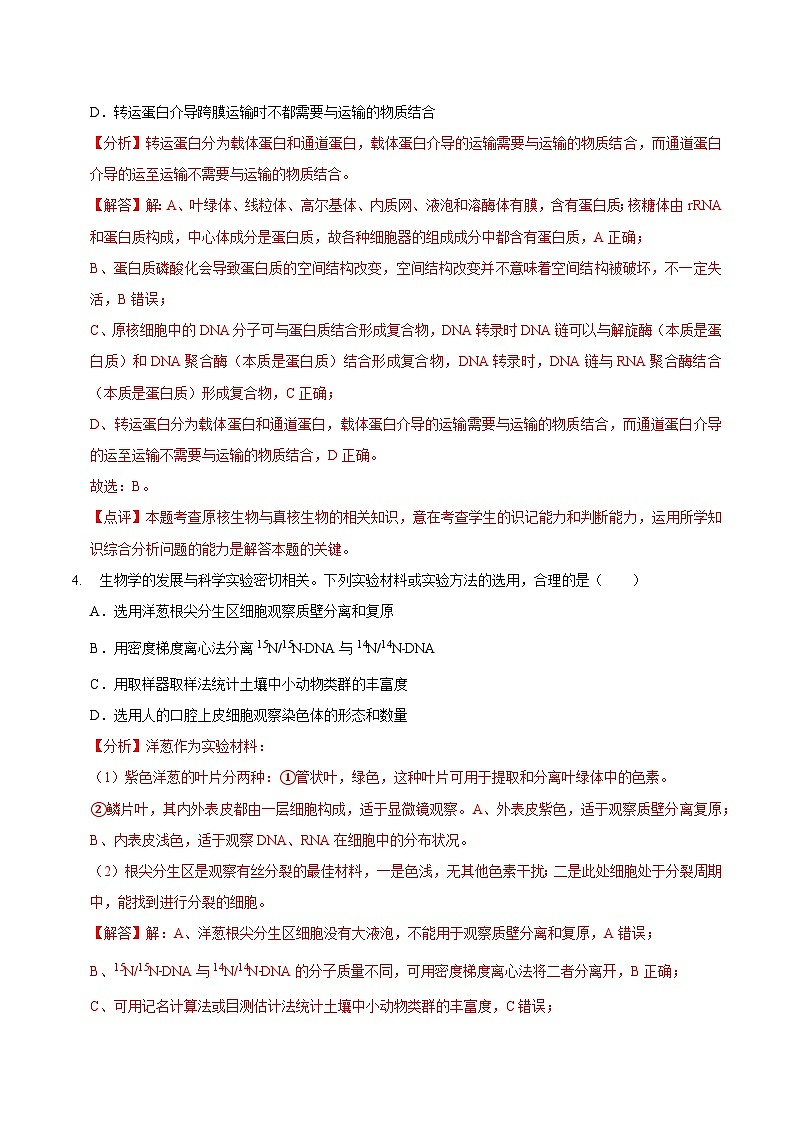
黄芪多糖(APS)具有很好的降血糖作用。为了探究黄芪多糖的降糖机理,科研人员先用高热量饲料饲喂小鼠8周后,用小剂量链脲佐菌素注射小鼠,2周后测定血糖和血清胰岛素含量,筛选获得糖尿病模型鼠。利用Ⅱ型糖尿病模型鼠进行APS降糖实验,主要处理及实验结果如表(其中GLUT4为葡萄糖转运蛋白)。根据材料回答下列问题:
(1)各组实验小鼠的选择要求是 (写出2点即可)。链脲佐菌素破坏了小鼠的胰岛B细胞,从而导致 分泌减少。青少年型糖尿病属于遗传病种类中的 遗传病。
(2)本实验中,1、3组实验自变量是 ;比较1、3组实验结果说明
;比较1、2、4组实验结果可知,APS降血糖的机理是 。
(3)糖尿病模型鼠在灌喂APS溶液5周后血糖浓度明显降低, (填“能”或“不能”)据此将APS溶液替代胰岛素直接用于临床治疗Ⅱ型糖尿病,理由是
。
【分析】1、胰岛素是由胰岛B细胞产生的、在人体内唯一降低血糖的激素。胰岛A细胞产生的胰高血糖素和肾上腺分泌的肾上腺素都可以促进肝糖原分解为葡萄糖进入血液,升高血糖浓度,二者具有协同作用。胰岛素和胰高血糖素在生理作用上具有拮抗作用。
2、该实验的目的是研究黄芪多糖对糖尿病大鼠降低血糖的效果,实验的自变量是小鼠的健康状况和是否灌喂黄芪多糖,实验的因变量是血糖浓度、胰岛素浓度和GLUT4相对表达量,试剂的用量、培养条件和培养时间等为无关变量,无关变量应该保持一致且适宜,按照实验设计的单一变量原则和对照原则分析解题。
【解答】解:(1)为减少实验误差,各组实验小鼠选择时要性别相同、生理状态相同;由于链脲佐菌素破坏了小鼠的胰岛B细胞,因此可导致胰岛素释放减少。青少年型糖尿病属于遗传病种类中的多基因遗传病。
(2)本实验中,第1、3组的自变量为是否灌喂APS溶液。比较实验结果可知,APS对正常小鼠的血糖平衡调节几乎没有影响;比较第1、2、4组实验结果可知,APS可以增加模型鼠GLUT4相对表达量,但胰岛素浓度基本不变,故可以推测APS降血糖的机理是提高GLUT4表达量,加速细胞摄取葡萄糖。
(3)由表格数据可知,用APS溶液灌喂5周后,其血糖浓度与正常小鼠比较还是较高,因此不能将APS溶液替代胰岛素直接用于临床治疗Ⅱ型糖尿病。
故答案为:
(1)性别相同、生理状态相同 胰岛素 多基因
(2)是否灌喂APS溶液 灌喂APS溶液,对正常小鼠体内的血糖调节几乎不受影响 提高GLUT4表达量,加速细胞摄取葡萄糖
(3)不能 用APS溶液灌喂5周后,其血糖浓度与正常小鼠比较还是较高
【点评】本题主要考查内环境稳态的调节中血糖平衡调节这一实例,要求学生结合图解理解相关过程和机制,并具有一定的理解分析能力。
斑马鱼的酶D由17号染色体上的D基因编码。具有纯合突变基因(dd)的斑马鱼胚胎会发出红色荧光。利用转基因技术将绿色荧光蛋白(G)基因整合到斑马鱼17号染色体上,带有G基因的胚胎能够发出绿色荧光。未整合G基因的染色体的对应位点表示为g。用个体M和N进行如图杂交实验:
(1)根据上述杂交实验推测,亲代M的基因型是 。子代胚胎中只发绿色荧光的胚胎基因型包括 。
(2)杂交后,出现红•绿荧光(既有红色又有绿色荧光)胚胎的原因是亲代 (填“M”或“N”)的初级精(卵)母细胞在减数分裂过程中,同源染色体的 发生了交换,导致染色体上的基因重组。通过记录子代中红•绿荧光胚胎数量与胚胎总数,可计算得到该亲本产生的重组配子占其全部配子的比例,算式为 。
(3)待子代胚胎发育成熟后,让红•绿荧光雌雄个体间自由交配(不考虑基因重组与基因突变等任何变异),后代表现型及比例为 。
(4)转录时,首先与绿色荧光蛋白(G)基因启动部位结合的酶是 ,基因刚转录出来的RNA全长有4500个碱基,而翻译成的绿色荧光蛋白仅由167个氨基酸组成,说明
。
(5)翻译时,一个核糖体从起始密码子到达终止密码子约需4秒钟,实际上合成100个绿色荧光蛋白分子所需的时间约为1分钟,其原因是 ;随着核糖体的移动,读取下一个密码子,催化肽键形成的酶不断连接新的tRNA上的氨基酸,则该酶的作用是 (单选)。
A.将肽链从核糖体转移到另一个tRNA上
B.将肽链从一个氨基酸转移到另一个氨基酸
C.将正在延伸的肽链转移到一个新的氨基酸上
D.将氨基酸从tRNA转移到正在伸长的肽链
【分析】分析题图,M(D_gg)×N(DdGg)→绿色荧光(D_G_)、红色荧光(ddgg)、无荧光(Ddgg)、红•绿荧光(ddGg),说明M的基因型为Ddgg。
【解答】解:(1)分析题图,M(D_gg)×N(DdGg)→绿色荧光(D_G_)、红色荧光(ddgg)、无荧光(Ddgg)、红•绿荧光(ddGg),说明M的基因型为Ddgg。子代胚胎中只发绿色荧光的胚胎基因型包括DDGg、DdGg。
(2)D、G在基因分离时候会出现连锁现象,亲本N只能产生两种配子,即DG和dg,与M杂交时不会出现红绿荧光(ddG_ )这样的表现型,若出现,则说明N产生了基因型为Dg的配子,可见其在减数分裂形成配子的过程中,同源染色体上的非姐妹染色单体发生了交换。若亲代N产生的配子中重组的配子(dG和Dg)占的比例为x,则dG占的比例为 ,又因亲代M产生两种比例相等的配子:Dg、dg,则可知子代胚胎中红•绿荧光胚胎的概率为 ,因此重组的配子占的比例为4×(红•绿荧光胚胎数量/胚胎总数)。
(3)由题意可知,子代红•绿荧光的基因型为ddGg,让红•绿荧光雌雄个体间自由交配(不考虑基因重组与基因突变等任何变异),后代表现型及比例为红•绿荧光(ddG_ ):红色荧光(ddgg)=3:1。
(4)转录时,首先与G基因启动部位结合的酶是RNA聚合酶,合成RNA的原料是核糖核苷酸;由于RNA的碱基数远远多于氨基酸数目的3倍,所以推测是由于转录出来的RNA需要加工才能翻译。
(5)翻译时,一个核糖体从起始密码子到达终止密码子约需4秒钟,实际上合成100个绿色荧光蛋白分子所需的时间约为1分钟,其原因是一条mRNA上有多个核糖体同时翻译,可以加快蛋白质的合成速度。随着核糖体的移动,读取下一个密码子,催化肽键形成的酶不断连接新的tRNA上的氨基酸,则该酶的作用是:将正在延伸的肽链转移到一个新的氨基酸上,故选:C。
故答案为:
(1)Ddgg DDGg、DdGg
(2)N 非姐妹染色单体 4×(红•绿荧光胚胎数量/胚胎总数)
(3)红•绿荧光:红色荧光=3:1
(4)RNA聚合酶 转录出来的RNA需要加工才能翻译
(5)一条mRNA上有多个核糖体同时翻译 C
【点评】本题考查变异的类型、自由组合规律的应用,需要考生能熟练的辨析各种变异类型,属于对理解、应用层次的考查。
湖泊生态系统具有多种多样的功能,如调蓄、改善水质、为动物提供栖息地、调节局部气候、为人类提供饮用水与食物等。湖泊生态系统是由湖泊生物群落与非生物环境相互作用而形成的统一整体。回答下列问题:
(1)区分湖泊生物群落与草原生物群落,主要依据它们的 等方面的差异。
(2)“毕竟西湖六月中,风光不与四时同”是宋代诗人杨万里游西湖时留下的名句,体现了生物多样性的
价值;诗文描写的“西湖四时风光”,即群落外貌等,发生规律性变化的原因是
。
(3)在某湖泊中,体型较大的鲌鱼捕食鲚鱼,鲚鱼和银鱼均以浮游动物为食,但具体食物有差异,浮游动物以浮游植物为食。据题分析,鲚鱼和银鱼的生态位 (填“相同”或“不同”);调查显示,银鱼年捕获量随着鲌鱼年捕获量的降低而降低,原因可能是
;上述生物不能构成生物群落,原因是
。
【分析】生物多样性的价值
直接价值:对人类有食用、药用和工业原料等使用意义,以及有旅游观赏、科学研究和文学艺术创作等非实用意义的;
间接价值:对生态系统起重要调节作用的价值(生态功能);
潜在价值:目前人类不清楚的价值。
【解答】解:(1)区分湖泊生物群落与草原生物群落,主要依据它们的(外貌和)物种组成等方面的差异。
(2)题干所述为生物多样性的文学创作价值,属于直接价值。由于阳光、温度(和水分)随季节而变化导致群落的外貌特征等发生规律性变化。
(3)鲚鱼和银鱼均以浮游动物为食,但具体食物有差异,说明二者生态位不同。鲌鱼捕食鲚鱼,鲚鱼和银鱼均以浮游动物为食,捕获鲌鱼,导致鲚鱼天敌减少,其数量增加,银鱼生存压力增大,种群数量减少,导致银鱼年捕获量降低。群落是指一定区域内,特定时间内,所有生物集合的总称,包括生产者、消费者和分解者,上述生物只有生产者和消费者,没有分解者,不能构成生物群落。
故答案为:
(1)(外貌和)物种组成
(2)直接 阳光、温度(和水分)随季节而变化
(3)不同 鲚鱼数量增加,银鱼生存压力增大,种群数量减少,导致银鱼年捕获量降低 题述生物中有生产者和消费者,但没有分解者
【点评】本题主要考查种群和群落的相关知识,意在考查考生理解所学知识要点,把握知识间内在联系的能力,能够运用所学知识,对生物学问题作出准确的判断,难度适中。
CD3δ严重联合免疫缺陷(SCID)是由CD3D基因突变引起的,该突变阻止了T细胞生长发育所需的CD3D蛋白的合成。科研人员对第3代CRISPR/Cas9基因编辑系统进行改造,获得一种超精确的腺嘌呤碱基编辑系统(ABE),该系统主要由向导sgRNA、Cas9切口酶和腺嘌呤脱氨酶组成,作用机制如图1。利用该系统在CD3δ﹣SCID患者的造血干细胞中可以更正约71.2%的致病突变。
(1)研究发现、Cas9切口酶只能对DNA的单链剪切,腺嘌呤脱氨酶催化腺嘌呤核苷酸转变成次黄嘌呤核苷酸,次黄嘌呤核苷酸可以和胞嘧啶核苷酸碱基互补配对,据此推测,至少通过 次DNA复制可以完成修复。
(2)sgRNA是人工合成的一段能与靶基因互补配对的特殊序列,由23个连续碱基组成。研究发现,sgRNA会识别与之匹配的其它区域,导致sgRNA脱靶,试分析其原因是
,对此,你的解决措施是
。
(3)为了对改造后的CD3D基因进行研究,把CD3D基因和His标签基因(His标签由6个组氨酸组成)连接起来构建融合基因,并构建重组基因表达载体,图2为载体、CD3D基因的结构、不同限制酶的识别序列及切割位点,欲将标签基因连接在CD3D基因编码区的末端,已知组氨酸的密码子为CAU,终止密码子为UAG。
①写出His的基因编码链的碱基序列5' 3'。
②为构建融合基因并将其插入载体,科研人员设计了一对与CD3D基因编码区两端序列互补配对的引物,设计时需在引物 (填“A”或“B”)的5'端增加相应的限制酶识别序列和His基因的编码序列,请写出该引物开头的12个碱基序列:5' 3'。
【分析】基因表达载体的构建:是基因工程的核心步骤。基因表达载体包括目的基因、启动子、终止子和标记基因等。
【解答】解:(1)由图1可知需要把A﹣T碱基对修复为G﹣C碱基对,腺嘌呤脱氨酶把A变成次黄嘌呤核苷酸,第一次复制黄嘌呤核苷酸与C配对,第二次复制C﹣G配对,完成修复,所以至少通过2次DNA复制可以完成修复。
(2)sgRNA是人工合成的一段能与靶基因互补配对的特殊序列,由23个连续碱基组成,当其他DNA序列也含有与sgRNA互补配对的序列,造成sgRNA错误结合而脱靶;为了解决这个问题可以适当增加sgRNA的长度,提高其与目标基因识别的特异性程度。
(3)①基因编码链的碱基序列,相当于把mRNA的序列中U改为T,His标签由6个组氨酸组成,组氨酸的密码子为CAU,终止密码子为UAG,所以His的基因编码链的碱基序列为5'CATCATCATCATCATCATTAG3'。
②欲将标签基因连接在CD3D基因编码区的末端,也就是在图中的右侧,限制酶XhⅠ识别序列(选择XhⅠ的原因是融合基因需要插入到载体的启动子和终止子之间)和His基因的编码序列需要在右侧,即用引物B,增加的是His的基因编码链的碱基序列的互补链和XhⅠ的识别序列为:5'CTCGAGCTAATG3'。
故答案为:
(1)2
(2)当其他DNA序列也含有与sgRNA互补配对的序列,造成sgRNA错误结合而脱靶 适当增加sgRNA的长度,提高其与目标基因识别的特异性程度
(3)CATCATCATCATCATCATTAG B CTCGAGCTAATG
【点评】本题主要考查基因工程的相关知识,要求学生有一定的理解分析能力,能够结合题干信息和所学知识进行分析应用。
类别
原核细胞
真核细胞
细胞大小
较小(一般1~10um)
较大(1~100um)
细胞核
无成形的细胞核,无核膜、核仁、染色体,只有拟核
有成形的细胞核,有核膜、核仁和染色体
细胞质
只有核糖体,没有其它复杂的细胞器
有核糖体、线粒体等,植物细胞还有叶绿体等
细胞壁
细细胞壁主要成分是肽聚糖
细胞壁的主要成分是纤维素和果胶
增殖方式
二分裂
有丝分裂、无丝分裂、减数分裂
可遗传变异来源
基因突变
基因突变、基因重组、染色体变异
共性
都含有细胞膜、核糖体,都含有DNA和RNA两种核酸等
组别
实验动物
处理
5周后实验结果
血糖浓度/
(mml•L﹣1)
胰岛素浓度/
(pml•L﹣1)
GLUT4相对
表达量
1
正常小鼠
灌喂生理盐水
7.3
84
66
2
糖尿病模型鼠
灌喂生理盐水
16.2
87
34
3
正常小鼠
灌喂APS溶液
7.2
86
64
4
糖尿病模型鼠
灌喂APS溶液
10.3
85
66
相关试卷
这是一份2024年高考第二次模拟考试:生物(福建卷)(考试版),共10页。
这是一份福建省2024年高考生物第二次模拟考试试卷(Word版附解析),文件包含生物福建卷全解全析docx、生物福建卷考试版A4docx、生物福建卷考试版A3docx、生物福建卷答题卡A4版docx、生物福建卷答题卡A4版pdf、生物福建卷参考答案docx等6份试卷配套教学资源,其中试卷共41页, 欢迎下载使用。
这是一份2024年高考第二次模拟考试生物(浙江卷)(Word版附解析),文件包含2024年高考第二次模拟考试生物浙江卷全解全析docx、2024年高考第二次模拟考试生物浙江卷考试版A4docx、2024年高考第二次模拟考试生物浙江卷考试版A3docx、2024年高考第二次模拟考试生物浙江卷参考答案docx等4份试卷配套教学资源,其中试卷共52页, 欢迎下载使用。

