所属成套资源:2024年高考第三次模拟考试题:生物
2024年高考第三次模拟考试题:生物(广西卷)(解析版)
展开
这是一份2024年高考第三次模拟考试题:生物(广西卷)(解析版),共17页。
1.答卷前,考生务必将自己的姓名、准考证号等填写在答题卡和试卷指定位置上。
2.回答选择题时,选出每小题答案后,用铅笔把答题卡上对应题目的答案标号涂黑。如需改动,用橡皮擦干净后,再选涂其他答案标号。回答非选择题时,将答案写在答题卡上。写在本试卷上无效。
3.考试结束后,将本试卷和答题卡一并交回
一、单项选择题:本卷共16题,1-12题,每题2分,13-16题,每题4分,共40分。在每题列出的四个选项中,只有一项最符合题意。
1.乳酸菌是人体肠道内重要的益生菌。乳酸菌发酵能产生有机酸、酸菌素(一类多肽类物质)和多种酶,进而抑制肠道内腐败菌和其他病原体的生长,改善肠道功能。下列有关乳酸菌的叙述,正确的是( )
A.乳酸菌属于原核生物,通过有丝分裂进行增殖
B.用电子显微镜可观察到乳酸菌具有明显的核仁
C.乳酸菌合成多种酶的过程中有氢键的断裂与形成
D.酸菌素的合成需要核糖体、内质网和高尔基体的参与
【答案】C
【分析】由原核细胞构成的生物叫原核生物,原核生物没有核膜包被的细胞核,只有核糖体一种细胞器。常见的原核生物有细菌、放线菌等。
【详解】A、乳酸菌是原核生物,原核生物的分裂方式是二分裂,A错误;
B、乳酸菌是原核生物,不含核仁,B错误;
C、乳酸菌合成多种酶系的过程存在转录和翻译两个过程,这两个过程都遵循碱基互补配对原则,都有氢键的断裂与形成,C正确;
D、乳酸菌为原核生物,只有核糖体一种细胞器,D错误。
故选C。
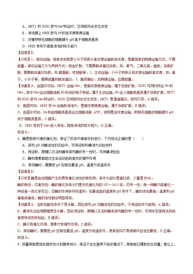
2.中国有广阔的盐碱地和沿海滩涂,研究耐盐的水稻可以有利于扩大粮食产区,下图是耐盐植物的机制,其中SOS1、HKT1和NHX代表转运蛋白。下列相关叙述正确的是( )
A.HKT1和SOS1参与Na+转运时,空间结构会发生改变
B.液泡膜上NHX参与H+的逆浓度梯度运输
C.该植物根毛细胞的细胞膜外pH高于细胞质基质
D.NHX有利于提高液泡的吸水能力
【答案】D
【分析】1、被动运输:简单来说就是小分子物质从高浓度运输到低浓度,是最简单的跨膜运输方式,不需能量。被动运输又分为两种方式:自由扩散:不需要载体蛋白协助,如:氧气,二氧化碳,脂肪,协助扩散:需要载体蛋白协助,如:氨基酸,核苷酸等。2、主动运输:小分子物质从低浓度运输到高浓度,如:离子,小分子等,需要能量和载体蛋白。3、胞吞胞吐:非跨膜运输,且需能量。
【详解】A、由图示可知,HKT1运输Na+,是顺浓度梯度运输,属于协助扩散,SOS1可同时转运H+和Na+,其中Na+运出细胞消耗H+形成的电子势能,属于主动运输,H+运入细胞质基质属于协助扩散,HKT1和SOS1参与Na+转运时,SOS1空间结构会发生改变,HKT1是通道蛋白,结构不变,A错误;
B、据图可知,NHX将H+运输到液泡外,是顺浓度梯度运输,属于协助扩散,B错误;
C、由图示可知,H+和由细胞质基质运出细胞消耗 ATP,说明是逆浓度运输,即根毛细胞的细胞膜外pH低于细胞质基质,C错误;
D、NHX有利于Na+进入液泡,提高液泡的吸水能力,D正确。
故选D。
3.酶是新陈代谢的催化剂,保证了机体代谢高效的进行,下列说法正确的是( )
A.探究pH对酶活性的实验中,可用淀粉和碘液为实验材料
B.用淀粉、蔗糖以及淀粉酶来探究酶的专一性时,可用碘液检验
C.酶和激素都能对生命活动起到高效的调节作用
D.保存酶时,需要把pH控制在最适pH,温度为低温条件
【答案】D
【分析】酶是由活细胞产生的具有催化活性的有机物,其中大部分是蛋白质、少量是RNA。
酶的特性。①高效性:酶的催化效率大约是无机催化剂的107~1013倍。②专一性:每一种酶只能催化一种或者一类化学反应。③酶的作用条件较温和:在最适宜的温度和pH条件下,酶的活性最高;温度和pH偏高或偏低,酶的活性都会明显降低。
【详解】A、淀粉在酸性条件下易水解,因此探究pH对酶活性的实验中,不用淀粉作为底物,A错误;
B、碘液无法检测蔗糖是否水解,因此用淀粉、蔗糖以及淀粉酶来探究酶的专一性时,可用本尼迪特试剂或者斐林试剂来检验,B错误;
C、酶只有催化作用,激素才有调节作用,C错误;
D、保存酶时,需要把pH控制在最适pH,温度为低温条件,使其结构不易被破坏且活性最低,D正确。
故选D。
4.热量限制是指在提供充分的营养成分、保证不发生营养不良的情况下,限制每日摄取的总热量,理论上,不但能延缓肿瘤生长,还能延缓衰老、延长实验动物的寿命。下列叙述正确的是( )
A.热量限制可以减少癌细胞的能量来源,抑制原癌基因向抑癌基因进行转化
B.热量限制的前提是保证氨基酸、维生素等的摄入以维持细胞的正常代谢活动
C.衰老的细胞内水分减少、体积减小,热量限制可以使动物体内没有衰老的细胞
D.实验动物寿命的延长意味着每个细胞的存活时间延长,细胞的分裂能力增强
【答案】B
【分析】1、细胞衰老的特征:(1)水少:细胞内水分减少,结果使细胞萎缩,体积变小,细胞新陈代谢速率减慢;(2)酶低:细胞内多种酶的活性降低;(3)色累:细胞内的色素会随着细胞衰老而逐渐累积,它们会妨碍细胞内物质的交流和传递,影响细胞正常的生理功能;(4)核大:细胞内呼吸速度减慢,细胞核的体积增大,核膜内折,染色质收缩,染色加深;(5)透变:细胞膜通透性功能改变,物质运输功能降低。2、癌细胞的主要特征:(1)无限分裂增殖;(2)形态结构变化(3)细胞物质改变:如癌细胞膜糖蛋白减少,细胞黏着性降低,易转移扩散。癌细胞膜表面含肿瘤抗原,肝癌细胞含甲胎蛋白等。
【详解】A、热量限制可减少癌细胞的能量来源,但原癌基因和抑癌基因是本来就存在的基因,癌细胞的形成是原癌基因和抑制基因发生基因突变的结果,A错误;
B、热量限制是指在提供充分的营养成分、保证不发生营养不良的情况下,限制每日摄取的总热量,因此热量限制的前提是保证氨基酸、维生素等的摄入以维持细胞的正常代谢活动,B正确;
C、热量限制能延缓衰老,而不是使动物体内没有衰老的细胞,C错误;
D、实验动物寿命的延长可能是细胞的代谢活动缓慢导致细胞存活的时间延长,细胞的分裂能力因能量的供应不足而减弱,D错误。
故选B。
5.研究发现,大鼠幼崽的性格发育与大脑海马区皮质醇受体基因的表达水平有关,皮质醇受体基因的高表达能抑制应激反应的强度,使大鼠保持安静、放松的状态。而DNA甲基转移酶能使该基因的甲基化水平升高,从而抑制其表达。为了进一步研究确定亲子抚养方式是否影响大鼠幼崽性格,研究人员选取一批皮质醇受体基因的碱基序列完全相同的幼崽随机分成两组,分别由“负责任”母鼠(善于舔舐和清洁幼患)和“不负责任”母鼠(不善于舔舐和清洁幼患)进行亲子抚养,结果发现,“负责任”母鼠抚养的幼鼠成年后,遇到刺激表现为安静、放松;而“不负责任”母鼠抚养的幼鼠成年后,遇到刺激表现为敏感、紧张。下列有关叙述,错误的是( )
A.由于母鼠抚养方式的差异引起成年后性格特点不同的特征,有可能传递给下一代
B.选取皮质醇受体基因碱基序列完全相同的幼崽进行实验,目的是排除遗传因素影响
C.“不负责任”母鼠抚养的幼崽敏感、紧张,原因是其体内DNA甲基转移酶活性较低
D.根据实验结果获得启示:家长给予孩子足够的关爱将有利于孩子形成良好的性格
【答案】C
【分析】表观遗传是指基因的核苷酸序列不发生改变的情况下,基因表达的可遗传的变化。
【详解】A.由于母鼠抚养方式的差异引起成年后性格特点不同的特征,可能与相关基因的甲基化程度有关,因而有可能传递给下一代,A正确;
B.选取皮质醇受体基因碱基序列完全相同的幼崽进行实验,目的是防止遗传因素不同对实验结果造成干扰,这是保证无关变量相同且适宜,B正确;
C.题意显示,DNA甲基转移酶能使相关基因的甲基化水平升高,从而抑制其表达,据此推测,“不负责任”母鼠抚养的幼崽敏感、紧张,原因是其体内DNA甲基转移酶活性较高,进而抑制了皮质醇受体基因的高表达,因而表现为较高的应激反应强度,C错误;
D.根据实验结果获得启示:家长关爱程度的差异会引起孩子性格的差异,即家长给予孩子足够的关爱将有利于孩子形成良好的性格,D正确。
故答案为C。
6.白头叶猴是广西特有的濒危动物,它和黑叶猴的形态十分相似,唯一的区别就是白头叶猴的又毛发是白色的。根据基因组的证据,白头叶猴和黑叶猴在29万年前依然存在基因交流,然而期的到来(2.1-1.2万年前)使它们的栖息地发生分离。一直到今天二者只能隔江相望。通过研究发现它们之间可以杂交,但是分类学家却把它们定义为两个不同的物种,下列说法正确的是( )
A.白头叶猴和黑叶猴可以进行杂交并产生后代,说明它们之间不存在生殖隔离
B.在自然选择的作用下,白头叶猴和黑叶猴种群的基因频率发生定向改变
C.白头叶猴和黑叶猴形态差异是种群内个体间及生物与无机环境间协同进化的结果
D.突变和基因重组提供进化的原材料,也能决定生物进化的方向
【答案】B
【分析】现代生物进化的内容为:种群是生物进化的基本单位,生物进化的实质是种群基因频率的改变.突变和基因重组、自然选择及隔离是物种形成过程的三个基本环节,通过它们的综合作用,种群产生分化,最终导致新物种形成.在这个过程中,突变和基因重组产生生物进化的原材料,自然选择使种群的基因频率定向改变并决定生物进化的方向,隔离是新物种形成的必要条件。
【详解】A、生殖隔离指的是个体之间不能相互交配或可以相互交配,但产生的后代是不可育的,白头叶猴和黑叶猴可以进行杂交并产生后代,但不确定后代是否可育,无法判断是否存在生殖隔离,此外生殖隔离是物种形成的标志,分类学家把它们定义为两个不同的物种,说明存在生殖隔离,A错误;
B、基因突变是不定向的,但是自然选择是定向的,因此在自然选择的作用下,白头叶猴和黑叶猴种群的基因频率发生定向改变,B正确;
C、协同进化是不同物种之间、生物与无机环境之间在相互影响中不断进化和发展,白头叶猴和黑叶猴种群内个体之间不存在协同进化,C错误;
D、突变和基因重组提供进化的原材料,但不能决定生物进化的方向,能决定进化方向的是自然选择,D错误。
故选B。
7.阿尔兹海默症的产生与某种神经元Ca2+顺浓度过量内流有关。Ca2+内流调节机制如图所示,静息电位状态下,NMDA受体的功能因其离子通道被mg2+阻滞而受到抑制;突触前神经元兴奋释放谷氨酸(Glu),Glu与突触后膜上的AMPA受体结合,引起Na+内流,突触后膜兴奋过程中,Glu与NMDA受体相应位点结合,mg2+阻滞被去除,NMDA受体的离子通道打开,Ca2+内流。下列叙述错误的是( )
A.NMDA受体的离子通道打开,Ca2+内流促进突触后膜兴奋
B.Na+通过AMPA的过程为协助扩散,Ca2+通过NMDA为主动运输
C.谷氨酸属于神经递质的一种,在突触前神经元中存在于突触小泡内
D.通过药物减少突触间隙中Glu的含量可以减缓阿尔兹海默病的症状
【答案】B
【分析】兴奋在神经元之间需要通过突触结构进行传递,突触包括突触前膜、突触间隙、突触后膜,其具体的传递过程为:兴奋以电信号的形式传导到轴突末梢时,突触小泡释放神经递质(化学信号),神经递质作用于突触后膜,引起突触后膜产生膜电位(电信号),从而将兴奋传递到下一个神经元。
【详解】A、Glu与NMDA受体相应位点结合,Mg2+阻滞被去除,NMDA受体的离子通道打开,Ca2+内流促进突触后膜兴奋,A正确;
B、据图分析,Na+通过AMPA、Ca2+通过NMDA的过程均需不需要能量,所以均为协助扩散,B错误;
C、谷氨酸存在于突触小泡中,属于神经递质的一种,C正确;
D、阿尔兹海默病的产生与某种神经元Ca2+顺浓度过量内流有关,Glu与NMDA受体相应位点结合,Mg2+阻滞被去除,NMDA受体的离子通道打开,导致Ca2+内流,所以通过药物减少突触间隙中Glu的含量,Ca2+内流减少,使突触后膜兴奋降低,可以减缓阿尔兹海默病的症状,D正确。
故选B。
8.MHC分子是存在于细胞表面的一组蛋白质,可参与体内的免疫反应。图示免疫过程中的a、b表示免疫细胞。下列说法错误的是( )
A.吞噬细胞将抗原呈递给辅助性T细胞的过程需要 MHC分子参与
B.促进a细胞分裂和分化所需的细胞因子全部来自于辅助性T细胞
C.b细胞与靶细胞接触后导致靶细胞裂解,属于细胞凋亡
D.图中的病原体可能为病毒、结核分枝杆菌或者麻风分枝杆菌
【答案】B
【分析】体液免疫过程会产生相应的浆细胞和记忆细胞,再由浆细胞产生相应的抗体;病毒侵入细胞后会引起机体发生特异性免疫中的细胞免疫,产生相应的记忆细胞和细胞毒性T细胞,细胞毒性T细胞与被病毒侵入的靶细胞结合,使得靶细胞裂解释放病毒。
【详解】A、分析题意可知,MHC分子是存在于细胞表面的一组蛋白质, 可参与体内的免疫反应,结合图示可知吞噬细胞将抗原呈递给辅助性T细胞的过程需要MHC分子参与,A正确;
B、促进a细胞分裂和分化所需的细胞因子并不是全部来自于辅助性T细胞,B错误;
C、b是分裂后得到的新的细胞毒性T细胞,该细胞与靶细胞接触后导致靶细胞裂解,属于细胞凋亡,C正确;
D、图中的病原体可能为病毒、结核分枝杆菌或者麻风分枝杆菌或其他致病微生物,D正确。
故选B。
9.生态位就是生物在生态环境中所处的“位置”, 是该生物对其生存所需一切环境要求的总和。某小组在青秀山公园进行鸟类生态位调查, 下列有关叙述错误的是( )
A.可以根据植物高度区分鸟类栖息地生态位
B.可以根据取食食物的种类来区分鸟类食物生态位
C.观察到两种鸟类食用相同的食物,则这两种鸟类具有相同的生态位
D.若两种鸟类的食物生态位、栖息地生态位近似,则它们之间可能存在竞争关系
【答案】C
【分析】生态位是生态学中的一个重要概念,指物种在生物群落或生态系统中的地位和角色。对于某一生物种群来说,其只能生活在一定环境条件范围内,并利用特定的资源,甚至只能在特殊时间里在该环境出现。这些因子的交叉情况描述了生态位。生态位主要是指在自然生态系统中的一个种群在时间、空间的位置及其与相关种群之间的功能关系。
【详解】A、不同鸟类生活在不同的植株高度,可错开鸟类的栖息地生态位,A正确;
B、不同鸟类取食不同种类的食物,可错开鸟类的食物生态位,B正确;
C、调查时研究的方面包括鸟类的栖息地、食物、天敌以及与其他物种的关系等,观察到两种鸟类食用相同的食物,只能说明这两种鸟类的生态位有重叠,C错误;
D、若两种鸟类的食物生态位、栖息地生态位近似,获取资源的方式和来源类似,则它们之间可能存在竞争关系,D正确。
故选C。
10.森林火灾对森林资源的破坏十分严重,植被恢复是灾后重建的重要部分,森林火灾后植被恢复重建对保护城区森林资源与生态环境具有重要意义。火灾后的某地优势物种高度、物种丰富度、植物甲的种群密度随时间的变化曲线如图所示。下列说法错误的是( )
A.森林火灾后植被重建属于次生演替
B.灾后重建过程中该生态系统的抵抗力稳定性逐渐增强
C.优势物种的高度逐渐增加,使该群落对阳光等环境资源的利用更充分
D.30年后,植物甲种群密度逐渐降低,说明植物甲不再适应该地环境
【答案】D
【分析】1、初生演替:是指一个从来没有被植物覆盖的地面,或者是原来存在过植被,但是被彻底消灭了的地方发生的演替。
2、次生演替:原来有的植被虽然已经不存在,但是原来有的土壤基本保留,甚至还保留有植物的种子和其他繁殖体的地方发生的演替。
【详解】A、火灾后,该地原来有的土壤基本保留,甚至还保留有植物的种子和其他繁殖体,其发生的演替属于次生演替,A正确;
B、灾后重建过程中丰富度的增加,该生态系统的物种组成逐渐增加,形成的食物链或食物网越来越复杂,其抵抗力稳定性逐渐增强,B正确;
C、随着优势物种高度的增加,群落的垂直结构变得更加复杂,因而对阳光等环境资源的利用更充分,C正确;
D、火灾后土壤中植物甲的繁殖体可加快其演替成森林的速度,30年后植物甲的种群密度下降是由于植物甲获得阳光较少造成的,不在成为优势种,并非不再适宜该地环境,D错误。
故选D。
11.一定浓度的抗生素会杀死细菌,但变异的细菌可能产生耐药性。为探究某种抗生素对大肠杆菌的选择作用,将大肠杆菌培养液接种到培养基上后,继续放置含该抗生素的圆形滤纸片和不含抗生素的圆形滤纸片,一段时间后测量滤纸片周围抑菌圈的直径,第一代培养结果如图所示。然后再重复上述步骤培养三代。与上述实验相关的描述不符的是( )
A.图中1处放入不含抗生素的滤纸片起到对照作用
B.可采用稀释涂布平板法将大肠杆菌接种到固体培养基上
C.应从抑菌圈边缘的菌落里挑取大肠杆菌继续培养
D.随培养代数增多,抑菌圈的直径变得越大,说明细菌的耐药性越强
【答案】D
【分析】一般情况下,一定浓度的抗生素会杀死细菌,但变异的细菌可能产生耐药性。在实验室连续培养细菌时,如果向培养基中添加抗生素,耐药菌有可能存活下来。
【详解】A、为排除滤纸片对实验结果的影响,应增设空白对照组,即增加不含抗生素的滤纸片或含无菌水的滤纸片作为对照组;平板1号区域的滤纸片不含抗生素,起空白对照的作用,A正确;
B、稀释涂布平板法可以获得的单个菌落且便于计数,故采用稀释涂布平板法将大肠杆菌接种到固体培养基上,B正确;
C、抑菌圈边缘上的细菌可能产生了耐药性,实验中需要从抑菌圈边缘的菌落上挑取细菌,接种到已经灭菌的培养基上继续培养,C正确;
D、根据题干信息实验人员在接种了大肠杆菌的培养基中放置了含某种抗生素的圆形滤纸片和不含抗生素的圆形滤纸片,故抑菌圈直径越小,说明细菌的耐药性越强,由题表可知随培养代数增多,抑菌圈的直径越小,说明细菌的耐药性越强,D错误。
故选D。
12.紫花苜蓿是一种豆科牧草,富含植物蛋白,家畜采食后会鼓胀;百脉根富含单宁,单宁可与植物蛋白结合,不引起家畜采食后鼓胀。科研人员利用野生型清水紫花苜蓿和里奥百脉根为材料,培育出抗肥胖鼓胀病的苜蓿新品种,研究主要流程如图(注:IOA可抑制植物细胞呼吸第一阶段,R—6G可阻止线粒体的呼吸作用,二者有效抑制不同植物细胞正常代谢的临界浓度不同)。下列叙述错误的是( )
A.图中再生植株培育的生物学原理主要是细胞膜的流动性及植物细胞的全能性
B.图中植物体细胞杂交技术实现了远缘杂交育种
C.①过程实现了原生质体融合,其中只有异源融合体才能存活和具有再生能力
D.过程②和过程③均需要适宜光照和植物激素中的生长素和细胞分裂素启动
【答案】D
【分析】植物组织培养是指利用特定的培养将离体的植物细胞、组织或器官培养成完整植株的过程,所以花药的离体培养、基因工程中的受体细胞的培养、植物体细胞杂交后杂种细胞的培养以及植物的大量快速繁殖都要用到植物组织培养技术。植物组织培养的过程是外植体→脱分化→愈伤组织→再分化→根、芽→试管苗。植物体细胞杂交是指将植物不同种的原生质体通过人工方法诱导融合,然后进行离体培养,使其再生杂种植株的技术。
【详解】A、图中再生植株培育的生物学原理主要是细胞膜的流动性及植物细胞的全能性,A正确;
B、图中植物体细胞杂交技术实现了远缘杂交育种,B正确;
C、①过程实现了原生质体融合,依据题干信息,其中只有异源融合体才能存活和具有再生能力,C正确;
D、过程②和过程③均需要植物激素中的生长素和细胞分裂素启动,过程②不需要适宜光照启动,D错误。
故选D。
13.藜麦是植物界唯一的全蛋白谷物,亚精胺(Spd)是一种广泛存在于植物细胞中的低分子含氮碱,可以调节植物生长,某实验小组以2个藜麦品种为材料,研究Spd对盐胁迫下藜麦种子萌发的影响,实验结果如图所示。下列叙述错误的是( )
注:CK:蒸馏水;T0:250mml/LNaCl;T1:250mml/LNaCl+0.1mml/LSpd
A.若藜麦种子长期淹于水中则会腐烂,这与细胞质基质产生的酒精有关
B.青海1号比青海3号的呼吸速率低,青海1号可能更利于积累有机物
C.实验中T0组的呼吸速率较低,可能与盐胁迫对细胞造成的渗透压影响有关
D.实验结果显示一定浓度的Spd可增强NaCl对藜麦种子呼吸速率的抑制作用
【答案】D
【分析】土壤盐分过多对植物造成的危害成为盐胁迫,该实验的目的是研究Spd对盐胁迫下藜麦种子萌发的影响,分析实验结果图可知,实验分为3组:CK组、T0组、T1组,实验小组以2个藜麦品种为材料,其中CK组的呼吸速率最强,其次是T1组,呼吸速率最慢的是T0组。
【详解】A、若藜麦种子长期淹于水中则会腐烂,这与无氧呼吸细胞质基质产生的酒精有关,酒精具有毒害作用,A正确;
B、三个组别中青海1号比青海3号的呼吸速率都低,呼吸速率是不断消耗有机物的,说明青海1号消耗有机物更少,可能更利于积累有机物,B正确;
C、土壤盐分过多对植物造成的危害成为盐胁迫,盐胁迫会使得植物容易失去水分从而造成细胞渗透压改变,水分减少细胞呼吸速率会降低,C正确;
D、T1组是加入了一定量的Spd,T1组比T0组的呼吸速率更高,可知一定浓度的Spd可缓解NaCl对藜麦种子呼吸速率的抑制作用,D错误。
故选D。
14.光质会影响植物的生长发育。有研究发现蓝光会诱导棉花幼苗下胚轴(子叶与根之间)产生向光性。以棉花幼苗为材料进行两组实验:实验一置于黑暗条件下,在下胚轴的一侧分别添加等量的清水、赤霉素(GA)、生长素(IAA);实验二置于单侧蓝光下,在下胚轴向光一侧分别添加等量的清水、GA、IAA,结果如图所示。下列叙述错误的是( )
A.生长素发挥作用时需要与细胞内的受体特异性结合
B.实验一可说明棉花幼苗下胚轴弯曲生长不是赤霉素分布不均匀导致的
C.实验二结果说明赤霉素会加剧蓝光引起的下胚轴弯曲程度
D.该实验结果说明蓝光抑制了生长素由向光侧向背光侧的移动
【答案】D
【分析】胚芽鞘向光弯曲的原因:单侧光照射使胚芽鞘尖端生长素向背光侧移动,运输到下部的伸长区,造成背光面比向光面生长快,因此出现向光弯曲生长现象,显示出向光性。
【详解】A、生长素作为信息分子,首先要与细胞内的生长素受体特异性结合,引发细胞内发生一系列信号转导过程,进而诱导特定基因的表达,从而产生效应,A正确;
B、由实验一可知,棉花幼苗下胚轴弯曲生长是生长素分布不均匀导致的,而不是赤霉素分布不均匀导致的,B正确;
C、由实验二可知,赤霉素能加剧蓝光引起的下胚轴弯曲程度,C正确;
D、由实验二可知,单侧蓝光下,生长素处理组幼苗下胚轴直立生长,说明蓝光促进了生长素由向光侧向背光侧的移动,D错误。
故选D。
15.一对表现型正常的夫妻进行了生育遗传咨询和染色体检查,结果发现妻子的染色体出现了异常。如图是该个体染色体异常的形成过程示意图(其余染色体正常)。下列分析错误的是( )
A.妻子的体细胞染色体数目是 45条
B.异常染色体的形成原因是染色体片段发生了易位
C.妻子无法形成染色体数目和结构正常的卵细胞
D.染色体异常可能不会导致个体表现出疾病性状
【答案】C
【分析】分析题图:图中14号和21号染色体相互连接形成一条异常染色体,且中间部分缺失,属于染色体结构变异中的易位;图中所示配对的三条染色体中,在分离时任意配对的两条染色体移向-极,另-条染色体随机移向细胞另-极,则有一个细胞少了1条。
【详解】A、正常人共有46条染色体,14/21平衡异位染色体携带者有45条染色体,A正确;
B、一条14号和一条21号染色体相互连接时,丢失了小段染色体,是染色体片段发生了易位,B正确;
C、14/21平衡易位染色体携带者产生的配子中,配子可能有图中的任意一条或任意两条染色体,即可能有6种类型,有1种正常,所以有1/6的配子染色体完全正常,C错误;
D、染色体异常包括染色体结构异常、染色体数目异常,有些染色体异常有症状,有些没有症状,D正确。
故选C。
16.生物学实验常用颜色反应来鉴定细胞中的一些化合物或结构,下列说法错误的是( )
A.弱碱性溶液龙胆紫能使染色体染成深色,纺锤丝不被染色
B.苏丹Ⅲ染液鉴定花生子叶中脂肪颗粒时,若染色时间过长可能观察不到脂肪颗粒
C.向2mL马铃薯匀浆中加入两滴碘液,震荡摇匀后组织样液呈蓝色
D.鉴定还原性糖实验,所用的苹果、梨等匀浆必须现制现用
【答案】A
【分析】蛋白质与双缩脲试剂发生作用,产生紫色反应。还原糖加斐林试剂,水浴加热会出现砖红色沉淀。蛋白质与双缩脲试剂发生作用,产生紫色反应。苏丹Ⅲ可将脂肪染橘黄色。
【详解】A、龙胆紫溶液是酸性溶液,由于其助色基团呈碱性,故称为碱性染料,A错误;
B、若染色时间过长,苏丹Ⅲ染液其实是苏丹Ⅲ固体颗粒溶于高浓度乙醇(70%-95%,多用95%)配制而成的,而脂肪同样较易溶于高浓度乙醇,所以染色时间长了就会让样品中的脂肪溶解,洗浮色的时候被洗掉,就观察不到了,B正确;
C、马铃薯匀浆中有淀粉,遇碘液呈蓝色,C正确;
D、苹果、梨等匀浆必须现制现用,时间过长发生氧化反应产生褐色物质,产生颜色干扰,D正确。
故选A。
二、非选择题:共 5 题, 共 60 分。
17. 水稻和甘蔗是广西种植最多的两种作物, 农作物的产量主要决定于其光合作用的速率。
(1)Rubisc 是水稻和甘蔗等高等植物唯一催化 CO2固定形成C3的酶,Rubisc 通常存在于叶绿体的 中, Rubisc催化的底物是CO2和 。
(2)下图表示甘蔗叶片结构和光合作用过程。与水稻相比,甘蔗叶肉细胞叶绿体中特有 PEP 羧化酶(简称 PEPC) , PEPC 对 CO2的亲和力约是 Rubisc 的 60倍。所以, PEPC能催化甘蔗利用极低浓度的CO2不断生成 C4(苹果酸) , C4不断进入维管束鞘细胞分解进而不断释放出 CO2。这样在高温、气孔开度 导致叶片内CO2浓度极低的情况下, 甘蔗靠PEPC“CO2泵”的作用实现了高效的光合作用。为证明甘蔗光合作用的特点,向密闭环境中生长的甘蔗提供14C标记的14CO2进行光合作用,短时间内14C会出现在 和C3中。
(3)甘蔗叶片维管束鞘细胞含有的叶绿体(如图)没有 (填结构) , 这些叶绿体只能进行暗反应。叶片中CO2在叶肉细胞间通过细胞膜的转移方式是 ,且只需要通过细胞膜, 而 C4从叶肉细胞到维管束鞘细胞的转移还要通过 (填结构)。
(4)水稻维管束鞘细胞无叶绿体, Rubisc 的低效导致光合作用速率低,限制了产量。科学家一直在尝试攻克此难关以解决粮食问题。根据上述甘蔗的情况,尝试提出提高水稻光合作用效率的一个思路 。
【答案】(1) 基质 C5
(2) 减小 C4
(3) 叶绿体基粒 自由扩散 胞间连丝
(4)可以将C4植物的PEPC基因转入到水稻植物细胞,使其表达出PEPC
【分析】光合作用包括光反应阶段和暗反应阶段。光反应阶段进行水的光解,生成氧气的同时也有NADPH和ATP的合成;暗反应阶段进行CO2的固定和C3的还原过程,C3的还原过程会消耗光反应提供的NADPH和ATP。
【详解】(1) CO2固定形成C3的场所是叶绿体基质,Rubisc是水稻和甘蔗等高等植物唯一催化CO2固定形成C3的酶,因此Rubisc通常存在于叶绿体的基质中, Rubisc催化的底物是CO2和C5,形成的产物是C3。
(2)高温条件下,由于细胞失水,气孔导度降低,导致CO2进入叶片减少,此时胞间CO2浓度降低,但甘蔗可靠PEPC“CO2泵”的作用固定CO2进而实现高效的光合作用。据图可知,甘蔗可在叶肉细胞内将CO2与PEP结合形成C4,C4进入维管束鞘细胞分解出CO2参与光合作用的暗反应,因此向密闭环境中生长的甘蔗(能进行C4和C3途径)提供14C标记的14CO2进行光合作用,短时间内14C会出现在C4和C3中。
(3)光反应的场所是叶绿体基粒上的类囊体薄膜,暗反应的场所是叶绿体基质,据图可知,甘蔗叶片维管束鞘细胞含有的叶绿体没有类囊体薄膜构成的基粒, 因此这些叶绿体只能进行暗反应。叶片中CO2在叶肉细胞间通过细胞膜的转移方式是自由扩散,而C4从叶肉细胞到维管束鞘细胞的转移还要通过细胞膜上的胞间连丝。
(4)由于PEPC对CO2的亲和力约是Rubisc的60倍,因此可以将C4植物的PEPC基因转入到水稻植物细胞,使其表达出PEPC,从而可提高水稻植物在低CO2条件下对CO2的固定,进而提高光合速率。
18.流行性感冒的病原体简称为流感病毒,根据内部蛋白质不同分为甲、乙、丙三种类型,流感病毒的表面有血凝素(HA)和神经氨酸酶(NA)等蛋白质,甲流的HA分为H1-H18,NA分为N1-N17,甲流病毒感染主要以发热、头痛、肌痛和全身不适等,体温可达39~40℃,可有畏寒、寒颤,多伴全身肌肉关节酸痛、乏力、食欲减退等全身症状。回答下列有关问题:
(1)人体有多道免疫防线,其中非特异性免疫的特点是 ,当甲流病毒突破非特异性免疫后,特异性免疫能对甲流病毒处理的除了巨噬细胞外,还有 。
(2)激活B细胞的信号除了甲流病毒的直接接触外,还需要 。此后B细胞增殖分化,产生抗体,抗体通过 使甲流病毒不能随血液传播,最终被吞噬细胞吞噬。
(3)感染甲流后食欲减退,全身乏力的原因是 。
(4)感染甲流后,会出现畏寒的症状,有人建议顺便捂一捂,加快出汗,从而使体温下降。但是该说法是不对的,原因是 。
【答案】(1) 不针对某一类病原体,对所有病原体都有防御作用 树突状细胞、B细胞
(2) 辅助T细胞表面特定分子发生变化并与B细胞结合 与甲流病毒结合,抑制其对宿主细胞的黏附,并进一步形成沉淀
(3)感染甲流后,导致机体体温升高,消化酶和呼吸酶的活性下降,导致机体食欲减退,同 时能量供应不足(合理即可)
(4)畏寒时机体开始增加产热、减少散热,此时应适当的增加散热
【分析】流感病毒寄生在细胞内,会引起细胞免疫,将病毒释放,然后被抗体识别,最后被巨噬细胞吞噬消化,因此也会引起体液免疫。
【详解】(1)人体有多道免疫防线,第一道防线和第二道防线都属于非特异性免疫,不针对某一类病原体,对所有病原体都有防御作用;巨噬细胞、树突状细胞、B细胞都能参与特异性免疫,且都有处理甲流病毒的能力,巨噬细胞、树突状细胞可以摄取、处理、呈递抗原,B细胞能分裂分化产生效应B细胞,产生抗体,与病毒结合。
(2)B细胞的激活需要与抗原直接接触,还需要激活的辅助性T细胞与其直接接触;抗体能与与病毒中的抗原结合,使其失去进一步侵染宿主细胞的能力。
(3)感染甲流后,导致机体体温升高,消化酶和呼吸酶的活性下降,导致机体食欲减退,同 时能量供应不足,导致全身乏力。
(4)畏寒时机体开始增加产热、减少散热,此时应适当的增加散热,因此该说法不对。
19.2006年柳州市政府批准实施《“百里柳江”景观控制性规划》,经过十多年生态建设,江滨道路、江滨公园等江滨景观的面貌焕然一新。图1为江滨道路2006年与2020年植物物种数对比图,图2为江滨公园分级式竖堤模式图。请回答下列问题:
(1)相较于2006年,2020年江滨道路物种丰富度 (填“提高”或“降低”),江滨道路生态系统的 稳定性相对而言有所提高。
(2)江滨道路群落演替过程属于 演替,判断依据是 。
(3)图2中,江滨公园分级式竖堤中各种生物是否同属于一个生物群落,请判断并说明理由 。
(4)江滨公园分级式竖提既能有效地增加景观的层次和趣味,还能起到防洪功能,说明在建设过程中利用了生态工程的 原理。园中种植了较多的桂花树、洋紫荆等柳州本地树种,说明主要运用了生态工程建设的 原理。
【答案】(1) 提高 抵抗力
(2) 次生 在人类改造过程中,江滨道路还保留着原有土壤条件、植物的种子或其他繁殖体
(3)是,各种生物聚集在相同地域中,且相互关联形成一个有机整体
(4) 整体 协调
【分析】1、生态系统所具有的保持或恢复自身结构和功能相对稳定的能力即自我调节能力,叫做生态系统的稳定性;
2、群落演替包括初生演替和次生演替:初生演替是指一个从来没有被植物覆盖的地面,或者是原来存在过植被,但是被彻底消灭了的地方发生的演替;次生演替原来有的植被虽然已经不存在,但是原来有的土壤基本保留,甚至还保留有植物的种子和其他繁殖体的地方发生的演替。
【详解】(1)相较于2006年,2020年江滨道路物种数量增加了,丰富度提高了,该生态系统的营养结构复杂,自我调节能力增强,抵抗力稳定性相对提高了。
(2)由于在人类改造过程中,江滨道路还保留着原有土壤条件、植物的种子或其他繁殖体,因此江滨道路群落演替过程属于次生演替;
(3)江滨公园分级式竖堤中各种生物聚集在相同地域中,且相互关联形成一个有机整体,所以属于一个生物群落。
(4)江滨公园分级式竖提既能有效地增加景观的层次和趣味,还能起到防洪功能,说明在建设过程中利用了生态工程的整体原理。园中种植了较多的桂花树、洋紫荆等柳州本地树种,说明主要运用了生态工程建设的协调原理。
20.新冠疫苗能有效预防新冠肺炎。目前中国已经上市的疫苗中有重组蛋白疫苗和重组腺病毒载体疫苗等。科研人员选择了SARS-CV-2的S蛋白基因通过转基因技术制备了重组蛋白疫苗和腺病毒载体疫苗(如图所示)。回答下列问题:
(1)据图1可得到含有多个限制酶切位点的S蛋白基因序列,若要在短时间内获得大量的S蛋白基因,可采取的方法是 ,该方法的实质是进行 。该过程需要人工合成部分核苷酸片段,合成的该片段具有的特点是 (答两点)。
(2)获得足够量的S蛋白基因后须构建基因表达载体,其目的是 。如图2是相关的质粒,要保证S蛋白基因的正确表达,需选用 和HindⅢ酶进行切割,且不破坏标记基因。
(3)重组腺病毒载体疫苗是把腺病毒中原有与复制相关的基因剔除,替换为新冠病毒S蛋白的基因。与重组蛋白疫苗相比,重组腺病毒载体疫苗对新冠肺炎的预防效果更好,从免疫的角度分析,原因是 。
【答案】(1) 对其进行PCR扩增 DNA复制 能够与目的基因两端序列互补;片段间不能互补
(2) 在宿主细胞中既能复制又能表达S蛋白(让目的基因在受体细胞中稳定存在并遗传给下一代,使目的基因能表达和发挥作用) NheI
(3)可在人体细胞内持续表达出抗原,不断刺激免疫系统,激发体液免疫和细胞免疫
【分析】
基因工程技术的基本步骤:(1)目的基因的获取:方法有从基因文库中获取、利用PCR技术扩增和人工合成。(2)基因表达载体的构建:是基因工程的核心步骤,基因表达载体包括目的基因、启动子、终止子和标记基因等。(3)将目的基因导入受体细胞:根据受体细胞不同,导入的方法也不一样。(4)目的基因的检测与鉴定。
【详解】(1)要在短时间内获得大量的S蛋白基因,可采取体外扩增目的基因技术,即PCR技术;该方法的原理是人工提供合适的条件进行体外DNA大量复制;该过程需要人工合成部分核苷酸片段,即准备引物,引物是一类片段较小的核苷酸,且能够与目的基因两端序列互补,但两种引物片段间不能进行互补,否则不能扩增出目的基因。
(2)构建基因表达载体是基因工程的核心,基因表达载体上含有S蛋白基因,使其在宿主细胞中既能复制又能表达出S蛋白;限制酶的选择应保证目的基因和运载体所用酶一致,且为避免反向连接和自然环化,可选择两种酶进行切割,结合题意可知,目的基因右侧选择限制酶HindⅢ(左侧不能再选择同种酶),且目的基因的转录方向是从右向左,为保证S蛋白基因的正确表达,结合图2启动子和终止子位置可知,另外一种酶也不能选NdeI(方向相反),而选择EcRI会破坏复制原点,故只能选择的酶是NheI,能保证标记基因中新霉素抗性基因不被破坏。
(3)重组腺病毒载体疫苗是把腺病毒中原有与复制相关的基因剔除,替换为新冠病毒S蛋白的基因,则重组腺病毒在人体细胞内不能增殖,安全性较高,并且重组腺病毒载体疫苗可以持续表达出S蛋白,作为抗原不断刺激免疫系统,使机体产生大量抗体。
21.果蝇(2N=8)染色体Ⅰ~Ⅳ号,Ⅰ号为性染色体(不考虑性染色体的同源区段)。A/a、B/b、R/r三对等位基因分别控制灰体与黑檀体、长翅与残翅、红眼与白眼三对相对性状。研究人员用灰体长翅红眼雌果蝇与灰体长翅红眼雄果蝇交配,F1表型及比例如下表。回答下列问题:
(1)根据上述杂交结果分析,亲本雌雄果蝇的基因型分别为 。
(2)如果要确定控制翅型基因和控制体色基因的遗传是否遵循自由组合定律,还应该统计 。如果 ,则遵循自由组合定律。
(3)将F1中所有的灰体红眼果蝇选择出来让其自由交配,理论上F2中灰体红眼果蝇所占的比例为 。
(4)果蝇红眼的直接原因是红色色素的形成,而红色色素的形成需要经历一系列生化反应,每一个反应所涉及的酶都与相应的基因有关,科学家只将其中一个因突变而导致红眼不能形成的基因命名为红眼基因,此事例说明基因与性状的关系是: (答出两点)。
【答案】(1)AaBbXRXr、AaBbXRY
(2) F1中灰体长翅、灰体残翅、黑檀体长翅、黑檀体残翅四种表现型的比例 F1中灰体长翅:灰体残翅:黑檀体长翅、黑檀体残翅=9:3:3:1
(3)7/9
(4)果蝇的红眼基因通过控制酶的合成来控制代谢过程,进而控制红眼性状;基因与性状的关系并不都是简单的一一对应关系,果蝇的眼色这一对相对性状由多对基因控制的
【分析】分析题目信息,子代雌雄个体中,灰体:黑檀体、长翅:残翅都是3:1,说明控制这两对性状的基因位于常染色体上,且灰体和长翅是显性;红眼:白眼总数也是3:1,但雌雄表现不同,说明控制眼色的基因在X染色体上。
【详解】(1)分析题目信息,子代雌雄个体中,灰体:黑檀体、长翅:残翅都是3:1,说明控制这两对性状的基因位于常染色体上,且灰体和长翅是显性;红眼:白眼总数也是3:1,但雌雄表现不同,说明控制眼色的基因在X染色体上,研究人员用灰体长翅红眼雌果蝇与灰体长翅红眼雄果蝇交配得到F1,故亲本雌雄果蝇的基因型分别为AaBbXRXr、AaBbXRY。
(2)如果要确定控制翅型基因和控制体色基因的遗传是否遵循自由组合定律,还应该统计F1中灰体长翅、灰体残翅、黑檀体长翅、黑檀体残翅四种表现型的比例,如果F1中灰体长翅:灰体残翅:黑檀体长翅、黑檀体残翅=9:3:3:1,则遵循自由组合定律。
(3)亲本雌雄果蝇的基因型分别为AaBbXRXr、AaBbXRY,将F1中所有的灰体红眼果蝇选择出来让其自由交配,即A XRXR、A XRXr、A XRY,可采用配子法,且A、a与R、r遵循自由组合定律可分开计算后再相乘,即F1中AA为1/3,Aa为2/3,故F1的雌雄个体产生的A、a的配子概率均分别为2/3、1/3,雌配子中XR概率为3/4,Xr概率为1/4,雄配子中XR概率为1/2,Y概率为1/2,故理论上F2中灰体红眼果蝇(A XRXR、A XRXr、A XRY)所占的比例为8/9×1/2+8/9×3/8=7/9。
(4)分析所给信息可知,红色色素的形成需要经历一系列生化反应,每一个反应所涉及的酶都与相应的基因有关,果蝇的红眼基因通过控制酶的合成来控制代谢过程,进而控制红眼性状;基因与性状的关系并不都是简单的一一对应关系,果蝇的眼色这一对相对性状由多对基因控制的。
F1
灰体∶黑檀体
长翅∶残翅
红眼∶白眼
1/2雌性
3∶1
3∶1
2∶0
1/2雄性
3∶1
3∶1
1∶1
相关试卷
这是一份2024年广西名校高考模拟试卷押题卷生物试题,共12页。试卷主要包含了考生必须保持答题卡的整洁,以基因型为等内容,欢迎下载使用。
这是一份2024届高考生物挑战模拟卷 【广西卷】(含答案),共18页。试卷主要包含了单选题,读图填空题等内容,欢迎下载使用。
这是一份2024年高考第二次模拟考试题:生物(北京卷)(解析版),共23页。

