2024年高考生物考前冲刺卷(02)——全国卷新教材适用(解析版)
展开注意事项:
1.答卷前,考生务必将自己的姓名、准考证号填写在答题卡上。
2.回答选择题时,选出每小题答案后,用铅笔把答题卡上对应题目的答案标号涂黑。如需改动,用橡皮擦干净后,再选涂其他答案标号。回答非选择题时,将答案写在答题卡上。写在本试卷上无效。
3.考试结束后,将本试卷和答题卡一并交回。
一、选择题:本题共6小题,每小题6分,共36分。在每小题给出的四个选项中,只有一项符合题目要求。
1.将洋葱鳞片叶外表皮细胞置于某浓度的KNO3溶液中,测得细胞的吸水能力随质壁分离程度的变化如图所示,下列叙述正确的是( )
A.ac过程中液泡的紫色持续变浅 B.a点时细胞液浓度小于KNO3溶液浓度
C.c点之后细胞会发生质壁分离复原 D.bc段水分子的扩散方向与K+的主动转运方向相同
【答案】B
【分析】细胞质壁分离及复原的原理:把成熟的植物细胞放置在某种对细胞无毒害的溶液中,当细胞液的浓度小于外界溶液的浓度时,细胞液中的水分子就透过原生质层进入到外界溶液中,使原生质层和细胞壁都出现一定程度的收缩。
【详解】A、ac过程中细胞不断失水,细胞液浓度变大,紫色持续变深,A错误;
B、a点时的表皮细胞细胞液浓度小于KNO3溶液浓度,故表现为细胞失水,B正确;
C、c点质壁分离达到最大程度,此时细胞表皮的原生质体体积最小,但不一定能马上进行质壁分离复原,原因可能是因为细胞失水过多而死亡,C错误;
D、bc段时仍表现为细胞失水,此时整体而言水分的渗透方向与K+、NO3-的主动转运方向相反,D错误。
2.A/a、B/b为独立遗传的两对等位基因,父本和母本的基因型均为AABb,通常情况下,F1不可能出现的基因型是( )
A.AABbB.AAbbC.AABBD.aabb
【答案】D
【分析】可以采用分离定律解决自由组合的问题,当父本基因型为AABb,母本基因型为AABb,我们把两对基因拆开,AA×AA其子代基因型均为AA;同理,Bb×Bb子代基因型有BB、Bb、bb。
【详解】A/a、B/b为独立遗传的两对等位基因,父本和母本的基因型均为AABb,单独考虑AA×AA,子代都是AA,而单独考虑Bb×Bb,子代为BB、Bb、bb,因此子一代基因型为AABB、AABb、AAbb,即D符合题意,ABC不符合题意。
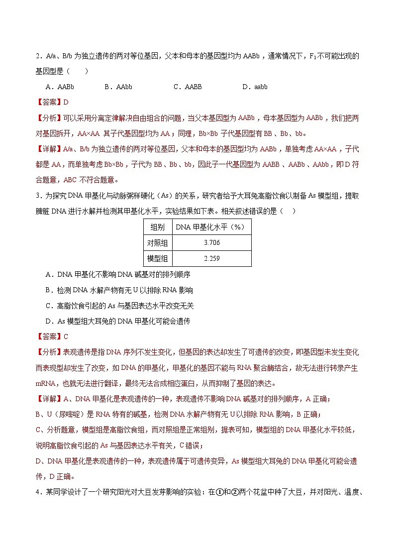
3.为探究DNA甲基化与动脉粥样硬化(As)的关系,研究者给予大耳兔高脂饮食以制备As模型组,提取脾脏DNA进行水解并检测其甲基化水平,实验结果如下表。相关叙述错误的是( )
A.DNA甲基化不影响DNA碱基对的排列顺序
B.检测DNA水解产物有无U以排除RNA影响
C.高脂饮食引起的As与基因表达水平改变无关
D.As模型组大耳兔的DNA甲基化可能会遗传
【答案】C
【分析】表观遗传是指DNA序列不发生变化,但基因的表达却发生了可遗传的改变,即基因型未发生变化而表现型却发生了改变,如DNA的甲基化,甲基化的基因不能与RNA聚合酶结合,故无法进行转录产生mRNA,也就无法进行翻译,最终无法合成相应蛋白,从而抑制了基因的表达。
【详解】A、DNA甲基化是表观遗传的一种,表观遗传不影响DNA碱基对的排列顺序,A正确;
B、U(尿嘧啶)是RNA特有的碱基,检测DNA水解产物有无U以排除RNA影响,B正确;
C、分析题意,模型组是高脂饮食组,而对照组是正常组别,据表可知,模型组的DNA甲基化水平较低,说明高脂饮食引起的As与基因表达水平有关,C错误;
D、DNA甲基化是表观遗传的一种,表观遗传属于可遗传变异,As模型组大耳兔的DNA甲基化可能会遗传,D正确。
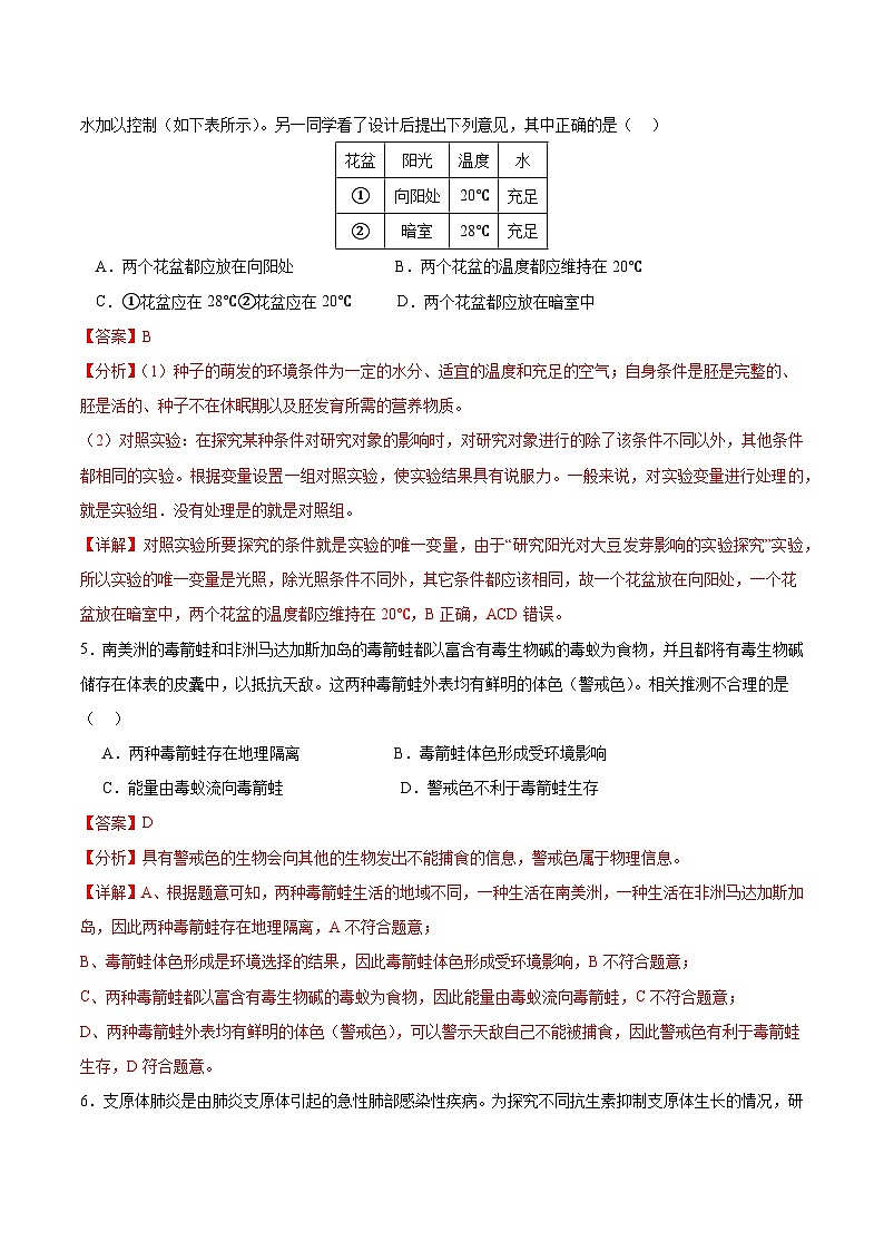
4.某同学设计了一个研究阳光对大豆发芽影响的实验:在①和②两个花盆中种了大豆,并对阳光、温度、水加以控制(如下表所示)。另一同学看了设计后提出下列意见,其中正确的是( )
A.两个花盆都应放在向阳处 B.两个花盆的温度都应维持在20℃
C.①花盆应在28℃②花盆应在20℃ D.两个花盆都应放在暗室中
【答案】B
【分析】(1)种子的萌发的环境条件为一定的水分、适宜的温度和充足的空气;自身条件是胚是完整的、胚是活的、种子不在休眠期以及胚发育所需的营养物质。
(2)对照实验:在探究某种条件对研究对象的影响时,对研究对象进行的除了该条件不同以外,其他条件都相同的实验。根据变量设置一组对照实验,使实验结果具有说服力。一般来说,对实验变量进行处理的,就是实验组.没有处理是的就是对照组。
【详解】对照实验所要探究的条件就是实验的唯一变量,由于“研究阳光对大豆发芽影响的实验探究”实验,所以实验的唯一变量是光照,除光照条件不同外,其它条件都应该相同,故一个花盆放在向阳处,一个花盆放在暗室中,两个花盆的温度都应维持在20℃,B正确,ACD错误。
5.南美洲的毒箭蛙和非洲马达加斯加岛的毒箭蛙都以富含有毒生物碱的毒蚁为食物,并且都将有毒生物碱储存在体表的皮囊中,以抵抗天敌。这两种毒箭蛙外表均有鲜明的体色(警戒色)。相关推测不合理的是( )
A.两种毒箭蛙存在地理隔离 B.毒箭蛙体色形成受环境影响
C.能量由毒蚁流向毒箭蛙 D.警戒色不利于毒箭蛙生存
【答案】D
【分析】具有警戒色的生物会向其他的生物发出不能捕食的信息,警戒色属于物理信息。
【详解】A、根据题意可知,两种毒箭蛙生活的地域不同,一种生活在南美洲,一种生活在非洲马达加斯加岛,因此两种毒箭蛙存在地理隔离,A不符合题意;
B、毒箭蛙体色形成是环境选择的结果,因此毒箭蛙体色形成受环境影响,B不符合题意;
C、两种毒箭蛙都以富含有毒生物碱的毒蚁为食物,因此能量由毒蚁流向毒箭蛙,C不符合题意;
D、两种毒箭蛙外表均有鲜明的体色(警戒色),可以警示天敌自己不能被捕食,因此警戒色有利于毒箭蛙生存,D符合题意。
6.支原体肺炎是由肺炎支原体引起的急性肺部感染性疾病。为探究不同抗生素抑制支原体生长的情况,研究人员进行了相关实验。制备培养基培养支原体后,将蘸有相同浓度的阿奇霉素、克拉霉素和青霉素的圆形滤纸片放置于平板不同位置。培养一段时间后,平板上出现的抑菌圈情况如图所示。下列说法错误的是( )
A.该探究实验的核心是防止杂菌的污染 B.“?”处放置的是蘸有无菌水的圆形滤纸片
C.该实验结果显示青霉素对支原体不起作用 D.实际使用时克拉霉素抑制效果比阿奇霉素好
【答案】D
【分析】平板上出现的抑菌圈越大,说明抑菌效果越好。
【详解】A、微生物实验的关键是防止杂菌污染,A正确;
B、除实验中的三种抗生素组别外还需要设置空白对照组,故“?”处放置的是蘸有无菌水的圆形滤纸片,B正确;
C、青霉素与无菌水周围都未出现抑菌圈,说明青霉素对支原体不起作用,C正确;
D、图示三个滤纸片中, 克拉霉素对应的抑菌圈比阿奇霉素大, 说明克拉霉素抑制效果比阿奇霉素好,但实际使用时克拉霉素抑制效果不一定阿奇霉素好,D错误。
二、非选择题:本题共5小题,共54分。
31.(12分)图甲是天竺葵植株叶肉细胞中能够进行光合作用和呼吸作用的过程简图,①~⑤表示有关过程,X、Y、Z和W表示相关物质;图乙是将天竺葵植株置于密闭玻璃容器中培养24h,用专门的仪器测定密闭容器中24h内CO2和O2的相对含量。请据图分析回答问题:
(1)用纸层析法提取并分离天竺葵叶肉细胞叶绿体中的光合色素,滤纸条上最窄的色素带主要吸收可见光中的 光。
(2)图甲中过程⑤ (填“能”或“不能”)发生在人体细胞中;W表示的相关物质是 。
(3)图乙中天竺葵植株光合作用强度与呼吸作用强度相等的时刻点是 ,此时天竺葵的叶肉细胞光合作用强度 (填“大于”或“小于”)呼吸作用强度。
(4)图甲中的Z代表的相关物质,在图乙中的12:00点时,Z物质的移动轨迹是 ;该物质在光合作用过程中的作用是 。
【答案】(12分,除特殊标记外,每空2分)
(1)蓝紫(1分)
(2)不能(1分) H2O
(3)8:00和17:00 大于
(4)从叶绿体的类囊体薄膜到叶绿体基质 用于暗反应中三碳化合物的还原
【分析】1、据图甲分析,图中①过程表示光反应,能产生ATP,则物质W是H2O,物质Z是ATP;②过程表示暗反应中C3的还原,则物质X是C3,消耗ATP;③过程表示有氧呼吸的第一阶段,则Y表示丙酮酸;④过程表示有氧呼吸第二阶段(或第二、三阶段);⑤过程表示暗反应中CO2的固定。
2、据图乙分析,两条曲线在20时前沿水平虚线上下对称,说明装置内只有有氧呼吸和光合作用,20时后不对称且释放的二氧化碳量大于有氧呼吸消耗的氧气量,说明植物除进行有氧呼吸外还进行无氧呼吸。
【详解】(1)用纸层析法提取并分离天竺葵叶肉细胞叶绿体中的光合色素,滤纸条上从上至下的条带是胡萝卜素、叶黄素、叶绿素a和叶绿素b,其中最窄的色素带是胡萝卜素,主要吸收可见光中的蓝紫光。
(2)图甲中⑤过程表示暗反应中CO2的固定,不能发生在人体细胞中;W表示的相关物质是水(或H20)。
(3)图乙中8:00时和17:00时光合与呼吸作用强度相等,由于植物中只有部分细胞进行光合作用,在该时刻植株的一个叶肉细胞中的光合作用强度大于呼吸作用强度。
(4)据分析可知,图甲中的Z代表的相关物质是ATP,在图乙中的12:00时,由于光合作用强度大于呼吸作用强度,光反应产生ATP,用于暗反应,所以ATP的移动轨迹是从叶绿体类囊体薄膜到叶绿体基质;该物质在光合作用过程中的作用是用于暗反应中三碳化合物的还原。
32.(12分)人在进入寒冷、炎热环境下或者进行剧烈运动时,局部体温会发生一定的变化,经过神经系统和内分泌系统的调节,机体的产热量和散热量会发生改变,体温又能回归正常状态。回答下列问题:
(1)刚进入寒冷环境时,局部体温会低于正常体温,原因是 (写散热量增加的具体原因),此时机体会通过反射活动进行调节,减少散热以维持体温稳定。请写出相关反射的产生过程: ;寒冷刺激使下丘脑的体温调节中枢兴奋后,还可引起 (写出1个)的活动增强,使产热增加。
(2)调节剧烈运动状态下产热主要器官活动的传出神经类型为 神经,剧烈运动开始后,局部体温会高于正常体温,原因是 。局部体温升高的兴奋传至体温调节中枢后,通过 神经系统的调节及相关腺体的分泌,最终使皮肤毛细血管舒张,皮肤血流量增多,汗液分泌增多,这些变化均利于体内过多热量的散失。
【答案】(12分,每空2分)
皮肤与外界的温差加大·通过辐射、传导、对流散失的热量增加
冷觉感受器受到刺激并产生兴奋,兴奋传递到下丘脑的体温调节中枢,通过中枢的分析、综合,再使有关神经兴奋,进而引起皮肤毛细血管收缩,皮肤的血流量减少,散热量也相应减少(同时,汗腺的分泌量减少,蒸发散热也随之减少)
骨骼肌、甲状腺、肾上腺
(2)躯体运动 骨骼肌收缩会产生大量热量,而散热量未明显增加(或产热大于散执) 自主
【分析】代谢产热是机体热量的主要来源。在安静状态下,人体主要通过肝、脑等器官的活动提供热量;运动时,骨骼肌成为主要的产热器官,而皮肤是主要的散热器官。在寒冷条件下,散热加快,冷觉感受器受到刺激产生兴奋,兴奋传递到下丘脑的体温调节中枢,通过中枢的分析、综合,再使有关神经兴奋,进而引起皮肤血管收缩,血流量减少,散热量减少,同时汗腺分泌量减少,蒸发散热减少。在减少散热的同时,计提主动增加产热,骨骼肌战栗,产热增加,甲状腺激素、肾上腺素等激素分泌增加,代谢活动增强,增加产热。
【详解】(1)刚进入寒冷环境时.皮肤与外界的温差加大,通过辐射、传导、对流散失的热量增加,会使皮肤温度下降。此时产生的反射活动为冷觉感受器受到刺激并产生兴奋,兴奋传递到下丘脑的体温调节中枢,通过中枢的分析、综合,再使有关神经兴奋,进而引起皮肤毛细血管收缩,皮肤的血流量减少,散热量也相应减少;同时,汗腺的分泌量减少,蒸发散热也随之减少。在减少热量散失的同时,机体还会主动增加产热,寒冷刺激使下丘脑的体温调节中枢兴奋后,可引起骨骼肌战栗,使产热增加。此外,相关神经兴奋后可以促进甲状腺激素、肾上腺素等激素的释放,使肝及其他组织细胞的代谢活动增强,增加产热。
(2)剧烈运动时,骨骼肌收缩是随意运动,是由躯体运动神经支配。由于骨骼肌收缩会产生大量热量,这些热量通过血液循环传至皮肤等处,会引起局部体温高于正常体温。皮肤中的热觉感受器兴奋,该兴奋传递至下丘脑的体温调节中枢,通过自主神经系统的调节和肾上腺等腺体的分泌,最终使皮肤的毛细血管舒张,皮肤血流量增多,也使汗液的分泌增多等,从而增加散热。
33.(10分)森林是水库、钱库、粮库,更是碳库。按照到2035年基本实现美丽中国的目标测算,我国森林覆盖率需达到26%,每年需完成造林任务1亿亩以上。林草部门将加大生态保护修复力度,在深人实施三北防护林、退耕还林还草等重点生态工程的同时,充分发挥中西部地区宜林地多的优势,切实提升国土绿化总体水平。完成下列问题:
(1)森林具有防风固沙、水土保持作用;森林中的植物能进行光合作用,具有固碳、供氧等功能,森林作为水库和碳库体现了生物多样性的 价值。
(2)退耕还林属于 (填“初生”或“次生”)演替,与另一种演替的区别是 (答出两点即可)。
(3)提高森林覆盖率,可以缓解温室效应,维持碳循环的平衡。碳循环具有全球性,原因是 。
(4)在西北地区进行防护林建设时,应选择当地物种,遵循生态工程的 原理。
【答案】(10分,每空2分)
(1)间接
(2) 次生 演替起点不同、演替速度快、趋向于恢复原来的群落、经历的阶段较少
(3)二氧化碳能够随着大气环流在全球范围内流动
(4)协调
【分析】森林覆盖率是反映一个国家或地区森林面积占有情况或森林资丰富程度及实现绿化程度的指标。
【详解】(1)森林作为水库具有防风固沙、水土保持作用,作为碳库具有固碳、供氧等功能,均体现了生物多样性的间接价值。
(2)退耕还林保留原有土壤条件,属于次生演替。与初生演替相比,次生演替的特点是:演替起点不同、演替速度快、趋向于恢复原来的群落、经历的阶段较少。
(3)由于二氧化碳能够随着大气环流在全球范围内流动,因此碳循环具有全球性。
(4)在西北地区进行防护林建设时,应选择当地物种,遵循生态工程的协调原理。
34.(12分)某昆虫的性别决定类型为XY型。该昆虫的灰身对黑身为显性,由位于常染色体上的基因E/e控制;长翅对残翅为显性,由位于X染色体上的基因F/f控制。当灰身长翅雌性个体(EeXFXf)与灰身残翅雄性个体(EeXfY)杂交时,后代中灰身∶黑身=2∶1,长翅雌性∶残翅雌性∶长翅雄性∶残翅雄性=2∶1∶2∶1。回答下列有关问题:
(1)上述实验中分离比异常是由于某一性别特定基因型的配子致死导致,推测致死配子为 。若让子代中的黑身长翅雄性个体与亲本中的灰身长翅雌性个体回交,回交子代雌性个体中黑身长翅所占的比例为 。
(2)该昆虫的有刚毛和无刚毛受一对等位基因控制,但相对性状的显隐性关系和该等位基因所在的染色体是未知的(不考虑XY染色体同源区段)。研究人员用一只有刚毛雌性个体与一只无刚毛雄性个体杂交,子代中有刚毛雌性∶无刚毛雌性∶有刚毛雄性∶无刚毛雄性=1∶1∶1∶1,则无刚毛性状的遗传方式可能为 。为了进一步探究你的假设,以子代昆虫为材料进行一次杂交实验:
实验设计:选取多只表型为 的雄性个体和多只表型为 的雌性个体随机交配,观察子代的表型(只观察表型情况,不统计数量及比例)
预期结果及结论: 。
【答案】(12分,每空2分)
(1) EXf的雌配子 1/3
(2) 常染色体显性、常染色体隐性或伴X染色体隐性 有刚毛 有刚毛 若均为有刚毛,则无刚毛为常染色体显性;若为有刚毛:无刚毛=3:1,则无刚毛为常染色体隐性;若雌性均为有刚毛,雄性有刚毛:无刚毛=1:1,则无刚毛为伴X染色体隐性
【分析】基因分离定律和自由组合定律的实质:进行有性生殖的生物在进行减数分裂产生配子的过程中,位于同源染色体上的等位基因随同源染色体分离而分离,分别进入不同的配子中,随配子独立遗传给后代,同时位于非同源染色体上的非等位基因进行自由组合。
【详解】(1)分析题意,E/e和F/f独立遗传,遵循基因的自由组合定律,当灰身长翅雄性个体(EeXFXf)与灰身残翅雄性个体(EeXfY)杂交时,正常情况下 E_:ee=3:1,XFXf:XfXf:XFY:XfY=1:1:1:1,但实际上灰身:黑身=2:1,长翅雌性:残翅雌性:长翅雄性:残翅雄性=2:1:2:1,说明灰身和残翅存在致死现象,据此推测EXf的雌配子致死会导致上述杂交结果。若让子代中的黑身长翅雄性个体eeXFY与亲本中的灰身长翅雌性个体EeXFXf回交,由于母本产生的EXf的雌配子致死,则能参与受精的雌配子及比例为EXF:EXf:eXF=1:1:1,雄配子及比例为eXF:eY=1:1,则子代雌性个体中黑身长翅(eeXFX-)所占的比例为1/3。
(2)研究人员用一只有刚毛雌性个体与一只无刚毛雄性个体杂交,子代中有刚毛雌性∶无刚毛雌性∶有刚毛雄性∶无刚毛雄性=1∶1∶1∶1,后代无论雌雄都是有刚毛:无刚毛=1:1,则无刚毛性状的遗传方式可能为可能是常染色体显性、常染色体隐性或伴X染色体隐性;为了进一步探究,可从子代中选取个体进行一次杂交实验,应选子代中的多只表型为有刚毛的雌雄个体杂交,观察并统计子二代的表型及比例,设相关基因是A、a,则若均为有刚毛,则无刚毛为常染色体显性(aa×aa→aa);若为有刚毛:无刚毛=3:1,则无刚毛为常染色体隐性(Aa×Aa→A-:aa=3:1);若雌性均为有刚毛,雄性有刚毛:无刚毛=1:1,则无刚毛为伴X染色体隐性(XAXa×XAY→XAXA、XAXa、XAY、XaY)。
35.(8分)人类在预防与诊疗传染性疾病的过程中,经常使用疫苗和抗体。已知某传染性疾病的病原体为RNA病毒,该病毒表面的A蛋白为主要抗原,其抗体制备的流程如图,请回答下列问题:
(1)目前,基因工程中使用的限制酶主要是从 (填“原核生物”“真核生物”或“病毒”)中分离纯化获得的。含有限制酶的细胞通常还具有相应的甲基化酶,它可以对DNA的碱基序列进行修饰。含有某种限制酶的细菌可利用限制酶切割外源DNA,但不破坏自身DNA,其原因可能是① ;②细菌自身DNA中,某种限制酶的识别序列甲基化,导致该限制酶不能与之结合。
(2)过程①代表的是 。
(3)对该传染病疑似患者诊断时,可用图中的 进行特异性检测。
(4)在A基因表达载体中,必须含有 ,便于检测目的基因是否导入受体细胞;目的基因的上游必须含有启动子,它是 识别和结合的部位,以使目的基因得以表达。
(5)要检测制备的A蛋白是否成功,可以采用 技术检测。
【答案】(8分,除特殊标记外,每空1分)
(1)原核生物 细菌自身DNA不含有某种限制酶的识别序列
(2)逆转录
(3)抗A蛋白的单克隆抗体(2分)
(4)标记基因 RNA聚合酶
(5)抗原—抗体杂交
【分析】基因工程技术的基本步骤:(1)目的基因的获取:方法有从基因文库中获取、利用PCR技术扩增和人工合成。(2)基因表达载体的构建:是基因工程的核心步骤,基因表达载体包括目的基因、启动子、终止子和标记基因等。(3)将目的基因导入受体细胞:根据受体细胞不同,导入的方法也不一样。将目的基因导入植物细胞的方法有农杆菌转化法、基因枪法和花粉管通道法;将目的基因导入动物细胞最有效的方法是显微注射法;将目的基因导入微生物细胞的方法是一般先用Ca2+处理大肠杆菌细胞,使细胞处于一种能吸收周围环境中DNA分子的生理状态,然后再将重组的基因表达载体导人其中。(4)目的基因的检测与鉴定:分子水平上的检测有①检测转基因生物染色体的DNA是否插入目的基因--DNA分子杂交技术;②检测目的基因是否转录出了mRNA--分子杂交技术;③检测目的基因是否翻译成蛋白质--抗原-抗体杂交技术。个体水平上的鉴定有抗虫鉴定、抗病鉴定、活性鉴定等。
【详解】(1)切割DNA分子的工具是限制性内切核酸酶,又称限制酶。这类酶主要是从原核生物中分离纯化出来的。限制酶能够识别双链DNA分子的特定核苷酸序列,并且使每一条链中特定部位的磷酸二酯键断开。若含有某种限制酶的细菌可利用限制酶切割外源DNA,但不破坏自身DNA,其原因可能是该细菌自身DNA不含有该限制酶识别的序列,或者是甲基化酶将该限制酶的识别序列甲基化,导致限制酶不能与之结合。
(2)由图可知,过程①表示由RNA获得DNA的过程,为逆转录。
(3)分析题意可知,某传染性疾病的病原体为RNA病毒,该病毒表面的A蛋白为主要抗原,故可以用抗A蛋白的单克隆抗体进行特异性检测。
(4)一个完整的基因表达载体包括目的基因、标记基因、启动子、终止子等。在A基因表达载体中,必须含有标记基因,便于检测目的基因;启动子是RNA聚合酶识别和结合的位点。
(5)要检测制备的A蛋白是否成功,可以采用抗原一抗体杂交法特异性检测制备的A蛋白是否成功。
组别
DNA甲基化水平(%)
对照组
3.706
模型组
2.259
花盆
阳光
温度
水
①
向阳处
20℃
充足
②
暗室
28℃
充足
2024年高考生物考前冲刺卷02——山东适用(解析版): 这是一份2024年高考生物考前冲刺卷02——山东适用(解析版),共23页。
2024年高考生物考前冲刺卷02——全国卷老教材适用(原卷版): 这是一份2024年高考生物考前冲刺卷02——全国卷老教材适用(原卷版),共6页。试卷主要包含了新冠病毒是单条正链RNA,[生物——选修一,[生物——选修三等内容,欢迎下载使用。
2024年高考生物考前冲刺卷02——全国卷老教材适用(解析版): 这是一份2024年高考生物考前冲刺卷02——全国卷老教材适用(解析版),共12页。试卷主要包含了新冠病毒是单条正链RNA,[生物——选修一,[生物——选修三等内容,欢迎下载使用。

