2024年江苏省徐州市沛县第五中学九年级二模化学试题(原卷版+解析版)
展开一、选择题(本题共10小题,每小题2分,共20分。每小题只有一个选项符合题意)
1. 下列物质的名称、化学式、俗称不一致的是
A. 碳酸氢钠、NaHCO3、小苏打B. 氧化钙、CaO、消石灰
C. 汞、Hg、水银D. 氢氧化钠、NaOH、火碱
【答案】B
【解析】
【详解】A、碳酸氢钠化学式为NaHCO3,俗称小苏打,物质的名称、化学式、俗称一致,不符合题意;
B、氧化钙的化学式为CaO,俗称生石灰,消石灰是氢氧化钙的俗称,其化学式为Ca(OH)2,物质的名称、化学式、俗称不一致,符合题意;
C、汞的化学式为Hg,俗称水银,物质的名称、化学式、俗称一致,不符合题意;
D、氢氧化钠的化学式为NaOH,俗称火碱、烧碱、苛性钠,物质的名称、化学式、俗称一致,不符合题意;
故选B。
2. 某工厂排放只含有少量硫酸和硫酸铜的废液。同学取适量废液放入盛有一定量锌粉的烧杯中,搅拌,待充分反应后过滤,得少量“滤渣”和“滤液”。下列说法正确的是
A. 滤液中只含有硫酸锌B. 滤液可直接排放
C. 滤渣中一定含铜和锌D. 只发生置换反应
【答案】D
【解析】
【分析】取适量废液放入盛有一定量锌粉的烧杯中,锌先和硫酸铜反应生成硫酸锌和铜,后和硫酸反应生成硫酸锌和氢气;
【详解】A、反应后的液体中一定含有硫酸锌,可能含有硫酸、硫酸铜,故A错误;
B、实验所得滤液不是纯水,可能含有硫酸、硫酸铜,直接排放,会导致水体或土壤被污染,故B错误;
C、滤渣中一定有铜,可能含有锌,只有锌过量时,滤渣才含铜和锌,故C错误;
D、锌和硫酸生成硫酸锌和氢气,锌和硫酸铜反应生成铜和硫酸锌,都属于一种单质和一种化合物生成另一种单质和另一种化合物,发生的反应都是置换反应,故D正确。
故选D。
3. 从反应原理和产物纯度两个角度考虑,下列制取Fe2(SO4)3溶液的方案中最佳的是
A. 过量的Fe粉与稀硫酸反应,过滤
B. 过量的Fe2O3与稀硫酸反应,过滤
C. 过量的稀硫酸与Fe2O3反应,过滤
D. 生锈的铁钉与稀硫酸反应,过滤
【答案】B
【解析】
【详解】A.Fe粉与稀硫酸反应后生成的是硫酸亚铁和氢气,不能制得硫酸铁,故选项A不正确;
B.过量的氧化铁与稀硫酸反应后生成的是硫酸铁和水,因氧化铁过量稀硫酸完全反应,氧化铁难溶于水,得到的是纯的硫酸铁溶液,故选项B正确;
C.氧化铁与稀硫酸反应后生成的是硫酸铁和水,因硫酸过量得到的硫酸铁溶液中混有硫酸,不能得到纯的硫酸铁溶液,故选项C不正确;
D.生锈的铁钉表面的铁锈与硫酸反应,生成硫酸铁和水,一段时间后,里面的铁会继续与硫酸铁反应生成硫酸亚铁,与硫酸反应生成硫酸亚铁和氢气,不能得到硫酸铁溶液,故选项D不正确。
故选B。
【点睛】掌握铁与酸、盐反应后生成的是亚铁在解决本题中尤为关键。
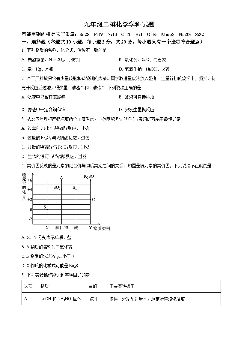
4. 类价图反映的是元素的化合价与物质类别之间的关系。如图是硫元素的类价图,下列说法不正确的是
A. X、Y分别表示单质、盐
B. A物质的名称为三氧化硫
C. B物质的水溶液pH小于7
D. C物质的化学式可能是Na2S
【答案】D
【解析】
【详解】A、S中硫元素显0价,为单质;K2SO4是由钾离子和硫酸根离子构成的,属于盐,所以X、Y分别表示单质、盐,故A正确;
B、A为氧化物,A中硫元素显+6价,则A为SO3,故B正确;
C、B为酸,溶液显酸性,溶液pH小于7,故C正确;
D、C属于盐,硫元素显+2价,但Na2S中硫元素显-2价,所以C不是Na2S,故D错误。
故选D。
5. 下列实验操作能达到实验目的的是
A. AB. BC. CD. D
【答案】A
【解析】
【分析】
【详解】A、取样,分别加适量水,测定所得溶液温度,氢氧化钠溶于水放热,硝酸铵溶于水吸热,能够区别,符合题意;
B、二氧化碳和水反应生成碳酸,氯化氢溶于水形成盐酸,碳酸和盐酸都能使石蕊试液变红色,通入紫色石蕊试液,溶液都会变红,不符合题意;
C、氢氧化钡和硫酸钠反应生成硫酸钡沉淀和氢氧化钠,和硫酸镁反应生成氢氧化镁沉淀和硫酸钡沉淀,加入Ba(OH)2溶液将需要保留的硫酸钠反应掉,不符合题意;
D、硝酸钡和硫酸钾反应生成硫酸钡沉淀和硝酸钾,硫酸钡不能和稀硝酸反应转化硝酸钡,不符合题意。
故选A。
6. KNO3、NaCl的溶解度曲线如图所示,下列说法正确的是
A. 搅拌能增大氯化钠在水中溶解度
B. 40℃时,100gKNO3饱和溶液中含KNO363.9g
C. 分别将t℃时KNO3和NaCl的饱和溶液升温到40℃,所得溶液的溶质质量分数:KNO3>NaCl
D. 40℃时,从KNO3和NaCl的饱和溶液中析出等质量的固体,蒸发掉水的质量:KNO3
【解析】
【详解】A、用搅拌的方法不能增大NaCl在水中的溶解度,是因为溶解度只决定于温度;不正确。
B、40℃时硝酸钾溶解度是63.9g,100gKNO3饱和溶液中含有KNO3质量是100g×≈38.99g;不正确。
C、硝酸钾溶解度受温度变化影响较大,氯化钠溶解度受温度变化影响较小,t℃时,硝酸钾和氯化钠的溶解度相等,将此时的两种饱和溶液升温到40℃,KNO3和NaCl的溶解度都会增大,则溶液变成不饱和溶液,溶液的组成不变,所得溶液的溶质质量分数:KNO3=NaCl;不正确。
D、40℃时,硝酸钾的溶解度大于氯化钠的溶解度,溶解等量的两种物质,需要水的质量是KNO3小于NaCl,则从KNO3和NaCl的饱和溶液中析出等质量的固体,蒸发掉水的质量:KNO3
7. 用浓硫酸、水和锌粒制取氢气并验纯和干燥,下列操作或装置正确的是
A. 稀释浓硫酸B. 加入锌粒
C. 制取并验纯D. 干燥气体
【答案】D
【解析】
【详解】A、稀释浓硫酸应该是酸入水,故A错误;
B、应该是先加入锌粒,再加入稀硫酸,故B错误;
C、若氢气不纯,可能会发生爆炸,不能直接点燃验纯。故C错误;
D、浓硫酸可以干燥氢气,长进短出。故D正确。
故选D。
8. 三氟化氮()是一种优良的等离子蚀刻气体,用蚀刻硅片时的产物均为气体,在芯片表面没有任何残留物。该反应的微观示意图如下,下列有关说法正确的是
A. 该反应四种物质中只有一种单质B. 该反应前后原子数目发生了改变
C. 反应物甲与乙粒子个数比为1:1D. 物质丙与丁质量比为39:7
【答案】D
【解析】
【分析】由图可知,该反应为硅和三氟化氮在一定条件下反应生成SiF4和氮气,该反应的化学方程式为:。
【详解】A、该反应涉及四种物质,分别是NF3、硅、SiF4和氮气,NF3是由N、F元素组成的纯净物,属于化合物,硅是由硅元素组成的纯净物,属于单质,SiF4是由Si、F元素组成的纯净物,属于化合物,氮气是由氮元素组成的纯净物,属于单质,故该反应四种物质中有两种单质,不符合题意;
B、根据质量守恒定律,化学反应前后,原子的种类和数目不变,不符合题意;
C、由化学方程式可知,该反应中,反应物甲与乙的粒子个数比为:4:3,不符合题意;
D、物质丙与丁的质量比为:,符合题意。
故选D。
9. 下列所示的四个图像中,能正确反映对应变化关系的是
A. 向等质量水中分别加等质量的氢氧化钠和硝酸铵固体
B. 向氢氧化钠溶液中不断加水
C. 向硫酸钠和稀硫酸的混合溶液中逐滴加入氢氧化钡溶液
D. 向部分变质的氢氧化钠溶液中逐滴滴加稀盐酸
【答案】D
【解析】
【详解】A、氢氧化钠溶于水放热,温度升高,硝酸铵溶于水吸热,温度降低,一段时间后温度均恢复至常温,故选项图像错误;
B、氢氧化钠溶液显碱性,pH>7,向氢氧化钠溶液中不断加水,会使其碱性减弱即pH由大于7开始减小,但溶液始终显碱性,溶液的pH无限接近于7,不可能等于7,更不会小于7,故选项图像错误;
C、向硫酸钠和稀硫酸混合溶液中逐滴加入氢氧化钡,起始溶液显酸性,随着氢氧化钡溶液的加入,钡离子和硫酸根离子结合生成硫酸钡沉淀,氢离子和氢氧根离子结合生成水分子,溶液的酸性减弱,pH逐渐增大,至氢离子反应完全,溶液恰好显中性,pH=7,此时溶液中还有硫酸根离子,继续滴加氢氧化钡,钡离子和硫酸根离子继续结合生成硫酸钡沉淀,沉淀继续增加,故选项图像错误;
D、氢氧化钠的变质是氢氧化钠和二氧化碳反应生成碳酸钠和水,部分变质的NaOH溶液中含有氢氧化钠、碳酸钠,向部分变质的NaOH溶液中滴加稀盐酸,稀盐酸先与氢氧化钠反应生成氯化钠和水,开始时不会生成气体,氢氧化钠消耗完,稀盐酸再与碳酸钠反应生成二氧化碳气体,随反应的进行气体质量不断增大,直至反应完全,气体质量不再发生变化,故选项图像正确;
故选:D。
10. A-G是初中化学常见的物质,它们之间的转化关系如图所示(“-”表示二者可以发生反应,“→”表示物质经一步反应即可转化,部分反应物、生成物和反应条件已省略)。A是草木灰的主要成分,B是光合作用不可缺少的物质,D是人体胃液中含有的一种酸,可帮助消化,E是地壳中含量第二多的金属,F是未来最理想的清洁能源,下列有关说法正确的是
A. A和B相互转化的化学反应基本类型相同
B. D→F可通过加金属铜来实现
C. G物质可以为氧化铜或氧化铁
D. D和E反应的化学方程式为
【答案】C
【解析】
【分析】A~G是初中化学常见的物质,A是草木灰的主要成分,则A为碳酸钾,B是光合作用不可缺少的物质,A能与B相互转化,可推出B为二氧化碳,D是人体胃液中含有的一种酸,可帮助消化,可推出D为盐酸,E是地壳中含量第二多的金属,可推出E为铁,F是未来最理想的清洁能源,可推出F为氢气,G能与F(氢气)、D(盐酸)反应,则G应是金属氧化物,C能与D(盐酸)、B(二氧化碳)反应,C应是碱,如氢氧化钠,代入验证,符合题意。
【详解】A、A为碳酸钾,B为二氧化碳,A转化为B为碳酸钾与稀盐酸反应生成氯化钾、二氧化碳和水,该反应是两种化合物互相交换成分生成另外两种化合物,属于复分解反应,B转化为A为二氧化碳和氢氧化钾反应生成碳酸钾和水,不属于基本反应类型,故A说法错误;
B、D为盐酸,F为氢气,在金属活动性顺序里,铜排在氢后,铜和稀盐酸不反应,故B说法错误;
C、由分析可知,G为金属氧化物,可能为氧化铜或氧化铁,故C说法正确;
D、D为盐酸,E为铁,铁和盐酸反应生成氯化亚铁和氢气,该反应的化学方程式为:,故D说法错误;
故选:C。
二、填空题(本题共3小题,共18分)
11. 选择下列适当的物质填空(填序号)。
A.氢气 B.盐酸 C.聚乙烯 D.聚氯乙烯 E 石油 F 食盐 G 维生素 H 武德合金
(1)可用于制保险丝的是_______。
(2)可用于包装食品的是_______。
(3)可用于金属除锈的是_______。
(4)厨房中作调味品的是_______。
(5)最常见的化石燃料是_______。
(6)蔬菜、水果中富含_______。
【答案】 ①. H ②. C ③. B ④. F ⑤. E ⑥. G
【解析】
【分析】
物质的性质决定物质的用途,根据常见化学物质的性质和用途进行分析解答即可。
【详解】(1)武德合金熔点低,可用于制保险丝。
(2)聚乙烯没有毒性,可用于包装食品。
(3)铁锈的主要成分是氧化铁,盐酸能与氧化铁反应,所以盐酸可用于金属除锈。
(4)食盐可在厨房中作调味品。
(5)最常见的化石燃料是煤、石油和天然气。
(6)蔬菜、水果中富含维生素。
故答案为:(1)H;(2)C;(3) B;(4)F;(5)E;(6)G。
12. “化”说五味
(1)酸:生活中可以用食醋作为调味品,则食酸中含有的阳离子为__________(填离子符号)。
(2)甜:白糖是厨房中的甜味剂,制糖工业中常利用活性炭来脱色以制得白糖,这是因为活性炭具有________________(填一种性质)
(3)苦:鱼胆胆汁中含有具有苦味且难溶于水的胆汁酸,在沾有胆汁的鱼肉上涂抹白酒可去除苦味,说明物质的溶解性与_____________(选填“溶质”或“溶剂”)的种类有关。
(4)辣:辣椒中含有丰富的维生素C(化学式为),维生素C中碳、氢、氧三种元素的质量比为_________。
(5)咸;食盐主要成分为氯化钠,氯化钠是由__________(填构成粒子的符号)构成的。
【答案】(1)
(2)吸附性 (3)溶剂
(4)9:1:12 (5)和
【解析】
【小问1详解】
调味品食醋中含有醋酸,在水溶液中解离出醋酸根离子和氢离子,则食酸中含有的阳离子为H+,故填:H+。
【小问2详解】
制糖工业中常利用活性炭来脱色以制得白糖,这是因为活性炭具有吸附性,故填:吸附性。
【小问3详解】
胆汁酸难溶于水,在沾有胆汁的鱼肉上涂抹白酒可去除苦味,即胆汁酸易溶于乙醇,说明物质的溶解性与溶剂的种类有关,故填:溶剂。
【小问4详解】
维生素C(化学式为 C6H8O6 )中碳、氢、氧三种元素的质量比为,故填:9:1:12。
【小问5详解】
氯化钠是由钠离子和氯离子构成的,离子的符号为Na+、Cl-,故填:Na+、Cl-。
13. 以高纯度的二氧化锰为原料制备高锰酸钾的主要流程如下:
(1)“熔融氧化”时也可以用氯酸钾代替空气,原因是_____________________;
(2)操作Ⅰ中玻璃棒的作用是_________________;
(3)“酸化”时反应的化学方程式为:,反应后溶液与沉淀中锰元素的质量比为__________;
(4)操作Ⅱ是根据和两种物质在溶解度上的差异将两者分离。具体操作步骤为:蒸发浓缩,______________,过滤,洗涤干燥,得晶体。则溶解度受温度影响变化更大的是______________(填化学式)。蒸发过程中温度不宜过高,原因是__________________(用化学方程式表示);
(5)本流程中可以循环使用的物质是________________(填化学式)。
【答案】(1)氯酸钾在加热及二氧化锰催化的条件下可产生氧气
(2)引流 (3)2:1
(4) ①. 降温结晶 ②. ③.
(5)
【解析】
【小问1详解】
“熔融氧化”的目的是利用空气中的氧气氧化二氧化锰,由于氯酸钾在加热的条件下能够分解产生氧气,所以“熔融氧化”时也可以用氯酸钾代替空气,故填:氯酸钾在加热及二氧化锰催化的条件下可产生氧气。
【小问2详解】
过滤是把不溶于液面的固体与液体分离的一种方法,经过操作Ⅰ得到滤渣,所以操作的名称是过滤,玻璃棒在过滤操作中的作用是引流,防止液体飞溅,故填:引流。
【小问3详解】
由化学方程式知,每生成2个高锰酸钾分子的同时会生成1个二氧化锰分子,高锰酸钾就能够溶解在水中,而二氧化锰属于沉淀,一个高锰酸钾分子中含有1个锰原子,1个二氧化锰分子中含有1个锰原子,所以反应后溶液与沉淀中锰元素的质量比2:1,故填:2:1。
【小问4详解】
在提纯溶液中的溶质时,一般溶解度受温度影响比较大的物质采取降温结晶法提纯,受温度影响小的物质采取恒温蒸发结晶法提纯,操作是根据KMnO4和K2CO3两种物质在溶解性的差异将两者分离;具体操作步骤为:蒸发浓缩、降温结晶、过滤、洗涤干燥,得KMnO4晶体,此时K2CO3还在溶液中,这说明两者中高锰酸钾的溶解度受温度影响变化更大,得到了高锰酸钾晶体;当高锰酸钾以晶体析出后,母液一定是饱和溶液;因为高锰酸钾在加热的条件下分解为锰酸钾、二氧化锰和氧气,所以此过程中温度不宜过高,加热高锰酸钾发生反应的化学方程式为:,故①填:降温结晶,②填:KMnO4,③填:。
【小问5详解】
根据图程图可知,本流程中可以循环使用的物质是二氧化锰,化学式为MnO2,故填:MnO2。
三、实验探究题(本题共2小题,共22分)
14. 下列装置常用于实验室制气体,请根据装置回答下列问题。
(1)图B中用作反应容器的仪器是__________;
(2)若用A装置制取,装入药品前的操作是____________,该反应的化学方程式为_____________;
(3)若用B装置制取,该反应的化学方程式为__________________________;若用F装置收集气体,则气体应从________(填“b”或“c”)端进入。
(4)若将燃烧的镁带迅速伸入盛有的集气瓶中,可观察到镁带在中继续燃烧,反应后冷却,瓶底附着黑色颗粒单质,瓶壁上沾附着白色物质,该白色物质为氧化物,该白色物质的化学式为_________________;
(5)氨水是氨气的水溶液,氨气的密度小于空气,实验室常用在浓氨水中加入生石灰的方法来快速制取氨气,可选择的发生装置为_____________,验满时,可在集气瓶口放一片湿润的红色石蕊试纸,若红色石蕊试纸变成________色,证明已集满。
【答案】(1)锥形瓶 (2) ①. 检查装置的气密性 ②.
(3) ①. ②. b
(4)MgO (5) ①. B ②. 蓝
【解析】
【小问1详解】
B中反应容器是锥形瓶,故填:锥形瓶;
【小问2详解】
装入药品前要检查装置的气密性,故填:检查装置的气密性;
用固体加热制备氧气,试管口没有棉花,说明用的是氯酸钾和二氧化锰固体混合加热制氧气,二氧化锰是反应的催化剂,故填:;
【小问3详解】
实验室利用大理石固体和稀盐酸反应生成氯化钙、水和二氧化碳,二氧化碳的密度比大,用向上排空气法收集,从b进气,空气从c排出,故填:CaCO3+2HCl=CaCl2+H2O+CO2↑;b;
【小问4详解】
根据信息可知,反应物是镁和二氧化碳,生成黑色固体单质是碳,根据化学反应前后元素种类不变,瓶壁上白色物质含有镁元素和氧元素,推测是氧化镁,故填:MgO;
【小问5详解】
实验室常用在浓氨水中加入生石灰的方法来快速制取氨气,选择固体液体反应不加热型发生装置,故填:B;
氨气溶于水呈碱性,能使石蕊变成蓝色,故填:蓝。
15. 某化学兴趣小组的同学做“铁与稀硫酸反应”实验时,误用了浓硫酸,发现无明显现象,加热后闻到刺激性的气味。带着疑问,该小组同学进行了以下探究活动。
【温故知新】
(1)一般来说,铁、铝等金属在常温下不能与浓硫酸反应放出氢气,说明浓硫酸具有特殊的性质。铁与稀硫酸反应的化学方程式是___________________________;
【查阅资料】
①在加热的条件下铁与浓硫酸反应有无色气体生成。
②与具有某些相似的化学性质,都能与NaOH溶液反应。但能使品红溶液褪色,不能使品红溶液褪色。
【设计方案】
为了验证足量的铁和浓硫酸在加热条件下反应所得气体的成分,该小组同学在老师的帮助下设计了如下实验装置和探究方案:
【进行实验】
(2)
【拓展应用】
某同学用上述浓硫酸配制质量分数为15%的稀硫酸处理某造纸厂含NaOH的碱性废水:
(3)用9.2g质量分数为98%的浓硫酸能配制上述稀硫酸_________g(计算结果保留整数)。
(4)若上述造纸厂废水75g能与9.8g15%的稀硫酸恰好反应(设只发生NaOH与硫酸的反应),试计算该废水中NaOH的质量分数(写出计算过程,结果精确到0.1%)。
【反思评价】
(5)足量的铁和浓硫酸在加热的条件下反应产生气体,随着反应的进行,硫酸的浓度逐渐变稀,铁与稀硫酸反应产生氢气,请写出试管④中气体燃烧的化学方程式_________________________;
(6)实验过程中两次用到品红溶液,品红溶液的作用分别是:_______________,_______________;
(7)是导致硫酸型酸雨的主要气体,写出与水反应生成亚硫酸的化学方程式:____________________;
(8)铁和硫酸反应所得气体的成分与下列____________因素有关(填序号)。
①温度 ②浓度 ③压强 ④硫酸体积
【答案】(1)
(2) ①. 褪色 ②. 吸收气体 ③. 气体已除尽 ④.
(3)60 (4)解:设废水中的NaOH质量为x
答:废水中的NaOH质量分数为1.6%。
(5)
(6) ①. 检验是否有二氧化硫生成 ②. 检验二氧化硫是否被吸收彻底
(7)
(8)①②
【解析】
【小问1详解】
铁与稀硫酸反应生成硫酸亚铁和氢气,反应的化学方程式是:Fe+H2SO4=FeSO4+H2↑;
【小问2详解】
根据资料内容可知:在加热的条件下铁与浓硫酸反应有无色气体SO2生成,SO2与CO2具有某些相似的化学性质,都能与NaOH溶液反应,SO2能使品红溶液褪色,所以加热铁丝时,①中品红溶液褪色;②中NaOH溶液的作用是吸收SO2气体;③中品红溶液不褪色,说明②中NaOH溶液将SO2气体彻底吸收了,③可得出的结论是:SO2气体已除尽;点燃④中收集的无色气体,气体能燃烧,发出淡蓝色火焰,再结合质量守恒定律判断该气体是氢气,故填:褪色;吸收SO2气体;SO2气体已除尽;H2;
【小问3详解】
设用9.2g质量分数为98%的浓硫酸配制质量分数为15%的稀硫酸的质量为y,依据溶液稀释前后溶质质量不变,可得9.2 g×98%=y×15%,解得y≈60 g,故填:60;
【小问4详解】
详解见答案;
【小问5详解】
试管④中的气体是氢气,氢气燃烧生成水,反应方程式为:;
【小问6详解】
实验过程中两次用到品红溶液,①中品红溶液的作用分别是:检验有二氧化硫生成;③中品红溶液的作用是:检验二氧化硫是否被吸收彻底,故填:检验是否有二氧化硫生成;检验二氧化硫是否被吸收彻底;
【小问7详解】
SO2与水反应生成亚硫酸,反应的化学方程式为:;
【小问8详解】
根据题目信息“一般来说,铁、铝等金属在常温下不能与浓硫酸反应放出氢气”及实验步骤中“先将适量浓硫酸加入试管中,再将可抽动的铁丝放入浓硫酸中,观察实验现象。然后加热,继续观察实验现象”,可以判断铁和硫酸反应所得气体的成分与温度有关;根据“足量的铁和浓硫酸在加热的条件下反应产生SO2气体,随着反应的进行,硫酸的浓度逐渐变稀,铁与稀硫酸反应产生氢气”可以判断铁和硫酸反应所得气体的成分与浓度有关,故填:①②。选项
物质
目的
主要实验操作
A
NaOH和NH4NO3固体
鉴别
取样,分别加适量水,测定所得溶液温度
B
CO2中混有HCl气体
检验
通入紫色石蕊试液,观察溶液是否变红
C
Na2SO4溶液中混有少量MgSO4
除杂
加入Ba(OH)2溶液至不再产生沉淀,过滤
D
KNO3和Ba(NO3)2的混合溶液
分离
先加入适量的K2SO4溶液,过滤、洗涤,再向滤渣中加入一定量稀HNO3,充分搅拌
实验步骤
实验现象
实验结论
(1)如图,先将适量浓硫酸加入试管中,再将可抽动的铁丝放入浓硫酸中,观察实验现象。然后加热,继续观察实验现象。
加热时铁丝表面有无色气泡产生,①中品红溶液___________
无色气体中一定含有
②中无明显现象。
②中NaOH溶液的作用是_________
③中品红溶液不褪色。
③可得出的结论是____________
(2)点燃④中收集的无色气体
气体能燃烧,发出淡蓝色火焰。
该气体是__________(填写化学式)
2024年江苏省徐州市铜山区中考一模化学试题 (原卷版+解析版): 这是一份2024年江苏省徐州市铜山区中考一模化学试题 (原卷版+解析版),文件包含2024年江苏省徐州市铜山区中考一模化学试题原卷版docx、2024年江苏省徐州市铜山区中考一模化学试题解析版docx等2份试卷配套教学资源,其中试卷共21页, 欢迎下载使用。
江苏省徐州市沛县第五中学2023-2024学年九年级下学期4月月考化学试题(原卷版+解析版): 这是一份江苏省徐州市沛县第五中学2023-2024学年九年级下学期4月月考化学试题(原卷版+解析版),文件包含江苏省徐州市沛县第五中学2023-2024学年九年级下学期4月月考化学试题原卷版docx、江苏省徐州市沛县第五中学2023-2024学年九年级下学期4月月考化学试题解析版docx等2份试卷配套教学资源,其中试卷共24页, 欢迎下载使用。
2024年江苏省徐州市沛县第五中学中考模拟化学试题 (原卷版+解析版): 这是一份2024年江苏省徐州市沛县第五中学中考模拟化学试题 (原卷版+解析版),文件包含2024年江苏省徐州市沛县第五中学中考模拟化学试题原卷版docx、2024年江苏省徐州市沛县第五中学中考模拟化学试题解析版docx等2份试卷配套教学资源,其中试卷共17页, 欢迎下载使用。

