2024年中考生物二轮复习重点实验通关练——实验一 探究光对鼠妇生活的影响
展开A.光照与黑暗B.干燥与潮湿
C.光照与潮湿D.有其他生物存在和无其他生物存在
2.探究“光对鼠妇分布的影响”实验中,在阴暗和明亮环境中各放10只鼠妇,在静置等待的10分钟期间,下列能准确表示阴暗环境中鼠妇数量变化的是( )
A.B.C.D.
3.下表为小林同学探究“光照对鼠妇分布的影响”的设计方案,其中存在不合理之处,下列改进建议正确的是( )
A.纸盒左右两侧各放1只鼠妇B.纸盒左右两侧均应设置明亮的条件
C.纸盒左右两侧均应设置黑暗的条件D.纸盒左右两侧均应放置潮湿的土壤
4.某兴趣小组为探究“光照对鼠妇生活的影响”,开展了实验。下列实验设计中不正确的是( )
A.实验装置放在温度适宜且明亮的环境中静置5分钟
B.在纸盒左右分别盖上透明玻璃板和不透明的黑纸板
C.选取2只健康的鼠妇分别放在纸盒的左右两端
D.选择的鼠妇应大小相等,生活状态相近
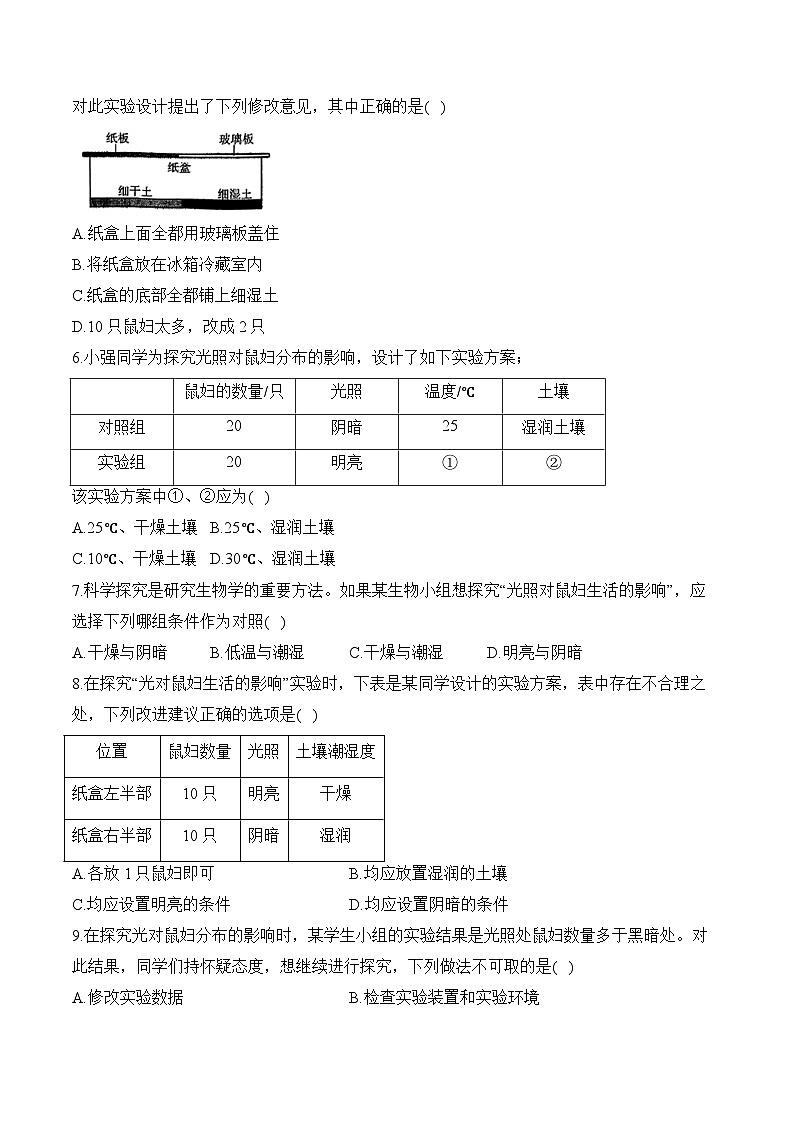
5.大山在探究“光对鼠妇分布的影响”时,使用了10只鼠妇,并设计了如图所示的实验。小鞍对此实验设计提出了下列修改意见,其中正确的是( )
A.纸盒上面全都用玻璃板盖住
B.将纸盒放在冰箱冷藏室内
C.纸盒的底部全都铺上细湿土
D.10只鼠妇太多,改成2只
6.小强同学为探究光照对鼠妇分布的影响,设计了如下实验方案;
该实验方案中①、②应为( )
A.25℃、干燥土壤B.25℃、湿润土壤
C.10℃、干燥土壤D.30℃、湿润土壤
7.科学探究是研究生物学的重要方法。如果某生物小组想探究“光照对鼠妇生活的影响”,应选择下列哪组条件作为对照( )
A.干燥与阴暗B.低温与潮湿C.干燥与潮湿D.明亮与阴暗
8.在探究“光对鼠妇生活的影响”实验时,下表是某同学设计的实验方案,表中存在不合理之处,下列改进建议正确的选项是( )
A.各放1只鼠妇即可B.均应放置湿润的土壤
C.均应设置明亮的条件D.均应设置阴暗的条件
9.在探究光对鼠妇分布的影响时,某学生小组的实验结果是光照处鼠妇数量多于黑暗处。对此结果,同学们持怀疑态度,想继续进行探究,下列做法不可取的是( )
A.修改实验数据B.检查实验装置和实验环境
C.进行多次重复实验D.查阅相关资料并分析原因
10.以下是某个生物兴趣小组设计的“光对鼠妇生活的影响”实验方案:在铁盘内铺上一层湿土,一侧盖上不透光的纸板,另一侧盖上透明的玻璃板。在铁盘中央两侧各放5只鼠妇,静置2分钟。然后每分钟统计一次明亮处和阴暗处的鼠妇数目,统计10次。统计结果如下表:
(1)该实验的变量是______,经上述处理之后,铁盘两侧明亮和阴暗环境形成了________实验。
(2)铁盘两侧各放5只鼠妇而不是1只的目的是______________________________。
(3)根据表中的实验数据得出的结论是_______________________________________________。
(4)该小组同学还想探究“土壤湿度对鼠妇生活的影响”并设计如下三个实验装置(装置上的遮光物透气)。你认为下列实验装置最合理的是_____装置。
(5)实验结束后,对鼠妇的正确处理方式是_________。
A.放入垃圾桶中
B.放回适合它们生存的自然环境中
C.放到小水沟里
11.生物兴趣小组发现当移开花盆时,鼠妇很快爬到其他隐蔽的地方,这是为什么呢?为探究“非生物因素对鼠妇生活的影响”,兴趣小组做了如下实验:
实验装置如图(一),纸盒内铺上一层湿土,以中轴线为界,一侧放上玻璃,一侧放上纸板,这样就形成了阴暗和明亮两种环境。
方法步骤:在两侧中央各放入5只鼠妇,静置10分钟,每隔1分钟观察统计1次鼠妇在两区的数量,连续统计6次,如图:
(1)该探究实验做出的假设是______________________________________。
(2)A装置与B装置形成了__________,本实验的变量是光,除了这种探究条件不同以外,其他条件都____________________。
(3)实验完成后,鼠妇应该如何处理?______________________________。
(4)如果要探究湿度对鼠妇生活的影响,需要给鼠妇提供__________和__________两种不同环境。
12.如果你翻动花园、庭院中的花盆或石块,常常会看到一些身体略扁、长椭圆形、灰褐色或黑色的小动物在爬行,这就是鼠妇,又叫潮虫。当你搬开花盆或石块,鼠妇很快就爬走了。这是为什么呢?是因为环境变明亮了吗?某同学对此进行了探究,请你将他探究活动的过程写完整。
(1)提出问题:鼠妇会选择阴暗的环境吗?
(2)作出假设:__________________。
(3)制订实施探究方案:在铁盘内放上一层湿土,一侧盖上不透光的纸板,另一侧盖上透明的玻璃板,在铁盘两侧中央处各放5只鼠妇,观察鼠妇的行为。该实验的变量是_______。如果在铁盘两侧中央各放1只鼠妇是否可以得出准确的结论?为什么?_____。
(4)分析结果,得出结论:该同学对上述实验重复了5次,结果如下表:
为了使实验结论更准确,应对上述数据作怎样的处理?_____________。
(5)结论:_____________对鼠妇的生活有影响,鼠妇喜欢在_____________的环境中生活。
答案以及解析
1.答案:C
解析:对照实验的设计原则是:一组对照实验中只能有一个变量,且只能以所研究的条件为变量,其它条件应相同且适宜,以保证实验结果的准确性。在选项ABD中“光照与黑暗”、“干燥与潮湿”、“有其他生物存在和无其他生物存在”,均有一个变量,符合单一变量原则。选项C、“光照与潮湿”,有两个变量,实验变量不唯一,实验变量设置不正确。
故选:C。
2.答案:A
解析:探究光对鼠妇分布的影响实验中,光会影响鼠妇的生活,鼠妇喜欢阴暗潮湿的环境,鼠妇在爬向阴暗处是循序渐进的,有选择性,有些个体还有试探的行为,故爬向阴暗处的鼠妇数量是缓慢增多,直到大多数鼠妇爬向阴暗处并趋于稳定;因此BCD不符合题意,A符合题意。
故选A。
3.答案:D
解析:在进行光照对鼠妇分布的影响的实验中,选择1只鼠妇,实验结果可能存在偶然性,为提高实验结果的准确性,纸盒左右两侧应各放入10只鼠妇。对照实验中需要控制单一变量,所以除了实验变量光照不同,其他条件应该相同且适宜,故选D。
4.答案:C
解析:A.在温度适宜且明亮的环境中静置5分钟,等待鼠妇安静后,分别统计明亮处和阴暗处的鼠妇数量,故A正确。
B.该兴趣小组为探究“光照对鼠妇生活的影响”,实验变量是光照,因此,用黑纸板和玻璃板营造阴暗和明亮两种环境,故B正确。
C.选取2只健康的鼠妇分别放在纸盒的左右两端,鼠妇数量太少,容易出现偶然性,故C错误。
D.为了遵循对照实验单一变量原则,除光照外,其他条件要保持一致,所以选择的鼠妇应大小相等,生活状态相近,故D正确。
故选C。
5.答案:C
解析:ABC.设置对照实验时,要根据所要探究的条件,设置以探究的条件为唯一变量的对照组。兴趣小组要探究的是“光对鼠妇生活的影响”,所以要探究的条件为光,就要设置以光为唯一变量的对照组,其它条件相同且适宜,因此,纸盒的底部全都铺上细湿土,纸盒上面不能全都用玻璃板盖住,应一侧玻璃,一侧不透光的纸板,也不能将纸盒放在冰箱冷藏室内,温度低会影响鼠妇活动,不利于实验操作,AB错误;C正确。
D.2只鼠妇数量太少,实验结果具有偶然性,会导致实验出现误差,D错误。
故选C。
6.答案:B
解析:对照实验所要探究的条件就是实验的唯一变量,因此小强同学探究“光照对鼠妇生活的影响”的唯一变量是光照,其它条件都应该相同且适宜、温度、土壤干湿度等、②应为25℃。
故选:B。
7.答案:D
解析:由于该实验探究的是光对鼠妇的影响,所以实验的变量应该是光。实验设计:选一个长方形的铁盒,以中线为界,一侧盖上不透光的纸板,另一侧盖上透明的玻璃板,即在铁盒里设置了阴暗和明亮的两种环境;然后把鼠妇放进铁盒中,过一段时间后观察、记录鼠妇的分布情况。因此想探究“光照对鼠妇生活的影响”,应选择明亮与阴暗为条件作为对照。
故选:D。
8.答案:B
解析:设置对照实验时,要根据所要探究的条件,要设置以探究的条件为唯一变量的对照组。探究“光对鼠妇生活的影响”的实验,变量是光,因此在此题设计对照组时必须遵照光是唯一的变量这一原则来进行设计。而表格中光照不同、土壤潮湿度也不同(干燥、湿润),有两个变量,不符合对照实验的要求。因此应该为纸盒左右两侧均应放置湿润的土壤,只有变量光不同。
故选:B。
9.答案:A
解析:A、分析数据是得出结论的重要过程。不能随便修改实验数据,A错误。
B、探究“光对鼠妇生活的影响”实验的变量是有无光照,在设计实验时,在铁盘内放上湿土,以横轴中线为界,一侧盖上纸板,另一侧盖上玻璃板,给鼠妇提供明亮和黑暗两种环境。实验开始前应先检查实验装置和实验环境,检查是否形成以“光”为变量的对照实验,B正确。
C、计算出各组第10次实验数据的平均值,再计算出各组实验的平均值,目的是减少数据的误差,使实验结果更准确,C正确。
D、对于实验中出现的不正常的情况,可以通过查阅相关资料并分析原因,D正确。
故选:A。
10.答案:(1)光;对照
(2)避免偶然性,减小误差(或避免偶然性)
(3)光对鼠妇的生活有影响(或光会影响鼠妇的分布;鼠妇喜欢生活在阴暗的环境中,意思对即可)
(4)乙
(5)B
解析:(1)该实验探究了“光对鼠妇生活的影响”,唯一变量光,其他因素均处于相同理想状态。经上述处理之后,铁盘两侧明亮和阴暗环境形成了对照实验。
(2)本实验所用鼠妇的数量要多一些,因为这样可以减少其他偶然因素的影响,排除偶然误差。如果采集的鼠妇生病、或受其它非生物因素的影响、处于特殊生长时期等都会导致实验结论出错,所以为了避免出现此类偏差,实验中应尽可能多选几只鼠妇。所以,本实验铁盘两侧各放5只鼠妇而不是1只的目的是:避免偶然性,减小误差(或避免偶然性)。
(3)根据题干表格中的数据可知,阴暗处的鼠妇比较多(平均8.4只),明亮处的鼠妇比较少(平均1.6只)。所以,能够得出的结论是:光对鼠妇的生活有影响(或光会影响鼠妇的分布;鼠妇喜欢生活在阴暗的环境中,意思对即可)。
(4)要探究“土壤湿度对鼠妇生活的影响”,则唯一变量是土壤湿度,其它条件应该相同且适宜。题图中,光对鼠妇的生活有影响,因此不能选择鼠妇会暴露在光下的甲装置;对照实验遵循单一变量原则,因此不能选择具有光、土壤湿度两个变量的丙装置。所以,题图三个实验装置中,设计最合理的是乙装置。
(5)要养成爱护动物的好习惯,保护动物从我做起,从现在做起,这样对于保护我们生存的环境非常有利。所以,做完实验后,应将鼠妇放回适合它们生存的自然环境中,故选:B。
11.答案:(1)光会影响鼠妇的分布(或光不会影响鼠妇的分布)
(2)对照实验;相同
(3)放回适宜它们生长的自然环境中(合理即可)
(4)干燥;潮湿
解析:(1)提出问题后,应用已有知识,对问题的答案提出可能的设想,因此作出的假设是:光会(或不会)影响鼠妇的分布。
(2)实验装置:在纸盒里放上一层湿润的土壤,以横轴中线为界,一侧盖上透明玻璃,另一侧盖上不透明黑色纸板。在盒里就形成了阴暗和明亮两种环境,因此A装置与B装置组成对照实验,实验的变量是光。除所要探究的条件光不同外,其他条件都应相同。
(3)鼠妇是生物圈的组成成分,在维持生态平衡方面具有一定的作用,我们要爱护鼠妇等小动物。因此,在实验过程中,要注意不损伤鼠妇,实验完毕后,要把鼠妇放回到适宜它们生长的自然环境中。
(4)如果要探究土壤潮湿程度对鼠妇生活的影响,这一实验中唯一的变量应是土壤潮湿程度,需要给鼠妇提供干燥和潮湿两种不同环境。
12.答案:(2)鼠妇喜欢生活在阴暗的环境中(或鼠妇喜欢生活在明亮的环境中)
(3)光;不能,因为实验过程有偶发性
(4)取平均值
(5)光线;阴暗(黑暗)
解析:(2)作出假设:应用已有知识,对问题的答案提出可能的设想。作出的假设是:鼠妇喜欢生活在阴暗的环境。
(3)该实验探究的是“鼠妇喜欢生活在阴暗的环境中”,实验变量是有无光照,在设计实验时,要给鼠妇提供明亮和阴暗两种环境。观察鼠妇对环境的选择,就是形成以光照为唯一变量的对照实验组;不能用1只鼠妇,如果只用1只鼠妇做实验,结果具有很大的偶然性(如采集的鼠妇生病或处于特殊生长时期等),不足以说明问题。本实验用10只鼠妇做实验,可以减小误差。当然,采用更多的鼠妇更好,但会增加实验的难度。
(4)(5)实验材料达一定数量或增加重复次数,计算平均值是为了排除由于偶然性引起的误差。分析实验数据,得出的实验结论:鼠妇喜欢生活在阴暗的环境中。
位置
鼠妇数量
光照
土壤湿度
纸盒左侧
10只
明亮
潮湿
纸盒右侧
10只
黑暗
干燥
鼠妇的数量/只
光照
温度/℃
土壤
对照组
20
阴暗
25
湿润土壤
实验组
20
明亮
①
②
位置
鼠妇数量
光照
土壤潮湿度
纸盒左半部
10只
明亮
干燥
纸盒右半部
10只
阴暗
湿润
时间(分钟)
环境
2
3
4
5
6
7
8
9
10
11
明亮处(只)
4
3
3
2
2
1
1
0
0
0
阴暗处(只)
6
7
7
8
8
9
9
10
10
10
环境
1
2
3
4
5
6
明亮
5
4
3
1
1
0
阴暗
5
6
7
9
9
10
环境
第一次
第二次
第三次
第四次
第五次
明亮
0只
1只
2只
0只
2只
阴暗
10只
9只
8只
10只
8只
2024届中考生物二轮复习非选择题题型专练:实验探究题——探究实验(含答案): 这是一份2024届中考生物二轮复习非选择题题型专练:实验探究题——探究实验(含答案),共22页。试卷主要包含了探究题等内容,欢迎下载使用。
2024届中考生物二轮复习非选择题题型专练:实验探究题——观察实验(含答案): 这是一份2024届中考生物二轮复习非选择题题型专练:实验探究题——观察实验(含答案),共11页。试卷主要包含了实验题,探究题,读图填空题等内容,欢迎下载使用。
初中生物人教版 (新课标)七年级上册第二节 调查周边环境中的生物练习题: 这是一份初中生物人教版 (新课标)七年级上册第二节 调查周边环境中的生物练习题,文件包含探究题01探究非生物因素对某种动物的影响解析版docx、探究题01探究非生物因素对某种动物的影响原卷版docx等2份试卷配套教学资源,其中试卷共30页, 欢迎下载使用。

