江苏省无锡市梁溪区2024年中考一模考试理科综合题-初中化学(原卷版+解析版)
展开本试题分第I卷(选择题)和第II卷(非选择题)两部分,共28小题。考试形式为闭卷书面笔答。考试时间为100分钟,试卷满分为80分。
注意事项:
1.答题前,考生务必用0.5毫米黑色墨水签字笔将自己的姓名、准考证号填写在答题卷的相应位置上,并认真核对条形码上的姓名、准考证号码是否与本人的相符合。
2.答选择题必须用2B铅笔将答题卷上对应题目的正确选项涂黑。如需改动,用橡皮擦干净后,再选涂其他答案,答案不能答在试题卷上。
3.答非选择题必须用0.5毫米黑色墨水签字笔作答,答案写在答题卷各题目指定区域内相应位置上。如需改动,先划掉原来的答案,然后再写上新的答案。不准使用铅笔和涂改液。不按以上要求作答的答案无效。
4.考生必须保持答题卷的整洁。考试结束后,将试题卷和答题卷一并交回。
可能用到的相对原子质量:H-1 C-12 O-16 Na-23 Cl-35.5 K-39 Cu-64
第I卷选择题(共30分)
选择题(本题包括20小题,每小题只有1个选项符合题意。1-10题每小题1分,11--20题每小题2分。共30分)
1. 无锡马拉松完赛礼包中最具城市特色的“樱花季小笼”圈粉无数。小笼馒头制作时发生化学变化的过程是
A. 切肉拌馅B. 擀皮包馅C. 开大火蒸D. 取出装盘
【答案】C
【解析】
【详解】A、切肉拌馅过程中,只是形状的改变,没有新物质生成,属于物理变化,该选项不符合题意;
B、擀皮包馅过程中,只是形状的改变,没有新物质生成,属于物理变化,该选项不符合题意;
C、开大火蒸过程中,发生了蛋白质变性等,有新物质生成,属于化学变化,该选项符合题意;
D、取出装盘过程中,没有新物质生成,属于物理变化,该选项不符合题意。
故选C。
2. 清名桥古运河景区吸引游人驻足的不仅是美景,更有美食。其中属于溶液的是
A. 珍珠奶茶B. 酒酿圆子C. 罐罐酸奶D. 苏打汽水
【答案】D
【解析】
【详解】A、珍珠奶茶为不均一、不稳定的混合物,为悬浊液,该选项不符合题意;
B、酒酿原子为不均一、不稳定的混合物,为悬浊液,该选项不符合题意;
C、灌灌酸奶为不均一、不稳定的混合物,为乳浊液,该选项不符合题意;
D、苏打汽水为均一、稳定的混合物,属于溶液,该选项符合题意。
故选D
3. 外卖食品包装中使用到多种材料,其中属于金属材料的是
A. 铝箔制餐盒B. 一次性手套C. 一次性纸杯D. 帆布打包袋
【答案】A
【解析】
【详解】A、铝箔为金属材料,该选项符合题意;
B、一次性手套的材料为塑料,属于有机合成材料,该选项不符合题意;
C、一次性纸杯有的为纸杯,属于天然材料,有的为塑料,属于有机合成材料,该选项不符合题意;
D、帆布为天然材料,该选项不符合题意。
故选A。
4. 下列物质的俗称与化学式对应正确的是
A. 熟石灰——CaCO3B. 酒精——C2H5OHC. 小苏打——NaOHD. 烧碱——NaHCO3
【答案】B
【解析】
【详解】A、熟石灰是氢氧化钙的俗称,其化学式为Ca(OH)2,选项错误;
B、酒精是乙醇的俗称,其化学式为C2H5OH,选项正确;
C、小苏打是碳酸氢钠的俗称,其化学式为NaHCO3,选项错误;
D、烧碱是氢氧化钠的俗称,其化学式为NaOH,选项错误。
故选B。
5. 下列物质由原子构成的是
A. 氢气B. 甲烷C. 金刚石D. 硫酸铜
【答案】C
【解析】
【详解】A、氢气是由氢分子构成,该选项不符合题意;
B、甲烷是由甲烷分子构成,该选项不符合题意;
C、金刚石是由碳原子构成,该选项符合题意;
D、硫酸铜是由铜离子和硫酸根构成,该选项不符合题意。
故选C。
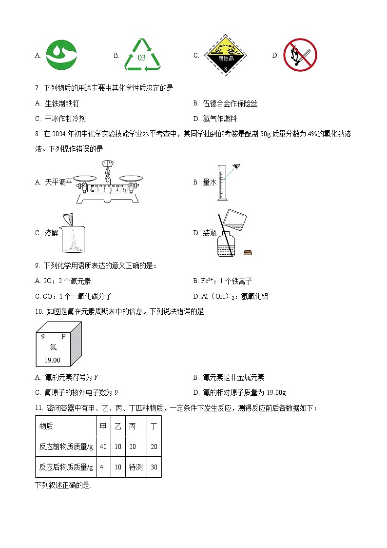
6. 洗手池旁适合张贴的标识是
A. B. C. D.
【答案】A
【解析】
【详解】A、该标志是国家节水标志,张贴在洗手池旁,提醒大家节约用水,故A符合题意;
B、该图标为可循环利用标志,一般印在各种各样的商品和商品的包装上,故B不符合题意;
C、该图标为腐蚀品标志,一般印在腐蚀品包装上,故C不符合题意;
D、该图标为禁止烟火标志,一般张贴在严禁烟火的地方,故D不符合题意。
故选A。
7. 下列物质的用途主要由其化学性质决定的是
A. 生铁制铁钉B. 伍德合金作保险丝
C. 干冰作制冷剂D. 氢气作燃料
【答案】D
【解析】
【详解】A、生铁制铁钉,是利用了铁合金硬度大的性质,不需要发生化学变化就能表现出来,是利用了其物理性质,选项错误;
B、伍德合金作保险丝,是利用了伍德合金熔点低的性质,不需要发生化学变化就能表现出来,是利用了其物理性质,选项错误;
C、干冰作制冷剂,是利用了干冰升华时吸热性质,不需要发生化学变化就能表现出来,是利用了其物理性质,选项错误;
D、氢气作燃料,是利用了氢气的可燃性,需要发生化学变化才能表现出来,是利用了其化学性质,选项正确。
故选D。
8. 在2024年初中化学实验技能学业水平考查中,某同学抽到的考签是配制50g质量分数为4%的氯化钠溶液。下列操作错误的是
A. 天平调平B. 量水
C. 溶解D. 装瓶
【答案】B
【解析】
【详解】A、天平调平时,先将砝码归零,再调平,该选项操作正确;
B、用量筒量取液体读数时,应平视凹液面最低处,该选项操作不正确;
C、溶解时,先加入固体,再加入液体,然后用玻璃棒不断搅拌,该选项操作正确;
D、装瓶时,瓶塞倒放,可用玻璃棒引流,该选项操作正确。
故选B。
9. 下列化学用语所表达的意义正确的是:
A. 2O:2个氧元素B. Fe2+:1个铁离子
C. CO:1个一氧化碳分子D. Al(OH)2:氢氧化铝
【答案】C
【解析】
【详解】A、元素只有种类,没有个数,元素符号前的数字表示原子个数,则2O表示2个氧原子,该选项不正确;
B、Fe2+表示1个亚铁离子,而不是铁离子,该选项不正确;
C、化学式表示该物质的一个分子,则CO表示1个一氧化碳分子,该选项正确;
D、氢氧化铝中,铝元素化合价为+3价,氢氧根的化合价为-1价,则其化学式为Al(OH)3,该选项不正确。
故选C。
10. 如图是氟在元素周期表中的信息。下列说法错误的是
A. 氟的元素符号为FB. 氟元素是非金属元素
C. 氟原子的核外电子数为9D. 氟的相对原子质量为19.00g
【答案】D
【解析】
【详解】A、元素周期表单元格中,右上角的符号表示元素符号,则氟的元素符号为F,该选项说法正确;
B、氟为“气字头”,属于非金属元素,该选项说法正确;
C、元素周期表单元格中,元素符号右上角的数字表示原子序数,原子序数=原子的质子数=核外电子数,则氟原子的核外电子数为9,该选项说法正确;
D、相对分子质量的单位为“1”,而不是“g”,该选项说法不正确。
故选D。
11. 密闭容器中有甲、乙、丙、丁四种物质,一定条件下发生反应,测得反应前后各数据如下:
下列叙述正确的是.
A. 甲、丁质量变化之比为18:10B. 乙是反应物
C. “待测”质量为26gD. 该反应是分解反应.
【答案】D
【解析】
【详解】A、反应中甲、丁质量变化之比为,故A不符合题意;
B、乙反应前后质量不变,可能是催化剂,也可能不参与反应,故B不符合题意;
C、根据质量守恒定律反应前后物质的总质量不变,“待测”质量为,故C不符合题意;
D、甲反应后质量减少是反应物,丙、丁反应后质量增大是生成物,则该反应由一种物质生成两种物质的反应,属于分解反应,故D符合题意。
故选D。
12. 下列物质的转化在给定条件下能实现的是
A. ZnH2B. KMnO4→O2C. NaOHNa2SO4D. SSO3
【答案】A
【解析】
【详解】A、在金属活动性顺序中,锌位于氢元素前面,则锌能和硫酸反应生成硫酸锌和氢气,该选项符合题意;
B、高锰酸钾加热生成锰酸钾、二氧化锰和氧气,但常温下不行,该选项不符合题意;
C、氢氧化钠和盐酸反应生成氯化钠和水,不嫩生成硫酸钠,该选项不符合题意;
D、硫燃烧生成二氧化硫,而不是三氧化硫,该选项不符合题意。
故选A。
13. 将一定质量的氢氧化钠固体加入一定质量蒸馏水中,不断搅拌,溶解过程中温度的变化如图所示。a、c、d点时溶液中有固体存在,b点时固体全部消失。下列说法正确的是
A. a点时溶液一定饱和,b点时溶液一定不饱和
B. a点时溶液中氢氧化钠的溶质质量分数比b点时大
C. c点时氢氧化钠的溶解度比d点时大
D. c点时析出氢氧化钠的质量和d点时一样多
【答案】C
【解析】
【详解】A、由于a点溶液中有固体存在,b点固体全部消失,所以说a点一定为饱和溶液,b点不一定是饱和溶液,故A不符合题意;
B、由于a点溶液中有固体存在,b点固体全部消失,所以b点溶质质量大,而溶剂的质量是相等的,所以a点溶液中氢氧化钠的溶质质量分数比b点小,故B不符合题意;
C、根据a、c点溶液中有固体存在,b点固体全部消失,b点温度比a、c都高,可得出,氢氧化钠的溶解度随温度降低而减小,则c点时氢氧化钠的溶解度比d点时大,故C符合题意;
D、氢氧化钠的溶解度随温度降低而减小,c点温度比d点温度高,则c点氢氧化钠的溶解度比d点大,所以d点析出固体的质量比c点多,故D不符合题意。
故选C。
14. 推理是学习中常见的思维方法。下列叙述正确的是
A. 浓硫酸具有腐蚀性,所以浓硫酸可用作干燥剂
B. 原子不显电性,所以构成原子的微粒也不显电性
C. 同种元素组成的纯净物是单质,所以单质中只含一种元素
D. 碘、硒等微量元素在人体中的含量很少,所以对维持正常生命活动作用不大
【答案】C
【解析】
【详解】A、浓硫酸可作干燥剂,是因为浓硫酸具有吸水性,该选项叙述不正确;
B、原子不显电性,但原子是由原子核和核外电子构成,原子核是由质子和中子构成,质子带正电,中子不带电,电子带负电,该选项叙述不正确;
C、单质为只含一种元素的纯净物,该选项叙述正确;
D、碘、硒等微量元素在人体中的含量虽然很少,但对维持正常生命活动有很大作用,该选项叙述不正确。
故选C。
15. 用如图所示装置探究空气中氧气的含量。下列叙述错误的是
A. 实验过程中铜粉逐渐变黑
B. 实验过程中小气球作用是收集尾气
C. 实验过程中铜粉的用量影响实验结果
D. 实验过程中反复推拉注射器活塞可使氧气与铜粉充分反应
【答案】B
【解析】
【详解】A、铜为紫红色,加热会生成黑色的氧化铜,则反应过程中铜粉逐渐变黑,该选项叙述正确;
B、铜加热放热,则小气球的作用为缓解压强,该选项叙述错误;
C、若铜粉少量,则氧气不能完全消耗,会使结果偏小,该选项叙述正确;
D、实验过程中反复推拉注射器活塞可使氧气与铜粉充分接触,从而充分反应,该选项叙述正确。
故选B。
16. 下列实验方案能达到实验目的的是
A. 用肥皂水将硬水软化
B. 观察颜色区分羊毛和棉纤维
C. 用带火星的木条检验二氧化碳
D. 加水溶解区分硝酸铵固体和氯化钠固体
【答案】D
【解析】
【详解】A、肥皂水只能检验硬水和软水,不能将硬水转化成软水,故A 不符合题意;
B、羊毛和棉纤维的颜色接近,不能通过观察颜色区分羊毛和棉纤维,故B不符合题意;
C、二氧化碳不具有助燃性,不能用带火星的木条检验二氧化碳,故C不符合题意;
D、硝酸铵溶于水吸热,溶液温度降低,氯化钠溶于水温度几乎不变,则加水溶解可以区分硝酸铵固体和氯化钠固体,故D符合题意。
故选D。
17. 利用废气中的二氧化碳与氢气合成“零碳甲醇(CH3OH)”,微观过程如下。下列说法错误的是
A. 生成的丙和丁的质量比为1:1B. 丁的化学式为H2O
C. 反应前后原子的种类和数目不变D. 该反应有助于减缓“温室效应”
【答案】A
【解析】
【分析】由微观示意图可知,氢气和二氧化碳在一定条件下生成甲醇和水,反应的化学方程式为。
【详解】A、由方程式知,生成的丙和丁的质量比为,故A符合题意;
B、由微观示意图可知,丁的化学式为H2O,故B不符合题意;
C、由质量守恒定律知,反应前后原子的种类和数目不变,故C不符合题意;
D、该反应能消耗二氧化碳,有助于减缓“温室效应”,故D不符合题意。
故选A。
18. 某NaCl样品中含CaCl2、MgCl2。将样品溶于水后,依次加入过量的NaOH溶液、Na2CO3溶液。充分反应后过滤,得到滤渣甲,向滤液中加入适量的稀盐酸,蒸发结晶,得到纯净的氯化钠晶体。下列说法正确的是
A. 滤渣甲中含有4种物质
B. “向滤液中加入适量的稀盐酸”,发生反应的基本类型只有一种
C. 将氯化钠溶液加热至水分完全蒸干再停止加热
D. 最终得到氯化钠晶体的质量等于样品中氯化钠的质量
【答案】B
【解析】
【分析】氢氧化钠与氯化镁反应生成氢氧化镁沉淀和氯化钠,碳酸钠与氯化钙反应生成碳酸钙沉淀和氯化钠,盐酸与氢氧化钠反应生成氯化钠和水,盐酸与碳酸钠反应生成氯化钠、水和二氧化碳。
【详解】A、由分析知,滤渣甲中含有2种物质,故A不符合题意;
B、“向滤液中加入适量的稀盐酸”,盐酸与氢氧化钠反应生成氯化钠和水,盐酸与碳酸钠反应生成氯化钠、水和二氧化碳,都属于复分解反应,故B符合题意;
C、将氯化钠溶液加热蒸发,待蒸发皿中出现较多固体时,应停止加热,利用余热将剩余液体蒸干,故C不符合题意;
D、最终得到氯化钠晶体的质量大于样品中氯化钠的质量,因为反应过程中有氯化钠生成,故D不符合题意。
故选B。
19. 经测定,某样品中含氯酸钾、氯化钾和二氧化锰,其中氯元素的质量分数为35.5%,某同学取100g该样品充分加热,完全反应后将剩余固体溶于水,过滤、干燥后称得黑色固体20.7g。则加热混合物时产生的氧气的质量为
A. 3.6gB. 4.8gC. 6gD. 7.2g
【答案】B
【解析】
【详解】氯酸钾在二氧化锰催化作用下并加热生成氯化钾和氧气,混合物中氯元素的质量分数为35.5%,则100g该样品中氯元素的质量为,由于反应后黑色固体为二氧化锰质量为20.7g,而反应前后二氧化锰的质量不变,则氯酸钾和氯化钾的质量之和为,又由于充分反应后剩余固体为二氧化锰和氯化钾,而根据元素守恒,可知氯化钾的质量为,再结合质量守恒,可知生成的氧气的质量为。
故选B。
20. 向含CuSO4和H2SO4的混合溶液中,加入过量BaCl2溶液,充分反应后,滴加一定溶质质量分数的NaOH溶液,烧杯中沉淀质量与滴加NaOH溶液质量的关系如图所示。下列说法正确的是
A. bc段溶液pH变小
B. b点溶液中的阳离子有3种
C. 向紫色石蕊溶液中滴入d点溶液,紫色石蕊变红
D. 根据图中数据无法计算氢氧化钠溶液中溶质的质量分数
【答案】B
【解析】
【分析】向含CuSO4和H2SO4的混合溶液中,加入过量BaCl2溶液,氯化钡与硫酸铜反应生成硫酸钡沉淀和氯化铜,氯化钡与硫酸反应生成硫酸钡沉淀和盐酸,滴加一定溶质质量分数的NaOH溶液,氢氧化钠先与盐酸反应生成氯化钠和水,再与氯化铜反应生成氢氧化铜沉淀和氯化钠。
【详解】A、由图知,bc段为氢氧化钠与氯化铜反应生成氢氧化铜沉淀和氯化钠,溶液的pH不变,故A不符合题意;
B、b点为氢氧化钠与盐酸恰好完全反应,此时溶液中含有氯化铜、氯化钠、氯化钡,溶液中的阳离子有铜离子、钠离子、钡离子3种,故B符合题意;
C、d点溶液中含有过量的氢氧化钠,溶液显碱性,滴入紫色石蕊溶液中,紫色石蕊变蓝,故C不符合题意;
D、根据图中数据能计算氢氧化钠溶液中溶质的质量分数,m2-m1是生成氢氧化铜的质量,Y-X是生成氢氧化铜沉淀消耗氢氧化钠溶液的质量,根据化学方程式计算出氢氧化钠的质量,再计算出氢氧化钠溶液中溶质的质量分数,故D不符合题意。
故选B。
第Ⅱ卷 非选择题(共50分)
21. 锡惠园林文物名胜区是居民休闲娱乐的好地方——地道风味
(1)惠山油酥饼酥软香脆。油酥饼所用面粉属于六大基本营养素中的_____。
(2)惠山豆腐花入口即化。豆腐花中含有的钙元素可预防_____ (填字母)。
a.坏血病 b.贫血 c.骨质疏松
(3)惠山古镇茶馆林立,茶香四溢。用分子的观点解释“茶香四溢”: _____。
【答案】(1)糖类 (2)c (3)分子在不断运动
【解析】
【小问1详解】
面粉属于糖类。
【小问2详解】
幼儿缺钙易患佝偻病,老年人缺钙易患骨质酥松,则补钙可预防骨质酥松,故选c。
【小问3详解】
能闻到花香,是因为分子在不断运动。
22. 锡惠园林文物名胜区是居民休闲娱乐的好地方——繁花似锦
(1)二月梅花暗香,如梦如幻。梅树喜爱肥沃的弱酸性土壤,弱酸性土壤的pH_____7(填“>”、“=”或“<”)。
(2)四月杜鹃烂漫,如火如荼。杜鹃花的培育需要肥料,施加氮肥的作用是_____。
(3)十月菊花争艳,如诗如画。将菊花制成干茶需将新鲜花朵浸泡在0.2%的NaHCO3溶液中,95℃烫50s。配制150kg0.2%的NaHCO3溶液,需要溶质______kg。
【答案】(1)< (2)促进植物茎叶生长,提高植物蛋白质的含量
(3)0.3
【解析】
【小问1详解】
弱酸性土壤的pH<7,故填:<。
【小问2详解】
氮肥的作用是促进植物茎叶生长,提高植物蛋白质的含量,故填:促进植物茎叶生长,提高植物蛋白质的含量。
【小问3详解】
配制150kg0.2%的NaHCO3溶液,需要碳酸氢钠的质量为,故填:0.3。
23. 锡惠园林文物名胜区是居民休闲娱乐的好地方——非遗传承
惠山泥人制作精细,工艺流程如下:准备黑泥→制作泥坯→彩绘→喷漆→装銮。
(1)黑泥中含有SiO2,SiO2中硅元素的化合价是______。
(2)制泥坯时将生石膏(CaSO4●2H2O)加热至150℃失水得到熟石膏(2CaSO4●H2O),制模具,反应的化学方程式为2CaSO4●2H2O2CaSO4●H2O+□H2O。口中的数字为______。
(3)彩绘过程需使用丙烯(C3H6)。丙烯中碳元素与氢元素的质量比是______。
(4)彩绘后的泥人通风阴干,用喷枪对其喷漆不仅能防止彩绘受潮,还能延长泥人的保存时间。生活中喷漆还可应用于______(写出一例)。
【答案】(1)+4 (2)3
(3)6:1 (4)防止金属生锈(合理即可)
【解析】
【小问1详解】
二氧化硅中氧元素的化合价为-2,则其中硅元素的化合价为+4,故填:+4。
【小问2详解】
根据反应前后原子种类和个数不变,则口中的数字为3,故填:3。
【小问3详解】
丙烯中碳元素与氢元素的质量比为,故填:6:1。
【小问4详解】
铁生锈需要和氧气、水接触,生活中喷漆还可防止金属生锈等,故填:防止金属生锈(合理即可)。
24. 某兴趣小组用硫铁矿烧渣(主要成分为Fe2O3,还含少量FeO、SiO2、CuO等)制备纯净FeCl3溶液(SiO2不溶于硫酸)。流程如下:
(1)稀硫酸与烧渣混合,发生反应的化学方程式为______(写出一个),该反应的基本类型是______。
(2)实验室进行过滤操作时玻璃棒的作用是______。
(3)加入H2O2溶液将滤液1中的Fe2+转化为Fe3+,溶液温度不宜过高,原因是______。
(4)加入氨水调节溶液的pH,使Fe3+、Cu2+在不同pH条件下沉淀,固体2中物质的化学式为______。
(5)化学反应速率受多种因素的影响。下列说法正确的是______。
a.提高各反应物的浓度,可加快反应
b.提高滤液2的温度,可加快反应
c.稀硫酸与烧渣混合后进行搅拌,可加快反应
【答案】(1) ①. (合理即可) ②. 复分解反应 (2)引流
(3)防止过氧化氢受热分解,反应物减少产量低
(4)Cu(OH)2 (5)ac
【解析】
【小问1详解】
稀硫酸与烧渣混合,烧渣中的氧化铁、氧化铜、氧化亚铁都能与硫酸反应,其中氧化铜与硫酸反应生成硫酸铜和水,反应的化学方程式为:,该反应是两种化合物相互交换成分生成另外两种化合物,属于复分解反应。
【小问2详解】
过滤时玻璃棒起引流的作用。
【小问3详解】
过氧化氢常温下即可分解,且温度越高分解速度越快。为防止过氧化氢受热分解,反应物减少产量低,加入H2O2溶液将滤液1中的Fe2+转化为Fe3+,溶液温度不宜过高。
【小问4详解】
由流程图知,加入氨水调节溶液的pH,使Fe3+、Cu2+在不同pH条件下沉淀,滤液2加入氨水后得到氢氧化铁沉淀,则固体2中物质的化学式为Cu(OH)2,故填:Cu(OH)2。
【小问5详解】
a提高各反应物的浓度,可加快反应,故a符合题意;
b氨水易分解,提高滤液2的温度,氢氧根离子浓度减小,使反应变慢,故b不符合题意;
c稀硫酸与烧渣混合后进行搅拌,增大接触面积,可加快反应,故c符合题意。
故填:ac。
25. 研究小组利用下图装置测定某纯碱样品中碳酸钠的含量(杂质不与酸反应)。
(1)实验步骤:①连接装置并______;②称取6g样品;③装药品,调节量气装置C使两侧液面相平,左侧量气管内液面刻度为10mL;④将50mL稀硫酸注入锥形瓶,关闭两通阀充分反应:⑤再次调节量气装置使两侧液面相平,量气管刻度为172mL。
(2)A中发生反应的化学方程式为______。装置C中植物油的作用是______。
(3)实验收集到的气体体积为______mL;若步骤⑤未调节平衡即读取气体体积,会导致测量结果______(填“偏大”、“偏小”或“无影响”)。
【答案】(1)检查装置气密性
(2) ①. ②. 防止二氧化碳溶于水
(3) ①. 112 ②. 偏小
【解析】
【小问1详解】
碳酸钠和硫酸反应生成硫酸钠、水和二氧化碳,则根据产生二氧化碳的质量,即可计算样品中碳酸钠的质量,则该装置需要装置气密性良好,连接装置后,需要检查装置气密性。
【小问2详解】
A中,碳酸钠和硫酸反应生成硫酸钠、水和二氧化碳,反应的化学方程式为:;
二氧化碳能溶于水,则装置C中植物油的作用为防止二氧化碳溶于水中。
【小问3详解】
量气管中收集的气体即为二氧化碳的体积,则收集到的气体气体为172mL-50mL-10mL=112mL;
若未调节平衡就读取气体体积,由于左边气体会压缩,则会导致测量结果偏小。
26. 阅读下列短文,回答相关问题。
月亮之上
继“嫦娥奔月”后,中国将在2030年前实现“梦舟”号载人月球探测任务飞行器首次登月。
对地球人来说,去月球生活是长久以来的梦想。
带我去月球?
前往月球本身就不容易。技术上,目前航天器成功登陆月球的国家仍然只有美国、前苏联和中国;经济上,到达月球需要充足的预算,“阿波罗11”飞船仅建造强力发动机就花费了数十亿美元。有科学家提出了碳纳米管太空电梯的设想,到达月球需要长达数十万千米的电缆,电缆由坚固又极轻的碳纳米管制成,预计成本不到乘坐宇宙飞船的十分之一。鉴于目前实验室能制造出的碳纳米管仅有几厘米长,所以,该设想还遥遥无期。
在月球生存?
来到月球将面临如何生存的问题。
月球大气中没有氧气,但是科学家发现月球表面的月壤由氧化铁、氧化硅和氧化铝等氧化物组成,将月壤加热到1649℃以上熔化,电解,即可获得氧气。研究发现,月球上的水主要有三种形式,一种是跟矿物质结合的结晶水,第二种是月球南极的冰层,最后,在月球浅地表之下,也含有一定的水。月球上的氧气和水得来不易,需要消耗大量能源,好在月球上有储量相当于地球储量200万倍之多的清洁能源氦-3,可供人类使用上万年。
2019年,中国宇航员在月球上放置了一个由铝合金材料制成的圆桶,里面放置棉花、油菜等种子、酵母菌、果蝇、营养液以及照相机和信息传输系统等设备。这个迷你生物圈,通过光导管导入月球表面的光线使植物进行光合作用,同时,果蝇孵化后生长产生的CO2和粪便等有利于植物的生长,这样,微型生态循环就维持起来了。遗憾的是,当棉花种子发芽并长出嫩叶时,月球进入了长达14天的夜晚时间,条件更加恶劣,其他种子并没有发芽。这次尝试的失败再次提示了我们月球和地球环境的差异。
月球上的天灾也多,它没有磁场来抵挡太阳持续释放的高速带电粒子流;它被监测到频繁的闪光现象,很可能地震频繁;它没有散射,白天的太阳光比地球上明亮百倍,温度能高达120°C,而到了长达两个星期左右的黑夜时间,气温又会降到零下200°C左右。
上述问题即使能克服,移民至月亮之上生活还要看人类对月球开发和管理水平。
(1)用氧化铝模拟月壤分解制取氧气,反应的化学方程式为______。
(2)氦-3原子中质子的数目为______。
(3)铝合金圆桶内的微型生态循环中,氧气的来源是______。
(4)下列叙述正确的是______(填字母)。
a.数十万千米的碳纳米管属于有机高分子材料
b.月球上很难存在液态水
c.人类移民月球后可以完全复制地球上的生活
【答案】(1) (2)2 (3)植物的光合作用 (4)b
【解析】
【小问1详解】
由短文可知,电解熔融的氧化铝生成铝和氧气,反应的化学方程式为:。
【小问2详解】
氦为2号元素,原子序数=原子的质子数,同种元素质子数相同,则氦-3的质子数为2。
【小问3详解】
由短文可知,铝合金圆桶内的微型生态循环中,绿色植物的光合作用产生氧气。
【小问4详解】
a、碳纳米管中只含碳元素,属于单质,则数十万千米的碳纳米管不属于有机高分子材料,该选项叙述不正确;
b、由短文可知,百天月球温度能高达120°C,而到了长达两个星期左右的黑夜时间,气温又会降到零下200°C左右,则很难存在液态水,该选项叙述正确;
c、由短文可知,人类移民月球后很难完全复制地球上的生活,该选项叙述不正确。
故选b。
27. 考古发掘与研究表明:湖北省铜绿山古铜矿遗址是迄今已发掘的古铜矿中开采规模最大、采冶时间最长、冶炼水平最高、采冶链最完整、文化内涵最丰富的--处文化遗产。
Ⅰ.铜矿的开采与冶炼
(1)铜绿山主要矿石有孔雀石[主要成分:Cu2(OH)2CO3]和赤铜矿(主要成分:Cu2O),还存在少量自然铜(主要成分:Cu)。自然铜能在地壳中少量存在的原因是______。
(2)研究发现,铜绿山古铜矿采用了多种冶铜技术。例如,先破碎铜矿石至一定粒度才入炉冶炼,目的是______。
Ⅱ.青铜的铸造与锈蚀
(3)纯铜制作的器皿使用时可能锈蚀成铜绿[主要成分:Cu2(OH)2CO3],由其化学式推测,下图试管中的铜片最易生锈的是______(填字母)。
(4)在铜中加入锡、铅等金属熔炼成青铜,青铜比纯铜更耐腐蚀且质地更______。但是,在含氯离子的地下土壤中,青铜表面会产生氯化亚铜(CuCl),氯化亚铜再进一步与地下水、地下氧(O2)作用生成碱式氯化铜[Cu2(OH)3Cl]和氯化氢,周而复始地腐蚀青铜器形成粉状锈,写出该反应的化学方程式______。
Ⅲ.青铜器的修复与维护
(5)青铜器表面的粉状锈可用锌粉转化法去除。用乙醇和锌粉调成胶状物涂抹在文物表层,将表面的锈迹修复成铜,此过程利用的化学原理是______。修复后的青铜器表面需用蒸馏水不断地冲洗,去除氯离子,检验青铜器表面的氯离子完全除去的方法是______。
(6)存放修复完成的青铜器时,操作合理的是______(填字母)。
a.青铜器表面涂缓蚀剂
b.用自来水清洗青铜器表面的灰尘
c.搬运青铜器时戴棉质手套
d.保存在恒温、干燥、充氮气的储藏柜中
【答案】(1)常温下铜的化学性质比较稳定
(2)增大反应接触面积,使反应更快更充分
(3)c (4) ①. 硬 ②.
(5) ①. 锌比铜活泼,能将铜从粉状锈中置换出来 ②. 取最后一次洗涤液于试管中,加入适量硝酸酸化的硝酸银溶液,若无白色沉淀产生,则洗涤干净 (6)acd
【解析】
【小问1详解】
因为铜常温下铜的化学性质比较稳定,金属活动性较弱,所以自然铜能在地壳中少量存在;
【小问2详解】
先破碎铜矿石至一定粒度才入炉冶炼,目的是增大反应接触面积,使反应更快更充分;
【小问3详解】
根据铜绿[主要成分:Cu2(OH)2CO3]的组成分析,铜生锈需要与水、氧气、二氧化碳同时接触,四支试管中只有c同时具备这三个条件,所以铜片最易生锈的是c试管;
【小问4详解】
在铜中加入锡、铅等金属熔炼成青铜,青铜是合金,合金比组成它的金属硬度大且耐腐蚀,因此青铜比纯铜更耐腐蚀且质地更硬;
氯化亚铜与地下水、地下氧(O2)作用生成碱式氯化铜和氯化氢,化学方程式为;
【小问5详解】
锌比铜活泼,能将铜从粉状锈中置换出来,因此用锌粉将文物表层的锈迹修复成铜;
氯离子与银离子会形成不溶于稀硝酸的沉淀氯化银,因此取最后一次洗涤液于试管中,加入适量硝酸酸化的硝酸银溶液,若无白色沉淀产生,则洗涤干净;
【小问6详解】
铜生锈需要水、氧气、二氧化碳,青铜器表面涂缓蚀剂;保存在恒温、干燥、充氮气的储藏柜中,隔绝氧气、水和二氧化碳,防止生锈;搬运青铜器时戴棉质手套,防止汗水与铜器接触生锈;故选acd。
28. 纸张的使用对世界文明的发展产生深远的影响。
Ⅰ.造纸
(1)古代劳动人民在树皮、秸秆等原料中加蒸煮剂生石灰、草木灰,除去原料中的木素等物质。生石灰加水发生反应的化学方程式为______。
(2)现代造纸业选用除木素能力更强的NaOH做蒸煮剂,可使纸张更白,但蒸煮后的废水(俗称黑液)产生的污染问题不容忽视。
①先用______除去黑液中的色素和异味;黑液浓缩后灼烧将其中的有机物(含C、H、O等元素)转化为______,反应释放的热量再次应用于蒸煮过程。
②黑液中含大量NaOH、Na2CO3,向黑液中加入适量______,可使其循环使用。
Ⅱ.用纸
(3)滤纸表面有无数微小孔径、遇水不易破碎,常用滤纸按孔径大小分类如下,以下哪些因素会影响过滤的速度______(填字母)。
a.滤纸的透气度
b.滤纸的形状
c.滤纸的孔径大小
d.滤纸的厚度
(4)称量固体所用的称量纸表面光滑,称量时最好不用滤纸替代称量纸,原因是______。
(5)设计小魔术“烧不坏的滤纸”。同学们配制不同浓度的酒精溶液浸泡滤纸,用图示装置实验并记录。
已知:所用滤纸的着火点约为130°C。
①用61.5%的酒精溶液实验,在20s时温度突然上升的原因是______。
②上述五组实验中,“烧不坏的滤纸”小魔术能成功的组别是______。
【答案】(1)
(2) ①. 活性炭 ②. 二氧化碳和水 ③. 氢氧化钙 (3)acd
(4)防止称量时固体粉末进入滤纸空隙中,使称得的固体质量偏少
(5) ①. 温度达到滤纸的着火点,滤纸燃烧 ②. ②③④
【解析】
【小问1详解】
氧化钙俗称生石灰,氧化钙与水反应生成氢氧化钙,反应的化学方程式为:,故填:。
【小问2详解】
①活性炭具有吸附性,能除去黑液中的色素和异味;
根据质量守恒定律,化学反应前后,元素的种类不变,有机物中含C、H、O元素,故黑液浓缩后灼烧将其中的有机物(含C、H、O等元素)转化为二氧化碳和水,反应释放的热量再次应用于蒸煮过程;
②碳酸钠与氢氧化钙反应生成碳酸钙和氢氧化钠,向黑液中加入适量氢氧化钙,可使其循环使用,故③填:氢氧化钙。
【小问3详解】
影响过滤速度的因素有滤纸的透气度、滤纸的孔径大小、滤纸的厚度。
故填:acd。
【小问4详解】
滤纸表面粗糙,防止称量时固体粉末进入滤纸空隙中,使称得的固体质量偏少,故称量时不用滤纸替代称量纸,故填:防止称量时固体粉末进入滤纸空隙中,使称得的固体质量偏少。
【小问5详解】
①用61.5%的酒精溶液实验,在20s时温度突然上升的原因是温度达到滤纸的着火点,滤纸燃烧,故填:温度达到滤纸的着火点,滤纸燃烧。
②由图知,实验①酒精浓度过高,释放热量多,达到滤纸的着火点,滤纸燃烧,实验⑤酒精中水过多,酒精不燃烧,则“烧不坏的滤纸”小魔术能成功的组别是②③④,故填:②③④。物质
甲
乙
丙
丁
反应前物质质量/g
40
10
20
20
反应后物质质量/g
4
10
待测
30
滤纸型号
快速
中速
慢速
最大孔径/um
10-12
6-8
3-6
江苏省无锡市惠山区2024年中考一模考试理科综合试题-初中化学(原卷版+解析版): 这是一份江苏省无锡市惠山区2024年中考一模考试理科综合试题-初中化学(原卷版+解析版),文件包含江苏省无锡市惠山区2024年中考一模考试理科综合试题-初中化学原卷版docx、江苏省无锡市惠山区2024年中考一模考试理科综合试题-初中化学解析版docx等2份试卷配套教学资源,其中试卷共36页, 欢迎下载使用。
江苏省无锡市锡山区2024年中考一模考试理科综合题-初中化学(原卷版+解析版): 这是一份江苏省无锡市锡山区2024年中考一模考试理科综合题-初中化学(原卷版+解析版),文件包含江苏省无锡市锡山区2024年中考一模考试理科综合题-初中化学原卷版docx、江苏省无锡市锡山区2024年中考一模考试理科综合题-初中化学解析版docx等2份试卷配套教学资源,其中试卷共28页, 欢迎下载使用。
2024年江苏省无锡市梁溪区无锡外国语学校中考一模化学试题: 这是一份2024年江苏省无锡市梁溪区无锡外国语学校中考一模化学试题,共8页。

