48,河南省驻马店市第二初级中学2023-2024学年八年级上学期期中生物试题
展开1. 动物通过各自特有的运动方式可以
A. 主动出击获取食物B. 完成求偶、交配、利于生殖和繁衍种族
C. 逃避敌害,利于存活D. 以上三项均能
【答案】D
【解析】
【分析】动物的运动的意义:主动获取食物、逃避敌害、迁移栖息场所,有利于自身生存、繁衍后代,据此解答。
【详解】由分析可知,动物通过各自特有的运动方式利于捕食和避敌,利于完成求偶、交配,利于生殖和繁衍种族,以适应复杂多变的环境。
故选D。
2. 下列对人体运动系统的认识,不正确的是( )
A. 运动系统由骨、骨连结和骨骼肌组成
B. 运动系统起着支持、保护和运动的作用
C. 运动系统受神经系统的调节
D. 人体的运动只与运动和神经系统有关,与其他系统无关
【答案】D
【解析】
【分析】人和脊椎动物的运动系统是由骨、骨连结和骨骼肌组成。人体的任何一个动作,都是在神经系统的支配下,由于骨骼肌收缩,并且牵引了所附着的骨,绕着关节活动而完成的。
【详解】A.人和脊椎动物的运动系统由骨、骨连结和骨骼肌组成,骨连结包括能活动的、不活动的、半活动的连结,能活动的骨连结叫关节,是骨连结的主要形式,A正确。
B.在运动中,骨起支持作用,骨连结起保护作用,骨、骨连结和骨骼肌在神经系统的支配下以及其他系统的协调下共同完成运动,B正确。
C.人体的任何一个动作,都是在神经系统的支配下,由于骨骼肌收缩,并且牵引了所附着的骨,绕着关节活动而完成的,C正确。
D.运动并不是仅靠运动系统来完成的,还需要神经系统的调节。运动所需的能量,有赖于消化系统、呼吸系统、循环系统等系统的配合,D错误。
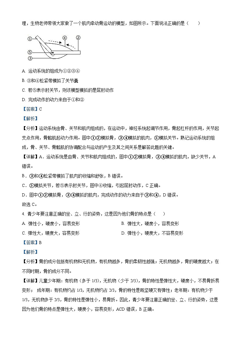
故选D。该试卷源自 每日更新,享更低价下载。3. 为探究哺乳动物的运动原理,生物老师带领大家做了一个肌肉牵动骨运动的模型,如图所示。下面说法正确的是( )
A. 运动系统的组成为①②③④
B. ③和④松紧带模拟了关节囊
C. 若⑤表示肘关节,则该模型模拟的是屈肘动作
D. 完成动作的动力来自于①和②
【答案】C
【解析】
【分析】运动系统由骨、关节和肌肉组成的,在运动中,神经系统起调节作用,骨起杠杆的作用,关节起支点作用,骨骼肌起动力作用。图中①②模拟骨,③④模拟的肌肉,⑤模拟关节。熟记运动系统的组成,骨、关节、骨骼肌的协调配合与运动的产生及其之间关系是解答此题的关键。
【详解】A.运动系统是由骨、关节和肌肉组成的,图中①②模拟骨,③④模拟的肌肉,缺少关节,A错误。
B.③和④松紧带模拟了肌肉的收缩和舒张,B错误。
C.⑤模拟关节,若⑤表示肘关节,图中④收缩,引起屈肘动作,C正确。
D.图中①②模拟骨,③④模拟的肌肉,完成动作的动力来自于③和④,D错误。
故选C。
4. 青少年要注意正确的坐、立、行的姿势,这是因为他们骨的特点是( )
A. 弹性小,硬度小,容易变形B. 弹性大,硬度小,容易变形
C. 弹性大,硬度大,容易变形D. 弹性小,硬度大,不容易变形
【答案】B
【解析】
【分析】骨的成分包括有机物和无机物,有机物越多,骨的柔韧性越强;无机物越多,骨的硬度越大;在不同时期,骨的成分不同。
【详解】儿童少年期:有机物(多于1/3),无机物(少于2/3),骨的特性是弹性大,硬度小,不易骨折易变形; 成年期:有机物约占1/3,无机物约占2/3,骨的特性是既坚硬又有弹性;老年期:有机物少于1/3,无机物多于2/3,骨的特性是弹性小,易骨折。因此,青少年要注意正确的坐、立、行的姿势,这是因为他们骨的特点是弹性大,硬度小,容易变形,ACD错误,B正确。
故选B。
5. 青少年的骨可以长长,也可以长粗,其中使骨长长的骨组织来自( )
A. 骺端软骨层B. 骨髓
C. 骨质D. 骨膜内层成骨细胞
【答案】A
【解析】
【分析】骨的生长主要集中在人的青春期,青春期一个显著的特点就是身高突增,而身高的增长与骨的生长密切相关。骨的生长主要包括两个方面,既骨的长长与长粗。在骨的结构中与生长有关的结构有骨骺端的软骨层和骨膜中的成骨细胞。
【详解】骨的生长主要包括两个方面,既骨的长长与长粗。在骨的结构中与生长有关的结构有骨骺端的软骨层和骨膜中的成骨细胞。人在幼年的时候,骨骺端的软骨层能够不断产生新的骨组织使骨不断长长,但到成年后这些软骨就骨化成骨不再生长了;骨表面的骨膜内层有成骨细胞具有再生功能。对骨折后骨的愈合起作,它还能不断产生新的骨细胞使骨不断长粗。因此,青少年的长骨长长,新增的骨组织主要来自骺端软骨层。
故选A。
6. 打乒乓球时,挥手击球动作的产生是瞬间完成的,但完成这样一个动作需要多个步骤,下列顺序正确的是( )
①骨绕关节活动 ②相应的骨受到牵拉 ③骨骼肌收缩 ④骨骼肌受神经传来的刺激
A. ②①③④B. ④③②①
C. ①②③④D. ③①②④
【答案】B
【解析】
【分析】人体运动的结构基础是运动系统,它是由骨、关节和肌肉(骨骼肌)组成的;人体完成一个动作要有神经系统的调节,由骨、骨骼肌、关节的共同参与,多组肌肉的协调作用,以及呼吸系统、循环系统等系统的配合才能完成。
【详解】骨骼肌具有受到刺激而收缩的特性,当骨骼肌受到人体来自神经传来的兴奋刺激时,骨骼肌就会收缩产生动力,牵动着它所附着的相应的骨绕着关节活动,从而产生运动。因此,我们打乒乓球时,挥手击球动作的产生是瞬间完成的,但完成这样一个动作需要多个步骤,这些步骤正确的顺序是:④骨骼肌受神经传来的刺激→ ③骨骼肌收缩→②相应的骨受到牵拉 →①骨绕关节活动,故B符合题意,ACD不符合题意。
故选B。
7. “穿花蛱蝶深深见,点水蜻蜓款款飞”的诗句分别描述了这两类昆虫的 ( )
A. 迁徙行为、繁殖行为
B. 防御行为、取食行为
C. 取食行为、繁殖行为
D. 防御行为、迁徙行为
【答案】C
【解析】
【分析】(1)取食行为是动物通过各种方式获取生存所需的食物的行为。
(2)繁殖行为与动物繁殖有关的行为.如占巢、求偶、交配、孵卵、哺育等一系列行为。
(3)防御行为:为了保护自己,防御敌害的各种行为都是防御行为.如逃跑、装死、释放臭气、保护色、警戒色、机体防御等。
(4)迁徙行为是指动物每年春季和秋季,有规律的、沿相对固定的路线、定时地在繁殖地区和越冬地区之间进行的长距离的往返移居的行为现象。
【详解】穿花蛱蝶深深见,是蝶类在采食花粉,因此描述了昆虫的取食行为;点水蜻蜓款款飞,是蜻蜓在产卵,因此描述了昆虫的繁殖行为。所以,“穿花蛱蝶深深见,点水蜻蜓款款飞”的诗句分别描述了这两类昆虫的“取食行为、繁殖行为”,ABD不符合题意,C符合题意。
故选C。
8. 母鸡孵卵时,把鸡蛋偷偷换成鸭蛋,它继续孵化,对这种行为描述正确的是( )
①先天性行为 ②学习行为 ③由生活经验和学习获得 ④由遗传物质决定
A. ①③B. ②④C. ①④D. ②③
【答案】C
【解析】
【分析】(1)先天性行为是动物生来就有的,由动物体内的遗传物质决定的行为,是动物的一种本能,不会丧失。
(2)后天学习行为是动物出生后,在动物的成长过程中,通过生活经验和学习逐渐建立起来的新的行为。
【详解】把母鸡正在孵化的鸡蛋偷偷换成鸭蛋,它仍继续孵化,母鸡的这一行为是①先天性行为,是④由遗传物质决定的,C正确,ABD错误。
故选C。
9. 下列属于动物社会行为是( )
A. 母鸡带领小鸡觅食
B. 山洞里居住着一群蝙蝠
C. 蜂王依靠工蜂喂养
D. 草原上共同生活着大量食草动物
【答案】C
【解析】
【分析】社群行为是指同种动物间或异种动物间的集体合作行为,其中有明确的分工和组织(如阶级和优势序位现象)。
【详解】ABD、母鸡带领小鸡觅食、山洞里居住着一群蝙蝠、草原上共同生活着大量食草动物,都没有明确的分工,也没有等级,因此都不具有社会行为,A、B、D不正确。
C、蜂王依靠工蜂喂养体现了蜜蜂有明确分工,共同维持群体生活的行为,因此蜜蜂具有社会行为,C正确。
10. 下列关于动物行为的说法中,错误的是( )
A. 先天性行为不依赖于个体的生活经验
B. 学习行为一旦形成就不会改变
C. 学习行为可适应多变的环境
D. 学习行为更有利于动物的生存
【答案】B
【解析】
【分析】先天性行为是指动物一出生就有的一种行为方式,是动物的一种本能,由体内的遗传物质决定的;而学习行为是动物出生后在成长的过程中通过环境因素的影响,由生活经验和“学习”逐渐建立起来的,是在先天性行为的基础上建立的一种新的行为活动,也称为后天性行为。
【详解】A.动物不依赖于个体的生活经验,而且生来就会的行为属于先天性行为,是由遗传物质决定的,A正确。
B.学习行为是在遗传因素的基础上,通过环境因素的作用,由生活经验和学习而获得的行为。当刺激该行为产生的环境因素去除后,该行为会逐渐消失,B错误。
C.一般来说,动物越高等,学习能力越强,学习行为越复杂。学习行为是动物不断适应复杂多变的环境,得以更好地生存和繁衍的重要保证,动物的生存环境越复杂多变,C正确。
D.动物越高等,学习能力越强,适应环境能力也就越强,对生存也就越有意义,D正确。
故选B。
11. 在成都建立大熊猫繁育中心;在青海省建立青海湖鸟岛自然保护区;对捕杀藏羚羊者绳之以法。以上保护生物多样性的措施,分别属于( )
A. 就地保护、易地保护、法制教育和管理
B. 易地保护、就地保护、法制教育和管理
C. 自然保护、易地保护、法制教育和管理
D. 就地保护、自然保护、法制教育和管理
【答案】B
【解析】
【分析】保护生物多样性的措施:
(1)就地保护:主要形式是建立自然保护区,是保护生物多样性最有效的措施。
(2)迁地保护:将濒危生物迁出原地,移入动物园、植物园、水族馆和濒危动物繁育中心,进行特殊的保护和管理,是对就地保护的补充。
(3)建立濒危物种种质库,保护珍贵的遗传资源。
(4)加强教育和法制管理,提高公民的环境保护意识。
【详解】建立的东北虎繁育中心以保护东北虎,属于迁地保护;建立青海湖鸟岛自然保护区为了保护斑头雁等鸟类,属于就地保护;将捕杀藏羚羊的偷猎者绳之以法,属于法制管理,B符合题意,ACD不符合题意。
故选B。
12. 下列能正确表示一条食物链的是( )
A. 草→兔→狐B. 狐←兔←草
C. 阳光→草→兔→狐D. 草←兔←狐←细菌
【答案】A
【解析】
【分析】食物链反映的是生产者与消费者之间吃与被吃这种关系的,所以食物链中不应该出现分解者和非生物部分。食物链的正确写法是:生产者→初级消费者→次级消费者…注意起始点是生产者。
【详解】A.该食物链正确表示了生产者草与消费者兔、狐的关系,A正确。
B.狐是动物属于消费者,而食物链必须从生产者开始,B错误。
C.阳光是非生物部分,而食物链不包括非生物部分,C错误。
D.细菌属于分解者,而食物链不包括分解者,D错误。
故选A。
13. 下列有关动物在生物圈中作用的叙述,错误的是( )
A. 没有动物,生态系统的物质循环就无法进行
B. 太阳鸟吸食花蜜时可以帮助植物传粉
C. 不能随意引进某种动物,否则可能会影响生态系统的平衡状态
D. 松鼠将收获的松子埋在地下,可以帮助植物传播种子
【答案】A
【解析】
【分析】动物在生物圈中的作用:维持自然界中生态平衡;促进生态系统的物质循环;帮助植物传粉、传播种子。
【详解】A.动物能促进生态系统的物质循环,但并不是没有动物,生态系统的物质循环就无法进行,因为腐生细菌、真菌等营腐生生活的微生物,它们将动植物残体等含有的有机物分解成简单的无机物,归还到无机环境中,促进了物质的循环,A错误。
B.太阳鸟在吸食花蜜的同时,雄蕊的花粉会粘黏在鸟的身体上,当它飞到另一朵花采蜜时,又会将划分粘黏在雌蕊的柱头上,完成传粉,B正确。
C.不适当的引进外来物种则会使得缺乏自然天敌的外来物种迅速繁殖,并抢夺其他生物的生存空间,进而导致生态失衡及其他本地物种的减少和灭绝,严重危及本地的生态安全,C正确。
D.结合分析可知,松鼠将收获的松子储存在地下,体现了动物在生物圈中的作用是可以帮助植物传播种子,D正确。
故选A。
14. 下列有关保护生物多样性的观点,正确的是( )
A. 生物多样性就是生物种类的多样性
B. 建立自然保护区是最为有效的措施
C. 生物多样性的消失对人类自身不会产生影响
D. 保护生物多样性就是禁止开发和利用一切生物资源
【答案】B
【解析】
【分析】(1)生物多样性,简单地说就是生物及其生存环境的多样性。确切地说,生物多样性包括地球上所有的植物、动物、微生物及其所拥有的全部基因和各种各样的生态系统。
(2)保护生物多样性的措施有:一是就地保护,二是迁地保护,三是开展生物多样性保护的科学研究,制定生物多样性保护的法律和政策,开展生物多样性保护方面的宣传和教育。
【详解】A.生物的多样性包括基因的多样性、生物种类的多样性和生态系统的多样性,基因的多样性决定了生物种类的多样性,A错误。
B.建立自然保护区是指把包含保护对象在内的一定面积的陆地或水体划分出来,进行保护和管理,又叫就地保护。就地保护能保护生物及生物所生活的栖息环境,是保护生物多样性的根本途径,是最有效的措施,B正确。
C.生物多样性是人类社会赖以生存和发展的基础。我们的衣、食、 住、行及物质文化生活的许多方面都与生物多样性的维持密切相关, 因此,生物多样性的消失,必然会对人类、对社会、对大自然产生极大的影响与危害,C错误。
D.生物多样性通常有三个主要的内涵,即生物种类的多样性、基因(遗传)的多样性和生态系统的多样性,生物的资源、空间是有限的,人类要合理开发利用自然资源,保持自然资源的可持续发展,现在随着人类活动的加剧、环境的破坏等因素的影响,生物的多样性面临着严重的威胁。因此我们保护生物多样性,并不是要禁止一切形式的猎杀、买卖和开发利用,而是合理的开发和利用,只是反对盲目地、掠夺式地开发和利用,D错误。
故选B。
15. 下列有关细菌和真菌的叙述,错误的是( )
A. 细菌靠分裂进行生殖
B. 所有细菌都只能利用现成的有机物生活
C. 真菌的细胞里都有细胞核
D. 真菌的细胞有细胞壁
【答案】B
【解析】
【分析】细菌属于原核生物,生殖方式为分裂生殖;真菌属于真核生物,生殖方式为孢子生殖。
【详解】A.从生殖方式上看,细菌的生殖方式是分裂生殖,一个细菌分成两个细菌,A正确。
B.大多数细菌利用现成的有机物生活,有的细菌为自养细菌,如硫细菌和硝化细菌,B错误。
C.真菌基本结构包括∶细胞壁、细胞膜、细胞质、细胞核等。真菌的细胞里都有细胞核,C正确。
D.真菌的细胞由细胞壁、细胞膜、细胞质和细胞核组成,没有叶绿体,不能进行光合作用制造有机物,营养方式异养,D正确。
故选B。
16. 下列关于病毒的说法,正确的是( )
A. 通过产生孢子繁殖后代
B. 只能寄生在活细胞中,所以病毒对人类都是有害的
C. 可以被青霉素等多种抗生素杀死
D. 个体极其微小,只能用电子显微镜观察
【答案】D
【解析】
【分析】病毒不能独立生活,必须寄生在其他生物的活细胞内才能生活和繁殖,没有细胞结构,病毒的形态及其微小,通常只能借助于电子显微镜才能观察到它们。
【详解】A.病毒的繁殖方式是自我复制,A错误。
B.人们可以利用噬菌体治疗细菌性疾病,如利用绿脓杆菌噬菌体治疗绿脓杆菌感染。因此有的病毒对人有益,有些动物病毒可以使动物生病,B错误。
C.青霉素是抗生素对细菌青霉素是一种常用的广谱抗生素,通过抑制细菌细胞壁的合成起杀菌作用,对病毒不起作用,C错误。
D.病毒非常微小,只能用纳米来表示。大约10亿个细菌等于一颗小米粒大,大约3万个病毒等于一个细菌大,一个病毒大小约为10~300纳米(1纳米=10-6毫米),因此用光学显微镜不能观察到病毒,必须用电子显微镜才能观察到,D正确。
故选D。
17. 链球菌能够生活在人体内吸收营养物质,导致人患扁桃体炎、猩红热等多种疾病,链球菌的这种营养方式属于( )
A. 异养B. 自养C. 自养或者异养D. 都不是
【答案】A
【解析】
【分析】自养型生物可以利用二氧化碳和水为原料合成糖类等有机物,包括光能自养型生物和化能自养型生物,前者利用光能,后者利用化学能。异养型生物只能利用环境中现成的有机物来维持自身的生命活动。
【详解】链球菌能够生活在人体内吸收营养物质,导致人患扁桃体炎、猩红热等多种疾病。是只能利用环境中现成的有机物来维持自身的生命活动。这种营养方式属于异养。
故选A。
【点睛】掌握自养和异养的区别是本题解题关键。
18. 下列关于生物技术应用的叙述,错误的是( )
A. 冷藏食物不易变质是低温抑制了细菌与真菌的生长和繁殖
B. 制作酸奶用的是乳酸菌
C. 制作米酒用的是酵母菌
D. 制作泡菜的坛子加水密封主要是防止杂菌进入
【答案】D
【解析】
【分析】(1)食物腐败变质是由于微生物的生长和大量繁殖而引起的;
(2)酿酒一定要加入酒曲,酒曲中的微生物主要是酵母菌和霉菌;
(3)制作酸奶、泡菜时要用到乳酸菌,得创造无氧的环境。
【详解】A.细菌与真菌的生长和繁殖需要适宜的温度,冷藏食物不易变质是低温抑制了细菌与真菌的生长和繁殖,正确。
B.酸奶就是利用乳酸菌发酵技术制成的一种乳酸饮品,它不仅具备鲜奶的营养成分,而且酸甜可口、容易消化,具有明显的保健作用,正确。
C.制做馒头、面包、酿酒等要用到酵母菌,酵母菌是一种真菌,正确。
D.制作泡菜要创造无氧的环境,因此制作泡菜的坛子加水密封,主要是为了隔绝空气,防止氧气的进入,D错误。
【点睛】掌握发酵技术在食品制作中的应用是解题的关键。
19. 男性生殖系统中与产生精子有关的器官以及该器官的分泌物是( )
A. 睾丸 黏液B. 精囊腺、前列腺 雄性激素
C. 睾丸 雄性激素D. 精囊腺、前列腺 黏液
【答案】C
【解析】
【分析】男性生殖系统包括睾丸、附睾、输精管、精囊腺、阴茎和阴囊等。
【详解】男性生殖系统的组成器官有睾丸、附睾、输卵管、阴经等,其中睾丸是男性生殖系统的主要器官,具有产生精子和分泌雄性激素的作用,C符合题意,ABD不符合题意。
故选C。
20. 下列有关青春期的叙述中错误的是( )
A. 男生和女生的生殖器官开始发育
B. 第二性征的出现与性激素没有关系
C. 女生进入青春期通常比男生要早
D. 身高突增是青春期的一个显著特点
【答案】B
【解析】
【分析】青春期发育的最明显的特点是身高和体重的迅速增长;最突出的特征是性器官的发育和性功能的成熟。青春期是生长发育的重要时期,是一个人一生中身体发育和智力发展的“黄金时期”。
【详解】A.青春期是指从童年到成年的过渡阶段,是生殖器官开始发育到成熟的阶段,A正确。
B.第二性征的出现与性腺睾丸和卵巢分泌的性激素有关,B错误。
C.青春期是指从童年到成年的过渡阶段,一般来说男孩比女孩晚约两年,C正确。
D.青春期的身高突增是青春期的一个显著特点,其次,神经系统和心、肺等器官的功能也显著增强,D正确。
故选B。
二、非选择题(每空1分,共30分。[ ]中填序号或字母,___上填文字)
21. 2023年10月8号,杭州亚运会闭幕,中国代表团获得201枚金牌,创造了历史。我们需要依赖一定的身体结构才能完成一系列的运动,请据图回答下列问题:
(1)图1为关节结构模式图,关节外面有[②]___包裹,所以关节很牢固。关节面表面覆盖着光滑[⑤]___,可缓冲运动时两骨间的撞击。
(2)脱臼是指[ ]___从[ ]___滑脱出来。
(3)当你双手自然下垂时,感觉到比较轻松,是因为图2中①、②均处于___状态。
(4)图3中A、B表示一块肌肉两端的___,而B应该连在___(填“1”或“2”)上。
(5)屈、伸肘动作符合杠杆原理,起到支点、杠杆作用的分别是___、___。
【答案】(1) ①. 关节囊 ②. 关节软骨
(2) ①. ①关节头 ②. ④关节窝
(3)舒张 (4) ①. 肌腱 ②. 2
(5) ①. 关节 ②. 骨
【解析】
【分析】1.图1中:①是关节头,②是关节囊,③是关节腔,④是关节窝,⑤是关节软骨。
2.图2中:①是肱二头肌,②是肱三头肌。图3中AB表示肌腱,1和2表示的是骨。
3.骨骼肌是一种附着在骨骼上的肌肉,骨骼肌包括肌腱和肌腹两部分。骨骼肌两端是白色肌腱,由结缔组织构成,能跨关节附在不同的骨上,有固定作用;骨骼肌中间较粗的部分是肌腹,由肌细胞组成,是骨骼肌收缩和舒张的部分,受刺激可收缩。
【小问1详解】
图1中,②关节囊由结缔组织构成,包绕着整个关节,把相邻的两骨牢固地联系起来。关节囊及囊内外的韧带,使两骨的连接更加牢固。
关节面表面覆盖一层光滑的⑤关节软骨。关节软骨可减少运动时两骨间关节面的摩擦和缓冲运动时的震动,使关节的运动更加灵活。
【小问2详解】
若进行体育运动或从事体力劳动时,用力过猛或不慎摔倒,①关节头从④关节窝滑脱出来,叫脱臼。
【小问3详解】
当你双手自然下垂时,感觉到比较轻松,是因为肱二头肌处于舒张状态,肱三头肌处于舒张状态。以上实例说明任何动作都反映出各种肌群之间的协作关系。
【小问4详解】
同一块骨骼肌的两端跨过关节分别固定在两块不同的骨上。所以,图3中A、B表示肌肉两端的肌腱,B应该跨过关节附着在骨2上。
【小问5详解】
骨骼肌收缩,牵动着它所附着的骨,绕着关节活动,于是躯体就产生了运动。神经系统起调节作用,骨起杠杆的作用,关节起支点作用(也有说枢纽作用),骨骼肌提供动力。屈、伸时动作符合杠杆原理,起支点作用的是关节,起到杠杆作用的是骨。
22. 如图是五种微生物的示意图,请据图回答下列问题:
(1)晓华发现妈妈做馒头、面包时用的菌种是[ ]___,环境适宜时其生殖方式是___。
(2)不具有细胞结构的微生物是[___],它由蛋白质外壳和内部的___组成。
(3)B与C在结构上的主要区别是___。
(4)这五种生物的结构相对简单,其中___(填字母)属于真菌,大多数真菌的生殖方式是___。
(5)夏天,受潮的粮食、衣物上会出现许多长毛,这些长毛是___(填字母)形成的。
【答案】(1) ①. D酵母菌 ②. 出芽生殖
(2) ①. A ②. 遗传物质
(3)B无成形的细胞核(有无成形的细胞核)
(4) ①. CDE ②. 孢子生殖
(5)C
【解析】
【分析】图中:A病毒、B细菌、C青霉菌、D酵母菌、E蘑菇,a孢子、b菌盖、c菌褶、d菌柄、e菌丝。
【小问1详解】
做馒头、面包时,经常要用到酵母菌,酵母菌属于单细胞真菌,酵母菌可以分解面粉中的葡萄糖,产生二氧化碳,二氧化碳是气体,遇热膨胀而形成小孔,使得馒头或面包暄软多孔。所以,晓华发现妈妈做馒头、面包时用的菌种是D酵母菌,酵母菌可以进行出芽生殖和孢子生殖,在环境适宜时主要进行出芽生殖。
【小问2详解】
病毒没有细胞结构,由蛋白质和遗传物质构成,不能独立生活,只能寄生在活细胞中生活。因此不具有细胞结构的微生物是A病毒,它由蛋白质外壳和内部的遗传物质组成。
【小问3详解】
B是细菌,属于单细胞生物,细胞结构有细胞壁、细胞膜、细胞质和DNA集中的区域等,没有成形的细胞核;C是青霉菌,属于多细胞真菌,细胞结构有细胞壁、细胞膜、细胞质和成形的细胞核等,B细菌和C青霉菌在结构上的主要区别是:B无成形的细胞核(有无成形的细胞核)。
【小问4详解】
这五种生物的结构相对简单,其中D酵母菌属于单细胞的真菌,C青霉和E蘑菇都属于多细胞的真菌,因此CDE都属于真菌,大多数真菌的生殖方式是孢子生殖,孢子是一种生殖细胞,落到适宜的环境中,就可以萌发成新个体。
【小问5详解】
真菌的生存需要一定的条件,如水分、有机物和适宜的温度等,青霉菌属于多细胞真菌,由菌丝构成,靠孢子进行繁殖。在夏天受潮的衣物或食物常常发霉长毛,这些长毛是由霉菌造成的,即图中的C青霉。
23. 图甲是人体生殖发育的概念图,图乙是女性生殖系统的示意图,回答下列问题:
(1)“三孩政策”放开后,许多家庭将迎来新的成员,妈妈若再生一个妹妹,妹妹新生命的起点是图甲中的[ ]___,细胞A和卵细胞结合的场所是在图乙中的[ ]___。
(2)产生卵细胞的结构B是图乙中的[ ]___。
(3)胚胎和胎儿的发育场所是图乙中的[ ]___。发育过程中,胎儿通过___和脐带从母体获得各种营养物质和氧气。
(4)从C到D大约经过___天,D过程叫___。
【答案】(1) ①. C受精卵 ②. ②输卵管
(2)①卵巢 (3) ①. ③子宫 ②. 胎盘
(4) ①. 280 ②. 分娩
【解析】
【分析】生殖细胞包括睾丸产生的精子和卵巢产生的卵细胞,含精子的精液进入阴道后,精子缓慢地通过子宫,在输卵管内与卵细胞相遇,有一个精子进入卵细胞,与卵细胞相融合,形成受精卵;受精卵不断进行分裂,逐渐发育成胚泡;胚泡缓慢地移动到子宫中,最终植入子宫内膜,这是怀孕;胚泡中的细胞继续分裂和分化,逐渐发育成胚胎,并于怀孕后8周左右发育成胎儿,胎儿已具备人的形态;胎儿生活在子宫内半透明的羊水中,通过胎盘、脐带与母体进行物质交换;怀孕到38周左右,胎儿发育成熟,成熟的胎儿和胎盘一起从母体的阴道排出,即分娩。
图甲中A表示精子,B表示卵巢,C表示受精卵,D表示分娩;图乙中①是卵巢,②是输卵管,③是子宫。
【小问1详解】
受精的过程及胚胎发育过程如图:
由图示可知,人的新生命开始于受精卵,受精卵是在输卵管中形成的。图甲中C是受精卵,图乙中②是输卵管。
【小问2详解】
图甲中B是卵巢,主要功能是产生卵细胞,并能分泌雌性激素。图乙中①是卵巢。
【小问3详解】
胎儿的发育在母体的子宫内进行,并通过胎盘和脐带从母体获得营养物质和氧气,同时把产生的二氧化碳等废物排到母体的血液里,再由母体排出体外。图乙中③是子宫。
【小问4详解】
怀孕到40(约280天)周,胎儿发育成熟,成熟的胎儿和胎盘一起从母体的阴道排出,即D过程叫分娩。
24. 为了探究细菌对植物遗体的分解作用,某生物兴趣小组的同学将收集到的落叶进行灭菌处理后,平均分成A、B两组进行实验。下表为实验过程及现象,请据表回答问题:
(1)该实验提出的问题是:___?
(2)该探究实验的变量是:___。
(3)实验中设置A组和B组的目的是___,两组的落叶必须来自相同的一棵树,这样做的目的是___。
(4)提高本实验结果可靠性的措施有:___。(写出一种即可)
(5)通过此实验可以证明细菌对植物有分解作用。而在自然界中大多数细菌和真菌作为___参与物质循环,把动植物遗体分解成二氧化碳、水和无机盐等。
【答案】(1)细菌对植物遗体的具有分解作用吗? (2)是否接种细菌
(3) ①. 形成对照 ②. 控制单一变量,避免无关变量对实验结果造成影响
(4)实验材料选取的一致性##随机分组##设置对照
(5)分解者
【解析】
【分析】对照实验是在探究某种条件对研究对象的影响时,对研究对象进行的除了该条件不同以外,其他条件都相同的实验。根据变量设置一组对照实验,使实验结果具有说服力。一般来说,对实验变量进行处理的是实验组,没有处理的是对照组。
【小问1详解】
为了探究细菌对植物遗体的分解作用,兴趣小组的同学将收集到的落叶进行灭菌处理后,平均分成A、B两组进行实验。该实验提出的问题是:细菌对植物遗体的具有分解作用吗?
【小问2详解】
A组接种细菌、B组不接种细菌,在实验中,实验的变量是有无接种细菌。
【小问3详解】
一般来说,对实验变量进行处理,就是实验组,没有处理的就是对照组,因此A组是实验组,B不接种细菌是对照组,实验中设置A组和B组的目的是形成对照。实验组和对照组的落叶必须来自相同的一棵树,这样做的目的是控制单一变量,避免无关变量对实验结果造成影响。
【小问4详解】
探究实验中往往设置重复组,取各组的平均值,可以减少实验的误差,提高数据的准确性。除此之外,本实验为提高结果可靠性的措施还有:实验材料选取的一致性;随机分组;设置对照等。
【小问5详解】
在自然界中的物质循环中,细菌、真菌作为分解者,能把动植物的遗体遗物分解成二氧化碳、水和简单的无机盐,这些物质又能被植物吸收和利用,进而制造有机物,通过此实验可以证明细菌对植物有分解作用。实验组别
A
B
处理方法
接种细菌
不接种细菌
实验环境
放在无菌环境中,实验过程中都添加蒸馏水,使树叶保持湿润
实验现象
树叶有腐烂现象
树叶没有腐烂现象
河南省驻马店市第二初级中学2023-2024学年七年级上学期期中生物试题(原卷版+解析版): 这是一份河南省驻马店市第二初级中学2023-2024学年七年级上学期期中生物试题(原卷版+解析版),文件包含河南省驻马店市第二初级中学2023-2024学年七年级上学期期中生物试题原卷版docx、河南省驻马店市第二初级中学2023-2024学年七年级上学期期中生物试题解析版docx等2份试卷配套教学资源,其中试卷共19页, 欢迎下载使用。
41,河南省驻马店市第二十二初级中学2023-2024学年七年级上学期期末生物试题: 这是一份41,河南省驻马店市第二十二初级中学2023-2024学年七年级上学期期末生物试题,共17页。试卷主要包含了选择题,非选择题等内容,欢迎下载使用。
河南省驻马店市第二初级中学2023-2024学年七年级上学期期末生物试题: 这是一份河南省驻马店市第二初级中学2023-2024学年七年级上学期期末生物试题,共14页。试卷主要包含了选择题,非选择题等内容,欢迎下载使用。

