四川省内江市第二中学2023-2024学年高二下学期期中考试生物试题(Word版附答案)
展开考试时间:75分钟;
注意事项:
1.答题前填写好自己的姓名、班级、考号等信息
2.请将答案正确填写在答题卡上
第I卷(选择题)
一、选择题:本题有25个小题,每小题2分,共50分。
1.无机盐是生物体的组成成分,对维持生命活动有重要作用,下列叙述错误的是( )
A.Mg2+存在于叶绿体的类胡萝卜素中
B.HCO3- 对体液pH 起着重要的调节作用
C.血液中Ca2+含量过低,人体易出现肌肉抽搐
D.适当补充I-,可预防缺碘引起的甲状腺功能减退症
2.下列关于脂质的叙述,正确的是 ( )
A.脂质中的磷脂是细胞膜的组成成分 B.维生素D和性激素不属于固醇类物质
C.脂肪比相同质量的多糖彻底氧化产能少 D.脂质在核糖体、内质网和高尔基体上合成
3.对下列生物分类错误的是( )
①颤蓝细菌 ②酵母菌 ③变形虫 ④小球藻 ⑤水绵 ⑥HIV ⑦大肠杆菌 ⑧甲型 H7N9流感病毒
A. 无核糖体的生物是⑥⑧ B. 具核膜的生物只有③④⑤
C. ①⑦有核糖体但无染色体 D. ①④⑤是自养型生物
4.下列有关蛋白质的作用,正确的是( )
①催化 ②维持渗透压 ③运输物质 ④储存遗传信息 ⑤免疫 ⑥主要的供能物质
⑦信息传递 ⑧构成生物体和细胞的主要有机物
A. ①②③④⑤⑥⑦⑧ B. ②③⑤⑥⑦⑧ C. ①②③⑤⑥⑦ D.①②③⑤⑦⑧
5.“无废弃物农业”体现了我国古代劳动人民的勤劳和智慧,其类型之一是把人畜粪便、枯枝落叶以及农产品加工过程中的废弃物等,采用堆肥和沤肥等多种方式转变为有机肥料,以下叙述错误的是( )
A. 与秸秆直接还田相比,堆肥和沤肥更有利于农作物吸收有机肥中的能量
B. 该农田生态系统的结构和功能处于相对稳定的状态,即达到了生态平衡
C. 农田生态系统具备自我调节能力的基础是负反馈调节
D. 堆肥和沤肥过程中,微生物将一部分有机物分解为无机物
6.“杂交水稻之父”袁隆平成功培育出高产杂交水稻的关键是在野生水稻中发现了雄性不育植株,这是利用了生物多样性中的( )
A.生物物种多样性B.生态环境多样性
C.生态系统多样性D.遗传(基因)多样性
7.植树造林是实现天蓝、地绿、水净的重要途径,是实践“绿水青山就是金山银山”增进民生福祉的必然要求。下列叙述不正确的是( )
A.我们大力提倡绿水青山就是金山是因为生态系统的间接价值远大于直接价值
B.森林生态系统需要不断得到来自系统外的能量补充,以便维持其正常功能
C.桑基鱼塘是通过延长食物链的方法提高能量传递效率,同时获得更多的产品
D.植物造林可以提高生物群落对无机环境中二氧化碳的吸收速率,缓解温室效应
8.微塑料一般指的是毫米级别甚至微米级别的塑料碎片,微塑料可阻碍水中的光线传播,极易被海洋生物误食,下列说法中错误的是( )
A.微塑料可降低海洋藻类的光合作用
B.微塑料释放的有毒物质可沿着食物链进行传递,并通过生物富集,最终危害人类
C.海洋生态系统在旅游观赏、科学研究等方面有着重要的意义,体现了它的间接价值
D.海洋污染造成生物多样性降低,生物多样性包括基因多样性、物种多样性和生态系统多样性
9.下列有关环境保护的说法中,错误的是:( )
A.含氮、磷化合物的生活污水大量排放可使水体富营养化
B.各国工业大量排放二氧化硫是全球气候变暖的主要原因
C.劣质装修材料中的甲醛、苯、氡气等对人体有害
D.废旧电池中的汞、镉、铅等重金属盐对土壤和水源会造成污染
10.城市生活垃圾提倡分类回收处理,实现废物资源化利用。与该做法关系最密切的生态工程原理是( )
A.自生原理 B.整体原理 C.循环原理 D.协调原理
11.关于果酒、果醋和泡菜这三种传统发酵产物的制作,下列叙述正确的是( )
A. 发酵所利用的微生物都属于原核生物 B. 发酵过程都在无氧条件下进行
C. 发酵过程都在同一温度下进行 D. 发酵后形成的溶液都呈酸性
12.培养基是人们按照微生物对营养物质的不同需求,配制出供其生长繁殖的营养基质。下列关于培养基的叙述错误的是( )
A.制作固体培养基时可加入琼脂作为凝固剂
B.培养乳酸杆菌时需要在培养基中添加维生素
C.培养霉菌时需要将培养基调至碱性
D.对培养基进行灭菌可以采用湿热灭菌
13.我国是世界上啤酒的生产和消费大国。啤酒是以人麦为主要原料经酵母菌发酵制成的,其传统工业化生产流程可以分为制麦、糊化、发酵、包装等工序(如图),制麦、糖化分别为下一工序提供α淀粉酶、糖浆,其中焙烤时杀死了种子中的胚。下列有关分析错误的是( )
A.若用赤霉素溶液处理,可使大麦种子无须发芽就能产生α-淀粉酶
B.焙烤、蒸煮处理方法在杀死活细胞的同时使所含的酶失去活性
C.发酵期间要随时检测培养液中酵母菌数量和酒精浓度
D.酵母菌纯培养采用的接种方法与图中的接种方法不同
14.如图表示植株A(杂合子Aa)和植株B培育植株①②③④⑤的过程,下列说法正确的是( )
A.培育植株①的过程为单倍体育种,获得的植株为纯合子
B.选择植物的愈伤组织进行诱变处理获得优质的突变体,未体现细胞的全能性
C.需要通过植物组织培养技术获得的植株只有①③④
D.植株①②④⑤与植株A基因型相同的概率分别是0、0、1、0(不考虑基因突变)
15.下列关于细胞工程的叙述,正确的是( )
A.植物体细胞杂交技术属于有性杂交,包括细胞融合和植物组织培养技术
B.植物组织培养技术和动物细胞培养技术的原理相同
C.卵母细胞去核的方法是显微注射法,还可以用紫外光短时间照射等方法
D.重构胚需要用物理或化学方法激活,使之完成细胞分裂和发育进程
16.研究者拟通过有性杂交的方法将簇毛麦(2n=14)的优良性状导入普通小麦(2n=42)中。用簇毛麦花粉给数以千计的小麦小花授粉,10天后只发现两个杂种幼胚,将其离体培养,产生愈伤组织,进而获得含28条染色体的大量杂种植株。以下表述错误的是( )
A.簇毛麦与小麦之间存在生殖隔离
B.培养过程中幼胚细胞经过脱分化和再分化
C.杂种植株减数分裂时染色体能正常联会
D.杂种植株的染色体加倍后能产生可育植株
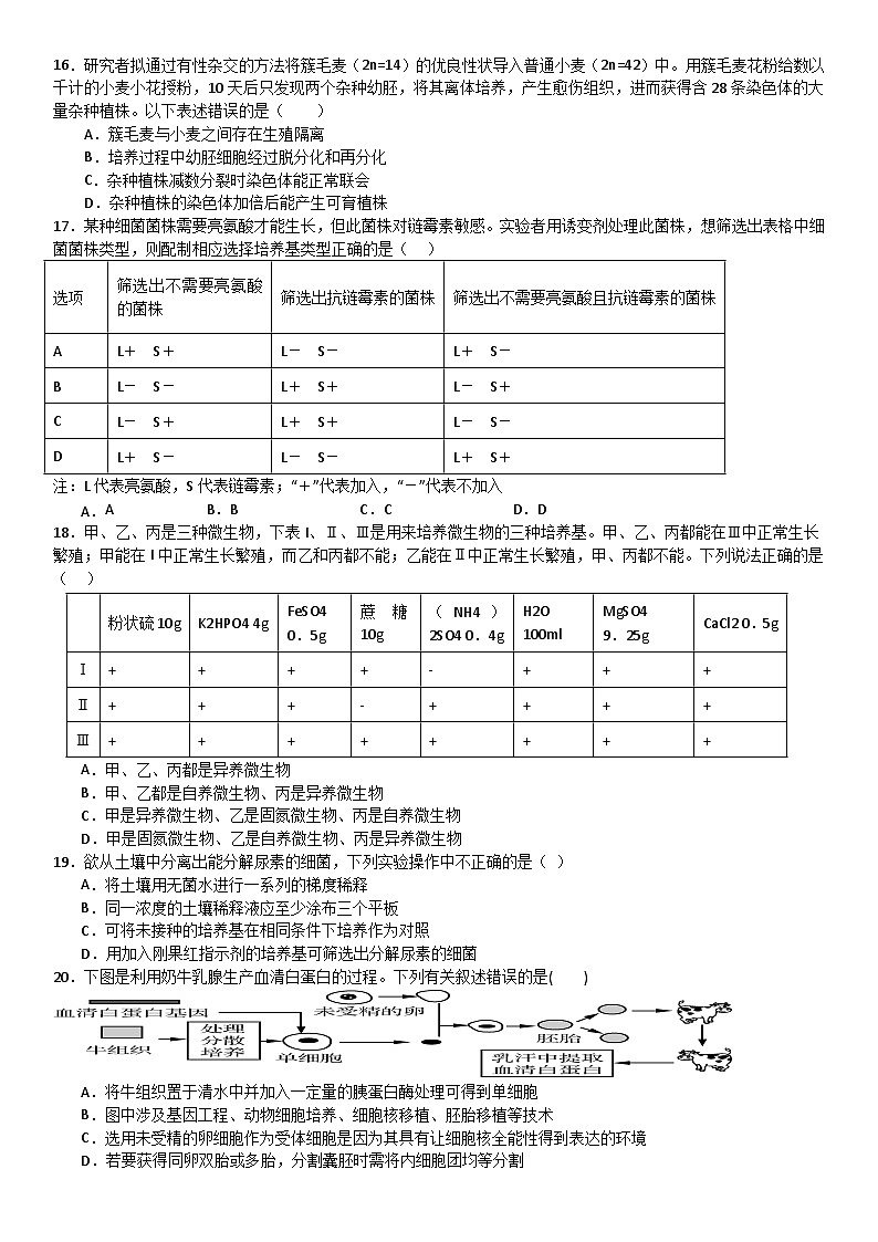
17.某种细菌菌株需要亮氨酸才能生长,但此菌株对链霉素敏感。实验者用诱变剂处理此菌株,想筛选出表格中细菌菌株类型,则配制相应选择培养基类型正确的是( )
注:L代表亮氨酸,S代表链霉素;“+”代表加入,“-”代表不加入
AB.BC.CD.D
18.甲、乙、丙是三种微生物,下表I、Ⅱ、Ⅲ是用来培养微生物的三种培养基。甲、乙、丙都能在Ⅲ中正常生长繁殖;甲能在I中正常生长繁殖,而乙和丙都不能;乙能在Ⅱ中正常生长繁殖,甲、丙都不能。下列说法正确的是( )
A.甲、乙、丙都是异养微生物
B.甲、乙都是自养微生物、丙是异养微生物
C.甲是异养微生物、乙是固氮微生物、丙是自养微生物
D.甲是固氮微生物、乙是自养微生物、丙是异养微生物
19.欲从土壤中分离出能分解尿素的细菌,下列实验操作中不正确的是( )
A.将土壤用无菌水进行一系列的梯度稀释
B.同一浓度的土壤稀释液应至少涂布三个平板
C.可将未接种的培养基在相同条件下培养作为对照
D.用加入刚果红指示剂的培养基可筛选出分解尿素的细菌
20.下图是利用奶牛乳腺生产血清白蛋白的过程。下列有关叙述错误的是( )
A.将牛组织置于清水中并加入一定量的胰蛋白酶处理可得到单细胞
B.图中涉及基因工程、动物细胞培养、细胞核移植、胚胎移植等技术
C.选用未受精的卵细胞作为受体细胞是因为其具有让细胞核全能性得到表达的环境
D.若要获得同卵双胎或多胎,分割囊胚时需将内细胞团均等分割
21.某DNA分子上有2个BamHI的酶切位点,如下图,用BamHI酶切该DNA分子可以生成3种不同长度的DNA片段。现有足够多的该DNA分子,若每个DNA分子至少有一处位点被该酶切断,那么经酶切后,最多能产生多少种长度不同的DNA片段( )
A.3B.4C.5D.6
22.限制酶可辨识并切割DNA分子上特定的核苷酸碱基序列。如图为四种限制酶BamHI,EcRI,HindIII以及BglII的辨识序列及每一种限制酶的切割部位。其中切割出来的DNA片段末端可以互补结合的两种限制酶是( )
A.BamHI和 EcRIB.BamHI和 HindⅢ
C.BamHI和 BglIID.EcRI和 HindⅢ
23.基因工程中,需使用特定的限制酶切割目的基因和质粒,以便于重组和筛选。已知限制酶Ⅰ的识别序列和切点是—G↓GATCC—;限制酶Ⅱ的识别序列和切点是—↓GATC—。据图判断,下列操作正确的是( )
A.质粒用限制酶Ⅰ切割,目的基因用限制酶Ⅱ切割
B.质粒用限制酶Ⅱ切割,目的基因用限制酶Ⅰ切割
C.目的基因和质粒均用限制酶Ⅰ切割
D.目的基因和质粒均用限制酶Ⅱ切割
24.质粒是细菌中的有机分子,下列对其描述,正确的是( )
A.质粒完全水解后最多可产生4种化合物
B.质粒能够自主复制
C.质粒中含有两个游离的磷酸基团
D.质粒是基因工程的工具酶
25.科学家将萤火虫的荧光素和荧光酶基因转入烟草细胞,获得高水平的表达。长成的植物通体光亮,堪称自然界的奇迹;下列说法正确的是( )
①萤火虫与烟草的DNA结构基本相同 ②萤火虫与烟草共用一套遗传密码子
③烟草体内合成了荧光素和荧光酶 ④萤火虫和烟草合成蛋白质的方式基本相同
A.①和③B.②和③C.①和④D.①②③④
非选择题
26 .(每空1分,共6分)下图1 表示绿色植物光合作用与细胞呼吸之间的关系,图2表示某植物吸收CO₂速率随光照强度变化的情况。请据图回答下列问题:
(1)图1中过程①进行的场所是 ,Y物质的名称是 。
(2)图2 中 a 点状态对应在图1中的生理过程主要有 (填序号),若适当增加二氧化碳浓度b点向 移动。
(3)图2中c 点状态时植物的总光合作用速率为 mg•h-1•s-1,此时限制光合作用的内部影响因素可能是 。( 至少填一种)
27.(每空2分,共10分)根据相关知识回答下列关于生物入侵的问题:
(1)互花米草原产于美洲,引入沿海等地种植后迅速扩散并改变了滩涂生物多样性,刚刚引入时,互花米草的种群数量呈‘J’型增长。原因是 。互花米草入侵后,当地的物种丰富度将 (填“增加”或“降低”),导致生态系统的稳定性发生改变。
(2)麋鹿原产于我国,但后来在国内绝迹,之后我国又从欧洲引入并在江苏境内建立自然保护区对其实行 。
(3)某地区湿地生态系统能够控制洪水、调节气候,这体现了生物多样性的 价值;
(4)对被破坏的生态环境进行修复,人工建立的生态系统若物种比较单一,会出现虫害比较严重的问题,这主要是因为违背了生态工程的 原理。
28. (12分)某研究性学习小组了解到泡菜中的乳酸菌除了在发酵中产生乳酸,还可以降解亚硝酸盐,该小组利用泡菜液进行了相关的研究。请回答下列问题:
小组成员用改良的 MRS 固体培养基分离乳酸菌,该培养基成分如下:
(1)该培养基中,牛肉膏、蛋白胨共同的作用是为微生物生长提供 和维生素。配制培养基时, 按照培养基配方准确称量各组分,将其溶解、定容后,及时对培养基进行分装,并进行高压蒸汽 灭菌。该培养基因含碳酸钙而不透明,乳酸菌产生的乳酸能溶解培养基中的碳酸钙,从而在菌落周围形成 , 该培养基属于 (填“选择”或“鉴别” )培养基。
②让上述培养基在恒温培养箱中培养 72h 后,待 时,挑取 菌
(2)让上述培养基在恒温培养箱中培养 72h 后,待 时,挑取溶钙圈较大的菌落继续接种培养,这样做的目的是 。若图甲是后续的进一步纯化接种培养后的菌落分布图,对应的操作示意图为 。
29.(12分)如图是科学家采用不同方法培育良种牛的过程。请据图回答有关问题:
(1)在精细胞经变形后,顶体内含有的顶体酶能协助精子溶解卵细胞膜外的一些结构。精子入卵后,卵细胞膜会立即发生一种生理反应,即卵细胞膜反应,这是防止多精入卵的第 道屏障。
(2)为提高良种奶牛的繁殖能力,在获取卵母细胞之前需用 激素对奶牛进行处理,对精子进行获能处理,该处理过程中常用的成分有 。
(3)图中数字标号①代表的结构为 。
(4)获得A、B牛利用的技术有胚胎移植、 ,胚胎移植的实质是 。
30.(10分)犬细小病毒(CPV)主要感染幼犬,传染性极强,死亡率也高。利用小鼠制备抗CPV单克隆抗体的基本流程如图所示。回答下列问题:
(1)制备单克隆抗体依赖的生物学技术有 和 。
(2)经过步骤②后获得的是多种类型的杂交细胞,原因是 。对杂交细胞用特定的选择培养基进行筛选得到杂交瘤细胞,然后对杂交瘤细胞进行 ,再经过多次筛选才能获得足够数量的能分泌抗CPV抗体的细胞。
(3)体外培养杂交瘤细胞后从培养液中提取到抗CPV单克隆抗体。杂交瘤细胞的培养液中有各种营养物质,还需要添加 以补充细胞生长所需的未知营养物质和防止杂菌污染。
内江二中2023-2024学年度高二半期考试答题卡
姓名 班级
准考证号(请用签字笔工整填写)
一、选择题
26.(6分)
(1)
(2) (填序号)
(3) ( 至少填一种)
二、非选择题
27.(10分)
(1) (填“增加”或“降低”)
(2)
(3)
(4)
选项
筛选出不需要亮氨酸的菌株
筛选出抗链霉素的菌株
筛选出不需要亮氨酸且抗链霉素的菌株
A
L+ S+
L- S-
L+ S-
B
L- S-
L+ S+
L- S+
C
L- S+
L+ S+
L- S-
D
L+ S-
L- S-
L+ S+
粉状硫10g
K2HPO4 4g
FeSO4 0.5g
蔗糖10g
(NH4)2SO4 0.4g
H2O 100ml
MgSO4 9.25g
CaCl2 0.5g
Ⅰ
+
+
+
+
-
+
+
+
Ⅱ
+
+
+
-
+
+
+
+
Ⅲ
+
+
+
+
+
+
+
+
蛋白胨
牛肉膏
酵母膏
葡萄糖
CaCO3
琼脂
蒸馏水
其他成分略
10g
10g
10g
20g
20g
20g
1000ml
28.(12分)
(1)
(填“选择”或“鉴别” )
(12分)
(1)
(2)
(3)
(4)
30.(10分)
(1)
四川省内江市第六中学2023-2024学年高二下学期入学考试生物试卷(Word版附解析): 这是一份四川省内江市第六中学2023-2024学年高二下学期入学考试生物试卷(Word版附解析),文件包含四川省内江市第六中学2023-2024学年高二下学期入学考试生物试题Word版含解析docx、四川省内江市第六中学2023-2024学年高二下学期入学考试生物试题Word版无答案docx等2份试卷配套教学资源,其中试卷共34页, 欢迎下载使用。
四川省内江市第六中学2023-2024学年高二上学期第二次月考生物试题(Word版附解析): 这是一份四川省内江市第六中学2023-2024学年高二上学期第二次月考生物试题(Word版附解析),共24页。试卷主要包含了选择题,非选择题等内容,欢迎下载使用。
四川省内江市威远中学2023-2024学年高二上学期期中生物试题(Word版附解析): 这是一份四川省内江市威远中学2023-2024学年高二上学期期中生物试题(Word版附解析),共25页。试卷主要包含了单选题(25x2=50分),三道防线具有特异性等内容,欢迎下载使用。

