2024年中考押题预测卷01(湖南卷)-数学(全解全析)
展开数 学
(考试时间:120分钟 试卷满分:120分)
注意事项:
1.答卷前,考生务必将自己的姓名、准考证号填写在答题卡上。
2.回答第Ⅰ卷时,选出每小题答案后,用2B铅笔把答题卡上对应题目的答案标号涂黑。如需改动,用橡皮擦干净后,再选涂其他答案标号。写在本试卷上无效。
3.回答第Ⅱ卷时,将答案写在答题卡上。写在本试卷上无效。
4.考试结束后,将本试卷和答题卡一并交回。
第Ⅰ卷
选择题(共30分,每题3分),每题均有四个选项,符合题意的选项只有一个.
1.的相反数是( )
A.2024B.C.D.
【答案】A
【分析】此题考查了相反数的定义.根据相反数的定义“只有符号不同的两个数是互为相反数”解答即可.
【详解】解:的相反数是2024,故选:A.
2.下列常见的几何体中,主视图和左视图不同的是( )
A.B.C.D.
【答案】A
【分析】本题考查了简单几何体的三视图.分别分析四种几何体的主视图和左视图,找出主视图和左视图不同的几何体.
【详解】解:A、正三棱柱的主视图是三角形,左视图是矩形,本选项符合题意;
B、圆柱的主视图与左视图都是长方形,本选项不合题意;
C、圆锥的主视图与左视图相同,都是等腰三角形,本选项不合题意;
D、球的主视图和左视图相同,都是圆,本选项不合题意.故选:A.
3.下列计算正确的是( )
A.B.
C.D.
【答案】B
【分析】本题考查合并同类项、同底数幂的乘法、幂的乘方与积的乘方、同底数幂的除法.根据合并同类项法则;幂的乘方,底数不变指数相乘;同底数幂相除,底数不变指数相减;积的乘方,等于把积中的每一个因式分别乘方,再把所得的幂相乘;对各选项分析判断后利用排除法求解.
【详解】解:A、,故此选项不符合题意;B、,故此选项符合题意;
C、,故此选项不符合题意;D、,故此选项不符合题意;故选:B.
4.若关于x的一元二次方程有两个不相等的实数根,则m的值可能是( )
A.0B.1C.2D.2023
【答案】A
【分析】本题考查了根的判别式:一元二次方程的根与判别式的关系,当,方程无实数根;,方程有两个相等的实数根;,方程有两个不相等的实数根.
根据判别式的意义得到,然后解关于的不等式,最后对选项进行判断即可.
【详解】解:∵关于的一元二次方程有两个不相等的实数根,∴
解得.∴m的值可能是0.故选:A.
5.如图,在矩形中,对角线相交于点O,点E,F分别是的中点,若,,则的长度是( )
A.2.4B.2.5C.4.8D.5
【答案】B
【分析】本题主要考查了矩形的性质,勾股定理,三角形中位线定理.根据矩形的性质以及勾股定理,可得,,再由三角形中位线定理,即可求解.
【详解】解:∵四边形是矩形,∴,∵,,
∴,∴,∵点E,F分别是的中点,∴.
故选:B.
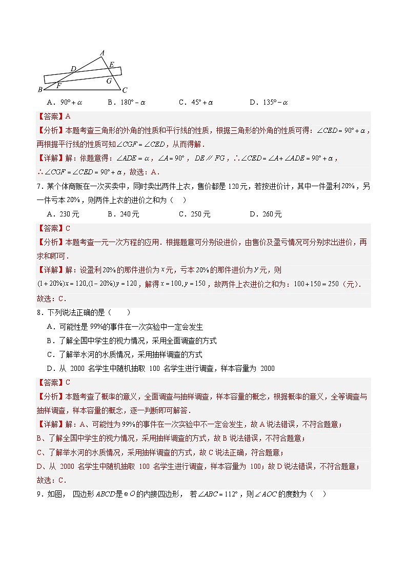
6.将一块三角板和一把直尺按如图所示摆放,直尺一边与三角板的两直角边分别交于点和点,另一边与三角板的两直角边分别交于点和点,若,则的大小是( )
A.B.C.D.
【答案】A
【分析】本题考查三角形的外角的性质和平行线的性质,根据三角形的外角的性质可得:,再根据平行线的性质可知,从而得解.
【详解】解:依题意得:,,,∴,
∴,故选:A.
7.某个体商贩在一次买卖中,同时卖出两件上衣,售价都是120元,若按进价计,其中一件盈利,另一件亏本,则两件上衣的进价之和为( )
A.230元B.240元C.250元D.260元
【答案】C
【分析】本题考查一元一次方程的应用.根据题意可分别设进价,由售价及盈亏情况可分别求出进价,再求和即可.
【详解】解:设盈利的那件进价为元,亏本的那件进价为元,则
,解得,故两件上衣进价之和为:(元).
故选:C.
8.下列说法正确的是( )
A.可能性是99%的事件在一次实验中一定会发生
B.了解全国中学生的视力情况,采用全面调查的方式
C.了解举水河的水质情况,采用抽样调查的方式
D.从 2000 名学生中随机抽取 100 名学生进行调查,样本容量为 2000
【答案】C
【分析】本题考查了概率的意义,全面调查与抽样调查,样本容量的概念,根据概率的意义,全等调查与抽样调查,样本容量的概念,逐一判断即可解答.
【详解】解:A、可能性为的事件在一次实验中不一定会发生,故A说法错误,不符合题意;
B、了解全国中学生的视力情况,采用抽样调查的方式,故B说法错误,不符合题意;
C、了解举水河的水质情况,采用抽样调查的方式,故C说法正确,符合题意;
D、从 2000 名学生中随机抽取 100 名学生进行调查,样本容量为 100;故D说法错误,不符合题意;
故选:C.
9.如图, 四边形是的内接四边形, 若,则的度数为( )
A.B.C.D.
【答案】A
【分析】本题考查了圆内接四边形的性质,圆周角定理,由圆内接四边形的性质可得,再根据圆周角定理可得,即可求解,掌握圆内接四边形的性质和圆周角定理是解题的关键.
【详解】解:∵四边形是的内接四边形,,∴,
∴,故选:A.
10.如图,正方形ABCD的边长是3,BP=CQ,连接AQ,DP交于点O,并分别与边CD,BC交于点F,E,连接AE,下列结论:①AQ⊥DP;②OA2=OE•OP;③S△AOD=S四边形OECF;其中正确结论的个数( )
A.1B.3C.2D.0
【答案】C
【分析】先根据正方形的性质、三角形全等的判定定理证出,再根据全等三角形的性质可得,然后根据角的和差可得,由此可判断结论①;先根据相似三角形的判定可得,再根据相似三角形的性质可得,从而可得,假设,从而可得,然后根据线段垂直平分线的判定与性质可得,最后在中,根据得出,由此得出矛盾,即可判断结论②;先根据三角形全等的判定定理证出,再根据全等三角形的性质可得,由此即可得判断结论③.
【详解】解:四边形是正方形,,
,,即,在和中,,
,,,
,,结论①正确;在和中,,,,即,假设,则,
垂直平分,,又在中,,,这与相矛盾,
则假设不成立,结论②错误;,,
,在和中,,,
,,即,结论③正确;综上,正确结论的个数为2个,故选:C.
第Ⅱ卷
二、填空题(本大题共8小题,每小题3分,共24分)
11.分解因式: .
【答案】
【分析】先提公因式再利用平方差公式分解因式即可.
【详解】解:,
故答案为:.
12.圆锥的底面半径是,母线长,则它的侧面展开图的圆心角的度数为 .
【答案】
【分析】设圆锥的侧面展开图的圆心角为,根据圆锥的侧面展开图为一扇形,这个扇形的弧长等于圆锥底面的周长,扇形的半径等于圆锥的母线长和弧长公式得到,然后解关于的方程即可.
【详解】解:设圆锥的侧面展开图的圆心角为,根据题意得解得,
即圆锥的侧面展开图的圆心角为.故答案为:.
13.直线l1:y=x+1与直线l2:y=mx+n相交于点P(a,2),则关于x的不等式x+1≥mx+n的解集为 .
【答案】x≥1
【分析】将P(a,2)代入直线l1:y=x+1中求出a=1,然后再根据图像越在上方,其对应的函数值越大即可求解.
【详解】解:将点P(a,2)坐标代入直线y=x+1,得a=1,从图中直接看出,在P点右侧时,直线l1:y=x+1在直线l2:y=mx+n的上方,即当x≥1时,x+1≥mx+n,故答案为:x≥1.
14.如图是一个圆形餐盘的正面及其固定支架的截面图,凹槽是矩形.当餐盘正立且紧靠支架于点A,D时,恰好与边相切,则此餐盘的半径等于 cm.
【答案】10
【分析】连接,过点作,交于点,交于点,则点为餐盘与边的切点,由矩形的性质得,,,则四边形是矩形,,得,,,设餐盘的半径为,则,,然后由勾股定理列出方程,解方程即可.
【详解】由题意得:,,
如图,连接,过点作,交于点,交于点,
则,餐盘与边相切,点为切点,四边形是矩形,,,,四边形是矩形,,,,,设餐盘的半径为,则,,
在中,由勾股定理得:,即,解得:,餐盘的半径为,
故答案为:10.
15.一个口袋中有1个红色球,有1个白色球,有1个蓝色球,这些球除颜色外都相同.从中随机摸出一个球,记下颜色后放回,摇匀后再从中随机摸出一个球,则两次都摸到红球的概率是 .
【答案】
【分析】列表得出所有等可能结果,从中找到符合条件的结果数,再根据概率公式求解即可.
【详解】解:根据题意列表如下:
由表知,共有9种等可能结果,其中两次都摸到红球的有1种结果,
所以两次摸到球的颜色相同的概率为,
故答案为:.
16.如图,点P(x,y)在双曲线的图象上,PA⊥x轴,垂足为A,若S△AOP=2,则该反比例函数的解析式为 .
【答案】
【分析】根据反比例函数比例系数的几何意义,即可求解.
【详解】解:根据题意得:,∴,∵图象位于第二象限内,∴,
∴该反比例函数的解析式为.故答案为:.
17.如图,在矩形中,若,则的长为 .
【答案】1
【分析】根据勾股定理求出BC,以及平行线分线段成比例进行解答即可.
【详解】解:在矩形中, ,,
∴,,∴,∴,故答案为:1.
18.已知二次函数的图像如图所示,有下列5个结论:
①;②;③;④;⑤(的实数).
其中正确的结论有 (填序号)
【答案】③④⑤
【分析】由抛物线的开口方向可以得出,由抛物线与轴的交点可以判断,由抛物线的对称轴可以判断,再根据抛物线与轴的交点情况以及抛物线的顶点进行推理即可得到答案.
【详解】解:①二次函数的图象开口方向向下,与轴交于正半轴,对称轴为直线,,,,故①错误,不符合题意;
②二次函数的图象与轴的交点在的右边,图象开口方向向下,
当时,,,,故②错误,不符合题意;
③二次函数的图象与轴的另一个交点在的右边,图象开口方向向下,
当时,,,故③正确,符合题意;④由①得:,,
由②得:,,,故④正确,符合题意;
⑤二次函数的图象的对称轴为直线,当时,取最大值,最大值为,当时,,,故⑤正确,符合题意;
综上所述:正确的结论有:③④⑤,故答案为:③④⑤.
三、解答题(本大题共8个小题,第19、20题每小题6分,第21、22题每小题8分,第23、24题每小题9分,第25、26题每小题10分,共66分.解答应写出必要的文字说明、证明过程或演算步骤)
19.计算:.
【答案】
【分析】先计算有理数的乘方,去绝对值,再计算乘法和除法,最后计算加减即可.
【详解】解:.
20.先化简,再求值:,其中.
【答案】,
【分析】先运用公式法进行因式分解,根据分式的减法和除法可以化简题目中的式子,然后将的值代入化简后的式子即可解答本题.
【详解】解:原式,
把代入,原式.
21.月日被定为“国际数学日”,某校数学兴趣小组为调查学生对相关知识的了解情况,从全校学生中随机抽取n名学生进行测试,测试成绩进行整理后分成五组,并绘制成如下的频数分布直方图和扇形统计图.
(1) , ,补全频数分布直方图;
(2)在扇形统计图中,“”这组的扇形圆心角为 ;
(3)测试结束后,九年级一班从本班获得优秀(测试成绩分)的甲、乙、丙、丁四名同学中随机抽取两名宣讲数学知识,请用列表或画树状图的方法求恰好抽到甲、乙两名同学的概率.
【答案】(1),,见解析;
(2);
(3)见解析,.
【分析】()用频数分布直方图中的频数除以扇形统计图中的百分比可得的值;用频数分布直方图中的频数除以再乘以可得,即可得的值;求出测试成绩为(含100)的人数,补全频数分布直方图即可.
()用乘以“”的人数所占的百分比,即可得出答案;
()画树状图得出所有等可能的结果数以及恰好抽到甲、乙两名同学的结果数,再利用概率公式可得出答案;
本题考查了列表法与树状图法、频数(率)分布直方图、扇形统计图,能够读懂统计图,掌握列表法与树状图法是解题的关键.
【详解】(1)解:,,∴,故答案为:;;
测试成绩为(含)的人数为(人),补全频数分布直方图如图所示,
(2)在扇形统计图中,“”这组的扇形圆心角为,故答案为:;
(3)画树状图如下:
共有种等可能的结果,其中恰好抽到甲、乙两名同学的结果有:甲乙、乙甲,共种,
∴恰好抽到甲、乙两名同学的概率为.
22.如图,在四边形中,,对角线交于点平分,过点作交的延长线于点,连接.
(1)求证:四边形是菱形;
(2)若,求的的长.
【答案】(1)见解析
(2)
【分析】(1)利用平行线和角的平分线,证明,继而判断四边形是平行四边形,结合得证.
(2)利用勾股定理,直角三角形斜边上的中线等于斜边的一半,计算即可.
【详解】(1)证明:∵,∴,∵平分,∴,
∴,∴,∵,∴四边形是平行四边形,∵,
∴四边形是菱形.
(2)解:∵四边形是菱形,∴,∵,∴,∵,
∴,在中,,∴,∴.
23.公安交警部门提醒市民,骑车出行必须严格遵守“一盔一带”的规定.某头盔经销商统计了某品牌头盔4月份到6月份的销量,该品牌头盔4月份销售150个,6月份销售216个,且从4月份到6月份销售量的月增长率相同.
(1)为求该品牌头盔销售量的月增长率,设增长率为a,依题意列方程为____________;
(2)若此种头盔的进价为30元个,测算在市场中,当售价为40元个时,月销售量为600个,若在此基础上售价每涨价1元个,则月销售量将减少10个,若该品牌头盔涨价x元个,销售总利润为y,列出y与x的函数关系式.
①当x为多少时?销售总利润达到10000元.
②当x为多少时?销售总利润达到最大,求最大总利润.
【答案】(1);
(2)①,;②当时,销售总利润达到最大,最大总利润.
【分析】(1)设增长率为a ,根据该品牌头盔4月份及6月份的月销售量,即可得出关于a的一元二次方程;
(2)根据月销售利润每个头盔的利润月销售量,即可得出关于y的二次函数;
①令,解之取其正值即可;②利用二次函数的最值求解即可.
【详解】解:(1);
(2)①由题意可得:,令,即 ,
解得,.∴当x为10或者40时,销售总利润达到10000元;
②,∴当时,取得最大总利润,
此时.
24.如图,等边内接于,是弧上任一点(点不与点重合),连接,过点作交的延长线于点.
(1)求证:为等边三角形;
(2)若,,求的面积.
【解析】(1)∵为等边三角形,∴∴;
又且,∴,∴,
∴是等边三角形;
(2)取,∴,∴为等边三角形,∴,,
∴,即,在与中
,∴,∴,∴,
∴。
25.定义:若一个函数图像上存在纵坐标是横坐标2倍的点,则把该函数称为“梦想函数”,该点称为“梦之点”,例如:“梦想函数”,其“青一点”为.
(1)①判断:函数 “梦想函数”(填“是”或“不是”);
②函数的图像上的梦之点是 ;
(2)若抛物线上有两个梦之点”,求m的取值范围;
(3)若函数的图像上存在唯一的一个“梦之点”,且当时,n的最小值为k,求k的值.
【详解】(1)解:①假设函数是梦想函数,设梦之点横坐标为,纵坐标为,代入,得,此方程无解,故函数不是梦想函数,故答案为:不是
②设函数的图像上的梦之点是,代入得,解方程得,
故答案为:或
(2)解:设抛物线(),梦之点的坐标为,
则,整理得,
∵有两个梦之点,∴,解不等式得:,即m的取值范围是且;
(3)解:设函数梦之点的坐标为,则
整理得,∵存在唯一的一个“梦之点”,∴
整理得,则关于的二次函数关系,其图像对称轴为直线,
当时,则时,值最小为,
整理得,解得(舍去),,
当时,则时,值最小为,整理得,
当时,则时,值最小为,
整理得,,方程无解,
综上得k的值为或.
26.如图,在正方形中,点M是边上的一点(不与B、C重合),将线段绕点A顺时针旋转得到,连接、、,与边交于点E,与相交于点O.
(1)求证:;
(2)当平分时,求证:;
(3)当时,求的值.
【分析】(1)根据正方形性质和旋转性质得到,,,,得到 ,利用即得;
(2)由,和正方形性质推出 ,由角平分线定义和性质推出 ,得到,得到,结合,即得;
(3)设正方形的边长为,推出,,由全等三角形性质得到,,推出C,D,N三点共线,得到,证明,推出,得到,根据得到.
【详解】(1)∵四边形是正方形,∴,,旋转知:,,
∴,∴,∴;
(2)在正方形中,,∵,,∴,
∴,∵平分,∴,∵,∴,
∴,∴,又∵,∴;
(3)设正方形的边长为,∵,∴,∴,,
由(1)知,,∴,,∴,
∴C,D,N三点共线,∴,∵,∴,∴,
∴,∴,∴,∵,∴.
红球
白球
蓝球
红球
(红球,红球)
(白球,红球)
(蓝球,红球)
白球
(红球,白球)
(白球,白球)
(蓝球,白球)
蓝球
(红球,蓝球)
(白球,蓝球)
(蓝球,蓝球)
2024年中考押题预测卷01(南京卷)-数学(全解全析): 这是一份2024年中考押题预测卷01(南京卷)-数学(全解全析),共24页。
2024年中考押题预测卷01(成都卷)-数学(全解全析): 这是一份2024年中考押题预测卷01(成都卷)-数学(全解全析),共26页。
2024年中考押题预测卷01(江西卷)数学(全解全析): 这是一份2024年中考押题预测卷01(江西卷)数学(全解全析),共26页。试卷主要包含了选择题,解答题等内容,欢迎下载使用。

