2024年山东省菏泽市曹县九年级中考二模生物试题(原卷版+解析版)
展开一、选择题。(共20分)本大题包括20个小题,每小题1分。每小题所列的四个选项中,只有一项是最符合题意的。请将你选择的选项代号(ABCD)填涂在答题卡相应的位置上。
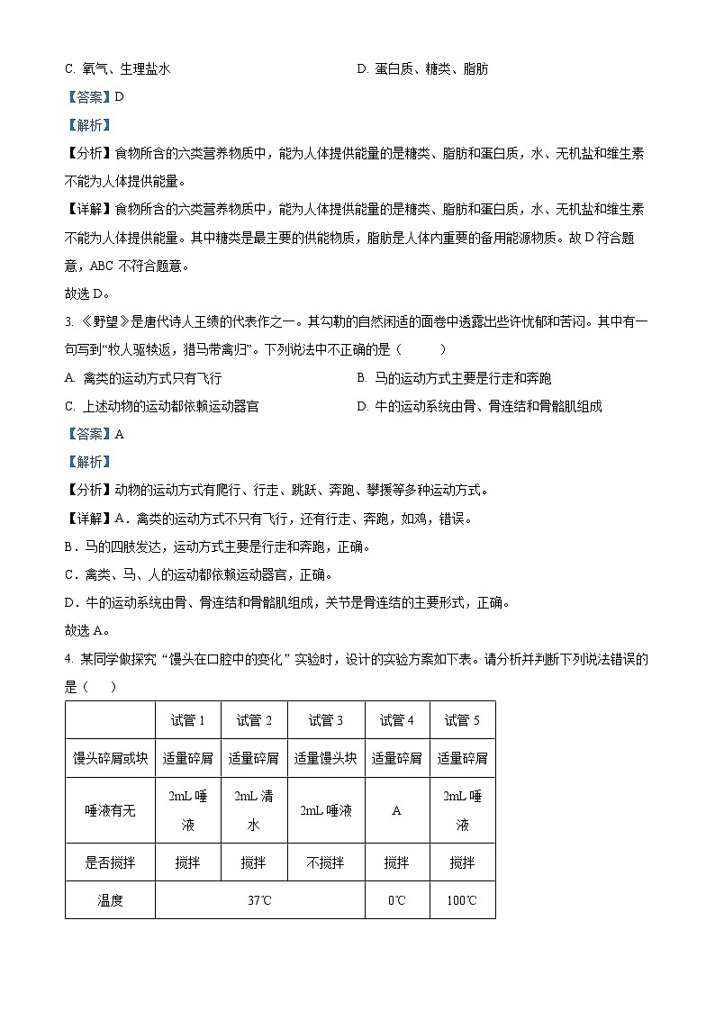
1. 下图是观察玻片标本时使用的显微镜、物镜及看到的物像,下列有关叙述正确的是( )
A. 用甲图显微镜看清物像后换用高倍镜③,调节①可使物像变得更清晰
B. 乙图中,使用物镜A看到的细胞数目比物镜B中看到的更少
C. 由丙图转为丁图时,应将载玻片向右移动
D. 丁图细胞图像是在乙图物镜B下观察所得
【答案】D
【解析】
【分析】显微镜放大倍数越大、视野中细胞数目越少,细胞体积越大。物镜的镜头越长,其放大倍数越大,与玻片之间的距离越近,反之则越远。粗准焦螺旋可以大幅度的升降镜筒。细准焦螺旋小幅度的升降镜筒,使物像更清晰。
【详解】A.换用高倍镜后,应调节②细准焦螺旋,使物像更加清晰,A错误。
B.物镜越短,放大倍数越小,看到的细胞数目越多,乙图中物镜A短、放大倍数小,使用A看到的细胞数目较多,B错误。
C.显微镜下物体和像的移动方向相反,丙图物像在左侧,要移到视野中央,应将载玻片往左侧移动,物像才能向右移动到达视野中央,C错误。
D.丁图中细胞体积大,应该是高倍镜下看到的视野,图乙中B物镜长,是高倍物镜,所以丁图是在乙图B下观察所得,D正确。
故选D。
2. 肥胖给个人生活带来很多不便,究其原因是摄入能量过多造成的,下列物质都能为人体提供能量的是( )
A. 核酸、糖类B. 水、无机盐、糖类
C. 氧气、生理盐水D. 蛋白质、糖类、脂肪
【答案】D
【解析】
【分析】食物所含的六类营养物质中,能为人体提供能量的是糖类、脂肪和蛋白质,水、无机盐和维生素不能为人体提供能量。
【详解】食物所含的六类营养物质中,能为人体提供能量的是糖类、脂肪和蛋白质,水、无机盐和维生素不能为人体提供能量。其中糖类是最主要的供能物质,脂肪是人体内重要的备用能源物质。故D符合题意,ABC不符合题意。
故选D。
3. 《野望》是唐代诗人王绩的代表作之一。其勾勒的自然闲适的面卷中透露出些许忧郁和苦闷。其中有一句写到“牧人驱犊返,猎马带禽归”。下列说法中不正确的是( )
A. 禽类的运动方式只有飞行B. 马的运动方式主要是行走和奔跑
C. 上述动物的运动都依赖运动器官D. 牛的运动系统由骨、骨连结和骨骼肌组成
【答案】A
【解析】
【分析】动物的运动方式有爬行、行走、跳跃、奔跑、攀援等多种运动方式。
【详解】A.禽类的运动方式不只有飞行,还有行走、奔跑,如鸡,错误。
B.马的四肢发达,运动方式主要是行走和奔跑,正确。
C.禽类、马、人的运动都依赖运动器官,正确。
D.牛的运动系统由骨、骨连结和骨骼肌组成,关节是骨连结的主要形式,正确。
故选A。
4. 某同学做探究“馒头在口腔中的变化”实验时,设计的实验方案如下表。请分析并判断下列说法错误的是( )
A. 如果1号和2号试管进行对照,实验变量是唾液
B. 要探究牙齿咀嚼、舌的搅拌对馒头的消化作用,应选用1号和3号试管进行实验
C. 根据唾液淀粉酶的作用推测,滴加碘液后,不变蓝色的是1号试管
D. 如果4号试管中A处补全2mL唾液后,能和2号试管形成一组对照实验
【答案】D
【解析】
【分析】该实验设置了四组对照实验:1与2、1与3,变量分别是唾液、牙齿的咀嚼和舌的搅拌;1与4或5,变量都是温度。
【详解】AC.1与2若组成一组对照实验,其变量为是否有唾液;1试管中有2mL唾液,2试管中要加入2mL清水。实验结果是1号试管中溶液颜色不变蓝色,2号试管中溶液颜色变蓝色。证明唾液淀粉酶对淀粉有消化作用,AC正确。
B.要探究牙齿的咀嚼、舌的搅拌对馒头的消化作用,就要以牙齿的咀嚼、舌的搅拌为变量设置对照实验,实验中,把馒头切成碎屑是模拟牙齿的咀嚼,搅拌是模拟舌的搅拌;因此,以1、3号试管形成对照实验,除对馒头块不做处理外,加入唾液后不进行搅拌,这样3号试管内的淀粉没有完全分解,因此观察到3号试管的实验现象是变蓝,1号试管不变蓝色,B正确。
D.如果4号试管中A处补全2mL唾液后,不能和2号试管形成一组对照实验,因为有两个变量唾液和温度,D错误。
故选D。
【点睛】解答此题的关键是熟练掌握探究发生在口腔内的化学消化的实验。
5. 下列关于细菌和真菌的说法,错误的是( )
A. 绝大多数的细菌和真菌能将有机物分解成无机物,是生态系统中的分解者
B. 只要有细菌和真菌存在,人和其他动植物就会患病
C. 一些细菌生活在牛、羊肠胃内,不但不引起牛、羊患病,还对牛、羊有好处
D. 将细菌和真菌作为杀虫剂,不仅可以控制害虫的数量,还可以减轻对环境的污染,这是生物防治的方法之一
【答案】B
【解析】
【分析】细菌和真菌在自然界中的作用:作为分解者参与物质循环,引起动植物和人患病,与动植物共生。
【详解】A.分解者是指生态系统中腐生的细菌、真菌和放线菌等具有分解能力的生物,也包括某些原生动物和腐食性动物(蚯蚓、屎克螂和白蚁)。它们能把动植物残体中复杂的有机物,分解成简单的无机物(无机盐、二氧化碳、水),释放到环境中,供生产者再一次利用,A正确。
B.有的细菌、真菌是有害的,能使生物体致病,使物质腐烂变质,但大部分细菌和真菌是有益的,如甲烷菌可以净化污水,乳酸菌可以制作酸奶、泡菜等,酵母菌能够酿酒等,B错误。
C.某些纤维分解细菌与羊、牛等草食动物共生,细菌可以帮助动物分解食物,而动物的肠道又可以为这些细菌提供生存的场所和食物,二者彼此依赖,共同生活,是共生关系,C正确。
D.生物防治是降低杂草和害虫等有害生物种群密度的一种方法,它利用了生物物种间的相互关系,以一种或一类生物抑制另一种或另一类生物。将细菌和真菌作为杀虫剂,不仅可以控制害虫的数量,还可以减轻对环境的污染,这是生物防治的方法之一,D正确。
故选B。
6. 小王因为胸部不适,去做胸部拍片检查,医生要求他先吸气然后憋气不动,在吸气过程中,他的肋间肌和膈的运动情况是( )
A. 肋间肌舒张、肋骨下降、膈舒张而上升
B. 肋间肌舒张、肋骨上升、膈舒张而上升
C. 肋间肌收缩、肋骨下降、膈收缩而上升
D. 肋间肌收缩、肋骨上升、膈收缩而下降
【答案】D
【解析】
【分析】呼吸运动是指人体胸廓有节律的扩大和缩小的运动,包括吸气过程和呼气过程,吸气时,肋间肌收缩时,肋骨向上向外运动,使胸廓的前后径和左右径都增大,同时膈肌收缩,膈顶部下降,使胸廓的上下径都增大这样胸廓的容积就增大,肺也随着扩张,肺内的气压低于外界大气压,外界空气通过呼吸道进入肺,完成吸气的过成.呼气时相反。
【详解】呼吸运动是指人体胸廓有节律的扩大和缩小的运动,包括吸气过程和呼气过程,吸气时,肋间肌收缩时,肋骨向上向外运动,使胸廓的前后径和左右径都增大,同时膈肌收缩,膈顶部下降,使胸廓的上下径都增大这样胸廓的容积就增大,肺也随着扩张,肺内的气压低于外界大气压,外界空气通过呼吸道进入肺,完成吸气的过成。呼气时相反。
故选D。
【点睛】理解呼吸运动是呼吸肌的收缩和舒张引起胸廓扩大和缩小来完成的。
7. 如图所示人体的血液循环。下列说法正确的是( )
A. 当血液流经①时,血红蛋白与氧分离
B. 若②为胰腺,则血液流经②后,胰液增加
C. 若②为小肠,则血液流经②后,营养物质增加
D. 若②为肾脏,则血液流经②后,尿素增加
【答案】C
【解析】
【分析】(1)血液循环分为体循环和肺循环两部分。血液经过体循环后,由动脉血变成了静脉血;流经肺循环后,血液由静脉血变成动脉血。
(2)图中:①是肺部毛细血管、②是组织处毛细血管。
【详解】A.①是肺部毛细血管,从右心室射入肺动脉的静脉血,流经肺部毛细血管时,血液中的二氧化碳进入肺泡,肺泡中的氧气进入血液,这样,经过肺循环,血液由静脉血变成了动脉血;因此血液流经①时,血红蛋白与氧结合,A错误。
B.血液流经胰腺后,血液中胰岛素含量会增加,该物质能够调节葡萄糖的吸收和利用;胰液只能分泌到消化道,而不能分泌到血液中,B错误。
C.小肠是吸收营养物质的主要器官,因此若②为小肠,则血液流经②后,营养物质会增多,C正确。
D.肾脏是人体的排泄器官,因此若②为肾脏,血液流经此处后,氧气进入组织细胞,组织细胞产生的二氧化碳进入血液,所以血液由鲜红的动脉血变成暗红的静脉血,尿素进入肾脏,形成尿液,排出体外,所以氧气和尿素减少,D错误。
故选C。
【点睛】理解血液循环的途径以及血液循环过程中血液成分的变化是解答该题的关键。
8. 2024年2月25日,中国队在韩国釜山进行的2024年国际乒联釜山世界乒乓球团体锦标赛男子团体决赛中,中国队3比0战胜法国队,夺得冠军,第23次举起斯韦思林杯。下列叙述错误的是( )
A. 乒乓运动员剧烈活动时肾上腺素分泌增多,呼吸,心跳加快,代谢加快
B. 比赛过程中运动员们汗流浃背,此时他们体内血管处于收缩状态,汗腺分泌增加
C. 运动员能精准地击打乒乓球是由神经系统和激素共同调节完成的
D. 观众听到裁判宣布比赛结果后热血沸腾、群情激昂,这属于人类特有的反射
【答案】B
【解析】
【分析】人体是一个统一的整体,各项生命活动要在神经系统和激素的共同协调、配合下才能完成,使人体成为统一的整体,当人情绪激动时,大脑皮层就会特别兴奋,并通过支配肾上腺的神经促使肾上腺分泌较多的肾上腺素等,这些激素能够促使心跳加快、血压升高,并且促使皮肤因血管扩张而显得面红耳赤。
人类特有反射是通过大脑皮层的语言中枢对抽象的语言文字、符号、特征建立的条件反射,典故“望梅止渴”是通过大脑皮层的语言中枢形成的人类特有的复杂反射。
【详解】A.肾上腺素可以作用于心脏,使心肌的收缩性增强,从而使心跳加快,血压上升,以增强力量提高反应速度。故乒乓运动员剧烈活动时肾上腺素分泌增多,呼吸,心跳加快,代谢加快,A正确。
B.比赛过程中运动员们机体为了保持体温,增加散热,皮肤内的血管扩张,汗液分泌增加,B错误。
C.人体是一个统一的整体,各项生命活动要在神经系统和激素的共同协调、配合下才能完成,使人体成为统一的整体,故运动员能精准地击打乒乓球是由神经系统和激素共同调节完成的,C正确。
D.人体通过神经系统对外界或内部的各种刺激所发生的有规律的反应叫做反射。与语言文字有关的反射是最复杂的,也是人类所特有的。因此,观众听到裁判宣布比赛结果后热血沸腾、群情激昂,这属于人类特有的反射,D正确。
故选B。
9. 你体验过吗?在生病“打吊瓶”时嘴里会感觉发苦,这是因为药物随血液循环到达舌上刺激味觉感受器,使之产生兴奋并在大脑皮层形成苦的感觉。下列说法错误的是( )
A. 药物随血液循环最先到达心脏的右心房
B. 药物至少两次经过心脏才能到达舌上刺激味觉感受器
C. 药物只需经过1次体循环和肺循环即可到达舌上刺激味觉感受器
D. “嘴里会感觉发苦”,其中“苦味”是在大脑皮层产生的
【答案】C
【解析】
【分析】血液循环途径包括:体循环和肺循环。体循环:左心室→主动脉→全身各级动脉→全身各处毛细血管→全身各级静脉→上、下腔静脉→右心房;经过体循环,血液中的氧气扩散进入组织细胞,血液由动脉血变成了静脉血。肺循环:右心室→肺动脉→肺部毛细血管→肺静脉→左心房;经过肺循环,肺泡中的氧气扩散进入血液,血液由静脉血变成了动脉血。
【详解】A.右心房是体循环的终点,因此“打吊瓶”注射的药物随血液循环的体循环过程,最先到达心脏的右心房,A正确。
BC.“打吊瓶”时嘴里会感觉发苦,药物经过的路线是:上肢静脉→上腔静脉→右心房(前面为体循环)→右心室→肺动脉→肺部毛细血管→肺静脉→左心房(前面为肺循环)→左心室→主动脉→各级动脉→舌部位的毛细血管(前面为体循环)→刺激舌上味觉感受器,使之产生兴奋并在大脑皮层形成苦的感觉。可见,“打吊瓶”时嘴里会感觉发苦,药物两次经过心脏才能到达舌上刺激味觉感受器,而且经过了2次体循环和1次肺循环,B正确,C错误。
D.大脑包括左右两个半球,表面的大脑皮层有躯体运动中枢、躯体感觉中枢、视觉中枢、听觉中枢、嗅觉中枢、语言中枢、触觉中枢和味觉中枢等。可见,“嘴里会感觉发苦”,其中“苦味”是在大脑皮层产生的,D正确。
故选C。
10. 传染病是人类健康的大敌,古今中外,人类与传染病进行了长期不懈的斗争。下列针对传染病及其预防措施的叙述,不正确的是( )
A. 早在3世纪,一旦某地瘟疫流行,人们就会背井离乡外出避疫。这说明人们很早就意识到传染病具有传染性、流行性特点
B. 北宋时期,我国人民最早采用接种人痘的方法预防天花;1796年,詹钠发明了牛痘接种法来代替人痘接种法,这两种方法都属于特异性免疫
C. 19世纪,巴斯德和科赫等科学家陆续发现细菌、真菌、病毒、寄生虫等是引起传染病的“罪魁祸首”,它们统称为传染源
D. 新中国成立初期,我国就开始了预防接种工作,这属于传染病预防措施中的保护易感人群
【答案】C
【解析】
【分析】传染病是由病原体引起的,能在生物之间传播的疾病。传染病具有传染性和流行性,有的还具有季节性和地方性的特点。病原体指能引起传染病的细菌、真菌、病毒和寄生虫等。传染病若能流行起来必须具备传染源、传播途径、易感人群三个环节。人类的传染病根据传播途径的不同可以分为:呼吸道传染病、消化道传染病、血液传染病、体表传染病。如蛔虫病(寄生虫性传染病)、肺结核(细菌性传染病)、艾滋病(病毒性传染病)等。
【详解】A.传染病具有传染性、流行性。在3世纪出现瘟疫流行,人们会外出避疫,这说明人们很早就意识到了传染病的传染性和流行性,A正确。
B.特异性免疫是人出生后才产生的,只针对某一特定的病原体或异物起作用的免疫类型。因接种疫苗所产生的抗体只对特定的病原体起作用,对其它病原体没有作用,故接种疫苗产生的免疫能力属于特异性免疫,B正确。
C.病原体指的是能够因其患病的微生物和寄生虫的统称。细菌、真菌、病毒、寄生虫等是引起传染病的病原体。传染源是能够散播病原体的人或动物,C错误。
D.传染病的预防措施有三个:控制传染源、切断传播途径、保护易感人群。新中国成立初期,我国就开始了预防接种工作,接种疫苗能提升易感人群的免疫力,这属于传染病预防措施中的保护易感人群,D正确。
故选C。
11. 应城市的主要粮食作物有水稻和小麦,“手中有粮,心中不慌”。以下相关说法错误的是
A. 若土壤板结,两者根的呼吸作用会受到影响
B. 两者都需要营养,施肥是给植物的生长提供无机盐
C. 两者一生中由根尖成熟区吸收的水分主要用于光合作用
D. 两者种子结构中的胚乳是人类食用的主要部分
【答案】C
【解析】
【分析】(1)给农作物深耕松土可以增加土壤中氧气的含量,根部氧气供应充足时,呼吸作用旺盛。有利于根部的生长和对无机盐等养料的吸收。
(2)植物细胞吸水和失水的原理是细胞外部溶液的浓度大于细胞内部浓度时失水,细胞外部溶液的浓度小于细胞内部浓度时吸水。
(3)根吸收来的水分通过导管来运输,大部分的水通过蒸腾作用散失了。
(4)单子叶植物种子的营养物质储存在胚乳中。
【详解】A.若土壤板结不透气,将会影响水稻和小麦根的呼吸作用,A正确。
B.两者都需要营养,施肥是给植物的生长提供无机盐,植物需要最多的无机盐是氮、磷、钾,B正确。
C.根尖成熟区吸收的水分主要用于蒸腾作用,C错误。
D.水稻和小麦都属于单子叶植物,营养物质储存在胚乳中,所以两者种子结构中的胚乳是人类食用的主要部分,D正确。
故选C。
【点睛】解题的关键要熟练掌握生物学的基础知识。
12. 生物体通过生殖和发育,使生命世代相续,生生不息。下列有关叙述,正确的是( )
A. 甲图中操作的关键是使接穗和砧木的形成层紧密结合,该生殖方式与其他三个均不同
B. 乙图所示生物的发育过程属于完全变态发育,其幼虫期和成虫期均会对农作物造成危害
C. 丙图中,青蛙的发育过程属于变态发育,雌雄蛙抱对提高了蛙卵在体内的受精率
D. 丁图中鸟卵的细胞核位于结构①中,①发育成胚胎所需要的营养由②④通过③提供
【答案】A
【解析】
【分析】甲图是嫁接的生殖方式,图乙是昆虫完全变态发育过程,丙是青蛙的发育过程,丁图中①胚盘,②卵黄,③系带,④卵白。
【详解】A.甲表示嫁接,嫁接是把一株植物体的芽或带芽的枝接到另一株植物体上,使它们愈合成一株完整的植物体。接上的芽或枝叫接穗,被接的植物体叫砧木。嫁接成功的关键是使砧木和接穗的形成层紧密结合,属于无性生殖,而乙、丙、丁属于有性生殖,A正确。
B.乙图所示生物的发育过程属于完全变态发育,其幼虫期对农作物危害最大,B错误。
C.在繁殖季节,雌雄蛙进行抱对完成体外受精,C错误。
D.①胚盘在受精后可发育成胚胎。④卵白为胚胎发育提供营养物质,具有保护作用。②卵黄是卵细胞的主要营养部分,为胚胎发育提供营养物质,D错误。
故选A。
13. 有无耳垂是人的一对相对性状。某生物兴趣小组对部分家庭耳垂遗传情况进行调查,统计结果如下表。下面几种推断不合理的是( )
A. 可通过表格1组推断出有耳垂是显性性状
B. 1组中父母的基因组成可能都为AA
C. 3组中父亲的基因组成是AA或Aa,母亲的基因组成一定为aa
D. 2组家庭中无耳垂的性状基因通过生殖细胞传给子女
【答案】B
【解析】
【分析】(1)生物的性状由基因控制,基因有显性和隐性之分;显性基因是控制显性性,隐性基因,是控制隐性性状;当细胞内控制某种性状的一对基因都是显性或一个是显性、 一个是隐性时,生物体表现出显性基因控制的性状;当控制某种性状的基因都是隐性时,隐性基因控制的性状才会表现出来。
(2)生物体细胞中染色体是成对存在,基因也成对存在。在形成生殖细胞的过程中,每对染色体中各有一条进入生殖细胞。在此过程中,成对的基因也会分开,伴随着染色体分别进入生殖细胞中。
【详解】A.由1组可知,子代中出现亲代没有的性状,则该性状为隐性性状,因此有耳垂为显性性状,无耳垂为隐性性状,A正确。
B.1组中有耳垂与无耳垂的性状比例为3:1,遗传图谱如下:
根据遗传图解父母的基因组成不可能都为AA,B错误。
C.3组母亲为无耳垂则基因组成一定为aa,子女中出现无耳垂性状aa,其中一个a来自父亲,所以父亲有耳垂的基因组成是Aa;在调查的家庭数量足够多的情况下父亲基因组成也可能是AA,即父亲的基因组成是AA或Aa,C正确。
D.生殖细胞是亲子间传递的桥梁,2组家庭中无耳垂的性状由相关的控制基因通过生殖细胞传给子女,D正确。
故选B。
14. 同学们生病时都使用过青霉素,由于反复使用,致使细菌对青霉素的抗药性越来越强,治疗效果越来越差。原因是
A. 青霉素激发细菌产生了抗药性B. 青霉素选择并积累了细菌的抗药性
C. 细菌的抗药性原本就会越来越强D. 细菌在青霉素的诱导下抗药性越来越强
【答案】B
【解析】
【分析】达尔文认为,在生存斗争中,具有有利变异的个体,容易在生存斗争中获胜而生存下去。反之,具有不利变异的个体,则容易在生存斗争中失败而死亡,这就是说,凡是生存下来的生物都是适应环境的,而被淘汰的生物都是对环境不适应的,这就是适者生存。达尔文把在生存斗争中,适者生存、不适者被淘汰的过程叫做自然选择。达尔文认为,自然选择过程是一个长期的、缓慢的、连续的过程,由于生存斗争不断地进行,因而自然选择也是不断地进行,通过一代代的生存环境的选择作用,物种变异被定向地向着一个方向积累,于是性状逐渐和原来的祖先不同了,这样新的物种就形成了。
【详解】在青霉素刚被使用的时候,能够杀死大多数类型的细菌,但少数细菌由于变异而具有抵抗青霉素的特性,不能被青霉素杀死而生存下来,并将这些变异遗传给下一代。因此,下一代就有更多的具有抗药性的个体,经过青霉素的长期选择积累了细菌的抗药性,就形成了抗药性的细菌。B符合题意,ACD不符合题意。
故选B。
15. 宋代诗人苏麟有“近水楼台先得月,向阳花木易为春”的诗句。下列选项中,与该诗句体现的生物与环境关系一致的是( )
A. 蚜虫滋生导致小麦减产B. 蚯蚓的活动使土壤疏松
C. 过度放牧加速草场退化D. 大雨过后蚯蚓爬出地面
【答案】D
【解析】
【分析】适应包括两个方面的含义:一是指生物的形态结构适合于完成一定的功能,二是指生物的形态结构及其功能适合于该生物在一定的环境中生存和繁殖。
【详解】“近水楼台先得月,向阳花木易为春”说明环境因素中的水和阳光对生物的影响;蚜虫滋生导致小麦减产,是生物因素对生物的影响;蚯蚓的活动使土壤疏松是生物影响环境;过度放牧加速草场退化是生物对环境的影响;大雨过后蚯蚓爬出地面说明环境因素中的空气对生物的影响。综上所述,D符合题意,ABC不符合题意。
故选D。
16. 如图,如图表示一粒浸软的菜豆种子,某同学用刀片在图中虚线处将种子切断,并画出了横断面的示意图(如图所示).下列叙述中错误的是( )
A. 组成1、2、3的细胞中的染色体数相同
B. 图2中1是由受精卵发育来的
C. 图2中1与2的细胞的基因组成一定相同
D. 图2中3表示子叶
【答案】C
【解析】
【分析】菜豆种子的结构由种皮和胚组成,胚由胚根、胚芽、胚轴和子叶组成。每种生物的体细胞中染色体数目是特定的,并且是成对的。花经过传粉和受精以后,子房发育为果实,子房壁发育为果皮,胚珠发育为种子,珠被发育为种皮,受精卵发育为胚。
【详解】每种生物体细胞中的染色体数目是特定的,同种生物体细胞中的染色体数目相同,所以组成菜豆种子细胞中1、2、3的组织细胞中的染色体数相同,故A正确;图2中1是胚的重要组成部分,是由受精卵发育来的,受精卵是新个体发育的起点,故B正确;基因控制生物的性状,图2中1与2的细胞的基因组成不相同,分别控制不同的生物性状,故C错误;图2中的3是子叶,2片,储存营养物质的结构,故D正确。故选C。
【点睛】解题的关键是理解种子的结构和功能,果实和种子的形成过程,基因控制生物的性状。
17. 2020年5月22日是第27个“国际生物多样性日”,今年确定的主题是“生态文明:共建地球生命共同体”。下列有关生物多样性及其保护的叙述,正确的是( )
A. 白龟山水库的蓄洪防旱功能属于生物多样性的潜在价值
B. 动物园中培育大熊猫属于就地保护
C. 生物自然衰老和死亡是生物多样性面临威胁的主要原因
D. 造成野生动植物濒危和灭绝的主要原因有人类对野生生物栖息地环境的污染和破坏
【答案】D
【解析】
【分析】生物多样性包括物种(种类)多样性、基因(遗传)多样性、生态系统多样性。保护生物多样性的措施有:①就地保护:建立自然保护区和风景名胜区是生物多样性最有效的保护;②易地保护:将灭绝的物种提供最后的生存机会利用生物技术对濒危物种基因进行保护;协调好人与生态环境的关系是关键,要反对盲目的掠夺式地开发利用(合理利用是最好的保护);宣传教育、加强法规建设等。人类活动是造成生物多样性以空前速度丧失的根本原因。
【详解】A.生物多样性的间接价值就是指生态功能,故水库的蓄洪防旱功能体现了生物多样性的间接价值,而不是潜在价值。因此,A选项错误。
B.生物多样性的保护措施有就地保护和迁地保护等,就地保护是建立自然保护区,因此,在动物园里培育大熊猫不属于就地保护,属于迁地保护。因此,B选项错误。
C.生物自然衰老和死亡是非常正常的自然现象,并不是生物多样性面临威胁的主要原因。因此,C选项错误。
D.人类活动是造成生物多样性以空前速度丧失的根本原因;造成野生动植物濒危和灭绝的主要原因是人类对野生生物栖息地环境的污染和破坏,D选项正确。
故选D。
【点睛】本题考点是生物多样性保护的意义和措施。要识记和理解生物多样性的层次及保护措施。
18. 图为小麦叶肉细胞内部分代谢过程示意图。下列有关叙述正确的是( )
A. ①过程是有光条件下才能进行
B. ①②过程均参与维持生物圈中的碳—氧平衡
C. 生产上欲使小麦增产,需同时促进①②过程
D. ②过程主要发生在叶绿体中
【答案】A
【解析】
【分析】光合作用吸收二氧化碳,呼吸作用释放二氧化碳;光合作用释放氧气,呼吸作用吸收氧气;光合作用制造有机物,呼吸作用分解有机物。因此,题图中:①代表呼吸作用,②代表光合作用。
【详解】A.①过程表示光合作用,必须在光下进行,图中②表示呼吸作用,呼吸作用的条件是所有的活细胞,有光无光都能够进行,A正确。
B.绿色植物通过叶绿体,利用光能,把二氧化碳和水转化成储存能量的有机物,并且释放出氧气的过程,叫做光合作用,绿色植物通过光合作用不断消耗大气中的二氧化碳,释放氧气(超过了自身对氧的需要),维持了生物圈中二氧化碳和氧气的相对平衡,B错误。
C.光合作用制造有机物,呼吸作用分解有机物,因此生产上欲使小麦增产,应该促进①光合作用,减弱②呼吸作用,C错误。
D.叶绿体是①光合作用的场所,线粒体是②呼吸作用的场所,D错误。
故选A。
19. 依据图①~④分析,下列说法正确的是( )
A. 图①表示血液流经人体组织细胞氧气含量变化
B. 图②曲线A→B段表示肺完成一次吸气过程
C. 图③B点显示此时某绿色植物没有进行光合作用和呼吸作用
D. 图④曲线表示某人的呼吸频率是20次/分钟
【答案】B
【解析】
【分析】此题考查的是组织细胞里的气体交换、呼吸是肺内气压的变化、光合作用呼吸作用与二氧化碳的关系、呼吸频率。图示中表示的是一次呼吸过程,曲线AB段表示肺内气压低于外界大气压,此时外界气体进入肺内;曲线BC段表示肺内气压高于外界大气压,此时,肺内气体排出。
【详解】A.血液流经人体组织细胞时,血液中的氧气经气体扩散进入组织细胞,组织细胞内的二氧化碳进入血液,因此血液中的氧气减少。故图①不能表示血液流经人体组织细胞氧气含量变化,可以表示二氧化碳含量的变化,故不符合题意。
B.曲线发生AB段变化时,肺内气压小于外界大气压,外界气体进入肺,是吸气过程,此时呼吸肌收缩,肋骨上升,膈顶下降,导致胸廓的前后、左右、上下径都增大。曲线发生BC段变化时,肺内气压高于外界大气压,肺内气体排出,是呼气过程,此时呼吸肌舒张,肋骨由于重力作用而下垂,膈顶上升,导致胸廓的前后、左右、上下径都减小。因此图②曲线A→B段表示肺完成一次吸气过程,故符合题意。
C.图③B点时光合作用吸收二氧化碳的量和呼吸作用释放的二氧化碳的量相当。因此此时某绿色植物既进行进行光合作用,又进行呼吸作用,故不符合题意。
D.从图中可以看出每5秒呼吸2次,因此图④曲线表示某人的呼吸频率是24次/分钟,故不符合题意。
故选B。
【点睛】解答此类题目的关键是提高学生接收、处理、分析图表信息的能力。
20. 有关发酵技术和食品保存在生活中的应用,以下说法正确的是( )
A. 百脉泉白酒的酿造过程利用霉菌进行发酵
B. 高桩馒头是济南人喜欢的面食,它是利用酵母菌在适宜温度下制成的
C. 在果蔬贮藏场所适当降低氧气浓度是为了抑制微生物的生长与繁殖
D. 佳宝酸奶是利用乳酸菌制作的,该细菌将奶中的蛋白质转化成乳酸
【答案】B
【解析】
【分析】微生物的发酵技术在食品、药品的生产中具有广泛的应用,如制馒头或面包和酿酒要用到酵母菌,制酸奶和泡菜要用到乳酸菌,制作腐乳要用到多种霉菌,制醋要用到醋酸杆菌,制酱要用到曲霉,制味精要用到棒状杆菌,利用青霉可以提取出青霉素等。
【详解】A.百脉泉白酒的酿造过程利用酵母菌(不是霉菌)进行发酵,A错误。
B.做馒头时,经常要用到酵母菌,酵母菌可以分解面粉中的葡萄糖,产生二氧化碳,二氧化碳是气体,遇热膨胀而形成小孔,使得馒头或面包暄软多孔。可见,高桩馒头是利用酵母菌在适宜温度下制成的,B正确。
C.在果蔬贮藏场所适当降低氧气浓度是为了抑制果蔬的呼吸作用,从而减少有机物的分解,延长保存时间,C错误。
D.佳宝酸奶是利用乳酸菌制作的,该细菌将奶中的乳糖(不是蛋白质)转化成乳酸,D错误。
故选B。
二、非选择题。(共30分)本大题包括5个小题。请将答案书写在答题卡指定的区域内。
21. 白化病是人类常见的一种遗传病。下图是一个家族关于白化病的遗传情况(假设显性基因用A表示,隐性基因用a表示。不考虑突变),图中1-10表示该家族部分成员代号,请据图回答问题:
(1)基因在亲子代之间传递的桥梁”是___________。
(2)根据图中相关家族成员的患病情况,可以推断:人类白化病是一种__________(填“显性”或“隐性”)遗传病。
(3)从理论上推算4号成员携带患病基因的几率是__________(用百分数表示)。
(4)图中10号成员的性染色体组成为XY,其中X染色体来自第二代中的__________(填代号)号成员。
(5)8号成员的基因组成是AA的可能性为__________(用分数表示)。
(6)从这个家族的遗传图谱分析,该家族部分成员基因组成肯定为Aa的个体是__________。
【答案】(1)生殖细胞(精子和卵细胞)
(2)隐性 (3)100%
(4)6 (5)1/3##
(6)3、4、5、6
【解析】
【分析】1.生物的性状由基因控制,基因有显性和隐性之分;显性基因是控制显性性状发育的基因,隐性基因,是控制隐性性状的基因;当细胞内控制某种性状的一对基因都是显性或一个是显性、一个是隐性时,生物体表现出显性基因控制的性状;当控制某种性状的基因都是隐性时,隐性基因控制的性状才会表现出来。
2.在一对相对性状的遗传过程中,子代个体出现了亲代没有的性状,则新出现的性状一定是隐性性状,由一对隐性基因控制。亲代个体表现的性状是显性性状,亲代的基因组成中既有显性基因,也有隐性基因,是杂合体。
3.精子和卵细胞就是基因在亲子代间传递的“桥梁”。
4.男、女体细胞中都有23对染色体,有22对染色体的形态、大小男女的基本相同,其中有一对染色体在形态、大小上存在着明显差异,这对染色体与人的性别决定有关,称为性染色体。女性体细胞中的性染色体形态大小基本相同,称为XX染色体,男性体细胞的性染色体中,较大的一条命名为X染色体,较小一条称为Y染色体,称为XY染色体。
【小问1详解】
基因控制生物体的性状,性状的遗传实质上是亲代通过生殖过程把基因传递给子代。在有性生殖过程中,精子和卵细胞就是基因在亲子代间传递的“桥梁”。
【小问2详解】
亲代3、4号表现正常,子代7号患有白化病,白化病是新出现的性状一定是隐性性状,由一对隐性基因控制,则人类白化病是一种隐性遗传病。
【小问3详解】
亲代3、4号表现正常,子代7号患有白化病,基因组成是aa,分别亲代各传递一个基因a,因为3、4号表现正常必有一个基因A控制,即基因组成是Aa,从理论上推算4号成员携带患病基因的几率是100%。
【小问4详解】
在一般情况下,如果母亲的卵细胞(含X染色体)与父亲的含有X染色体的精子结合,受精卵的性染色体组成就是XX,那么此受精卵发育成的孩子就是女孩。如果母亲的卵细胞与父亲的含有Y染色体的精子结合,受精卵的性染色体组成就是XY,那么,此受精卵发育成的孩子就是男孩。图中10号成员的性染色体组成为XY,是男孩,其中X染色体来自第二代中的6号。
【小问5详解】
通过(2)(4)分析可知,白化病是隐性遗传病,3号、4号的基因型是Aa,则亲代:Aa×Aa→子代:1AA、2Aa、1aa,子代基因型AA、Aa的表现型正常。8号成员性状表现正常,他基因组成可以是AA或者Aa,是AA的可能性为1/3。
【小问6详解】
由(3)分析可知,3号、4号的基因型是Aa,同理,10号患病,5、6正常,则5、6号的基因型是Aa;4、5号的基因型都是Aa,且1、2的表现型是正常的,基因组成可以是AA或者Aa,4、5的基因型分别来自亲代,故1、2的基因型中一定有Aa,但不能确定谁是Aa,或者都是Aa,故从这个家族的遗传图谱分析,该家族部分成员基因组成肯定为Aa的个体是3、4、5、6。
22. 下图表示运动时,人体参与该活动的部分器官和系统(字母表示),图中序号表示物质。请据图回答下列问题:
(1)图中物质①通过A进入到循环系统,A由消化道和______组成。
(2)图中物质②由B进入血液,血液变成______血,同时排出血液中物质③到体外,③排出体外时,呼吸肌处于______状态。
(3)物质①和②进入循环系统后,主要通过血液运输到全身各处,其中能运输②的是血液中的______。①②随血液首先进入心脏的腔室分别是______。
(4)循环系统还能将细胞代谢产生的废物运输到D系统,血液流经该系统后,形成④排出体外。如果④中出现较多的葡萄糖,可能的原因是______。
【答案】(1)消化腺 (2) ①. 动脉 ②. 舒张
(3) ①. 红细胞 ②. 右心房、左心房
(4)肾小管病变或胰岛素分泌过少
【解析】
【分析】(1)人体的消化系统包括消化道和消化腺。消化道自上而下依次是:口腔、咽、食道、胃、小肠、大肠和肛门。
(2)体循环:左心室→主动脉→全身各级动脉→全身各处毛细血管→全身各级静脉→上、下腔静脉→右心房;经过体循环,血液由动脉血变成了静脉血。
(3)肺循环:右心室→肺动脉→肺部毛细血管→肺静脉→左心房;经过肺循环,血液由静脉血变成了动脉血。
【小问1详解】
人体的消化系统包括消化道和消化腺,消化道包括口腔、咽、食道、胃、小肠、大肠、肛门。消化腺包括大消化腺和小腺体,大消化腺包括肝脏、唾液腺、胰腺,小腺体包括肠腺和胃腺,其中小肠是消化和吸收的主要场所。
【小问2详解】
②氧气由肺泡扩散到血液里,与血红蛋白结合,二氧化碳由血液扩散到肺泡里;这样,血液流经肺部毛细血管后就由静脉血变成了动脉血。③二氧化碳排出体外,是呼气过程,呼气时,呼吸肌处于舒张状态。
【小问3详解】
血液由血浆和血细胞两部分组成,血细胞包括红细胞、白细胞和血小板。其中红细胞能运输人体内氧气和部分二氧化碳。①首先参与的是体循环,随血液首先进入心脏的腔室分别是右心房,②随血液首先进入心脏的腔室分别是左心房。
【小问4详解】
当原尿流经肾小管时,其中对人体有用的物质,如全部的葡萄糖、大部分的水和部分无机盐被肾小管壁的上皮细胞重吸收进入包绕在肾小管外面的毛细血管中,送回到血液里。某人尿中出现葡萄糖,可能是肾小管病变;如果不是肾脏有疾病,很可能是胰岛素分泌不足造成的,因为胰岛素能够调节人体内糖的代谢。
23. 图甲A、B、C分别表示某植物叶片所进行的生理活动,图乙为该植物在晴朗的夏季一天24小时内呼吸作用和光合作用的变化曲线,图丙是叶片横切面。请据图回答:
(1)图甲中植物在黑暗环境中无法进行的生理活动是_______(填字母),图乙中曲线II代表的生理活动是图甲__________(填字母)。
(2)移栽植物时,常在阴天和傍晚进行,并剪去大量枝叶,是为了抑制图甲中__________(填字母)生理活动。
(3)从图乙可看出一天中植物积累有机物最多的点大约是__________(填时间)。在农业生产中,人们为了提高光合作用的效率通常采用__________等种植方法(答一种即可)。
(4)图甲所示各项生命活动中的气体可通过图丙中的[ ]__________进出叶片。
【答案】(1) ①. C ②. A
(2)B (3) ①. 18点##18时 ②. 合理密植、间作套种、延长光照时间、增加二氧化碳的浓度等
(4)4 气孔
【解析】
【分析】(1)植物体呼吸作用吸收氧气,放出二氧化碳;光合作用是吸收二氧化碳放出氧气;蒸腾作用是水分以水蒸气的形式从植物体内散发到体外的过程。所以,图甲中:A表示呼吸作用,B表示蒸腾作用,C表示光合作用。
(2)图乙中:Ⅰ曲线表示光合作用;曲线Ⅱ在一天中变化不大,可表示呼吸作用。
(3)绿色植物通过叶绿体利用光能,把二氧化碳和水转化成储存能量的有机物(如淀粉),并且释放出氧气的过程,叫做光合作用。
(4)叶片的结构包括:1表皮、2叶肉、3叶脉三部分;4气孔、5是保卫细胞。
【小问1详解】
光合作用必须在有光条件下才能进行,呼吸作用有光无光都能进行,蒸腾作用全天都能进行。植物在黑暗环境中无法进行的生理活动是C光合作用。
呼吸作用是时刻进行的,图二中,曲线Ⅱ在一天中变化不大,可表示A呼吸作用,曲线Ⅰ不是整天进行,可以C表示光合作用。
【小问2详解】
蒸腾作用是水分从活的植物体内以水蒸气的状态散失到大气中的过程,植物进行蒸腾作用的主要场所是叶片。移栽植物时,常在阴天和傍晚进行,并剪去大量枝叶,是为了抑制图甲中B蒸腾作用。
【小问3详解】
从图乙可看出,在6点之前,18点之后,植物的光合作用强度都小于呼吸作用强度,植物消耗有机物,在6到18点之间,植物的光合作用强度大于植物的呼吸作用的强度,植物积累有机物,故一天中植物积累有机物最多的点大约是18点。
间作套种是在空间和时间上对农作物进行最优化组合,提高农作物的整体光合作用效率,以达到增产、增收的目的。合理密植是使植株行间距和株距科学合理,使植物的叶片互不遮挡,有利于农作物充分利用光能,提高光合作用效率。种植过密,植物叶片相互遮盖,只有上部叶片进行光合作用,种植过稀,部分光能得不到利用,光能利用率低。只有合理密植才是最经济的做法。光是植物进行光合作用的必要条件。在一定的范围内随光照强度增加,植物的光合作用强度增强。二氧化碳是植物进行光合作用的原料。在一定范围内,植物的光合作用强度随二氧化碳浓度的增加而增强。所以,在农业生产中,为了提高光合作用的效率可采用方法是:间作套种、合理密植、延长光照时间或增加二氧化碳浓度或合理密植。
【小问4详解】
4气孔是植物蒸腾失水的“门户”,也是气体交换的“窗口”。气孔是由一对保卫细胞围成的空腔,保卫细胞控制气孔的张开和闭合。保卫细胞吸水,气孔张开,保卫细胞失水,气孔闭合。一般陆生植物的叶背面(下表皮)气孔比叶正面(上表皮)气孔多。
24. 图一为某草原生态系统中的部分食物网;图二表示某条食物链中各生物体内有毒物质的相对含量;图三为该生态系统中某条食物链能量流动示意图,其中D、E、F、G表示四个营养级,a表示能量值。请据图分析回答以下问题:
(1)图一所示结构要构成一个完整的生态系统,还需要增加的成分是__________;图一所示生态系统中能量的最终来源是__________;该生态系统中,数量最多的生物是__________。
(2)请根据图二中的信息书写该食物链:__________(用甲、乙、丙、丁表示)。
(3)通过图三可以看出:生态系统中能量流动的特点是__________
(4)图四表示该草原生态系统中某两种生物数量变化的关系图,n表示生物数量,t表示时间。表示共生和竞争关系的图分别是__________。
【答案】(1) ①. 分解者和非生物成分 ②. 太阳能 ③. 草
(2)丁→乙→甲→丙 (3)单向流动、逐级递减
(4)①③
【解析】
【分析】1.在一定空间范围内,生物与环境所形成的统一的整体叫生态系统。一个完整的生态系统包括非生物部分和生物部分,非生物部分包括阳光、空气、水、温度等,生物部分由生产者(主要是植物)、消费者(主要是动物)和分解者(腐生的细菌、真菌)组成。
2.该食物网中共有5条食物链,分别是:草→兔→鹰;草→兔→狐;草→鼠→狐;草→鼠→鹰;草→鼠→蛇→鹰。
3.在生态系统中,能量是沿着食物链传递的,能量沿食物链传递的规律是单向流动、逐级递减的,因此越往食物链的末端,能量越少,生物的数量也随着食物链级别的升高减少。
4.自然界中的每一种生物,都受到周围其他生物的影响,包括捕食、寄生、共生、竞争、合作等关系。
5.在生态系统中,有害物质可以通过食物链在生物体内不断积累,其浓度随着营养级别的升高而逐步增加,这种现象叫生物富集。
【小问1详解】
生态系统包括生物部分和非生物部分,非生物部分包括阳光、水分、空气等,生物部分包括生产者、消费者和分解者。图一中的食物网只包括生产者和消费者,若要构成生态系统还应有分解者和非生物部分。通常,在生态系统中,生产者(植物)能够通过光合作用制造有机物,并将光能储存在有机物中,为自身和其他生物提供了食物和能量,因此,能量流动的起点是从绿色植物固定太阳能开始的,生态系统能量的最终来源是太阳能(或光能)。此部分能量对应着图三中的a。生态系统中能量流动特点是单向流动,逐级递减。一般来说,只有10%~20%的能量流入下一个营养级,营养级越多,能量消耗就越多。因此在食物链中营养级越低,相对数量越多;营养级越高,相对数量越少。所以,在该生态系统中,处于第一营养级的草数量最多。
【小问2详解】
有些有毒物质如重金属、化学农药等,化学性质稳定,在生物体内是难以被分解、无法被排出的,因此有毒物质会沿着食物链传递并逐级富集积累。所以,图二可以反映出的食物链是:丁→乙→甲→丙。
【小问3详解】
一般来说,只有10%~20%的能量流入下一个营养级,营养级越多,能量消耗就越多,即生态系统中能量流动特点是单向流动,逐级递减。
【小问4详解】
图四中:①曲线图的两种群呈现出“同生共死”的同步性变化,属于互利共生关系。②曲线图的两种群呈现出“先增加者先减少,后增加者后减少”的非同步性变化,属于捕食关系;③曲线图的两种群呈现出“你死我活”的同步性变化,属于竞争关系。所以,图四表示共生和竞争关系的图分别是①③。
25. 6月5日是世界环境日,2023年6月5日的世界环境日中国主题是“保护生物多样性,构建人与自然和谐共生的美好家园”。保护环境已成为人们的共识。
(1)小明同学听爷爷说,老家的旁边原来有一条小河,以前经常看到清澈的河水里有小鱼、小虾,可是近几年河水逐渐变得浑浊有异味,再也看不到鱼和虾了。小明认为,污染的河水可能对小鱼的生活有影响并对此进行了探究。
①准备两只相同的鱼缸,编成甲、乙两组,甲缸中放入清水,乙缸中放入等量的__________,两只鱼缸中各放入10条大小差不多的同种小鱼,把两只鱼缸放在同一环境中,用同一方法饲养,观察小鱼的生长情况,之所以这样做是为了保正实验变量的__________
②经过10多天后,甲组小鱼抢食、长大、游动正常:乙组小鱼不食、变小、翻白肚。由此小明得出了结论:__________。
(2)近年来小明家乡秉承“绿色青山就是金山银山”的发展理念,开展文明乡村建设,小河不仅重现了原来的生机,而且治理的更加整洁漂亮,这说明小河这一生态系统比较脆弱、__________能力不强。同时说明要保护生物的多样性,最根本的措施是__________。
(3)保护生态环境、留住绿水青山是我们的责任,作为中学生的你有什么好办法__________(列举一项即可)。
【答案】(1) ①. 污染的河水 ②. 唯一(单一) ③. 污染的河水对小鱼生活有影响
(2) ①. 自我调节##自动调节 ②. 就地保护
(3)不使用一次性木筷、不乱倒垃圾、爱护花草树木、参加绿化种植活动等
【解析】
【分析】1.对照实验是在研究一种条件对研究对象的影响时,所进行的除了这种条件不同外,其他条件都相同的实验,这个不同的条件,就是唯一变量。 一般的对实验变量进行处理的,就是实验组,没有对实验变量进行处理的就是对照组。 为确保实验组、对照组实验结果的合理性,对影响实验的其他相关因素应设置均处于相同且理想状态,这样做的目的是控制单一变量,便于排除其它因素对实验结果的影响和干扰。
2.生态平衡是指在一定的时间内,一个自然生态系统内的生物种类和数量一般是相对稳定的,它们之间及其与环境间的能量流动和物质循环也保持相对稳定的状态。生态平衡是一种动态的平衡,它依赖于生态系统的自我调节能力。一般来说,生态系统中生物的种类越多,食物链和食物网越复杂,生态系统的调节能力就越强。
3.保护生物多样性的措施:就地保护、迁地保护、加强教育和法制管理等。
【小问1详解】
①针对问题作出的假设是:污染的河水对小鱼的生活有影响,则变量是污染的河水,因为对照实验是指除了一个条件不同其他条件都相同的实验,甲缸中放入清水,所以乙缸放入等量的污染的河水。对照实验要遵循单一变量原则,因此,两只鱼缸中各放入10条大小差不多的同种小鱼,把两只鱼缸放在同一环境中,用同一方法饲养,观察小鱼的生长情况,之所以这样做是为了保正变量的唯一。
②经过10多天后的实验结果是:甲组小鱼抢食、长大、游动正常;乙组小鱼不食、变小、翻白肚;而甲乙两组唯一的变量是水质,所以得出的实验结论是:污染的河水对小鱼的生活有影响。
【小问2详解】
生态平衡是一种动态的平衡,它依赖于生态系统的自我调节能力。一般来说,生态系统中生物的种类越多,食物链和食物网越复杂,生态系统的调节能力就越强。小明家乡开展文明乡村建设,小河不仅重现了原来的生机,而且治理的更加整洁漂亮,这说明小河这一生态系统比较脆弱、自动调节能力不强,容易被破坏。保护生物多样性首先要保护生物的栖息环境,生物的栖息环境是生物赖以生存的基础,保护了生物的栖息环境,即保护了环境中的生物,环境与生物是一个统一的整体,二者构成生态系统。因此,保护生物的栖息环境,保护生态系统的多样性是保护生物多样性的根本措施,而最有效的措施是建立自然保护区。
【小问3详解】
留住绿水青山是我们的责任,青少年应该从我做起,树立环保意识,培养爱护环境的习惯;如不使用一次性木筷;不乱倒垃圾;爱护花草树木;参加绿化种植活动等。试管1
试管2
试管3
试管4
试管5
馒头碎屑或块
适量碎屑
适量碎屑
适量馒头块
适量碎屑
适量碎屑
唾液有无
2mL唾液
2mL清水
2mL唾液
A
2mL唾液
是否搅拌
搅拌
搅拌
不搅拌
搅拌
搅拌
温度
37℃
0℃
100℃
加入碘液
2滴
组别
父母性状
调查的家庭数/个
子女的性状
父亲
母亲
有耳垂/人
无耳垂/人
1
有耳垂
有耳垂
62
47
17
2
无耳垂
无耳垂
56
0
61
3
有耳垂
无耳垂
77
57
26
2023年山东省菏泽市曹县中考生物二模试卷(含解析): 这是一份2023年山东省菏泽市曹县中考生物二模试卷(含解析),共24页。试卷主要包含了选择题,简答题,实验探究题等内容,欢迎下载使用。
2023年山东省菏泽市曹县中考一模生物试题: 这是一份2023年山东省菏泽市曹县中考一模生物试题,共7页。试卷主要包含了选择题,非选择题等内容,欢迎下载使用。
2022年山东省菏泽市曹县中考一模生物试卷解析版: 这是一份2022年山东省菏泽市曹县中考一模生物试卷解析版,共25页。试卷主要包含了单选题,综合题等内容,欢迎下载使用。

