生物选择性必修1第3节 免疫失调测试题
展开题组一 过敏反应
1.如图是外源性过敏原引起哮喘的示意图,下列叙述不正确的是( B )
A.过敏原初次进入过敏体质者体内不会发生过敏反应
B.临床药物可以通过促进组胺等过敏介质的释放来治疗哮喘
C.过敏原诱发机体产生的抗体与正常免疫产生的抗体在体内分布不同
D.预防该病发作的措施之一是避免再次接触诱发哮喘的过敏原
解析:过敏反应是过敏原再次进入人体时发生的反应,所以其初次进入过敏体质者体内不会发生过敏反应,A正确;临床药物可以通过抑制过敏介质的释放来治疗哮喘,B 错误;过敏原诱发机体产生的抗体往往被某些致敏细胞吸附,而正常免疫产生的抗体主要分布在体液中,C正确;预防该病发作的措施之一是避免再次接触诱发哮喘的过敏原,D正确。
2.荨麻疹是一种常见的由皮肤过敏反应引起的疾病,下列关于荨麻疹的叙述错误的是( A )
A.荨麻疹是机体初次接受抗原时所发生的组织损伤和功能紊乱
B.小明父亲有荨麻疹病史,小明也有较大可能性患上该病
C.找出过敏原和远离过敏原,是预防再次发病的有效方法
D.过敏反应是免疫系统过度反应导致的,可用抗过敏药物治疗
解析:荨麻疹属于过敏反应,是机体再次接触过敏原时产生的组织损伤和功能紊乱,A错误;过敏反应有明显的遗传倾向,因此若小明父亲有荨麻疹病史,则小明也有较大可能性患上该病,B正确;对于过敏反应,找出过敏原和远离过敏原,是预防再次发病的有效方法,C正确;过敏反应是免疫系统过度反应的结果,是机体免疫功能过强引发的疾病,可用抗过敏药物治疗,D正确。
题组二 自身免疫病
3.桥本氏甲状腺炎是一种常见的甲状腺疾病,患者血液中可检测出抗甲状腺细胞的抗体,随病情发展,许多患者会表现为甲状腺功能减退,称为桥本氏甲减。下列说法不正确的是( C )
A.桥本氏甲状腺炎是一种自身免疫病
B.桥本氏甲减出现的原因是甲状腺细胞受损
C.桥本氏甲减患者会表现出体温偏高的症状
D.桥本氏甲减可通过补充甲状腺激素减轻症状
解析:由题意可知,患者体内出现抗甲状腺细胞的抗体,即抗体可作用于甲状腺细胞,使甲状腺细胞受损,属于自身免疫病,A、B正确;桥本氏甲减患者体内,甲状腺功能减退,导致甲状腺激素分泌减少,机体代谢减缓,产热减少,一般不会出现体温偏高的症状,C错误;桥本氏甲减患者体内甲状腺激素分泌减少,因此可通过补充甲状腺激素减轻症状,D正确。
4.共和国勋章获得者屠呦呦曾带领她的团队在红斑狼疮的治疗研究上取得重大进展。下列有关系统性红斑狼疮的说法错误的是( C )
A.系统性红斑狼疮是一种累及多个器官的疾病,主要症状有发热、关节痛、红斑等
B.系统性红斑狼疮患者白细胞减少
C.该病多见于成年女性,病因至今尚未完全研究清楚
D.该病与遗传、免疫失调、内分泌异常以及环境等多因素有关,早发现、早治疗对于缓解病情是非常重要的
解析:系统性红斑狼疮是一种累及多个器官的疾病,其主要症状有发热、关节痛、红斑、大量脱发、白细胞减少等,A、B正确;该病多见于年轻女性,病因至今尚未完全研究清楚,与遗传、免疫失调、内分泌异常以及环境等多因素有关,病因不明给该病的治疗带来了困难,但是,临床观察表明,早发现、早治疗对于缓解病情是非常重要的,C错误,D正确。
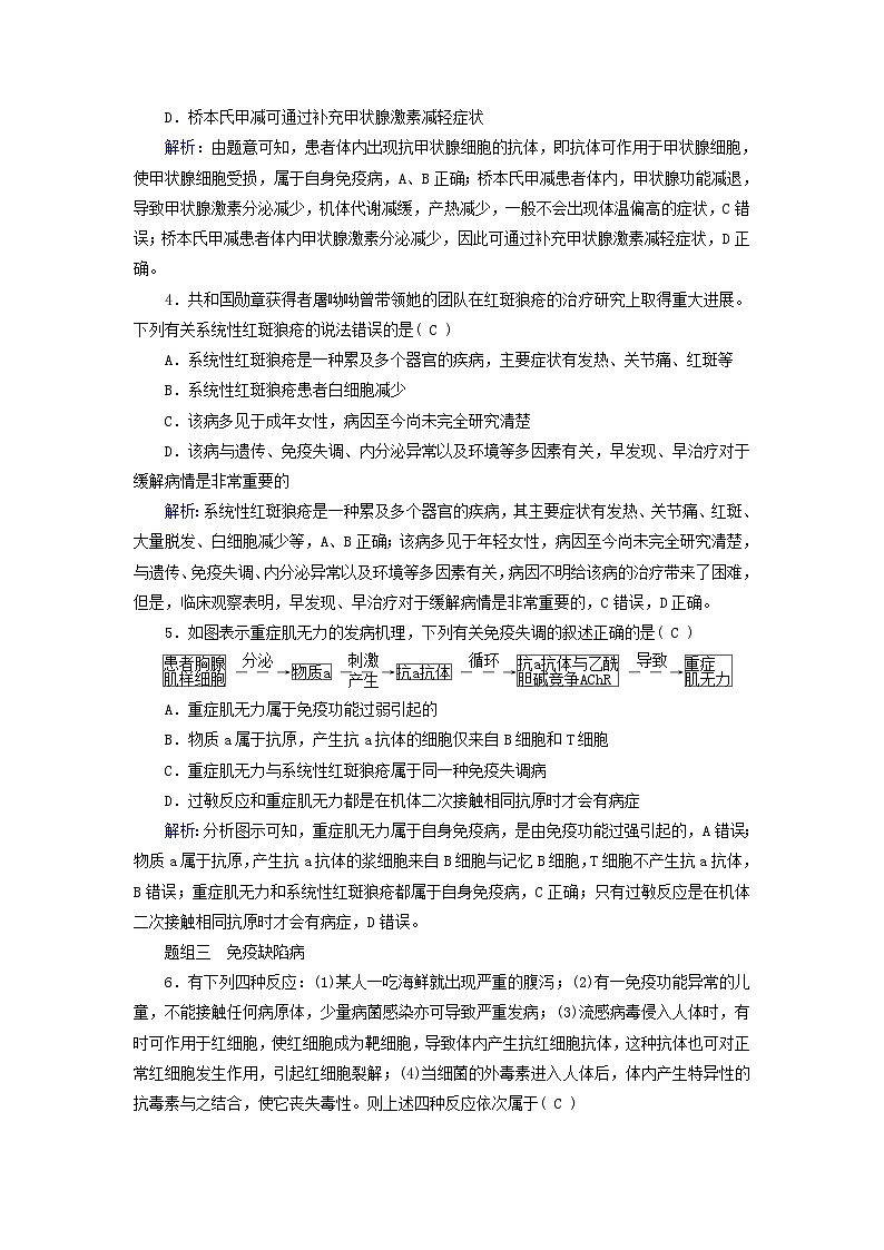
5.如图表示重症肌无力的发病机理,下列有关免疫失调的叙述正确的是( C )
eq \x(\a\al(患者胸腺,肌样细胞))eq \(――→,\s\up7(分泌))eq \x(物质a)eq \(――→,\s\up7(刺激),\s\d5(产生))eq \x(抗a抗体)eq \(――→,\s\up7(循环))eq \x(\a\al(抗a抗体与乙酰,胆碱竞争AChR))eq \(――→,\s\up7(导致))eq \x(\a\al(重症,肌无力))
A.重症肌无力属于免疫功能过弱引起的
B.物质a属于抗原,产生抗a抗体的细胞仅来自B细胞和T细胞
C.重症肌无力与系统性红斑狼疮属于同一种免疫失调病
D.过敏反应和重症肌无力都是在机体二次接触相同抗原时才会有病症
解析:分析图示可知,重症肌无力属于自身免疫病,是由免疫功能过强引起的,A错误;物质a属于抗原,产生抗a抗体的浆细胞来自B细胞与记忆B细胞,T细胞不产生抗a抗体,B错误;重症肌无力和系统性红斑狼疮都属于自身免疫病,C正确;只有过敏反应是在机体二次接触相同抗原时才会有病症,D错误。
题组三 免疫缺陷病
6.有下列四种反应:(1)某人一吃海鲜就出现严重的腹泻;(2)有一免疫功能异常的儿童,不能接触任何病原体,少量病菌感染亦可导致严重发病;(3)流感病毒侵入人体时,有时可作用于红细胞,使红细胞成为靶细胞,导致体内产生抗红细胞抗体,这种抗体也可对正常红细胞发生作用,引起红细胞裂解;(4)当细菌的外毒素进入人体后,体内产生特异性的抗毒素与之结合,使它丧失毒性。则上述四种反应依次属于( C )
①正常免疫 ②自身免疫病 ③免疫缺陷病 ④过敏反应
A.②③①④ B.②①④③
C.④③②① D.④③①②
解析:(1)吃海鲜引起腹泻属于消化道过敏反应;(2)少量病菌感染亦可导致严重发病,说明其免疫功能低下,应属于免疫缺陷病;(3)免疫系统产生的抗体不仅向病菌或病毒发起进攻,而且也对自身成分起作用,属于自身免疫病;(4)特异性的抗毒素与外毒素结合后,使其丧失毒性,属于机体的正常免疫反应。
7.据一项研究显示,如果艾滋病病毒携带者在接受抗逆转录药物治疗时还吸烟,那么他们死于肺癌的可能性比死于艾滋病的可能性会高出10倍左右。下列相关叙述正确的是( D )
A.艾滋病病毒在活细胞外能大量增殖
B.艾滋病病毒仅含有核糖体这一种细胞器
C.艾滋病病毒携带者在接受抗逆转录药物治疗时不需戒烟
D.戒烟预防肺癌应成为护理艾滋病病毒携带者的重中之重
解析:艾滋病病毒没有细胞结构,在活细胞外不能生存和增殖,A错误;艾滋病病毒没有细胞结构,没有核糖体这一结构,B错误;结合题干信息可知,艾滋病病毒携带者在接受抗逆转录药物治疗时是不能吸烟的,C错误;艾滋病病毒携带者在接受抗逆转录药物治疗时,吸烟会增加其死于肺癌的可能性,因此戒烟预防肺癌应成为护理艾滋病病毒携带者的重中之重,D正确。
综合强化
一、选择题
1.下列关于免疫失调的说法,正确的是( B )
A.过敏原第一次侵入人体就能引起过敏反应
B.胸腺发育不良的病人体液免疫功能会降低
C.艾滋病、类风湿关节炎、系统性红斑狼疮等都属于免疫缺陷病
D.自身免疫病是机体免疫功能过弱而引发的疾病
解析:过敏反应发生在同种抗原再次侵入人体时,A错误;T细胞在胸腺中成熟,可参与体液免疫,故胸腺发育不良的病人体液免疫功能会降低,B正确;类风湿关节炎、系统性红斑狼疮属于自身免疫病,C错误;自身免疫病是由于免疫系统异常敏感、反应过度,将自身物质当作外来异物进行攻击而引起的,D错误。
2.假性过敏是机体稳态部分失调的结果,在临床上的症状类似过敏反应,如皮肤出现红肿、刺痛等症状,但缺乏特异性免疫的过程。下列关于假性过敏的描述,不正确的是( D )
A.假性过敏可能是机体对外界环境的不适应导致的
B.患者的血液中浆细胞数量无明显变化
C.患者皮肤毛细血管壁的通透性增大
D.人体初次接受抗原就能诱发假性过敏
解析:假性过敏可能是机体对外界环境的不适应导致的,A正确;假性过敏缺乏特异性免疫的过程,所以浆细胞数量不会明显增多,B正确;假性过敏在临床上的症状类似过敏反应,患者皮肤毛细血管壁的通透性会增大,C正确;假性过敏是机体稳态部分失调的结果,不是受到外界抗原刺激产生的,D错误。
3.角膜本身不含血管,处于“免疫赦免”地位,使角膜移植的成功率高于其他同种异体器官移植。下列有关说法正确的是( B )
A.“免疫赦免”说明人体免疫防御功能存在缺陷
B.眼球血液中含有淋巴细胞、免疫活性物质
C.被移植角膜与受体之间不存在免疫反应
D.用药物抑制B细胞增殖可获得“免疫赦免”
解析:“免疫赦免”现象不能说明人体的免疫系统存在缺陷,这是自然选择的结果,A错误;淋巴细胞存在于淋巴液、血浆中,免疫活性物质分布在内环境中,在外分泌液中可能也有,角膜本身不含血管,处于“免疫赦免”地位,但眼球血液中含有淋巴细胞、免疫活性物质,B正确;移入的器官是抗原,人体会产生相应抗体,抵抗抗原的侵入,属于正常的免疫反应,C错误;要获得“免疫赦免”需抑制B细胞、T细胞等免疫细胞的增殖,还需抑制免疫活性物质的作用等,使免疫能力下降,D错误。
4.细胞因子是由免疫细胞和某些非免疫细胞经抗原刺激而合成、分泌的一类具有广泛生物学活性的小分子物质,具有调节细胞生长和分化、调控免疫应答的功能。当机体感染病原微生物引起调控失灵时会导致免疫细胞产生过量细胞因子引起异常免疫应答,称为细胞因子风暴。下列叙述错误的是( C )
A.体液免疫过程辅助性T细胞分泌的细胞因子能促进B细胞的分裂、分化过程
B.细胞免疫过程辅助性T细胞分泌的细胞因子参与细胞毒性T细胞的活化过程
C.细胞因子既是细胞间进行信息传递的物质也能够参与细胞代谢并提供能量
D.细胞因子风暴可能会导致免疫功能过强进而对机体的正常组织和器官造成损伤
解析: 细胞因子可以在细胞间进行信息传递,但是不能够参与细胞代谢并提供能量,C错误。
5.自身免疫溶血性贫血是患者免疫功能调节紊乱,抗原入侵机体后产生的抗体吸附在红细胞表面,导致红细胞被破坏而引起的一种溶血性贫血。下列有关自身免疫溶血性贫血的说法错误的是( B )
A.自身免疫溶血性贫血将导致血浆中血红蛋白的含量增加
B.自身免疫溶血性贫血是机体免疫功能过弱导致的
C.自身免疫溶血性贫血属于自身免疫病
D.红细胞表面存在与抗原相似的化学基团
解析:自身免疫溶血性贫血属于自身免疫病,自身免疫病是免疫功能过强导致的,B错误。
二、非选择题
6.糖尿病的形成有多种原因。下图所示是由三种自身免疫病引起的糖尿病,请据图回答下列问题:
(1)图中①所示为浆细胞产生的抗体Y1与胰岛B细胞上的受体结合,导致_胰岛B细胞__对葡萄糖的敏感度_降低__,胰岛素的分泌量减少,血糖浓度升高。
(2)图中②所示的自身免疫病的患病机理是_浆细胞产生的抗体Y2直接作用于胰岛B细胞__,导致胰岛素分泌减少,血糖浓度升高。
(3)图中③所示为浆细胞产生的抗体Y3与_靶细胞上的胰岛素受体__结合,使胰岛素不能发挥作用,从而使血糖浓度升高。
(4)在上述三种自身免疫病中,可以通过注射胰岛素进行治疗的是_①②__(填数字)。有一种青少年型糖尿病,经检查发现患者血液中胰岛素含量正常,则该病的病因最有可能类似于图示中的_③__(填数字)。
解析:据图分析,图中抗体Y1能与胰岛B细胞上的受体结合,导致葡萄糖与受体的结合受到影响,使胰岛B细胞分泌胰岛素减少,从而使血糖升高。图中抗体Y2能直接作用于胰岛B细胞,影响胰岛B细胞的分泌,导致胰岛素分泌减少,从而使血糖升高。图中Y3能与胰岛素受体结合,影响胰岛素与受体的结合,导致胰岛素不能发挥作用,血糖升高。(1)胰岛B细胞必须感受血糖浓度升高的变化才能分泌胰岛素,抗体Y1与胰岛B细胞上的受体结合以后,使胰岛B细胞无法感受血糖浓度的变化,从而不能分泌胰岛素。(2)从题图中可以看出,抗体Y2直接作用于胰岛B细胞,从而发挥作用使胰岛素分泌减少。(3)从题图中可以看出,抗体Y3与靶细胞上的胰岛素受体结合,使胰岛素与其受体的结合机会减少,甚至不能结合,从而不能使胰岛素发挥作用。(4)从以上分析可以看出,①②都是由胰岛素分泌减少所致,所以可通过注射胰岛素的方法治疗;③中胰岛素分泌正常,只是因为无法与正常的受体结合或结合机会较少而引起糖尿病。
7.艾滋病是由人类免疫缺陷病毒(HIV)引起的,死亡率较高。请回答下列问题:
(1)HIV主要攻击人体的辅助性T细胞,其原因可能是辅助性T细胞的细胞膜表面具有HIV的_特异性受体__。
(2)HIV感染辅助性T细胞后,以自身的_RNA__为模板,在逆转录酶的作用下合成_DNA__,然后再表达出核衣壳等蛋白质,经组装产生子代HIV。
(3)人体的免疫系统能够成功地抵御大多数病毒,却不能抵御HIV,其原因是_HIV直接破坏的是在免疫系统中起重要作用的辅助性T细胞,当辅助性T细胞被破坏后,免疫系统处于瘫痪状态,因而不能抵御HIV__。
(4)请提出一项预防艾滋病的措施:_拒绝注射吸毒、不与他人共用牙刷和剃须刀等(合理即可)__。
解析:(1)人体的辅助性T细胞表面具有HIV的特异性受体,从而会导致HIV结合并攻击人体的辅助性T细胞。(2)HIV为逆转录病毒,其体内含有逆转录酶。当HIV感染辅助性T细胞后,以自身的遗传物质——RNA为模板,在逆转录酶的作用下合成DNA,然后再通过转录和翻译过程表达出核衣壳等蛋白质,经组装产生子代HIV。(3)HIV可破坏在免疫系统中起重要作用的辅助性T细胞。
高中生物人教版 (2019)选择性必修1第3节 免疫失调当堂检测题: 这是一份高中生物人教版 (2019)选择性必修1第3节 免疫失调当堂检测题,共8页。
高中生物人教版 (2019)选择性必修1第4节 免疫学的应用测试题: 这是一份高中生物人教版 (2019)选择性必修1第4节 免疫学的应用测试题,共13页。试卷主要包含了选择题,非选择题等内容,欢迎下载使用。
高中生物人教版 (2019)选择性必修1第2节 特异性免疫课堂检测: 这是一份高中生物人教版 (2019)选择性必修1第2节 特异性免疫课堂检测,共13页。试卷主要包含了选择题,非选择题等内容,欢迎下载使用。

