初中化学人教版九年级上册课题1 空气精练
展开
这是一份初中化学人教版九年级上册课题1 空气精练,共22页。
一、空气组成及氧气含量测定
(一)拉瓦锡实验:二百多年前,法国化学家拉瓦锡用定量的方法研究了空气的成分。实验装置图如下:
这个著名实验是:把少量的汞放在一个密闭的容器里连续加热12天,结果发现有一部分银白色的液态汞变成了红色粉末,同时容器里空气的体积减少了约1/5;他研究了剩余的那部分气体,发现它既不能供动物呼吸,也不支持燃烧,这正是氮气;
他把汞表面生成的红色粉末收集起来,放在另一个容器里加热,除了得到汞以外,还得到了氧气,而且氧气的体积恰好等于密闭容器里减少的气体体积;他把得到的氧气加到前一个容器中剩下的约4/5体积的气体里,结果得到的气体与空气的性质完全一样。
拉瓦锡实验结论:空气由氧气和氮气组成,其中氧气约占空气总体积的1/5。
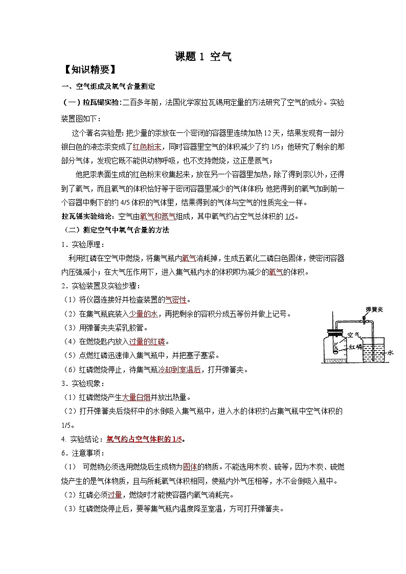
(二)测定空气中氧气含量的方法
1.实验原理:
利用红磷在空气中燃烧,将集气瓶内氧气消耗掉,生成五氧化二磷白色固体,使密闭容器内压强减小;在大气压作用下,进入集气瓶内水的体积即为减少的氧气的体积。
2.实验装置及实验步骤:
(1)将仪器连接好并检查装置的气密性。
(2)在集气瓶底装入少量的水,再把剩余的容积分成五等份并做上记号。
(3)用弹簧夹夹紧乳胶管。
(4)在燃烧匙内放入过量的红磷。
(5)点燃红磷迅速伸入集气瓶中,并把塞子塞紧。
(6)红磷燃烧停止,待集气瓶冷却到室温后,打开弹簧夹。
3.实验现象:
(1)红磷燃烧产生大量白烟并放出热量。
(2)打开弹簧夹后烧杯中的水倒吸入集气瓶中,进入水的体积约占集气瓶中空气体积的1/5。
4. 实验结论:氧气约占空气体积的1/5。
6.注意事项:
(1) 可燃物必须选用燃烧后生成物为固体的物质。不能选用木炭、硫等,因为木炭、硫燃烧产生的是气体物质,且与所耗氧气体积相同,使瓶内外气压相等,水不会倒吸入瓶中。
(2)红磷必须过量,燃烧时才能使容器内氧气消耗完。
(3)红磷燃烧停止后,要等集气瓶内温度降至室温,方可打开弹簧夹。
(4)该实验还能得到的结论:氮气(集气瓶内剩余的气体主要是氮气)具有不能燃烧、不支持燃烧和难溶于水的性质。
(5)实验后测得氧气的体积分数小于21%的原因:
① 红磷的量不足(则不能将集气瓶内空气中的氧气完全反应掉,集气瓶内水面上升不到原瓶内空气体积的1/5,导致测得空气中氧气的体积分数偏小)。
② 装置漏气(当集气瓶内氧气耗尽时,瓶内压强减小,瓶外空气会进入集气瓶内,导致进入水的体积减小,测得的氧气的体积分数偏小)。
③ 装置未冷却到室温就打开弹簧夹(温度较高气体压强较大,进入瓶内水的体积减小,引起测定结果偏低)。
(6).测定结果大于21%的原因:
① 点燃红磷前未用弹簧夹夹紧乳胶管(红磷燃烧放热会使部分空气由导管逸出,烧杯水中冒气泡;最后造成水进入集气瓶的体积大于1/5)。
② 将点燃的燃烧匙伸入瓶内太慢(放出的热将瓶内的部分空气赶出瓶外;冷却后打开止水夹,进入集气瓶水的体积大于1/5)。
(三)空气的组成成分
空气的主要成分是氮气和氧气,分别约占空气总体积的4/5和1/5。
空气的成分按体积计算如下表:
1.空气中各气体的含量是体积分数,不是质量分数。
2.空气是一种混合气体,组成比较固定,特别是氧气、氮气、稀有气体的成分几乎不变,但个别地区略有不同。
3.氮气:是无色、无味的气体,密度比空气略小,难溶于水。氮气的化学性质不活泼。主要用途是用作保护气、合成氮肥等。
4.氧气:是无色、无味的气体,密度比空气大,不易溶于水。主要用途是供给呼吸和支持燃烧;医疗、潜水、气焊、炼钢、宇航等都需要用到氧气。
5.稀有气体:氦、氖、氩、氪、氙等气体的总称。是无色、无味的气体,难溶于水。化学性质很不活泼,一般情况下不与其他物质反应。通常作保护气、制成多种电光、用于激光技术;氦用于制造低温环境;氙用于医疗麻醉。
(四)纯净物和混合物
(五)空气污染与防治
空气质量日报中的“首要污染物”包括二氧化硫、一氧化碳、二氧化氮、粉尘(可吸入颗粒物)和臭氧等。
氮气和稀有气体作为保护气,是利用它们的稳定性。但是“稳定”是“相对”而不是绝对的,在一定条件下,氮气及有些稀有气体也能与某些物质发生化学反应
【题典精讲】
【例题1】化学革命是发生在十八世纪末英国和法国的一场深刻的化学学科的变革。英国物理学家、化学家波义耳和法国化学家拉瓦锡曾做过貌似相同的两个实验(见下图)关于这两个实验的说法正确的是( )
A. 两个实验都可用于测定空气中氧气的含量
B. 两个实验中,曲颈甑内汞的表面都变为黑色
C. 两个实验中,汞的量多少对实验结果无影响
D. 拉瓦锡的实验中,玻璃钟罩内液面逐渐上升,达到一定高度后不再变化
【答案】D
【解析】A.波义尔的装置不是密封的,无法测定;B.在加热条件下汞与氧气反应,生成红色的氧化汞,故B错误;C.要求汞过量,才能尽可能耗尽氧气,故C错误;D.拉瓦锡实验,汞和氧气反应,消耗氧气,玻璃种罩内液面上升,当氧气耗尽,达到一定高度后不再变化。故D正确。故选D
【例题2】液氮能长时间保存活体组织和生物样品,主要利用氮气的性质( )
A.密度小 B.沸点低 C.难溶于水 D.无色无味
【答案】B
【解析】液氮沸点低,可以制造低温环境,故选B
【变式题1】下列关于空气成分说法错误的是( )
A.氧气约占空气体积的4/5 B.稀有气体可制成多用途光,如霓虹灯
C.氮气充入食品包装中可以防腐 D.CO2在大气中含量不断上升,从而导致温室效应增强
【答案】A
【解析】A.氧气占空气体积的1/5,故A错误,符合题意;B.稀有气体通电可以发出不同颜色,B正确。C.氮气化学性质稳定,可以做食品防腐剂,C正确;D.二氧化碳含量上升会导致温室效应,正确,故选A
【例题3】2021年12月9日航天员崔志刚、王亚平、叶光富在中国“天和号”空间站进行天宫课堂第一课。水球光学实验中,打入“人造空气”与我们身边的空气成分含量基本相同,“人造空气”中氧气的含量为( )
A.78% B.21% C.0.94% D.0.03%
【答案】B
【解析】“人造空气”与我们身边的空气成分含量基本相同,故选B
【例题4】下列有关空气的说法正确的是( )
A.空气的成分按质量计算,氧气大约占21%
B.空气中各成分的含量是恒定不变
C.空气质量报告中所列的空气质量级别越小,空气质量越好
D.目前计入空气污染指数的有害气体包括:二氧化硫、二氧化碳、二氧化氮和臭氧等
【答案】C
【解析】A.空气各成分是按体积分数计算的,A错误;B. 空气的成分是相对稳定的,各成分的体积分数会发生一定的改变,故说法错误;C.空气质量级别越小,说明污染小,空气质量就好,故shufazhengq ;D.目前计入空气污染指数的有害气体不包括二氧化碳,过说法错误,故选C
【例题5】PM2.5是指大气中直径小于或等于25微米的颗粒物,下列情况通常不会引起PM2.5增大的是( )
A.焚烧秸杆 B.汽车尾气 C.燃烧煤炭 D.呼吸作用
【答案】C
【解析】A、燃烧秸秆会产生烟尘等,会产生直径小于或等于2.5微米的颗粒物,故能引起大气中PM2.5增大。B、汽车尾气中含有燃料不充分燃烧产生的烟尘等,会产生直径小于或等于2.5微米的颗粒物,故能引起大气中PM2.5增大。C、煤碳燃烧不充分燃烧产生的烟尘等,会产生直径小于或等于2.5微米的颗粒物,故能引起大气中PM2.5增大。D、呼吸作用是吸入氧气呼出二氧化碳,此过程中没有产生直径小于或等于2.5微米的颗粒物,故不会引起大气中PM2.5增大。故选:D。
【例题6】世界自然基金会(WWF)发起的“地球一小时”活动,2020年将熄灯仪式时间定为3月30日晚上8时30分,激发人们对保护地球的责任感,以及对气候变化等环境问题的思考。下列做法不符合这一主题的是( )
A.为节约资,大力开发新能替代化石燃料B.治理建筑工地扬尘污染
C.自带水杯出行,不用一次性纸杯 D.将校园散落的塑料袋、树叶集中焚烧,保持整洁的环境
【答案】D
【解析】A、为节约资,大力开发新能替代化石燃料,能减少空气污染,故选项说法正确。
B、治理建筑工地扬尘污染,能减少空气污染,故选项说法正确。
C、自带水杯出行,不用一次性纸杯,能节约资、减少污染,故选项说法正确。
D、将校园散落的塑料袋、树叶集中焚烧,会产生大量的空气污染物,故选项说法错误。
故选:D。
【例题7】自然环境与人们的生活密切相关,倡导大家要爱护自然环境。下列做法不符合这一理念的是( )
A.垃圾分类回收 B.大力发展火力发电
C.研制新型污染小的农药 D.大量植树造林,严禁乱砍滥伐
【答案】B
【解析】A、垃圾分类回收会减少对空气的污染,提高废物的利用率,故A符合理念;
B、大力发展火力发电,需要燃烧大量的煤炭,会产生大量的空气污染物,故B不符合理念;
C、研制新型污染小的农药,会减少对环境的污染,故C符合理念;
D、大量植树造林,严禁乱砍滥伐,会净化空气,防止沙尘暴天气发生,故D符合理念。
故选:B。
【例题8】如图是“测定空气中氧气含量”的实验,下列说法错误的是( )
A.铜丝在此实验中起到导热的作用
B.若白磷量不足,实验测得结果会变小
C.实验后左边玻璃管的一部分水会被压到右边玻璃管去
D.此实验可以测定氧气的体积含量约占空气的五分之一
【答案】C
【解析】A.铜丝具有良好的导热性,起到引燃白磷作用,故A正确;B.白磷过量才能耗尽氧气,使结果更准确,故B正确;C.白磷燃烧生成五氧化二磷固体,左侧装置压强减小,右侧玻璃管的一部分水会被压到左边,故C错误;D,此实验可以测定氧气的体积含量约占空气的五分之一。故D正确。故选C
【变式题】测定空气中氧气含量的实验装置和步骤如下,(装置气密性已检查)
①在集气瓶内加入少量水,并将水面上方空间分为5等份;
②用弹簧夹夹紧胶皮管;
③点燃燃烧匙内的红磷后,立即伸入瓶中并把塞子塞紧,观察现象;
④红磷熄灭后,立即打开弹簧夹,观察现象。
其中有错误的实验步骤是( )
A.① B.② C.③ D.④
【答案】D
【解析】④应等集气瓶冷却到室温后再打开弹簧夹,否则集气瓶内气体体积受热膨胀,占据了一定空间,会使进入水的体积偏小,导致误差,故选D
【例题9】注射器是一种普通的医疗器械,但它在化学实验中发挥着越来越大的作用.某化学兴趣小组为了测定空气中氧气的含量,进行了如下探究活动:
【选择药品】小光小组认为,选择的药品的理由是①既要能消耗氧气,又不会与空气中的其他成分反应,② .他们应该选择 .
(A)蜡烛 (B)硫粉 (C)红磷 (D)铁丝
【查阅资料】白磷的着火点是40℃,红磷的着火点是240℃,两种物质的燃烧产物五氧化二磷是白色固体,会刺激人体呼吸道,能与空气中的水蒸气反应,生成有毒的偏磷酸(HPO3).
【设计实验】小明小组设计了如图的装置进行探究活动.
【步骤与现象】
①测量试管的容积为50mL;
②检查装置的气密性良好;
③装药品,将注射器活塞调整到合适位置,连接好仪器;
④用弹簧夹夹紧胶皮管,加热粗铜丝,观察现象;
⑤燃烧结束,试管冷却到室温后打开弹簧夹,观察注射器活塞的移动情况.
【反思与交流】
(1)实验中利用了铜丝的 性;
(2)兴趣小组同学测量试管容积的方法可能是 ;
(3)步骤③中注射器吸水使活塞至少应调到 (填整数)mL处;
(4)步骤④中观察到试管中的现象有 ;
(5)小华同学认为步骤⑤在保证活塞自由移动的前提下,观察活塞位置时,最好将试管和注射器整体横放,小华同学的理由是 .
【答案】【选择药品】②生成物是固体;(C)。
【反思与交流】(1)导热,(2)向试管中注满水,再把水倒入量筒中,记下量筒中水的体积,(3)10,(4)白磷燃烧,产生大量白烟,(5)能够防止重力对结果产生影响
【解析】【选择药品】选择的药品的理由是①既要能消耗氧气,又不会与空气中的其他成分反应,②生成物是固体;蜡烛燃烧生成水蒸气和二氧化碳气体,硫燃烧生成二氧化硫气体,铁丝在空气中不能燃烧,红磷在空气中燃烧生成五氧化二磷,因应该选择红磷.【反思与交流】(1)利用导热性,(2)兴趣小组同学测量试管容积的方法可能是:向试管中注满水,再把水倒入量筒中,记下量筒中水的体积,量筒中水的体积即为试管的容积(3)因为氧气约占空气总体积的五分之一,试管中氧气体积约为:50mL×1/5=10mL,因此步骤③中注射器吸水使活塞至少应调到10mL处。(4)步骤④中观察到试管中的现象是:白磷燃烧,产生大量白烟.在保证活塞自由移动的前提下,观察活塞位置时,最好将试管和注射器整体横放,小华同学的理由是能够防止重力对结果产生影响.
【变式题1】某实验小组对教材内测量空气中氧气体积分数的实验进行改进,并取得成功(装置如图)。
[实验准备]具支试管和小气球内空气总体积为50 mL,注射器中留下的空气体积为50 mL,该装置气密性良好。
[实验探究]装入药品,按图所示连接好仪器。用酒精灯在红磷部位加热,加热时不断推拉注射器活塞,气球忽大忽小,并不断将气球中的气体全部挤入试管中。
[现象分析]
(1)实验开始时应先检查装置气密性。连接装置后且其气密性良好,若将注射器向内推,可观察到气球
变 (填“大”或“小”)。
(2)加热试管底部,红磷被引燃,说明燃烧不能缺少的一个条件是 ,足量的红磷在试管中未能全部燃烧,说明试管内剩余气体具有的化学性质为 。写出红磷燃烧的化学方程式: 。
(3)实验结束后,停止加热,待试管冷却至室温,将气球内的气体全部挤入注射器内,待注射器活塞稳定后,读取注射器内剩下气体的体积为 mL。
[得出结论]氧气约占空气总体积的15。
[反思评价]实验中,加热时不断推拉注射器的目的为 ;此实验与课本实验比较的优点为 。
【答案】(1)大;(2)温度达到着火点;不支持燃烧或不与红磷反应;4P+5O2点燃¯2P2O5;(3)30;充分耗尽空气中的氧气,使实验结果更准确;误差小或无污染;
【解析】(1)实验开始时应先检查装置气密性,连接装置后且其气密性良好,若将注射器向内推,可观察到气球变大;(2)加热试管底部,红磷被引燃,说明燃烧不能缺少的一个条件是:温度达到着火点,足量的红磷在试管中未能全部燃烧,说明试管内剩余气体具有的化学性质为不支持燃烧或不与红磷反应;磷和氧气在点燃的条件下生成五氧化二磷,配平即可;(3)实验结束后,停止加热,待试管冷却至室温,将气球内的气体全部挤入注射器内,待注射器活塞稳定后,读取注射器内剩下气体的体积为30mL;实验中,加热时不断推拉注射器的目的为充分耗尽空气中的氧气,使实验结果更准确;此实验与课本实验比较的优点为:误差小或无污染;
【变式题2】化学课本上用图甲的装置来测定空气中氧气的体积分数,而小明通过査询资料对该实验进行改进,利用四硫化钠(Na2S4)固体替代红磷进行实验,其反应原理为2Na2S4+O2+2H2O=8S↓+4NaOH
实验步骤:
①将足量的四硫化钠(Na2S4)固体置于试管中,加入适量的水并迅速塞紧橡胶塞,再充分振荡。
②测量液面至橡胶塞下沿的距离,记录数据h1(如图乙所示)・
③将该试管插入水中(如图丙所示),取下橡胶塞,观察到试管内液面上升。
④当管内液面稳定时塞紧橡胶塞,将试管取出倒转过来,测量液面至橡胶塞下沿的距离(如图丁所示)记录数据h2。
⑤按照①~③再重复实验两次。3次实验数据如下表所示:
(1)步骤①中进行充分振荡的目的是 ;
(2)计算第3次实验空气中氧气的体积分数约为 (结果精确到0.1%);
(3)小明设计的实验与课本上的实验相比,有什么优点 。(写出一点即可)
(4)同学们分析了小明的实验方案后,认为步骤④中塞紧橡胶塞的时机对测量结果有影响,请问何时塞橡胶塞测量结果最准确? 。
【答案】(1)为了使氧气充分反应;(2)20.7%(3)不需要加热,节约能或操作简便等(4)当试管中的液面不再上升时,塞橡胶塞测量结果最准确
【解析】(1)步骤①中进行充分振荡的目的是:为了使氧气充分反应(2)第3次实验空气中氧气的体积分数=11.6-9.211.6×100%≈20.7%;(3)小明设计的实验与课本上的实验相比,优点是:不需要加热,节约能;操作简便等;4)塞橡胶塞测量结果最准确的是:当试管中的液面不再上升时,塞橡胶塞测量结果最准确;
【考点训练】
1.空气中含量较多且化学性质比较活泼的气体是( )
A.氮气 B.氧气 C.稀有气体 D.二氧化碳
【答案】A
【解析】根据空气成分,氮气含量最多占78%,且化学性质稳定。故选A
2.空气是人类生产活动的重要资,下列关于空气的说法不正确的是( )
A.洁净的空气是混合物 B.从空气中分离出的氧气不可用于医疗急救
C.空气中含量第二多的气体是氧气 D.空气中氮气化学性质没有氧气活泼
【答案】B
【解析】A.洁净的空气是混合物,故说法正确,不符合题意;B.空气中分离出来的氧气可以用来供给呼吸,可用来急救,故B错误;C.氧气约占空气体积的21%,说法正确,不符合题意;D.氮气化学性质稳定,说法正确,不符合题意,故选B
3.用下图装置进行实验。下列现象能证明空气中 O2 含量的是( )
A.红磷燃烧,产生白烟
B.瓶中液面先下降,后上升
C.瓶中液面最终上升至 1 处
D.水槽中液面下降
【答案】C
【解析】A.红磷燃烧,产生白烟,不能证明空气中氧气的含量,故不符合题意;B.瓶中液面先下降,后上升,是因为红磷燃烧放热,后上升,是红磷燃烧消耗氧气,使装置内压强减小,无法证明空气中氧气含量,故不符合题意;C.瓶内液面上升至1处,说明氧气约占空气体积的的五分之一,符合题意。D.是红磷燃烧放热,使装置内气体体积受热膨胀,故D不符合题意、故选C
4.某同学用如图所示装置测定空气里氧气的含量,实验时,连接好装置并检查不漏气后再进行后续操作,下列说法正确的是( )
A.所用红磷要过量,以保证集气瓶内空气里的氧气能充分反应
B.在空气里点燃红磷后,应缓慢把燃烧匙伸入瓶内并塞紧橡皮塞
C.红磷燃烧时,要打开止水夹,以免瓶因温度升高,气压较大,造成橡皮塞从瓶口脱落
D.仍用本装置,只把红磷换成燃烧的本炭,能够更精确测定空气里氧气的含量
【答案】A
【解析】A.红磷过量是为了耗尽氧气,故A正确;B.在空气里点燃红磷后,应立即把燃烧匙伸入瓶内并塞紧橡皮塞,故B错误;C.红磷燃烧时,不能打开止水夹,否则会使结果偏大,故C错误;D.木炭燃烧产生气体,不能测空气中氧气的含量。故选A
5.在测量空气中氧气含量的实验中,发现氧气的体积分数少于 1/5,针对这一事实,下列分析错误的是( )
A. 可能是装置气密性不好 B. 可能未冷却至室温就打开了止水夹
C. 可能是红磷的量不足 D. 插入燃烧匙太慢,塞紧瓶塞之前,瓶内空气受热逸出
【答案】D
【解析】 D 插入燃烧匙太慢,塞紧瓶塞之前,瓶内空气受热逸出,会使结果偏大。故选D
6.空气中氧气含量测定的再认识。
【回归课本】燃烧匙内盛有红磷,先关闭弹簧夹,点燃红磷,使其充分反应后冷却至室温。
写出红磷燃烧的化学方程式: 若按此方案进行实验,测出的氧气含量常常低于21%.
【实验改进】
为测定空气中氧气的含量,小华同学打算设计如下方案:选用实际容积为40mL的试管作反应容器,将过量的白磷放入试管,用橡皮塞塞紧试管口,通过导管与实际容积为60mL的注射器组成的实验装置如图。(提示:温度达到40℃时,白磷易着火燃烧,注射器润滑性很好,活塞与管壁的摩擦忽略不计)假设此实验能按照小华的设想正常进行,且白磷所占体积与导管内的气体体积忽略不计,请回答下列问题:
(1)实验前,打开弹簧夹,将注射器的活塞前沿从20mL刻度处推至15mL刻度处,然后松手,若活塞仍能返回至20mL刻度处,则说明装置的 。
(2)若不使用弹簧夹,用酒精灯加热白磷,反应时可观察到注射器的活塞移动现象为 ,
最终停在 mL刻度处。
【答案】4P+5O2点燃===== 2 P2O5 ;(1)气密性良好;(2)先向右移动,再向左移动;8
【解析】(1)实验前打开弹簧夹,将注射器的活塞前沿从20mL刻度处,则说明装置的气密性良好;(2)若不使用弹簧夹,用酒精灯加热白磷,白磷实际消耗掉的是试管40mL和注射器内20mL的氧气为(40mL+20mL)×1/5=12mL,反应时可看到注射器活塞先向右移动,再向左移动,所以活塞应停在20mL-12mL=8mL的刻度处
7.某化学兴趣小组的同学对空气中氧气含量的测定实验进行探究.
(1)如图1所示装置和药品进行实验,冷却至室温后打开止水夹,可观察到的现象是: .
若观察到结果小于预期值,则可能是因为 (填序号)
①红磷不足量
②实验前集气瓶内未留少量水
③点燃红磷后缓慢塞紧胶塞④未冷却到室温打开止水夹
⑤止水夹没夹紧⑥装置气密性不好
(2)小组内同学反思实验的探究过程后认为:用燃烧法测定空气中氧气含量的实验时,要求反应物在空气中只能与氧气反应且生成物的状态应该为 .
(3)小组内同学还对该实验进行了如图2所示的改进.(已知试管容积为45mL)请结合实验目的,在以下的操作中排出正确的实验操作顺序 (填序号)
①点燃酒精灯
②撤去酒精灯,待试管冷却后松开弹簧夹.
③将少量红磷平装入试管中,将20mL的注射器活塞置于10mL刻度处,并按图中所示的链接方式固定好,再将弹簧夹紧橡皮管.
④读取注射器活塞的数据.
最终注射器活塞将从10mL刻度处慢慢前移到约为 mL刻度处才停止
【答案】(1)烧杯中的水倒吸入集气瓶,水约占集气瓶约1/5的体积;①④⑥(2)固态或液态(3)③①②④、1
【解析】(1)红磷燃烧消耗氧气,冷却后,集气瓶内气压减小,在压强差的作用下,水进入集气瓶;小于五分之一,可能是因为,红磷量不足,未消耗尽氧气,未冷却就打开弹簧夹,导致集气瓶内压强大于外界压强,水进入的少,气密性不好也是导致偏小的原因。(2)用燃烧法则测定空气中氧气含量的实验时,要求生成物只能是固体或液体;(3)正确的装置步骤为连接好仪器-点燃酒精灯-熄灭酒精灯-冷却读数,消耗氧气是45的1/5,即9mL所以注射器活塞向左移动到1.
【培优拓展】
1.下列生产生活中用到的气体并非来自空气的是( )
A.炼钢过程中用到的氧气 B.磁悬浮列车用到的氮气
C.用于生产氮肥的氨气 D.制作电光的的稀有气体
【答案】C
【解析】空气中的气体成分有氮气,氧气,稀有气体,二氧化碳等,没有氨气,故选C
2.下列实验装置中不能用来测定空气中氧气含量的是( )
A. B. C. D.
【答案】C
【解析】C.蜡烛燃烧产生了二氧化碳气体,无法形成气压差,故选C
3.要使飞艇安全飞行,最适合填充的气体是( )
A. 氢气 B. 氦气 C. 氮气 D. 氧气
【答案】B
【解析】.氢气密度最小,但是易燃,故不符合;B.氦气是密度仅次于氢气的气体,化学性质很稳定,故符合题意,氮气和氧气都不适合,故选B
4.下列五种物质:①汽车尾气形成的烟雾;②石油化工厂排出的废气;③天然水蒸发成水蒸气;④植物光
合作用放出的气体;⑤煤燃烧产生的烟尘,能对空气造成污染的是( )
A.②④ B.①②⑤ C.③⑤ D.①③④
【答案】B
【解析】①汽车尾气形成的烟雾;②石油化工厂排出的废气,⑤煤燃烧产生的烟尘,都是大气污染的来。故选B
5.做测定空气中氧气含量的实验时,小明设计如图所示装置,对此装置评价错误的是( )
A.此装置可以直接测出瓶中原有的氧气质量
B.此装置不使用导管,所以避免了反应后导管中的空气进入瓶中引起误差,也避免了导管中留有一定量的水引起的误差
C.该装置能使测量空气中氧气含量更精确
D.在探究中可以领悟到科学研究的严密性和趣味性
【答案】A
【解析】A.该装置是通过消耗集气瓶中氧气形成压强差,使注射器内的液体进入集气瓶中,进入集气瓶中水的体积等于氧气的体积,只能直接测出氧气的体积,不能直接测出氧气的质量,故A错误
B.不使用导管可以减少导管内的气体和液体对结果的影响,打开止水夹后,应该是进入的都是水,但是由于导管内本身有气体,所以该部分气体的进入减少了水的进水量,导致有误差,故说法正确;C.因为该装置减少了导管的使用,防止导管内气体的干扰,使实验误差减小,故说法正确。D.该装置减少了实验误差相对比较严谨,通过实验可以观察到注射器内液体的移动,体现了趣味性,古说法正确,故选A
7. 利用红磷燃烧测定空气中氧气体积分数的实验中,传感器记录集气瓶中气压随时间变化的情况如图所示。下列说法不 正确的是( )
A.a 点时打开了止水夹
B.a 点时集气瓶内气压是大气压的1/5
C.实验开始时气压变大是因为温度升高
D.a 点后气压增大是由于水倒吸入集气瓶
【答案】B
【解析】A、a点时气压开始增大,说明是a 点时打开了止水夹,故选项说法正确。
B、a 点时集气瓶内气压是大气压的45,故选项说法错误。
C、实验开始时气压变大是因为红磷燃烧放热,使温度升高,故选项说法正确。
D、a 点后气压增大是由于水倒吸入集气瓶,故选项说法正确。
故选:B。
8. 如图所示,甲、乙两个气密性良好的集气瓶中都充满了空气。甲、乙瓶中的燃烧匙内分别放有足量的红磷和碳粉,A为止水夹。分别点燃红磷和碳粉,充分燃烧后,恢复至室温,打开A止水夹,则烧杯中的水可能进入( )
A.先进入甲瓶,再进入乙瓶
B.进入甲瓶,不会进入乙瓶
C.两瓶都不会进入
D.同时进入甲、乙瓶
【答案】B
【解析】甲、乙两个气密性良好的集气瓶中都充满了空气。甲、乙瓶中的燃烧匙内分别放有足量的红磷和碳粉,分别点燃红磷和碳粉,红磷和碳粉在空气中燃烧分别生成五氧化二磷固体、二氧化碳气体,甲瓶内气体体积减少,压强减小;乙瓶内气体体积几乎无变化,压强不变;恢复至室温,打开A止水夹,则烧杯中的水可能进入甲瓶,不会进入乙瓶。
故选:B。
9. 下列归纳和总结完全正确的一组是( )
【答案】D
【解析】A.①盐酸显酸性,不能使无色酚酞试液变色,石灰水显碱性,能使无色酚酞试液变红色,所以滴加酚酞试液,可区分盐酸和石灰水;②加适量肥皂水搅拌,产生泡沫较多的是软水,产生泡沫较少的是硬水;③氯化铵是铵态氮肥,能与氢氧化钙反应释放出有刺激性气味的氨气,而尿素与氢氧化钙不反应,所以和熟石灰混合研磨闻气味,可区分NH4C1和CO(NH2)2,完全正确;
B.霉变的大米中含有有毒的黄曲霉毒素,洗净烧熟后也不可以食用;甲醛有毒,不能利用甲醛水溶液浸泡水产品防腐,不完全正确;
C.硫在空气中燃烧,发出微弱的淡蓝色火焰;木炭在氧气中燃烧、发出白光,产生一种能使澄清石灰水变浑浊的气体,而“生成二氧化碳”是实验结论,而不是实验现象,不完全正确;
D.研制高效低毒农药,保障粮食生产;开发新型材料,改善人类生存条件;利用化学合成药物,保障人体健康,完全正确。故选:D。
10.实验是科学探究的重要方法,如图是测定空气中氧气含量实验的两套装置图,请结合图示回答有关问题。
(1)根据下表提供的实验数据,完成下表
(2)装置一和装置二中气球的位置不同, (填“装置一”或“装置二”)更合理,理由是 。
(3)若实验测得的结果偏小(氧气的体积分数小于21%),可能的原因有哪些?(列举两条) ; 。
(4)用装置二来测定空气中氧气的含量,对该实验认识错误的是( )
A.铜粉用量的多少,不会影响实验结果
B.实验结束后冷却到室温才能读数
C.气球的作用是调节气压,使氧气完全反应
D.在正常操作下,反应结束后消耗氧气的总体积应该是反应前注射器内气体的体积。
【答案】(1)15%(2)装置二、能让空气更易流通,全部通过铜粉,使氧气与铜粉充分反应(3)铜粉量不足,装置漏气;(4)AD
【解析】(1)反应前空气体积为硬质玻璃管中空气体积(25mL)与反应前注射器的空气体积(15mL)的和,即40mL反应后气体体积为硬质玻璃管中空气的体积(25mL)与反应后注射器中空气体积9mL的和,即34mL,所以实验测得空气中氧气体积为6mL,体积分数为6÷40×100%=15%。(2)装置一和装置二差异主要在气球位置不同,装置一气球和注射器中的空气不易流通到试管的底部,故装置二合理;(3)实验结果偏小是铜粉量不足,装置漏气或未冷却就打开弹簧夹读数即可;(4)A铜粉必须过量,否则会影响结构,过错误;B.冷却至室温,能减少误差故正确;C.气球的作用是调节气压,充分消耗氧气。D.正常该操作,反应结束后消耗的氧气的总体积应该是反应前后注射器内气体体积的差值。D错误,故选AD
12.做“镁带在空气中燃烧”实验时,小明发现生成物中有少量黑色固体,黑色固体是镁和什么物质反应产生的?他提出下列猜想:
猜想一:黑色固体可能是镁和氮气反应的产物;
猜想二:黑色固体可能是镁和二氧化碳反应的产物.
为了验证上述两个猜想,小明设想:
(1)让空气通过A、B装置,其中A装置的作用是_____________
(2)用C瓶收集通过A、B装置后的气体,并加入足量的红磷燃烧;待C瓶冷却后,再把点燃的镁带放入C瓶中.(浓硫酸能吸收气体中的水分)
经过思考发现,由于收集气体时相关气体的密度差异及C瓶冷却后瓶内外的气压差异,达不到预期效果.
于是,他在老师的帮助下获得了这种气体,观察到镁带在该气体中燃烧并有淡黄色的固体产生;然后用D瓶收集一瓶______________,把点燃的镁带放入D瓶中,观察到镁带在D瓶也能燃烧,同时有白色和黑色固体生成.
通过以上实验,得出结论:猜想____正确.同时,他对燃烧有了新的认识:____________.
【答案】(1)吸收空气中的二氧化碳气体(2)二氧化碳、二、燃烧不一定需要氧气
【解析】(1)二氧化碳可以与氢氧化钠溶液反应,所以该装置作用是来吸收二氧化碳气体。(2)小明是通过对比实验分析猜想的正确性,分析题意可知,通过A装置除去二氧化碳,通过B装置除去水蒸气,加入足量红磷燃烧消耗掉氧气,所以第一种方法是得到氮气,因此另一种方法是将镁带在二氧化碳中燃烧生成白色固体和黑色固体,所以猜想二正确,所以物质燃烧不一定需要氧气
【综合拔尖】
1.现用氧气传感器分别测定排空气法和排水法收集的等体积两瓶CO2气体中氧气的体积分数(数据如图),然后换算出瓶内空气体积分数(O2占空气的体积按1/5计算),最后推算得到实际收集的气体中CO2体积分数。则下列说法正确的是( )
A.向上排空气法收集二氧化碳时,将燃着小木条置于瓶口,熄灭,说明集气瓶中CO2含量为100%
B.图中用向上排空气法收集的气体中CO2体积分数为94.2%
C.图中用排水法收集的气体中CO2体积分数为87.5%
D.相比于用排水法,用向上排空气法收集的CO2的纯度较高
【答案】C
【解析】A、将燃着小木条置于瓶口,熄灭,不能说明集气瓶中CO2含量为100%,由图像数据可知,排空气法收集的气体中氧气的体积分数为5.8%,则空气的体积分数为5.8%×5=29%,二氧化碳的体积分数=1-29%=71%,选项A错误;
B、排空气法收集的气体中氧气的体积分数为5.8%,则空气的体积分数为5.8%×5=29%,二氧化碳的体积分数=1-29%=71%,选项B错误。
C、排水法收集的气体中氧气的体积分数为2.5%,空气的体积分数为2.5%×5=12.5%,二氧化碳的体积分数=1-12.5%=87.5%,选项C正确;
D、两种方法收集的气体中含CO2气体较纯的是排水法,87.5%(排水法)>71%(排空气法),选项D错误;故选C。
2.下列实验方案不能达到相应目的的是
【答案】C
【解析】A、检查该装置气密性时,抽拉注射器的活塞,若装置气密性良好则会观察到集气瓶内的导管口处由气泡冒出,其原理是在抽拉注射器活塞时,集气瓶内压强减小,在外界大气压的作用下,空气会通过导管进入集气瓶,故会观察到导管口有气泡冒出,此方案能达到实验目的;
B、将一火柴梗迅速平放在火焰中,约1s后取出,发现外焰部分的火柴梗碳化的最厉害,焰心部分碳化的程度最轻,故可通过此现象比较蜡烛火焰各层的温度,此方案能达到实验目的;
C、该实验的原理是通过物质燃烧消耗密闭装置内的氧气生成固体而形成内外压强差,然后通过进入集气瓶内水的体积确定空气中氧气的含量,碳燃烧虽然能消耗掉装置内的氧气,但同时会生成二氧化碳气体,故此方案达不到实验目的;
D、水受热后变成水蒸气,水蒸气预冷玻璃片会冷凝又变成液态的水,此方案能达到实验目的。故选C。
3.如图所示,甲为老师演示的测定空气中氧气含量的实验,乙为兴趣小组设计的相关改进实验.实验前,乙中集气瓶(容积为220mL)内装有20mL水,量筒内装有一定量的水,初始读数为80mL,实验时把预先加热过的玻璃棒按下引燃白磷,反应结束并冷却后量筒内读数为35mL,并由此可计算出空气中氧气的含量.关于甲乙实验,有如下相关说法:
①乙实验装置还需要补充一个止水夹;
②相对于甲实验而言,乙实验的设计理念更环保;
③乙实验过程中可观察到量筒内的液面先上升后下降;
④根据乙实验测定出的数据计算出的结果偏小;
⑤甲乙实验结束后导管内残留的水都会导致测量结果偏小;
⑥甲实验若非常成功,可得出氧气约占空气质量的五分之一.上述说法不正确的有( )
A.5个B.4个C.3个D.2个
【答案】B
【解析】①乙实验装置不需要补充一个止水夹,是因为乙中集气瓶(容积为220mL)内装有20mL水,能够起到液封作用,该选项说法不正确;
②相对于甲实验而言,乙实验的设计理念更环保,是因为防止了反应生成的五氧化二磷扩散到空气中污染环境,该选项说法正确;
③乙实验过程中可观察到量筒内的液面先上升后下降,是因为白磷燃烧放热,导致压强增大,部分水压入量筒中,完全反应后冷却至室温,氧气消耗,压强减小,量筒中的水进入集气瓶,该选项说法正确;
④氧气含量=,实验结果偏大,该选项说法不正确;
⑤乙实验读取的是实验前后量筒内水的体积差,导管内残留的水不会导致测量结果偏小,该选项说法不正确;
⑥甲实验若非常成功,可得出氧气约占空气体积的五分之一,该选项说法不正确.故选:B。
4.“暖宝宝贴”(主要成分为铁粉、木炭、食盐)的热是来于铁粉的锈蚀反应(铁生锈消耗空气中氧气和水并放出热量)。用“暖宝宝贴”测定空气中氧气的含量,实验开始前装置如图所示,实验后从量筒中进入广口瓶容积为250mL)中水的体积为45mL(铁粉锈蚀消耗的水忽略不计)。下列叙述错误的是
A.若测得空气中氧气含量偏低,可能是铁粉不足
B.成分中的木炭和食盐是为了加快铁生锈的速度
C.本次实验中测得空气中氧气的体积分数为18%
D.必须等温度计的读数恢复至实验前的温度后,才能记录量筒内剩余水的体积
【答案】C
【解析】、若测得空气中氧气含量偏低,可能是铁粉不足,氧气消耗不足,导致测量结果偏低,正确;
B、成分中的木炭和食盐是为了加快铁生锈的速度,正确;
C、由于实验开始前广口瓶内有20mL水,之后从量筒中进入45mL水到广口瓶内,故测得氧气的体积分数为,错误;
D、必须等温度计的读数恢复至实验前的温度后,才能记录量筒内剩余水的体积,正确。故选C。
5.下列各组物质中,前者属于纯净物、后者属于混合物的是( )
A.二氧化碳 蒸馏水 B.铁矿石 食盐水 C.氢气 氢氧化钠 D.氮气 空气
【答案】D
【解析】A.二氧化碳和蒸馏水是纯净物;B.铁矿石和食盐水都是混合物;C.氢气和氢氧化钠是纯净物,D.氮气是纯净物,空气是混合物。故选D
6.如图所示,利用过量红磷进行空气中氧气含量的测定,下列图像能正确反映对应变化关系的是( )
A. B. C. D.
【答案】C
【解析】A、该实验中红磷过量,氧气消耗完,红磷还有剩余,因此最终红磷质量不为0,图像描述错误;故不符合题意;
B、刚开始反应,集气瓶内气体受热膨胀,压强增大,随着反应的进行氧气被消耗,集气瓶内压强减小,最终压强不变,且压强小于开始时的压强,图像描述错误;故不符合题意;
C、红磷燃烧消耗氧气,不消耗氮气,集气瓶内氮气的质量不变,故C项正确;故符合题意;
D、该实验开始前集气瓶内有一部分水,用来吸收反应生成的五氧化二磷,因此,反应开始时集气瓶内水的体积不为0,而且,在反应进行中,弹簧夹没有打开,集气瓶中水的体积不变,最终反应结束,且集气瓶冷却到室温时,才能打开弹簧夹,烧杯中的水才能进入集气瓶,图像描述错误。故不符合题意;
故选C
7.已知在空气中,温度超过40℃,白磷就可以自燃,即和氧气反应生成五氧化二磷。用下图装置测定空气中氧气的体积分数。实验步骤为:集气瓶里先装a体积的水,在酒精灯灯焰上把玻璃棒下端加热,装置如图密封。用力把玻璃棒按下与白磷接触,白磷燃烧。燃烧停止后,稍振荡,完全冷却后,量出集气瓶中水的体积(b)和整个集气瓶体积(c)。下列说法错误的是( )
A.反应过程中集气瓶内液面的变化是先下降后上升
B.该实验测得氧气与空气的体积比为(b-a):(c-a)
C.燃烧匙中的白磷不可以换成细铁丝或木炭粉
D.集气瓶中预先放的a体积水仅有液封导管,防止气体受热膨胀逸出的作用
【答案】D
【解析】A、在白磷开始燃烧时,反应放出大量的热,集气瓶中的空气膨胀,压强增大,集气瓶中的水一部分被排出,液面下降;最后熄灭冷却至室温时,集气瓶中的压强减小,在外界大气压的作用下,水进入集气瓶,液面上升,因此集气瓶内水面的变化情况是先下降,后上升,不符合题意;
B、据图示可知:氧气的体积是上升的水的体积,是b-a,空气的体积是:c-a,所以氧气与空气的体积比是:(b-a):(c-a),不符合题意;
C、铁丝在空气中不能燃烧,氧气的浓度不够,无法测定氧气体积,木炭粉燃烧会产生二氧化碳,会导致测定的氧气的体积偏小,不符合题意;
D、“a体积水”的作用是:在实验过程中能够加快集气瓶冷却,能够液封导气管左端以防气体逸出,能够缓冲集气瓶内气压的骤然升高,能够吸收白烟,符合题意。
故答案为:D。
为了测定能使带火星的木条复燃时氧气的最低含量是多少,课外活动小组的同学们用高锰酸钾制取氧气,再将制得的氧气和空气按不同的体积比收集在集气瓶里。收集方法是:在100mL集气瓶里装满水,塞紧胶塞并关闭活塞b,打开活塞a通入氧气,刚好把瓶里的水排入量筒,当量筒内的水达到设定的体积后立即关闭活塞a,然后打开活塞b通入空气,那瓶里的水全部排入量筒,(已知氧气约占空气体积分数的21%)。若要收集一瓶含氧气的体积分数为50%的气体,则需通入 mL氧气和 mL空气(计算结果精确到0.1mL)
【答案】36.7 63.3
【解析】设需要通入氧气的体积为x,则需要通入的空气体积为100-x,根据题意可知,x+(100-x)×21%100mLx100%=50% ,x=36.7mL,则通入空气体积为100mL-36.7mL=63.3mL
9.在化学探索课上,同学们做了人体呼出的气体使澄清的石灰水变浑浊的实验后,对呼出的气体主要成分及含量非常好奇,设计如下实验进行探究。
【提出问题】呼出的气体中有哪些主要成分,它们的含量是多少?
【查阅资料】(1)呼出的气体中仍含有O2。
(2)白磷和红磷具有相似的化学性质。
(3)二氧化碳可以被足量的澄清石灰水吸收
(4)被液体浸泡后的白磷,只要与氧气接触且温度达到40℃依然可以燃烧。
【猜想与实验】猜想:呼出的气体中主要成分是N2、O2、CO2、水蒸气等。
实验Ⅰ:验证呼出的气体中含有水蒸气。
(1)实验操作如右图所示。
(2)观察到的现象为 ,根据该现象可以判断呼出的气体中含有水蒸气。实验II:验证呼出的气体中含有N2、O2、CO2,并测其含量。同学们在老师的指导下设计了如下图所示装置
【实验记录】
【实验反思】
(1)该实验设计依据的N2性质有_____________(填选项序号)
A.难溶于水 B.无色无味的气体 C.不能和澄清石灰石反应 D.不能燃烧,也不支持燃烧
(2)实验II操作(4)中,若A中气体未完全冷却就打开b并读数,则所测N2的体积分数________(填“偏小”“不变” 或“偏大”)
【答案】有水雾出现 澄清石灰水变浑浊 25 产生大量白烟 400 75 ACD 偏大
【解析】实验Ⅰ(2)干冷玻璃片有利于水蒸气凝结,故观察到有水雾出现
实验Ⅱ实验记录:(2)二氧化碳能使澄清石灰水变浑浊,故A装置填澄清石灰水变浑浊,二氧化碳被澄清石灰石反应吸收,其他气体进入集气瓶将等量的水压入量筒,其他气体体积为475mL.所以二氧化碳体积为500mL-475mL=25mL,氮气体积为量筒中剩余液体体积400mL
实验反思:(1)该实验设计需要氮气A难溶于水的性质,保证通过水的体积计算二氧化碳和氧气体积。C不和澄清石灰水反应,保证澄清石灰水只吸收二氧化碳;D.不能燃烧也不支持燃烧保证白磷只消耗氧气故选ACD
(2)实验Ⅱ中操作(4),若A中气体未完全冷却就打开b并读数,浸入水的体积偏少,量筒中声与水的体积大于400mL,则所测氮气体积分数偏大。
气体
氮气(N2)
氧气(O2)
稀有气体(氦气、氖气、氩气等)
二氧化碳(CO2)
其他气体和杂质
占空气总体积的比例
78%
21%
0.94%
0.03%
0.03%
物质
纯净物
混合物
概念
只由一种物质组成的物质叫纯净物
由两种或多种物质混合而成的物质叫混合物
区别
①由同种物质组成,即相同的分子、原子或离子,具有固定的组成
②可以用化学式表示,如氧气用O2表示
③有固定的化学性质
①由不同种物质混合而成,各种物质彼此间不反应,没有固定的组成
②不能用化学式表示
③无固定性质(如熔、沸点等),各自保持原物质的性质
举例
氧气、氮气、二氧化碳、蒸馏水、氢氧化钙等
空气、盐水、糖水、矿泉水、铝合金、酱油等
联系
污染空气的物质
①粉尘;②有害气体(二氧化硫、一氧化碳、二氧化氮等)
污染物的主要来
①矿物燃烧;②工厂的废气;③汽车排放的尾气等
空气污染的危害
①损害人体的健康;②影响作物生长;③破坏生态平衡;④导致全球气候变暖;⑤破坏臭氧层;⑥形成酸雨
空气污染的防治
①使用清洁能;②工厂的废气经过处理后再排放;③使燃料充分燃烧;④对化石燃料进行脱硫处理;⑤积极植树、造林、种草等
第1次
第2次
第3次
h1/厘米
11.0
11.4
11.6
h2/厘米
8.7
9.1
9.2
A.对鉴别的认识
①滴加酚酞试液,可区分盐酸和石灰水
②加适量肥皂水,可鉴别硬水和软水
③和熟石灰混合研磨闻气味,区分NH4C1和CO(NH2)2
B.食品安全
①霉变的大米洗净烧熟后可以食用
②利用甲醛水溶液浸泡水产品防腐
③补充维生素A防止夜盲症
C.对实验现象的描述
①红磷在空气中燃烧,产生大量白烟
②硫在空气中燃烧,发出明亮的蓝紫色火焰
③木炭在氧气中燃烧、发出白光,生成二氧化碳
D.化学学科的价值
①研制高效低毒农药,保障粮食生产
②开发新型材料,改善人类生存条件
利用化学合成药物,保障人体健康
硬质玻璃管中空气的体积
反应前注射器中空气体积
反应后注射器中气体体积
实验测得空气中氧气的体积分数
25mL
15mL
9mL
选项
A
B
C
D
方案
结论
检查装置的气密性
比较蜡烛火焰各层温度
测定空气中氧气的含量
证明液态水与气态水可以相互转化
实验操作
(1)
检查装置气密性,向装置中加药品
装置气密性良好
(2)
先将A中装满澄清石灰水,打开止水夹a、b,吹入500mL呼出气体。关闭a、b,并冷却到室温
①A装置中
,
量筒内进入478mL液体
呼出气体中CO2的体积为
② mL
(3)
此时,A中澄清石灰水的液面低于燃烧匙,再用凸透镜聚光引燃白磷
③
呼出气体中
含N2④ mL
含O2⑤ mL
(4)
戴白磷熄灭并冷却到室温,打开b
B中部分液体倒吸入A中;B中剩余液体为400mL
相关试卷
这是一份初中课题1 空气同步训练题,共6页。试卷主要包含了空气中氧气含量的测定,空气的主要成分,物质的分类,空气是一种宝贵的资,空气的污染及防治等内容,欢迎下载使用。
这是一份初中化学人教版九年级上册第二单元 我们周围的空气课题1 空气测试题,共9页。试卷主要包含了空气中氧气含量的测定,空气的主要成分,物质的分类,空气是一种宝贵的资,空气的污染及防治等内容,欢迎下载使用。
这是一份初中化学人教版九年级上册第一单元 走进化学世界课题2 化学是一门以实验为基础的科学测试题,共17页。

