





2024年江苏省泰兴市八年级中考一模生物试题(原卷版+解析版)
展开(考试时间:45分钟 满分:30分)
第一部分 选择题(共15分)
注意:下列各题的四个选项中,只有一项最符合题目的要求(每小题0.5分)。
1. 李明同学在运动时,不小心划破了小腿,伤口红肿发炎。为了消炎防止感染,医生建议李明按处方口服消炎药。消炎药最先达到的部位是( )
A. 左心室B. 右心室C. 左心房D. 右心房
2. 体检抽血时,医护人员通常用橡皮管将上臂捆扎,以便于抽血。穿刺的血管和部位分别是( )
A. 动脉、橡皮管下方B. 静脉、橡皮管上方
C. 动脉、橡皮管上方D. 静脉、橡皮管下方
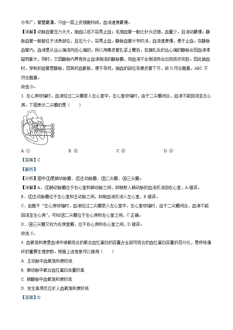
3. 左心房收缩时,血液经过二尖瓣泵入左心室中,左心室收缩时,由于二尖瓣闭合,血液不能回流至左心房。下图表示二尖瓣的是( )
A. ①B. ②C. ③D. ④
4. 血氧饱和度是血液中被氧结合的氧合血红蛋白的容量占全部可结合的血红蛋白容量的百分比,是呼吸循环的重要生理参数。根据上述信息可以推测( )
A. 主动脉中血氧饱和度较低
B. 肺动脉中氧合血红蛋白含量较高
C. 肺静脉中血氧饱和度较低
D. 发生高原反应人血氧饱和度较低
5. 科学家将微细玻璃插入健康蛙的肾小体中抽取液体,进行成分分析。下列描述错误的是( )
A. 出口处的血管是静脉血管
B. A是肾小囊,抽取的液体是原尿
C. B是肾小球,管壁由一层细胞组成
D. 出口处的血液中含有大分子的蛋白质
6. 人体细胞代谢产生尿素、尿酸等废物。大部分尿酸经肾脏随尿液排出,但尿酸含量过高在肾小管处会形成结晶,引起上皮细胞坏死,在关节处沉积会引起痛风。据此可以推测( )
A. 患者的滤过作用下降B. 患者的尿量会明显增加
C. 痛风可能具有传染性D. 尿酸不能被肾小球滤过
7. 人体形成尿液的器官和排尿反射的神经中枢分别是( )
A. 肾脏、大脑B. 肝脏、脊髓
C. 肾脏、脊髓D. 膀胱、脊髓
8. 压迫舌根会使人觉得恶心,严重者可出现呕吐。该反射属于咽反射。舌根接受异物刺激后产生兴奋,神经冲动经咽丛的感觉神经传导至脑干,再经传出神经传导至咽部肌肉,使软腭上抬,腭弓缩紧,舌根僵硬紧张。关于咽反射的说法错误的是( )
A. 该反射活动是条件反射
B. 咽丛的感觉神经是传入神经
C. 舌根上有咽反射的感受器
D. 咽反射需要完整的反射弧为基础
9. 某同学利用蜡烛、水透镜、针筒和光屏制作了模型用于模拟人体眼球的成像规律。针筒注水后,水透镜的凸度增加,反之则减少。下列说法错误的是( )
A. 光屏相当于视网膜
B. 水透镜相当于晶状体
C. 注水可以模拟近视的形成
D. 该模型可以模拟视觉形成全过程
10. 在血液透析前常连接前臂动脉和静脉以满足透析过程中血流量的要求。血液透析时,将体内血液引流至透析器与透析液进行物质交换,清除体内的尿素等代谢废物,并将净化后的血液输回到患者体内。下列说法正确的是( )
A. B为静脉,管壁厚弹性大
B. 透析器模拟了重吸收功能
C. 物质交换后,血液中废物含量不变
D. 物质交换后,透析液中尿素含量增加
11. 下图是人体关节结构示意图,下列关于人体关节的描述正确的是( )
A. 此关节是半活动连结
B. ③是关节腔,内有滑液
C. 脱臼指①从⑤中滑脱
D. ②是关节囊,能减少两骨之间的摩擦
12. 下列四组实验装置中能证明“绿色植物产生氧气需要光”的组合是( )
A. ①③B. ①②C. ②③D. ③④
13. 水蜜桃种植区土质疏松,适宜水蜜桃生长,而土壤板结则不利于其生长,主要原因( )
A. 因缺少肥料,不利于光合作用
B 因缺少氧气,不利于呼吸作用
C. 因缺少二氧化碳,不利于光合作用
D. 因缺少水分,不利于呼吸作用
14. 江苏省农业科学研究院专家选育黑美人葡萄因果粒长、果皮薄、果肉软,受到很多人的喜爱。有关黑美人葡萄种植过程的叙述错误的是( )
A. 采用扦插茎的方法繁育黑美人葡萄的过程属于无性生殖
B. 白天,黑美人葡萄的所有细胞都进行光合作用制造有机物
C. 白天给予充足光照、夜间适当降低温度,可提高果实的含糖量
D. 通过人工授粉等方式提高传粉受精率,可以增加产量
15. 玉米一般指玉蜀黍,玉蜀黍可煮吃,爆成米花吃,也可碾粉制饼、作糕、调羹吃,中国部分地区人民作为主食之一。取一粒浸软的玉米粒,用刀片将玉米粒纵向剖开(如图所示)。下列叙述正确的是( )
A. 滴碘酒于玉米粒剖面,剖面无蓝色出现
B. 胚芽、胚轴、胚根组成了玉米种子的胚
C. 胚由双受精过程形成的受精卵发育而来
D. 种子中的子叶在萌发后将发育为植物叶
16. 小明吃石榴时发现,石榴里面有很多种子,造成这种现象的原因是( )
A. 1朵花中雌蕊的数目B. 1个子房中胚珠的数目
C. 1朵花中雄蕊的数目D. 1枚雌蕊中子房的数目
17. 泰兴市分界镇自2000年开始推广种植甜豌豆,如今,甜豌豆已成为该镇的特色产业、富民产业,是农民致富路上的“黄金豆”。下列关于豌豆生长发育的叙述错误的是( )
A. 豌豆的果实由②发育而成B. ⑤属于植物的营养器官
C. ⑤的数量由①的数量决定D. 花粉从④传到③完成传粉
18. 为了进一步学习鸟卵的结构,某同学观察了鸭卵并做了以下记录,其中错误的是( )
A. 将鸭卵放进温水,看到有气泡冒出
B. 敲开鸭卵钝圆的一端,能看到气室
C. 卵黄上的小白点,都能发育成雏鸭
D. 如果卵黄膜被损坏,卵黄则不成形
19. 下图表示昆虫的两种发育过程,图中①表示受精卵时期。下列相关叙述错误的是( )
A. 昆虫的两种发育过程,区别是③蛹期
B. ①→②→④可表示蝉的不完全变态发育
C. 若此图表示蚊子的发育过程,则②为幼虫期
D. 若此图表示蝗虫的发育过程,则④是灭蝗的最佳时期
20. 双胞胎,指胎生动物一次怀胎生下两个个体的情况,简称双胎。下图表示甲、乙两个双胞胎个体形成和发育的部分过程。下列描述错误的是( )
A. 甲和乙的性别相同
B. 甲和乙的遗传物质相同
C. 过程①是在输卵管内完成的
D. 过程②是通过细胞分化实现的
21. 试管婴儿是体外受精-胚胎移植技术的俗称,是指采用人工方法让卵细胞和精子在体外受精并进行早期胚胎发育,然后移植到母体子宫内发育而诞生的婴儿。试管婴儿受精卵开始分裂和胚胎发育的主要场所分别是( )
A. 体外无菌“试管”、子宫B. 输卵管、子宫
C. 子宫、体外无菌“试管”D. 卵巢、子宫
22. 遗传学是自然科学领域中探究生物遗传和变异规律的科学。下图是与遗传学有关的结构示意图。下列叙述中错误的是( )
A. 细胞内的染色体都是成对存在的
B. 染色体主要由DNA和蛋白质组成
C. 一个DNA上通常含有多个基因
D. 细胞核是细胞遗传与代谢的调控中心
23. 小番茄又称樱桃番茄,它外表玲珑小巧,果皮有红色和黄色。小番茄果皮的红色对黄色为显性性状。将纯种红番茄(基因型为AA)的花粉授到纯种黄番茄(基因型为aa)的柱头上,黄番茄的植株上结出的番茄果皮颜色、果皮的基因和胚的基因组成分别是( )
A. 红色 aa AaB. 黄色 aa Aa
C. 红色 Aa AaD. 红黄相间 Aa Aa
24. 不同季节的雷鸟,体色不同,夏天的雷鸟羽毛淡绿,秋天的雷鸟羽毛灰黄,到了冬天雷鸟则换上了洁白的羽毛。这种保护色形成的原因是( )
A. 雷鸟自主选择B. 神创造生命
C. 自然选择D. 环境变化
25. 春暖花开,气温回暖,正是赏花踏青的好时节,有些人却深受过敏的困扰。自然环境中的尘螨、真菌孢子、花粉和动物皮毛等都可能是过敏原,从免疫学的角度来看,这些过敏原对于我们机体来说属于( )
A. 抗原B. 抗体C. 传染源D. 病毒
26. 葫芦岛市很多学校开展了“大课间”阳光体育活动,增强了学生的体质,提高了学生身体抵抗力。从预防传染病的角度看,该项措施属于( )
A. 控制传染源B. 切断传播途径
C. 保护易感人群D. 消灭病原体
27. 脊髓灰质炎,亦称“小儿麻痹症”,由脊髓灰质炎病毒引起,为急性传染病。目前尚无针对脊髓灰质炎病毒的特效药,接种疫苗是最主要的预防手段。下列有关叙述错误的是( )
A. 从免疫的角度分析,接种的疫苗属于抗原
B. 接种疫苗预防脊髓灰质炎属于非特异性免疫
C. 接种疫苗能使人在不发病的情况下产生抗体
D. 接种疫苗有利于保护儿童健康,提高人口素质
28. 青少年正处于生长发育的关键时期,学习生物学知识有助于培养健康的生活习惯,作出正确的行为选择。下列行为不可取的是( )
A. 远离毒品,拒绝吸烟和酗酒
B. 按时作息,形成良好的生活规律
C. 合理膳食,确保摄入均衡营养
D. 为避免干扰,尽量调大耳机音量
29. 抗生素必须凭处方才能购买。关于抗生素的使用,以下做法正确的是( )
A. 一发烧就自行服用抗生素
B. 定时服用抗生素以预防疾病
C. 在医生的指导下正确使用
D. 为了尽快治好病加大剂量服用
30. 小明爸爸换了一个新的灯管,让小明将废旧灯管扔到分类垃圾箱里。废旧灯管属于( )
A. 有害垃圾B. 厨余垃圾C. 可回收物D. 其他垃圾
第二部分 非选择题(共15分)
31. 2024年2月17日上午,第一届全国中学生排球区域联赛总决赛在泰兴拉开帷幕。完成排球运动需要人体各器官系统的协调配合。下图A-D表示人体的器官或系统,①-⑥表示人体内部或人体与外界物质交换的过程,Ⅰ-Ⅳ表示代谢废物和食物残渣排出人体的过程。实线箭头表示有机物或氧气的转运途径,虚线箭头表示骨骼肌产生代谢废物的转运途径。请据图回答下列问题:
(1)人体通过各器官系统与组织细胞和外界环境进行物质交换,从而维持组织细胞的正常功能。____血管具有数量多、分布广等有利于物质交换的特点。有机物通过过程④进入血液的过程叫做_____,①②③表示气体交换的过程,其中利用气体的扩散作用进行气体交换的有_______。
(2)排球运动员需要较多的氧气和有机物,这些物质最终通过血液循环系统运输至组织细胞进行_____作用,为运动员提供能量,这些能量的最终来源是______。
(3)运动员剧烈运动后组织会产生许多废物,如尿素、多余的水、二氧化碳等物质,这些物质在体内积聚多了,会对人体有害。尿素离开人体的过程包括______(填图中序号)。
(4)运动员们上场后非常兴奋,心脏不由自主地“怦怦”直跳,调节该过程的心血管中枢位于_____,心跳加快还受到_____(填激素的名称)分泌增多的影响。
32. 经过多年发展,泰兴市黄桥现代农业园已初步形成绿色设施蔬菜栽培区、生态有机农业种养区、产业融合发展集聚区三大产业功能区。建造塑料大棚生产有机农产品,可以促进农民增收。番茄又名西红柿,生长周期短,其秧苗培育简便,是大棚种植常选的果蔬作物。请据图回答下列问题:
(1)图一为番茄叶片结构示意图,数字1-5表示相应的植物结构,有机物的合成需要的水分是由图一[3]中的______(填“导管”或“筛管”)运输来的。
(2)图二为番茄叶片进行的生命活动模式图,字母A、B、C表示相应的生理活动,其中能为番茄的生命活动提供能量的是字母______所示的过程。番茄鲜嫩多汁、酸甜可口,果实中的营养物质主要是由_____作用产生的。
(3)图三为番茄叶片在夏季晴朗的一天内吸收和释放二氧化碳量随时间变化的曲线图,曲线中的e点在中午时分二氧化碳吸收量下降的主要原因是为了避免图二中的字母_____所示的过程过强,关闭了图一中的部分[ ]_____所致。
(4)若夜间适当降低大棚内的温度,图三中的a点会_____(填“上移”或“下移”)。
33. 人的棕眼和蓝眼是由一对基因控制的,显性基因用D表示,隐性基因用d表示。如图一是一个家庭眼睛颜色的遗传系谱,据图一回答:
(1)人的棕眼和蓝眼称为一对_______,其中隐性性状是_______。
(2)若第三代6号的基因组成为dd,他的两个d基因分别来自第二代中的_____号和_____号。
(3)第一代1号的基因组成为______,第二代5号的基因组成为______。
(4)根据“二孩”政策,第二代3号和4号可再生一个孩子。那么他们再生一个孩子的眼睛颜色表现情况可用如图二中的______表示。
34. 每年春秋季节,由于冷空气活跃、气温变化幅度大,人体的新陈代谢无法快速适应气温骤降带来的变化,导致免疫力降低,更易感染流行性感冒,简称流感。
(1)下图为电子显微镜下观察到的流感病毒,该病毒没有细胞结构,只由______和蛋白质构成。从传染病的角度来看,流感病毒属于该病的______。
(2)流感主要以打喷嚏和咳嗽等飞沫传播为主,在流感季节,老师经常让打开教室窗户通风,从传染病的预防措施分析,打开窗户通风属于______。
(3)将流感疫苗接种到健康人的体内,疫苗会刺激淋巴细胞产生______从而提高人体对该传染病的抵抗力。这种免疫属于______(填“非特异性”或“特异性”)免疫。注射疫苗后一天内针孔处尽量不沾水,这是因为局部注射的针孔不能马上愈合,由皮肤和黏膜组成的人体第______道防线被破坏,容易造成感染。
(4)接种流感疫苗后,医生建议休息半个小时再离开,以便观察机体是否有过敏反应等不适症状。过敏反应是机体免疫功能______(填“过强”或“缺陷”)引起的,发生过敏反应的人,应及时咨询医生。
2024年江苏省泰州市海陵区中考一模生物试题(原卷版+解析版): 这是一份2024年江苏省泰州市海陵区中考一模生物试题(原卷版+解析版),文件包含2024年江苏省泰州市海陵区中考一模生物试题原卷版docx、2024年江苏省泰州市海陵区中考一模生物试题解析版docx等2份试卷配套教学资源,其中试卷共35页, 欢迎下载使用。
2024年江苏省启东市八年级中考一模生物试题(原卷版+解析版): 这是一份2024年江苏省启东市八年级中考一模生物试题(原卷版+解析版),文件包含2024年江苏省启东市八年级中考一模生物试题原卷版docx、2024年江苏省启东市八年级中考一模生物试题解析版docx等2份试卷配套教学资源,其中试卷共26页, 欢迎下载使用。
2024年江苏省连云港市中考一模生物试题(原卷版+解析版): 这是一份2024年江苏省连云港市中考一模生物试题(原卷版+解析版),文件包含2024年江苏省连云港市中考一模生物试题原卷版docx、2024年江苏省连云港市中考一模生物试题解析版docx等2份试卷配套教学资源,其中试卷共24页, 欢迎下载使用。