2024年江苏省启东市八年级中考一模生物试题(原卷版+解析版)
展开1. 龙年春晚歌曲《上春山》是一场美妙绝伦的对古诗词的致敬之旅,其中的诗句也蕴含着生命的现象。下列与生命现象无关的诗句是( )
A. 草长莺飞二月天,拂堤杨柳醉春烟B. 日出江花红胜火,春来江水绿如蓝
C. 薄寒能几许,春雨满池塘D. 春风得意马蹄疾,一日看尽长安花
【答案】C
【解析】
【分析】生物的特征:①生物的生活需要营养;②生物能进行呼吸;③生物能排出身体内产生的废物;④生物能对外界刺激作出反应;⑤生物能生长和繁殖;⑥生物都有遗传和变异的特性;⑦除病毒以外,生物都是由细胞构成的等。
【详解】A.诗句意为:农历二月,村子前后的青草已经渐渐发芽生长,黄莺飞来飞去。杨柳披着长长的绿枝条,随风摆动,好像在轻轻地抚摸着堤岸。故反映了生物能够生长的特征,A不符合题意。
B.“日出江花红胜火,春来江水绿如蓝”描写了水中的藻类植物大量繁殖的场景,B不符合题意。
C.“薄寒能几许,春雨满池塘”的意思是微弱的寒意悄然而至,春雨已经满满地充盈着池塘,诗句中描写的都是自然现象,没有体现生命现象,C符合题意。
D.诗句意为:春风里洋洋得意地跨马疾驰,一天就看完了长安的似锦繁花。诗句中描写了马的运动,与生命现象有关,D不符合题意。
故选C。
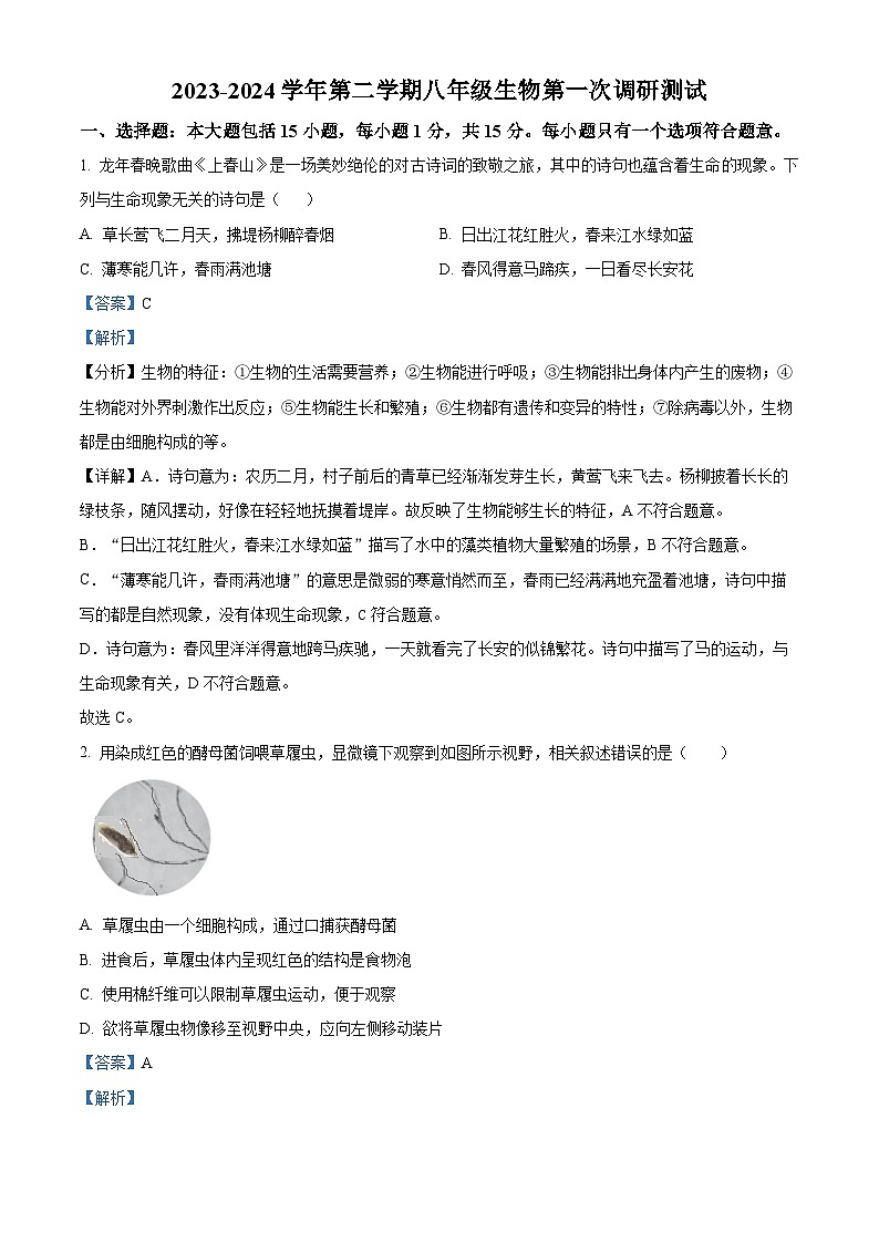
2. 用染成红色的酵母菌饲喂草履虫,显微镜下观察到如图所示视野,相关叙述错误的是( )
A. 草履虫由一个细胞构成,通过口捕获酵母菌
B. 进食后,草履虫体内呈现红色的结构是食物泡
C. 使用棉纤维可以限制草履虫运动,便于观察
D. 欲将草履虫物像移至视野中央,应向左侧移动装片
【答案】A
【解析】
【分析】草履虫是单细胞生物,能够独立完成生命活动。草履虫依靠口沟完成取食;氧的摄入、二氧化碳的排出都通过表膜;食物泡完成食物的消化和吸收;伸缩泡及收集管能够收集代谢废物和多余的水分,并排到体外;胞肛排出不能消化的食物残渣;靠纤毛的摆动在水中旋转前进。
【详解】A.草履虫由一个细胞构成,通过口沟捕获酵母菌,A错误
B.进食后,食物泡完成食物的消化和吸收,因此草履虫体内呈现红色的结构是食物泡,B正确。
C. 观察草履虫时,使用棉纤维可以限制草履虫运动,便于观察,C正确。
D. 显微镜呈倒像,标本移动的方向正好与物像移动的方向相反,因此欲将草履虫物像移至视野中央,应向左侧移动装片,D正确。
故选A。
3. 红松是我国珍贵的经济树木,科研人员对其种子萌发条件进行了相关研究,结果如图。下列有关叙述错误的是( )
A. 红松种子外无果皮包被,属于裸子植物
B. 15℃条件下,光照强度越弱越有利于红松种子的萌发
C. 图中条件中,25℃、光照强度为200μml•m﹣2•s﹣1最有利于红松种子萌发
D. 光照和适宜温度都是红松种子萌发必需的条件
【答案】D
【解析】
【分析】种子的萌发的外界条件为一定的水分、适宜的温度和充足的空气;自身条件是有完整而有活力的胚,种子已度过休眠期,具有胚发育所需的营养物质。
【详解】A.根据种子外有无果皮包被着,我们把种子植物分为裸子植物和被子植物两大类,裸子植物的种子外无果皮包被,是裸露的;被子植物的种子外有果皮包被着,能形成果实。红松种子外无果皮包被,属于裸子植物,A正确。
B. 由图可知,15℃条件下,随着光照强度的增加,种子的萌发率在逐渐降低。即光照强度越弱越有利于红松种子的萌发,B正确。
C. 由图可知,25℃、光照强度为200μml•m﹣2•s﹣1,最种子的萌发率最高,即最有利于红松种子萌发,C正确。
D.通过实验可知,适宜温度是红松种子萌发必需的条件,无光(即光照强度为0)时种子 也可以萌发,因此,光照不是红松种子萌发必需的条件,D错误。
故选D。
4. 科研人员对我国栽培风铃木的不同叶型进行了调查,结果如图。下列叙述错误的是( )
A. 图中的叶属于结构层次中的组织B. 叶的发育过程需进行细胞分裂和分化
C. 不同叶型的叶均是由芽发育而来D. 图中叶型的不同表现属于变异现象
【答案】A
【解析】
【分析】生物体的结构层次①细胞:除病毒外,细胞是生物体结构和功能的基本单位。②组织:由形态相似、结构和功能相同的一群细胞和细胞间质联合在一起构成。③器官:不同的组织按照一定的次序结合在一起。④系统:能够共同完成一种或几种生理功能的多个器官按照一定的次序组合在一起。⑤个体:由不同的器官或系统协调配合共同完成复杂的生命活动的生物。
【详解】A.绿色开花植物的六大器官包括:营养器官(根、茎、叶)和生殖器官(花、果实、种子)。可见,图中的叶属于结构层次中的器官,A错误。
B.细胞分裂就是一个细胞分成两个细胞的过程,细胞分裂使细胞数目增多。生物在个体发育过程中,一个或一种细胞通过分裂产生的后代,在形态、结构和生理功能上发生差异性的变化,这个过程叫做细胞分化,细胞分化产生了不同的细胞群,这样的细胞群叫组织。叶的发育过程需进行细胞分裂和分化,B正确。
C.种子的胚芽突破种皮背地生长,发育成芽,芽进一步发育成茎和叶。可见,不同叶型的叶均是由芽发育而来,C正确。
D.遗传是指生物亲子间的相似性,变异是生物的亲代与子代之间以及子代的个体之间在性状上的差异性。可见,图中叶型的不同表现属于变异现象,D正确。
故选A。
5. 节肢动物可以分为甲壳纲(蟹)、昆虫纲(苍蝇)、多足纲(蜈蚣)和蛛形纲(蜘蛛),由此判断节肢动物在动物分类等级中属于( )
A. 门B. 纲C. 目D. 科
【答案】A
【解析】
【分析】界、门、纲、目、科、属、种是生物的七个分类单位,其中界是最大的分类单位,往下依次减小,种是最基本的分类单位。
【详解】节肢动物可以分为甲壳纲(蟹)、昆虫纲(苍蝇)、多足纲(蜈蚣)和蛛形纲(蜘蛛)等多种纲,因此节肢动物属于纲的上一个分类单位门,BCD错误,A正确。
故选A。
6. 我国成功研发了全磁悬浮式人工心脏,如图所示,其工作原理是利用辅助泵提供动力,将心脏某腔室血液抽出并灌注到动脉。下列关于人工心脏的叙述,错误的是( )
A. 人体心脏属于器官,主要由肌肉组织构成
B. 可代替左心室的功能,作为肺循环的起点
C. 其泵出的血液进入主动脉
D. 人工心脏应保证血液呈单向流动
【答案】B
【解析】
【分析】心脏的结构如下:
【详解】A.心脏作为血液循环的动力器官,主要由心肌组成,心脏壁主要由肌肉组织构成,A正确。
B.由图可知,人工心脏可代替左心室的功能,左心室是体循环的起点,B错误。
C.结合题图可知,人工心脏泵出的血液会进入主动脉,主动脉中流动脉血,C正确。
D.心脏中有防止血液倒流的瓣膜,同侧的心室和心房之间有房室瓣,保证血液从心房流向心室;心室与动脉之间有动脉瓣,保证血液从心室流向动脉。所以,心脏中的血液流动的方向是:心房→心室→动脉。可见,人工心脏也应保证血液呈单向流动,D正确。
故选B。
7. 感动中国2020年度人物——张定宇,他是一名渐冻症患者,他说:“我必须跑得更快,才能跑赢时间,把重要的事情做完。”渐冻症是一种进展性运动神经元(负责支配效应器的神经元)功能丧失的疾病。某患者目前心跳、呼吸正常,但其肌肉已经逐渐萎缩。下列相关叙述错误的是( )
A. 神经元是神经系统结构和功能的基本单位
B. 从反射弧的角度看,运动神经元属于传出神经
C. 针刺患者的皮肤,可能出现有感觉但不能运动的现象
D. 患者的心跳、呼吸正常,说明大脑皮层功能正常
【答案】D
【解析】
【分析】神经调节的基本方式是反射,反射是指在中枢神经系统参与下,动物体或人体对内环境刺激所发生的有规律的反应。完成反射的结构基础是反射弧,反射弧通常由感受器、传入神经、神经中枢、传出神经、效应器组成。反射活动需要经过完整的反射弧来实现,若反射弧中任何环节在结构或功能上受损,反射就不能完成。
【详解】A.神经元即神经细胞,是神经系统最基本的结构和功能单位,在体内起着调节和控制的作用,A正确。
B.反射弧通常由感受器、传入神经、神经中枢、传出神经、效应器组成。由题意知,运动神经元负责支配效应器的神经元,故运动神经元属于传出神经,B正确。
C.反射活动需要经过完整的反射弧来实现。渐冻症是一种进展性运动神经元功能丧失的疾病。针刺患者的皮肤,可能出现有感觉但不能运动的现象,C正确。
D.脑干位于大脑的下方和小脑的前方,它的最下面与脊髓相连,脑干的灰质中有呼吸中枢、心血管运动中枢等,调节心跳、呼吸、血压等人体基本的生命活动。患者的心跳、呼吸正常,说明脑干皮层功能正常,D错误。
故选D。
8. 为演示正常眼的成像,展现近视眼的成因以及矫正方法,小研同学制作了一个眼球模型(推、拉注射器可以使水透镜曲度改变),如下图所示。下列叙述错误的是( )
A. 水透镜模拟了可调节曲度晶状体
B. “正常眼”状态下,物像会落在模拟视网膜的光屏上
C. 推动注射器增大水透镜曲度,可模拟“近视眼”
D. 可在光源和水透镜之间加凸透镜矫正“近视眼”
【答案】D
【解析】
【分析】(1)眼球的结构:眼球由眼球壁和内容物组成,眼球壁包括外膜、中膜和内膜,外膜由无色透明的角膜和白色坚韧的巩膜组成;中膜由虹膜、睫状体和脉络膜组成;内膜是含有感光细胞的视网膜;内容物由房水、晶状体、玻璃体组成。
(2)近视眼:如果晶状体的凸度过大,或眼球前后径过长,远处物体反射来的光线通过晶状体折射后形成的物像就会落在视网膜的前方,导致看不清远处的物体,形成近视眼。近视眼戴凹透镜加以矫正。
【详解】A.由图可知,水透镜模拟了可调节曲度的晶状体,A正确。
B.“正常眼”状态下,物像会落在模拟视网膜的光屏上,B正确。
C. 近视眼的晶状体的凸度过大,因此在实验时可推动注射器增大水透镜曲度,模拟“近视眼” ,C正确。
D.近视眼戴凹透镜加以矫正,因此可在光源和水透镜之间加凹透镜矫正“近视眼” ,D错误。
故选D。
9. 为探究血糖调节的影响因素,兴趣小组设计如图中的实验流程。下列叙述错误的是( )
A. 实验一中,起对照作用的是A鼠
B. 实验一中,B鼠和C鼠出现相关症状的原因是血糖低于正常水平
C. 实验二中,C鼠的症状较B鼠先得到缓解
D. 由实验推测,糖尿病可以通过注射胰岛素进行治疗
【答案】C
【解析】
【分析】(1)对照实验是在研究一种条件对研究对象的影响时,所进行的除了这种条件不同外,其他条件都相同的实验,这个不同的条件,就是唯一变量。一般的对实验变量进行处理的,就是实验组,没有对实验变量进行处理的就是对照组。为确保实验组、对照组实验结果的合理性,对影响实验的其他相关因素应设置均处于相同且理想状态,这样做的目的是控制单一变量,便于排除其它因素对实验结果的影响和干扰。(2)胰岛素的功能是调节糖在体内的吸收、利用和转化等,如促进血糖(血液中的葡萄糖)合成糖原,加速血糖的分解,从而降低血糖的浓度,使血糖维持在正常水平。
【详解】A.实验组的结果是未知的,是通过实验得出的。而对照组是已知的,不用实验就知道的常识。因此实验中A组是本实验的对照组,起对照作用,A正确。
B.胰岛素可以降低血糖浓度,因此B鼠和C鼠在注射胰岛素后会出现低血糖症状,B正确。
C.淀粉要被分解成葡萄糖才能被吸收,因此,注射葡萄糖的B鼠症状会先得到缓解,C错误。
D.由实验可知,胰岛素可以降低血糖含量,糖尿病可能是胰岛素不足,导致血糖含量偏高而引起的。注射胰岛素是治疗糖尿病最常用的方法,D正确。
故选C。
10. 杂技艺术在中国已经有2000多年的历史,在蹬技项目中,表演者仰卧在小台上双足向上,靠脚的推动改变各种轻重器皿的角度完成动作。相关叙述错误的是( )
A. 完成表演动作的动力来源于骨骼肌的收缩
B. 图中,膝关节中[1]关节头与[2]关节窝相互嵌合,确保关节牢固
C. 长期的运动训练,使表演者的韧带伸展性增强
D. 完成任何一个动作均需要多个系统的相互配合
【答案】B
【解析】
【分析】关节是骨连结的主要形式,在运动中起支点的作用。图中1关节窝,2关节头,3关节软骨。
【详解】A.人体能产生运动,是因为骨骼肌受到神经传来的刺激而收缩,再牵动骨绕着关节活动,骨起杠杆作用,关节起支点作用,骨骼肌收缩产生动力,A正确。
B.图2中结构1为关节窝,结构2是关节头,两者相互嵌合,确保关节牢固,B错误。
C.关节囊由结缔组织构成,包绕着整个关节,把相邻的两骨牢固地联系起来。关节囊及囊内外的韧带,使两骨的连接更加牢固。所以,杂技演员能做超出一般人运动范围的动作,是因为长期的运动训练使其关节结构中的关节囊和周围韧带的伸展性增强,C正确。
D.运动并不是仅靠运动系统来完成的,还需要神经系统的调节。运动所需的能量,有赖于消化系统、呼吸系统、循环系统等系统的配合。所以,杂技演员任何一个动作的完成,不仅需要运动系统的参与,还需要神经系统的支配和其他系统的辅助,D正确。
故选B。
11. 牡丹是中国传统观赏名花,近年来被开发为新型油料作物,其中“凤丹”是主要的产油品种。相关叙述错误的是( )
A. “凤丹”的花为两性花,①产生的花粉落到雌蕊柱头上,完成传粉
B. 种子萌发时[③]胚根最先突破种皮
C. 种子中[④]胚将发育为新植物体,应保持其结构完整
D. 叶进行光合作用产生的有机物可由导管运输至图2的胚乳处储存
【答案】D
【解析】
【分析】如图中,①花药,②子房,③胚根,④胚。
【详解】A.根据雄蕊和雌蕊的有无,花可以分为两性花、单性花,在一朵花中同时具有雌蕊和雄蕊的花叫两性花。在一朵花中只有雌蕊或只有雄蕊的花叫单性花,单性花分为雌花和雄花。“凤丹”的花既有雌蕊又有雄蕊,为两性花。①花药中有花粉,花粉落到雌蕊柱头上的过程称为传粉,A正确。
B.当一粒种子萌发时,首先要吸收水分。随后,子叶或胚乳中的营养物质逐渐转运给胚根、胚芽、胚轴。③胚根发育,突破种皮,形成根;胚轴伸长;胚芽发育成芽,芽进一步发育成茎和叶,B正确。
C.新植物的幼体是种子的④胚,胚由胚根、胚轴、胚芽和子叶组成,胚根发育成根;胚轴发育成根和茎连接的部位;胚芽发育成芽,芽进一步发育成茎和叶,因此,胚将发育为新植物体,应保持其结构的完整,C正确。
D.输导组织分为导管和筛管,导管运输水和无机盐,筛管运输有机物。因此,叶进行光合作用产生的有机物可由筛管运输至图2的胚乳处储存,D错误。
故选D。
12. 下列四组实验的相关描述正确的是( )
A. AB. BC. CD. D
【答案】C
【解析】
【分析】对照实验是在研究一种条件对研究对象的影响时,所进行的除了这种条件不同外,其他条件都相同的实验,这个不同的条件,就是唯一变量。一般的对实验变量进行处理的,就是实验组,没有对实验变量进行处理的就是对照组。为确保实验组、对照组实验结果的合理性,对影响实验的其他相关因素应设置均处于相同且理想状态,这样做的目的是控制单一变量,便于排除其它因素对实验结果的影响和干扰。
【详解】A.题图装置的唯一变量是光照,可用来探究光照对鼠妇分布的影响,A错误。
B.实验中,①号试管加入了清水,水不能将淀粉分解,因此该试管中有淀粉存在,滴加碘液后变蓝。②号试管加入了唾液,唾液中的唾液淀粉酶将淀粉全部分解为麦芽糖,麦芽糖遇碘液不变蓝,因此该试管滴加碘液后不变蓝,B错误。
C.取一些水生植物,放在盛有清水的大烧杯中。在水生植物上面倒罩一短颈玻璃漏斗,漏斗颈上套上灌满清水的玻璃管。将上述装置移至阳光下照射,能够观察到有气泡产生。待气体充满试管的一半时,取出玻璃管,迅速将快要熄灭的细木条插进管内,观察的现象是:管内的气体能使快要熄灭的细木条猛烈的燃烧起来,原因是氧气能助燃,能使快要熄灭的细木条重新燃烧,表明水生植物在光下能通过光合作用产生气体是氧气,C正确。
D.实验时,酒精会留在水蚤体内,影响水蚤的心率,从而影响实验结果的准确性。因此,不能选用同一只水蚤来研究不同浓度酒精对其心率的影响,D错误。
故选C。
13. 感染痢疾杆菌后,患者常出现水样便、急性腹痛、发烧等症状。人们可以采用口服减毒活菌苗进行预防,免疫期可维持六到十二个月。相关叙述错误的是( )
A. 痢疾杆菌是引起细菌性痢疾的传染源
B. 痢疾杆菌没有成形的细胞核,属于细菌
C. 口服疫苗属于预防传染病措施中的保护易感人群
D. 口服疫苗后,人体第三道免疫防线起作用
【答案】A
【解析】
【分析】传染病是由病原体引起的,能在人和人之间,或人和动物之间传播的疾病;预防传染病的一般措施可分为:控制传染源、切断传播途径、保护易感人群。
【详解】 A.引起人或动物患病的微生物叫做病原体,痢疾杆菌为引起该病的病原体,A错误。
B.痢疾杆菌属于细菌,细菌和其他生物相比,没有成形的细胞核,B正确。
C.预防传染病的一般措施可分为:控制传染源、切断传播途径、保护易感者。口服疫苗属于预防传染病措施中的保护易感人群,C正确。
D.口服疫苗后,能引发人体产生只针对痢疾杆菌起作用的抗体,这属于人体的第三道免疫防线,D正确。
故选A。
14. 下图表示长颈鹿进化简图。下列关于长颈鹿进化过程的阐述错误的是( )
A. 长颈鹿选择了有利变异以适应环境变化B. ①表示长颈鹿祖先的颈在长度上存在差异
C. ②表示有利变异生存,不利变异淘汰D. ③表示有利变异经过逐代积累和加强
【答案】A
【解析】
【分析】达尔文认为,自然选择的过程是一个长期的、缓慢的、连续的过程。由于生存斗争不断地进行,因而自然选择也是不断地进行,通过一代代的生存环境的选择作用,物种变异被定向地向着一个方向积累,于是性状逐渐和原来的祖先不同了,这样,新的物种就形成了。题图中:①表示长颈鹿祖先的颈和前肢在长度上存在差异;②表示通过生存斗争,长颈鹿有利变异保存下来,不利变异被淘汰;③表示有利变异经过逐代积累和加强,进化成现代的长颈鹿。
【详解】A.变异是不定向的,在一定环境的选择作用下,有利变异通过逐代积累而成为显著的适应性特征,A符合题意。
B.①表示长颈鹿祖先的颈和前肢在长度上存在差异,这是生物的变异现象,这些变异是可以遗传的,B不符合题意。
C.②表示通过生存斗争,长颈鹿有利变异保存下来,不利变异被淘汰,C不符合题意。
D.③表示有利变异经过逐代积累和加强,进化成现代的长颈鹿,D不符合题意。
故选A。
15. 中国共产党第二十次全国代表大会报告提出“推动绿色发展,促进人与自然和谐共生”。为环境保护和生物多样性的保护提出更高要求。下列做法不恰当的是( )
A. 开发清洁能源,逐步减少化石燃料使用
B. 禁止利用各种生物资源,建立更多的自然保护区
C. 减少污染,保护生物圈这个所有生物的共同家园
D. 保护绿色植物及其生活环境,维护生物圈的碳氧平衡
【答案】B
【解析】
【分析】有利于生态环境保护的措施有:保护绿水青山,建设生态文明;分类处理垃圾,回收利用资源;工厂排放的废气经过处理再排放;骑行共享单车,倡导绿色出行;植树造林;合理开发新能源;禁止燃放烟花爆竹等。
【详解】A.大力发展风力发电、太阳能发电项目,可防止化石燃料燃烧产生的一氧化碳、二氧化硫、二氧化氮有毒气体及烟尘对空气的污染,有利于保护环境,A正确。
B.不能禁止利用资源,应该合理利用各种生物资源,B错误。
C.生物圈就是生物与环境构成的一个统一的整体,它包括了地球上所有的生物及其生存的全部环境,因此生物圈是一个生态系统,而且是最大的生态系统。减少污染,保护生物圈这个所有生物的共同家园,C正确。
D.绿色植物在光合作用中制造氧,超过了自身呼吸作用对氧的需要,其余的氧气都以气体形式排到了大气中;绿色植物还通过光合作用,不断消耗大气中的二氧化碳,这样就维持了生物圈中二氧化碳的氧气的相对平衡,简称碳-氧平衡。因此,保护绿色植物及其生活环境,有利于维护生物圈的碳氧平衡,D正确。
故选B
二.非选择题(共4小题,除特殊说明外,每线0.5分,共15分)
16. 鸡蛋因营养非常丰富,价格相对便宜而成为我们餐桌上的的常用食品。其部分营养成分如下表所示(每100克含量):
(1)据表可知,鸡蛋中含量最高的营养物质是____。
(2)食用鸡蛋后,鸡蛋成分表中不需要经过消化就能直接吸收的营养物质有两类:维生素和______。
(3)鸡蛋中蛋白质从进入人体到被组织细胞利用,需要多个器官、系统的参与,下图是蛋白质在人体内发生变化的过程,其中字母a、b、c表示物质成分,序号①、②、③、④表示结构名称。
①蛋白质通过消化作用最终分解成的物质c为______,其通过消化道壁进入血液后由血液成分中的______运输到全身组织细胞。
②c进入组织细胞后,经过复杂的变化,构建成人体细胞的组成物质,若要为细胞供能,还需物质______(填字母)的参与,将其氧化分解。
③c被氧化分解产生的尿素等物质经血液循环运输到肾脏内,通过①的______作用进入到肾小囊和肾小管,并随着尿液排出体外。因此由④流出的血液与③中的血液相比,所含尿素的量____(填“增多”或“减少”)。
(4)鸡蛋营养丰富能促进幼儿生长发育,可有些幼儿吃全蛋会发生过敏反应,主要是对卵清蛋白过敏,从免疫学的角度分析,过敏反应中卵清蛋白属于______(填“抗体”或“抗原”)。
【答案】(1)蛋白质 (2)无机盐
(3) ①. 氨基酸 ②. 血浆 ③. a ④. 滤过##过滤 ⑤. 减少
(4)抗原
【解析】
【分析】(1)分析图示,a氧气,b二氧化碳,c氨基酸,①肾小球,②肾小管,③肾动脉、④肾静脉。
(2)食物中含有六大类营养物质:蛋白质、糖类、脂肪、维生素、水和无机盐,每种营养物质的含量和功能都不相同。
【小问1详解】
由表格数据可以看出,蛋白质的含量为13.3克,是鸡蛋中含量最高的营养物质。
【小问2详解】
食物所含的六类营养物质中,水、无机盐、维生素属于小分子物质,不需要消化就能被消化道直接吸收。因此,鸡蛋中的营养物质不需要被消化就能被消化道直接吸收的营养物质有维生素和无机盐。
【小问3详解】
血浆的功能是运载血细胞,运输营养物质和二氧化碳等代谢废物。蛋白质在胃内被初步消化,在小肠内被最终消化为氨基酸,被吸收进入血液后由血液成分中的血浆运输到组织细胞。图中a从外界进入肺,再由肺扩散进入血液,因此,a为氧气。在组织细胞内有机物被分解释放能量的过程,需要a氧气的参与。c氨基酸被氧化分解产生的尿素等废物,经血液运输到肾脏,通过①肾小球的滤过作用进入肾小囊和肾小管,随着尿液排出体外。血液经过③肾动脉进入肾脏,血液中的尿素、部分水和无机盐随尿液排出体外,血液经④肾静脉流出肾脏,因此,由④流出的血液与③中的血液相比,所含尿素的量减少。
【小问4详解】
引起淋巴细胞产生抗体的物质就是抗原。抗原包括进入人体的微生物等病原体、异物、异体器官等。抗体是指抗原物质侵入人体后,刺激淋巴细胞产生的一种抵抗该抗原物质的特殊蛋白质,可与相应抗原发生特异性结合的免疫球蛋白。从免疫学的角度分析,过敏反应中卵清蛋白属于抗原。
17. 贝贝瓜口感好,富含胡萝卜素,是菜农常种的作物。图1是贝贝瓜叶片进行的两项重要的生理活动,图2为某研究小组在适宜温度下的探究结果(lx为光照强度单位)。
(1)贝贝瓜在有光和无光情况下都进行的生理活动为图1中的[ ]_______([ ]内填数字),图2中的_______段只进行该项生理活动。
(2)由图2可知,该植物光合速率最快为图中的_______(填字母)点,此时的光照强度和二氧化碳的浓度分别是_______。
(3)限制ef段光合作用速率的主要环境因素是_______。
(4)根据上述研究及所学知识写出提高贝贝瓜产量的措施:______(写出2条)。
【答案】(1) ①. ②呼吸作用 ②. ab
(2) ①. d ②. 800lx 、600mg·L-1
(3)光照强度 (4)适当提高二氧化碳浓度、适当增加光照强度等
【解析】
【分析】分析题图,光合作用吸收二氧化碳释放氧气,呼吸作用吸收氧气释放二氧化碳,故图1中①是光合作用,②是呼吸作用。
【小问1详解】
呼吸作用时时刻刻都在活细胞中进行,因此有光无光均可进行的是②呼吸作用。光合作用吸收二氧化碳,呼吸作用释放二氧化碳,图2中横轴以下为负值,代表二氧化碳的释放量,ab段二氧化碳的释放量不变,说明只进行呼吸作用。
小问2详解】
d点二氧化碳吸收量最大,说明光合作用强度最大。此时的二氧化碳浓度为600mgL-1,光照强度为800lx。
【小问3详解】
ef 段二氧化碳吸收量几乎保持不变,说明随着二氧化碳浓度的增加,光合速率不再增大。而在不同光照强度下,光合速率不一样。光照强度为800lx的光合速率大于光照强度为350lx的光合速率。说明ef段限制光合作用的环境因素是光照强度。
【小问4详解】
上述研究告诉我们在一定范围内,随着二氧化碳浓度的增加,光合速率增大。随着光照强度的增大,光合速率增大。因此提高产量的措施就有:适当增加光照强度、增加二氧化碳浓度。
18. 家蚕起源于中国,是一种专以桑叶为食的寡食性昆虫,具有很高的经济价值。
(1)家蚕发育经历受精卵、幼虫、蛹和成虫四个时期,其发育类型属于______(填“完全变态发育”或“不完全变态发育”)。
(2)家蚕取食湿桑叶后,初期会出现发育延缓、体重下降等现象。据检测结果分析产生这一现象的原因是_________的降低,影响家蚕对桑叶中蛋白质的消化和吸收。
(3)研究发现控制家蚕食性的基因位于3号染色体上,该基因可通过______过程由亲代传递给子代。
(4)为获得广食性(可食用多种植物)的家蚕,研究人员利用生物学方法改变家蚕控制寡食性的基因,并在其后代中选育出广食性家蚕。
①寡食性和广食性是一对_______性状。
②将寡食性家蚕与广食性家蚕进行杂交,实验过程及结果如图2所示。据此判断______是隐性性状。若用B、b表示控制该性状的基因,则子二代中的寡食性家蚕的基因组成为______。
③为判断选育出的广食性家蚕能否开展规模化养殖,还需要进一步研究取食多种食物后家蚕________(多选)。
a.生命周期变化 b.产丝量的多少 c.产生受精卵数量 d.防御病毒能力
【答案】(1)完全变态发育
(2)蛋白酶活性 (3)(有性)生殖
(4) ①. 相对 ②. 广食性 ③. BB或Bb ④. abcd
【解析】
【分析】1、在由受精卵发育成新个体的过程中,幼体与成体的形态结构和生活习性差异很大,这种发育过程称为变态发育。经过“卵→幼虫→蛹→成虫”四个时期,这样的变态发育称为完全变态发育;经过“卵→若虫→成虫”三个时期,这样的变态发育称为不完全变态发育。2、生物体的某些性状是由一对基因控制的,而成对的基因往往有显性和隐性之分,显性基因是控制显性性状的基因,隐性基因是控制隐性性状的基因。当细胞内控制某种性状的一对基因,一个是显性、一个是隐性时,只有显性基因控制的性状才会表现出来;当控制某种性状的基因都是隐性基因时,才会表现出隐性性状。
【小问1详解】
结合分析可知,家蚕发育经历受精卵、幼虫、蛹和成虫四个时期,其发育类型属于完全变态发育。
【小问2详解】
酶是由活细胞产生的具有催化活性的有机物;酶的特点:高效性、专一性、作用条件温和。结合图1可知,与喂正常桑叶的幼蚕相比,喂湿桑叶的幼蚕肠道内蛋白酶活性降低,影响了家蚕对桑叶中营养物质的消化和吸收,从而导致发育延缓、体重下降等现象。
【小问3详解】
基因是有遗传效应的DNA片段,成对的基因呈线性排列在成对的染色体上。生物的各种性状都是由基因控制的,性状的遗传实质上是亲代通过生殖细胞把基因传递给了子代,在有性生殖过程中,精子与卵细胞就是基因在亲子代间传递的桥梁,即基因通过生殖细胞在亲子代之间传递遗传信息。可见,研究发现控制家蚕食性的基因位于3号染色体上,该基因可通过生殖细胞(精子和卵细胞)由亲代传递给子代。
【小问4详解】
①寡食性和广食性是同种生物同一性状的不同表现形式,属于一对相对性状。
②在一对相对性状的遗传过程中,子代个体中出现了亲代没有的性状,新出现的性状一定是隐性性状,亲代的性状是显性性状,亲代的基因组成是杂合的。所以,根据图2中的遗传规律(子一代:寡食性×寡食性→子二代出现:广食性),可推知寡食性是显性性状(基因组成为BB或Bb),广食性是隐性性状(基因组成为bb)。广食性子代的基因组成是bb,一个b基因来自父方,一个b基因来自母方,因此寡食性子一代的基因组成为Bb和Bb,所以寡食性子二代的基因组成为BB或Bb。遗传图解为:
③为判断选育出的广食性家蚕能否开展规模化养殖,还需要进一步研究取食多种食物后家蚕:a.生命周期变化、b.产丝量的多少、c.产生受精卵数量、d.防御病毒能力,故选:abcd。
19. 奥运龙形水系(图1)是亚洲最大的城区人工水系,是奥运公园最为重要的景观之一,龙形水系是以再生水作为唯一水源,建造时加入了微生物菌床、底泥、水生植物、水生动物(图2)等。
(1)微生物菌床中的微生物在龙形水系生态系统中主要承担着________者角色。
(2)龙形水系湿地生态系统能量的最终来源是_______。能量沿着________在该生态系统内进行流动。
(3)再生水中有机物和氮、磷等营养物质含量较高,且底泥较厚,加上水系水深较浅,阳光易于投射,导致水体中藻类过量繁殖,出现“水华”现象。种植的水生植物(如苦草、萍蓬草等)能有效防止底泥的再悬浮而影响水体的透明度,并通过根吸收湖水中氮、磷等营养物质,抑制浮游藻类的产生,保护鱼类生长环境,同时也起到水景绿化的作用。藻类与人工种植的水生植物都属于______者,二者属于________关系。
(4)为了降低龙形水系中总氮、总磷的含量,研究人员对部分水生植物“去除”氮、磷的情况进行了研究,结果如图3。对氮和磷去除率最高的植物分别是______。
【答案】(1)分解 (2) ①. 太阳能##光能##光照 ②. 食物链##食物网
(3) ①. 生产 ②. 竞争
(4)水竹、狐尾藻
【解析】
【分析】生态系统是指在一定地域内,生物与环境所形成的统一整体。一个完整的生态系统包括生物部分和非生物部分,非生物部分包括阳光、空气、水、温度等,生物部分由生产者(植物)、消费者(动物)和分解者(细菌、真菌)组成。能量在沿着食物链流动的过程中是逐级递减的,一般有10%-20%的能量能够流入下一个营养级。生态系统具有一定的自动调节能力,但这种自动调节能力有一定限度,如果外界干扰超过了这个限度,生态系统就会遭到破坏。
【小问1详解】
微生物能将动植物残体中的有机物分解成无机物归还无机环境,参与物质的循环,属于生态系统的分解者。
【小问2详解】
该生态系统中,只有绿色植物才能进行光合作用固定太阳能,其他生物直接或间接的以植物为食,因此生物体内的能量最终来源太阳;生产者通过光合作用把太阳能转化成化学能,固定在制造的有机物中,输入到第一营养级,然后沿着食物链和食物网在不同的营养级中依次传递。
【小问3详解】
根需要不断吸收水、无机盐等营养物质,种植的水生植物能有效防止底泥的再悬浮而影响水体的透明度,并通过根吸收湖水中的氮、磷等营养物质,抑制浮游藻类的产生,保护鱼类生长环境,同时也起到水景绿化的作用。藻类与人工种植的水生植物能进行光合作用将太阳能转变为化学能,将无机物转化为有机物,不仅供自身生长发育的需要,也是其他生物类群的食物和能源的提供者,属于该池塘生态系统中的生产者。藻类和人工种植的水生植物会争夺营养物质和生存空间,属于竞争关系。
【小问4详解】
由研究结果可知,不同水生植物对氮的去除率高于对磷的去除率;不同植物对磷的去除率有差异,对氮去除率最高的植物是水竹;不同植物对磷的去除率有差异,狐尾藻对磷的去除率最高。因此对氮和磷去除率最高的植物分别是水竹、狐尾藻。A.该装置可用来探究温度对鼠妇分布的影响
B.向两试管中滴加碘液,②中液体变蓝
C.试管中收集到的气体为氧气
D.应选用同一只水蚤来研究不同浓度酒精对其心率的影响
蛋白质
糖类
脂肪
维生素A
维生素B1
维生素B2
维生素E
钾
钠
磷
钙
镁
13.3
克
2.8克
8.8克
234微克
110微克
270微克
1840微克
154毫克
131.5
毫克
130毫克
56
毫克
10
毫克
2024年广西梧州市中考一模生物试题(原卷版+解析版): 这是一份2024年广西梧州市中考一模生物试题(原卷版+解析版),文件包含2024年广西梧州市中考一模生物试题原卷版docx、2024年广西梧州市中考一模生物试题解析版docx等2份试卷配套教学资源,其中试卷共24页, 欢迎下载使用。
2024年广西南宁地区八年级中考一模生物试题(原卷版+解析版): 这是一份2024年广西南宁地区八年级中考一模生物试题(原卷版+解析版),文件包含2024年广西南宁地区八年级中考一模生物试题原卷版docx、2024年广西南宁地区八年级中考一模生物试题解析版docx等2份试卷配套教学资源,其中试卷共24页, 欢迎下载使用。
2024年江苏省南通市中考二模生物试题(原卷版+解析版): 这是一份2024年江苏省南通市中考二模生物试题(原卷版+解析版),文件包含2024年江苏省南通市中考二模生物试题原卷版docx、2024年江苏省南通市中考二模生物试题解析版docx等2份试卷配套教学资源,其中试卷共26页, 欢迎下载使用。

