所属成套资源:2024昆明一中高三下学期第八次高考适应性考试及答案(九科)
2024昆明一中高三下学期第八次高考适应性考试化学试题含解析
展开
这是一份2024昆明一中高三下学期第八次高考适应性考试化学试题含解析,文件包含云南省昆明市第一中学2024届高第八次考前适应性考试理综-化学试卷含解析docx、云南省昆明市第一中学2024届高第八次考前适应性考试理综-化学试卷无答案docx等2份试卷配套教学资源,其中试卷共24页, 欢迎下载使用。
本试卷分选择题和非选择题两部分。满分300分,考试用时150分钟。
注意事项:
1.答题前,考生务必将自己的准考证号、姓名填写在答题卡上。考生要认真核对答题卡上所粘贴的条形码中“准考证号、姓名、考试科目”与考生本人准考证号、姓名是否一致。
2.答选择题时,每小题选出答案后,用2B铅笔把答题卡上对应题目的答案标号涂黑。如需改动,用橡皮擦擦干净后,再选涂其他答案标号。答非选择题时,必须使用0.5毫米的黑色墨水签字笔在答题卡上书写,要求字体工整、笔迹清晰。作图题可先用铅笔在答题卡规定的位置绘出,确认后再用0.5毫米的黑色墨水签字笔描清楚。必须在题号所指示的答题区域作答,超出答题区域书写的答案无效,在试题卷、草稿纸上答题无效。
3.考试结束后,将本试卷和答题卡一并交回。
可能用到的相对原子质量:H 1 C 12 N 14 O 16 Fe 56 Ni 59 Te 128
一、选择题:本题共13小题,每小题6分,共78分。在每小题给出的四个选项中,只有一项是符合题目要求的。
1. 下列物质的用途与主要使用目的对应的是
A. 葡萄酒中添加——漂白
B. 食盐中添加——补充微量元素钾
C. 在钢铁制品表面喷涂油漆——装饰、美观
D. 生香蕉喷洒乙烯利(可释放乙烯)——催熟果实
2. 无催化剂无溶剂条件下,通过Paal-Knrr反应可合成吡咯的衍生物丙(如图)。
下列叙述正确是
A. 可用新制氢氧化铜检验甲是否反应完全
B. 乙分子中的原子可能全部共面
C. 甲与乙发生加成、消去反应生成中间体丁
D. 1ml丙与5ml氢气反应的产物中不含手性碳原子
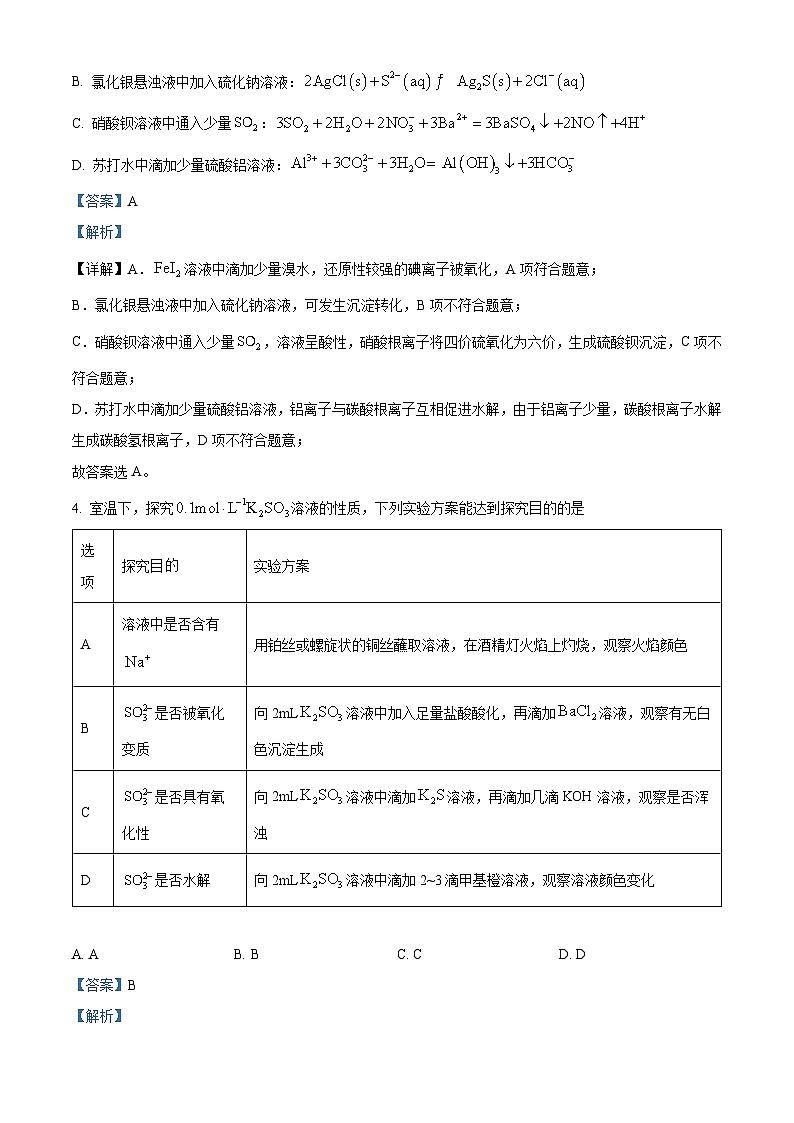
3. 下列离子方程式中,错误的是
A. 溶液中滴加少量溴水:
B. 氯化银悬浊液中加入硫化钠溶液:
C. 硝酸钡溶液中通入少量:
D. 苏打水中滴加少量硫酸铝溶液:
4. 室温下,探究溶液性质,下列实验方案能达到探究目的的是
A. AB. BC. CD. D
5. 一种性能优越的高分子材料的结构如图所示。其中,W、X、Y、Z为原子序数依次增大的短周期元素,基态Y、Z原子核外电子运动的空间状态均有5个。下列说法正确的是
A. X、Y、Z分别与W形成的简单化合物中,X的最稳定
B. 四种元素中Y的第一电离能最大,Z的电负性最大
C 仅由上述四种元素不可能形成离子化合物
D. 该高分子中不存在大π键
6. 可充电水系电池因其安全性高、成本低而成为大规模能源存储的潜在系统。我国某高校研究人员报告了一种两性羟基乙酸铝()为电解质的水系电池,其电解质具有和双极电离能力,可促进蒽醌(AQ)电极和氢氧化镍()电极的氧化还原反应,工作原理如图所示,下列说法正确的是
A. 的
B. 充电时,阴极的电极反应式为:
C. 放电时,正极与负极的电势差逐渐增大
D. 放电时,正极与负极的质量差逐渐减小
7. 常温下,含铝的常规电解质溶液中,,;,;(羟基乙酸铝)溶液中,,;,,
下列说法错误的是
A. 不能直接发生碱式电离
B. ,平衡常数的值为
C. 发生碱式电离的程度大于酸式电离的程度
D. 羟基乙酸铝溶液中加入少量硫酸铝固体,溶液的pH增大
8. 碲具有独特的理化性质,被广泛应用于军工、航天、石油化工、冶金等领域。从碲铜渣[主要成分为,含Bi(Ⅲ)、Sb(Ⅲ)、Pb(Ⅱ)、Se等杂质]中分离提纯碲的一种流程如下图所示。
回答下列问题:
(1)“氧化酸浸”时,发生反应生成难溶的,该反应的化学方程式为___________。
(2)已知“碱浸除杂”所得浸出液中硒和碲的化合价相同,“氧化沉碲”的目的是利用钠盐的溶解性差异分离硒和碲,推测滤液2中硒的存在形式是___________(填离子符号);为除去所得表面吸附的杂质,将其置于氢氧化钠溶液中进行常温漂洗,漂洗液与滤液2合并,经煮沸后可返回上述流程中的___________工序循环利用,煮沸的目的是___________。
(3)在“溶解还原”工序中生成单质Te的总反应的离子方程式为___________。
(4)滤液1、2、3中,含铜量较高,可用于回收铜的是___________。
(5)碲是第五周期氧族元素,其基态原子价层电子排布式为___________;常温常压下,单质碲为六方晶体结构,8个原子位于晶胞顶点,2个原子位于晶胞内部,晶胞参数如图所示,其中,、,,,碲晶体的密度为___________(列出计算式即可)。
9. 桥式配合物可催化生命体内的多种生物化学反应,广泛存在于蛋白质和酶的活性部位。铁离子可与多种有机、无机配体形成结构新颖、性质优异的桥式配合物。其中,是一种氧桥三核铁(Ⅲ)配合物(相对分子质量),其配阳离子结构如图(氢原子已略去)。该配合物的制备原理及实验步骤如下:
i.制备:在80℃水浴加热条件下,将硝酸铁溶液逐滴加入乙酸钠溶液中,继续搅拌加热反应,直到溶液表面出现晶膜,充分冷却结晶,抽滤(减压过滤)、低温烘干得到产品(红棕色晶体)。
ii.铁含量测定:准确称取一定质量的产品,配制成250mL溶液。移取25.00mL溶液于锥形瓶中,加入盐酸,使溶液由红棕色变为黄色,再加入2滴磺基水杨酸钠指示剂,用EDTA溶液滴定,重复三次。
iii.热重分析
回答下列问题:
(1)该氧桥三核铁(Ⅲ)配合物的阳离子中,居于中心的O原子(三桥氧)位于三个形成的正三角形的中心,三桥氧原子的轨道杂化类型为___________;的配位数为___________。
(2)步骤i中,采用冷却结晶说明的溶解度受温度的影响___________(填“较小”或“较大”);减压过滤的优点是___________。
(3)步骤ⅱ中,配制成250mL溶液需要的玻璃仪器有烧杯、量筒、玻璃棒、___________和___________;加入盐酸发生反应的离子方程式为___________;若在滴定终点时俯视读数,其他操作无误,则铁含量的测定结果___________(填“偏大”“偏小”或“无影响”)。
(4)步骤ⅲ中,准确称量一定量样品于下列仪器中的___________(填标号),并置于加热炉中,逐步升温至1000℃,所得热重曲线如右上图。失重4.95%时剩余固体物质的化学式为___________。
10. 合成氨工业是化学支柱产业之一,在国民经济中有着不可替代的作用。回答下列问题:
(1)钌催化合成氨过程中,可能经历的反应历程如下表(*表示催化剂活性位或物种在催化剂活性位的吸附态,为催化剂表面的氢空位,为活性氢)。
决定合成氨总反应速率是___________(填反应序号),从结构的角度分析,其原因是___________。
(2)某温度下,在恒温恒压密闭容器中投入1ml和3ml合成氨,若初始体积为V,平衡时体积为0.9V,则的平衡转化率为___________;向平衡后的体系中再充入一定量的He,此时___________(填“大于”“小于”或“等于”)。
(3)若反应速率,,其中、是与温度有关的速率常数,则合成氨反应的平衡常数___________(用含、的代数式表示);已知合成氨反应放热,判断___________(填“大于”“小于”或“等于”)。
(4)氨与铜离子形成的四氨合铜离子是碱性镀铜中电镀液的主要成分。常温下,向悬浊液(有足量固体)中滴加氨水,变化如下:、,溶液中与pH的关系如图所示(M表示、、、)。已知的。、、、中,代表、的分别是___________、___________;___________。
、、、
11. 化合物I是我国某团队正在研制的一种抗炎药物的先导化合物,其合成路线如下:
回答下列问题:
(1)A的官能团名称为___________;生成C的反应类型为___________;D的化学名称为___________。
(2)G的结构简式为___________;H分子中碳原子的轨道杂化类型有___________种。
(3)由H合成I的反应历程可简化表示为(未参与该反应的基团用、表示):
该反应过程中不生成,理论上,投料比___________;③的反应方程式为___________。
(4)A的芳香族同分异构体中,同时满足下列条件的共有___________种(不考虑立体异构);
①苯环上有3个取代基;②能发生银镜反应和水解反应;③能与氯化铁溶液发生显色反应;
④不含过氧键(—O—O—)。
其中,核磁共振氢谱显示为5组峰,且峰面积比为2∶2∶2∶1∶1的同分异构体的结构简式为___________(写出一种即可)。选项
探究目的
实验方案
A
溶液中是否含有
用铂丝或螺旋状的铜丝蘸取溶液,在酒精灯火焰上灼烧,观察火焰颜色
B
是否被氧化变质
向2mL溶液中加入足量盐酸酸化,再滴加溶液,观察有无白色沉淀生成
C
是否具有氧化性
向2mL溶液中滴加溶液,再滴加几滴KOH溶液,观察是否浑浊
D
是否水解
向2mL溶液中滴加2~3滴甲基橙溶液,观察溶液颜色变化
序号
反应
活化能/eV
①
0.85
②
2.25
③
0.41
④
0.56
⑤
1.08
⑥
0.99
⑦
1.23
⑧
0.93
相关试卷
这是一份云南省昆明市第一中学2023-2024学年高三下学期第八次高考适应性考试化学试题(Word版附解析),文件包含云南省昆明市第一中学2024届高第八次考前适应性考试理综-化学试卷Word版含解析docx、云南省昆明市第一中学2024届高第八次考前适应性考试理综-化学试卷Word版无答案docx等2份试卷配套教学资源,其中试卷共24页, 欢迎下载使用。
这是一份2024长沙一中高三下学期高考适应性演练(一)化学PDF版含解析,文件包含2024届湖南省长沙市第一中高三下学期高考适应性演练一化学pdf、2024届湖南省长沙市第一中高三下学期高考适应性演练一化学答案pdf等2份试卷配套教学资源,其中试卷共15页, 欢迎下载使用。
这是一份重庆市第一中学校2023届高三下学期适应性考试化学试题(含解析),共24页。试卷主要包含了单选题,工业流程题,原理综合题,实验题,有机推断题等内容,欢迎下载使用。

