辽宁省凌源市2023-2024学年高三下学期第三次模拟考试生物试卷(原卷版+解析版)
展开
这是一份辽宁省凌源市2023-2024学年高三下学期第三次模拟考试生物试卷(原卷版+解析版),文件包含辽宁省凌源市2023-2024学年高三下学期第三次模拟考试生物试卷原卷版docx、辽宁省凌源市2023-2024学年高三下学期第三次模拟考试生物试卷解析版docx等2份试卷配套教学资源,其中试卷共35页, 欢迎下载使用。
注意事项:
1.答题前,考生务必将自己的姓名、考生号、考场号、座位号填写在答题卡上。
2.回答选择题时,选出每小题答案后,用铅笔把答题卡上对应题目的答案标号涂黑。如需改动,用橡皮擦干净后,再选涂其他答案标号。回答非选择题时,将答案写在答题卡上。写在本试卷上无效。
3.考试结束后,将本试卷和答题卡一并交回。
4.本试卷主要考试内容:人教版必修1、2,选择性必修1、2、3。
一、选择题:本题共15小题,每小题2分,共30分。在每小题给出的四个选项中,只有一项是符合题目要求的。
1. 系统素是一条多肽链(18肽)。植物被昆虫食害后,体内系统素从受伤害处传至未受伤害处,激活蛋白酶抑制剂基因的表达,促进防御蛋白质的合成。下列说法错误的是( )
A 系统素由 18个氨基酸通过脱水缩合形成
B. 推测系统素是一种信号传递分子
C. 促进蛋白酶抑制剂基因的表达有助于植物防御能力的提高
D. 高温处理后的系统素不会与双缩脲试剂发生颜色反应
【答案】D
【解析】
【分析】1、根据题干信息“系统素从伤害处传遍全身,促进蛋白酶抑制剂基因的活化,增加蛋白酶抑制剂的合成,从而防御昆虫的食害”,则系统素是植物细胞释放的使细胞代谢改变的物质,是一种信号传递分子。
2、氨基酸通过脱水缩合形成蛋白质,脱水缩合过程中脱去的水分子数=肽键数=氨基酸数-肽链数。
【详解】A、系统素为18肽,则由18个氨基酸通过脱水缩合形成,A正确;
B、植物被昆虫食害后,体内系统素从受伤害处传至未受伤害处,激活蛋白酶抑制剂基因的表达,促进防御蛋白质的合成,由此可推测系统素是一种信号传递分子,B正确;
C、促进蛋白酶抑制剂基因的表达,促进防御蛋白质的合成,这有助于植物防御能力的提高,C正确;
D、高温处理一般不会影响系统素的肽键结构,故高温处理后的系统素会与双缩脲试剂发生紫色反应,D错误。
故选D。
2. 盐酸同唾液淀粉酶一样,可以促进淀粉的水解,同时作为胃酸的成分,为胃蛋白酶活性的发挥提供适宜的酸性环境。下列说法错误的是( )
A. 胃蛋白酶的最适pH 小于唾液淀粉酶的
B. 相比于盐酸,唾液淀粉酶为淀粉的水解提供的活化能更多
C. 用唾液淀粉酶和胃蛋白酶分别作用于淀粉,可验证酶的专一性
D. 在唾液淀粉酶和胃蛋白酶的加工成熟过程中,均需要用到囊泡运输
【答案】B
【解析】
【分析】酶是由活细胞产生的具有催化作用的有机物,绝大多数酶是蛋白质,极少数酶是RNA。酶的特性:高效性、专一性和作用条件温和的特性,高温、过酸和过碱会使酶失活,而低温只是抑制酶的活性。
【详解】A、胃液的pH小于唾液,因此胃蛋白酶的最适pH 小于唾液淀粉酶的,A正确;
B、盐酸,唾液淀粉酶催化淀粉水解的原理是降低淀粉水解所需要的活化能,B错误;
C、酶的专一性指一种酶只能催化一种或者一类反应的进行,用唾液淀粉酶和胃蛋白酶分别作用于淀粉,则胃蛋白酶不能水解淀粉,则可验证酶的专一性,C正确;
D、唾液淀粉酶和胃蛋白酶是分泌蛋白,在唾液淀粉酶和胃蛋白酶的加工成熟过程中,均需要用到囊泡运输,D正确。
故选B。
3. 葡萄糖是细胞进行生命活动不可或缺关键能量来源之一,因此它也被誉为“生命的燃料”。下列关于人体内葡萄糖的叙述,正确的是( )
A. 葡萄糖不能被水解,常作为生命活动的直接能源物质
B. 氧气充足时,葡萄糖会进入线粒体中被彻底氧化分解
C. 用斐林试剂鉴定某样液出现砖红色沉淀,说明该样液中含有葡萄糖
D. 输液时加入的等渗葡萄糖溶液既可以供能,也可以维持渗透压平衡
【答案】D
【解析】
【分析】糖类的基本元素是C、H、O,分为单糖、二糖和多糖,是主要的能源物质。常见的单糖有葡萄糖、果糖、半乳糖、核糖和脱氧核糖等;植物细胞中常见的二糖是蔗糖和麦芽糖,动物细胞中常见的二糖是乳糖;植物细胞中常见的多糖是纤维素和淀粉,动物细胞中常见的多糖是糖原。
【详解】A、葡萄糖是单糖,不能再被水解,生命活动的直接能源物质是ATP,A错误;
B、葡萄糖的氧化分解是在细胞质基质,不是在线粒体,B错误;
C、用斐林试剂鉴定某样液出现砖红色沉淀,说明该样液中含有还原糖,但不一定是葡萄糖,C错误;
D、输液时加入的等渗葡萄糖溶液既可以供能,也可以维持渗透压平衡,D正确。
故选D。
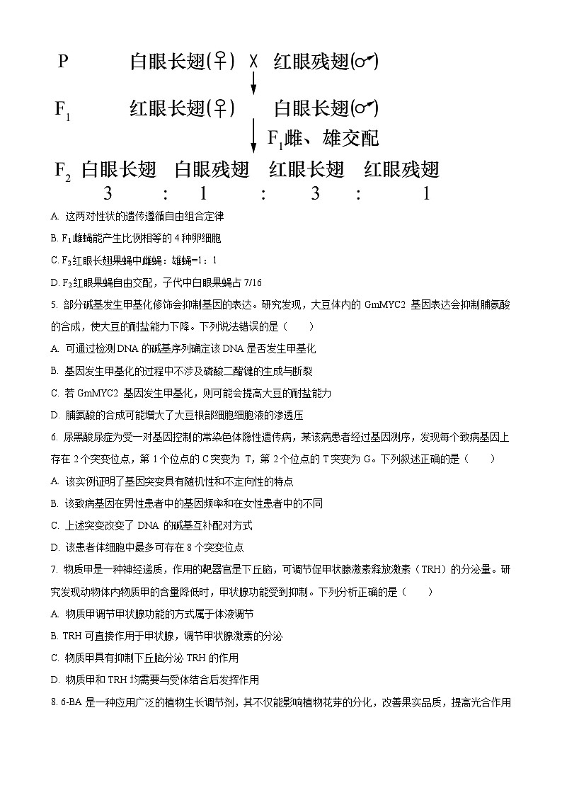
4. 让纯合亲本白眼长翅果蝇和红眼残翅果蝇进行杂交,结果如图所示。F2中每种表现型都有雌、雄个体。根据杂交结果可知,下列分析不成立的是( )
A. 这两对性状的遗传遵循自由组合定律
B. F1雌蝇能产生比例相等的4种卵细胞
C. F2红眼长翅果蝇中雌蝇:雄蝇=1:1
D. F2红眼果蝇自由交配,子代中白眼果蝇占7/16
【答案】D
【解析】
【分析】基因自由组合定律的实质是:位于非同源染色体上的非等位基因的分离或自由组合是互不干扰的;在减数分裂过程中,同源染色体上的等位基因彼此分离的同时,非同源染色体上的非等位基因自由组合。
【详解】A、F1全为长翅,F2代中雌雄长翅与残翅的数量比都是3:1,说明控制长翅和残翅的基因在常染色体上,亲本的基因型可设为AA和aa,F1中雌果蝇都是红眼,雄果蝇都是白眼,说明红眼是显性性状,且雌雄表现型不同,说明控制该对性状的基因位于X染色体上,亲本的基因型可设为XbXb和XBY,两对基因位于两对染色体上,符合自由组合定律,A正确;
B、结合A可知,亲本雌果蝇的基因型是AAXbXb,雄果蝇的基因型是aaXBY,F1的基因型为AaXBXb和AaXbY,则F1中AaXBXb能产生AXB、AXb、aXB、aXb比例相等的4种卵细胞,B正确;
C、F2中红眼长翅雌性个体的基因型AAXBXb、AaXBXb,红眼长翅雄果蝇基因型是AAXBY、AaXBY,比例为1:1,C正确;
D、F2中的红眼雌雄果蝇随机交配,即XBXb、XBY自由交配,子代中白眼果蝇XbY的比例是1/4,D错误。
故选D。
5. 部分碱基发生甲基化修饰会抑制基因的表达。研究发现,大豆体内的 GmMYC2 基因表达会抑制脯氨酸的合成,使大豆的耐盐能力下降。下列说法错误的是( )
A. 可通过检测DNA的碱基序列确定该DNA是否发生甲基化
B. 基因发生甲基化的过程中不涉及磷酸二酯键的生成与断裂
C. 若GmMYC2 基因发生甲基化,则可能会提高大豆的耐盐能力
D. 脯氨酸的合成可能增大了大豆根部细胞细胞液的渗透压
【答案】A
【解析】
【分析】表观遗传是指DNA序列不发生变化,但基因的表达却发生了可遗传的改变,即基因型未发生变化而表现型却发生了改变
【详解】A、甲基化不会改变DNA的碱基序列,因此无法通过检测 DNA 的碱基序列确定该DNA 是否发生甲基化,A错误;
B、甲基化不涉及核苷酸数目的改变,所以无磷酸二酯键的断裂与生成,B正确;
C、若GmMYC2 基因发生甲基化,从而影响该基因的表达,GmMYC2 基因表达会抑制脯氨酸的合成,现在基因不表达,故脯氨酸合成增加,大豆耐盐性增加,C正确;
D、脯氨酸的合成是大豆耐盐性增加,脯氨酸含量增加可增大根部细胞渗透压,如果外部环境含盐量一定程度的增加,可能增大了大豆根部细胞细胞液的渗透压,D正确。
故选A。
6. 尿黑酸尿症为受一对基因控制的常染色体隐性遗传病,某该病患者经过基因测序,发现每个致病基因上存在2个突变位点,第1个位点的C突变为 T,第2个位点的T突变为G。下列叙述正确的是( )
A. 该实例证明了基因突变具有随机性和不定向性的特点
B. 该致病基因在男性患者中的基因频率和在女性患者中的不同
C. 上述突变改变了 DNA 的碱基互补配对方式
D. 该患者体细胞中最多可存在8个突变位点
【答案】D
【解析】
【分析】基因突变是基因结构的改变,包括碱基对的增添、缺失或替换。基因突变发生的时间主要是细胞分裂的间期。基因突变的特点是低频性、普遍性、随机性、不定向性等。
【详解】A、该实例每个致病基因上存在2个突变位点,第1个位点的C突变为 T,第2个位点的T突变为G,证明了基因突变具有随机性的特点,A错误;
B、该致病基因位于常染色体,在男性患者中的基因频率和在女性患者中的相同,B错误;
C、基因突变是DNA分子中发生碱基对的增添、替换、缺失,该突变不会改变 DNA 的碱基互补配对方式,C错误;
D、该患者每个致病基因上存在2个突变位点,则一对染色体上有4个突变位点,体细胞在有丝分裂复制后最多可能存在8个突变位点,D正确。
故选D。
7. 物质甲是一种神经递质,作用的靶器官是下丘脑,可调节促甲状腺激素释放激素(TRH)的分泌量。研究发现动物体内物质甲的含量降低时,甲状腺功能受到抑制。下列分析正确的是( )
A. 物质甲调节甲状腺功能的方式属于体液调节
B. TRH可直接作用于甲状腺,调节甲状腺激素的分泌
C. 物质甲具有抑制下丘脑分泌TRH的作用
D. 物质甲和TRH均需要与受体结合后发挥作用
【答案】D
【解析】
【分析】甲状腺激素的调节过程:下丘脑→促甲状腺激素释放激素→垂体→促甲状腺激素→甲状腺→甲状腺激素,同时甲状腺激素还能对下丘脑和垂体进行负反馈调节。
【详解】A、物质甲调节甲状腺功能既有神经递质参与的神经调节,也有激素参与,故方式属于神经一体液调节,A错误;
B、TRH作用于垂体,垂体分泌促甲状腺激素(TSH),TSH 再作用于甲状腺,调节甲状腺激素的分泌,B错误;
C、当物质甲的含量降低时,甲状腺功能受到抑制,推测物质甲具有促进下丘脑分泌 TRH 的作用,C错误;
D、物质甲是神经递质,TRH属于激素,两者都是信息分子,需要与受体结合后发挥作用,D正确。
故选D。
8. 6-BA是一种应用广泛的植物生长调节剂,其不仅能影响植物花芽的分化,改善果实品质,提高光合作用效率,还能延缓植株的衰老,使植株完全落叶的时间推迟10~15天。下列有关6-BA的说法,错误的是( )
A. 6-BA对植物生长有着和细胞分裂素类似的调节作用
B. 6-BA进入植物体后会快速被酶降解而失去正常功效
C. 用一定浓度的6-BA处理农作物能增加农作物的产量
D. 6-BA的喷施浓度和时期可能影响其对植物的作用效果
【答案】B
【解析】
【分析】植物生长调节剂是由人工合成的对植物生长发育具有调节作用的化学物质,具有容易合成、原料广泛、效果稳定的特点。
【详解】A、6-BA能影响植物花芽的分化,还能延缓植株的衰老,对植物生长有着和细胞分裂素类似的调节作用,A正确;
B、6-BA是一种植物生长调节剂,细胞内缺乏分解6-BA的酶,因此6-BA进入植物体后不会被酶快速分解,B错误;
C、6-BA能提高光合作用效率,还能延缓植株的衰老,用一定浓度的6-BA处理农作物能增加农作物的产量,C正确;
D、植物的作用效果与6-BA的喷施浓度和时期有关,D正确。
故选B。
9. 某地疾控部门对新冠疫苗接种做了如下说明:①本次使用的是全病毒灭活疫苗(破坏病毒蛋白的空间结构,保留其免疫原性);②免疫程序为2针,至少间隔14天,接种部位为上臂三角肌。下列叙述正确的是( )
A. 灭活的病毒能在人体内增殖但不会使人患病
B. 若疫苗数量相同,则使用肌肉注射比使用静脉注射产生的抗体多
C. 接种第2针后,人体内的浆细胞有一部分是记忆B细胞增殖分化产生的
D. 疫苗的防治作用原理与注射康复者的血清提取物救治患者的原理相同
【答案】C
【解析】
【分析】1、体液免疫主要针对的目标是细胞外的病原体和毒素;细胞免疫直接对抗入侵的病原体、被病原体感染的细胞、癌细胞和移植器官的异体细胞。
2、免疫系统具有防御、监控和清除功能;人体有三道防线抵御病原体的攻击,其中皮肤、黏膜是保卫人体的第一道防线;主要由免疫器官和免疫细胞组成的是人体的第三道防线,属于特异性免疫。
【详解】A、病毒灭活疫苗是将病毒通过化学方法失去感染力和复制力,但仍保持该疫苗的抗原特性,即灭活的病毒能在人体内不能增殖,A错误;
B、静脉注射直接通过血液运输,疫苗剂量稳定肌肉注射疫苗后,疫苗首先会进入人体的组织液,可能还需要进入淋巴,而后进入血液,因此若注射若疫苗数量相同,静脉注射产生的抗体多,B正确;
C、接种第2针后,人体内的浆细胞有一部分是由记忆B细胞增殖分化产生的,还有一部分是由抗原刺激B细胞经过增殖、分化产生,C正确;
D、在接种疫苗后,抗原物质会直接进入内环境,引起体液免疫反应,产生浆细胞、记忆细胞,并由浆细胞产生抗体,而注射康复者的血清提取物救治患者是利用了抗体与抗原发生特异性反应的原理设计的,属于被动免疫,D错误。
故选C。
10. 向一定量的葡萄糖溶液中接种少量新鲜的酵母菌,放在适宜条件下培养,定期抽样检测酵母菌的数量,其种群数量变化曲线如图所示。下列叙述错误的是( )
A. 由a点到b点,酵母菌种群增长速率逐渐减小
B. 增大酵母菌的接种数量,b点的值会明显增大
C. b点到c点酵母菌种群数量明显增多,可能是增加了培养液的量
D. c点之后酵母菌种群数量急剧减少,可能与培养液的消耗及酒精含量升高有关
【答案】B
【解析】
【分析】分析曲线:a点时酵母菌种群数量增长最快,说明a点前增长速率持续增长,c点时对应的酵母菌数量是曲线的最高点,酵母菌种群内出生率等于死亡率,c点以后,由于营养物质的消耗、有害代谢产物的积累、pH的改变,酵母菌大量死亡。
【详解】A、增长速率可以通过斜率来表示,由a点到b点,斜率逐渐减小,说明酵母菌种群增长速率逐渐减小,A正确;
B、由于葡萄糖的量是有限的,所以增大酵母菌的接种数量,b点的值不会明显增大,B错误;
C、b点到c点酵母菌种群数量明显增多,可能是增加了培养液中营养物质的量,C正确;
D、c点之后酵母菌种群数量急剧减少,可能与培养液的消耗、酒精含量升高和代谢废物的积累有关,D正确。
故选B。
11. 群落中,优势物种可以利用较低资源生存。某群落中,物种A 和物种B的生存空间和食物类别都较为相似。生存所需资源指某种群生存所需的最少资源量。下列关于物种 A 和物种 B的说法,错误的是( )
A. 物种 A 和物种B均可能属于消费者
B. 物种 A和物种B的生态位可能存在大幅度的重叠
C. 物种 A 和物种B存在种间竞争,两者之间可能出现此消彼长的情况
D. 若物种 A的生存所需资源小于物种B的,则物种B为优势竞争者
【答案】D
【解析】
【分析】研究某种动物的生态位,通常要研究它的栖息地、食物、天敌以及与其他物种的关系等。研究某种植物的生态位,通常要研究它在研究区域内的出现频率、种群密度、植株高度等特征,以及它与其他物种的关系等。
【详解】A、物种A 和物种B的食物类别都较为相似,所以物种 A 和物种B均可能属于消费者,A正确;
B、物种A 和物种B的生存空间和食物类别都较为相似,所以物种 A和物种B的生态位可能存在大幅度的重叠,B正确;
C、物种A 和物种B的生存空间和食物类别都较为相似,所以物种 A 和物种B存在种间竞争,两者之间可能出现此消彼长的情况,C正确;
D、群落中,优势物种可以利用较低资源生存,若物种A 的生存所需资源小于物种 B的,则物种 A为优势竞争者,D错误。
故选D。
12. 白头叶猴是我国特有的濒危灵长类动物,人类活动导致其生境栖息地破碎化,形成大小不一的斑块,阻碍了猴群往来。科学家通过栖息地改善、生态廊道建设等措施来扩大白头叶猴栖息地和采食地范围。下列相关叙述错误的是( )
A. 栖息地改善后,白头叶猴种群的K值变大
B. 栖息地改善后,白头叶猴种群的基因库增大
C. 生态廊道能提高白头叶猴物种的多样性
D. 白头叶猴采食地范围扩大后,其适应性增强
【答案】C
【解析】
【分析】生物多样性包括物种多样性、遗传(基因)多样性、生态系统多样性。
食物和空间等资源是限制种群K值的主要因素。
【详解】A、栖息地改善后扩大白头叶猴栖息地和采食地范围,白头叶猴种群的K值变大,A正确;
B、栖息地改善后,猴群往来正常,促进了基因的正常交流,白头叶猴种群的基因库增大,B正确;
C、生态廊道的建成促进了包头叶猴的基因的交流,但没有形成新的物种,不能提高白头叶猴物种的多样性,C错误;
D、根据协同进化可知,白头叶猴采食地范围扩大后,其适应性增强,D正确。
故选C。
13. 蛋白S为菌株C(一种细菌)的分泌产物,可被广泛应用于医药、食品和化工工业。某小组通过实验比较不同碳源对菌体生长和蛋白S产量的影响,结果如表所示。下列说法正确的是( )
A. 菌株C的培养基的pH一般要调节至酸性
B. 培养基中碳源物质浓度越高,菌株合成蛋白S越多
C. 适合菌体生长和生产蛋白S的碳源均为葡萄糖
D. 菌株C可能因不能合成淀粉酶而无法利用淀粉
【答案】D
【解析】
【分析】虽然各种培养基的具体配方不同,但一般都含有水、碳源(提供碳元素的物质)、氮源(提供氮元素的物质)和无机盐。另外还需要满足微生物生长对pH、特殊营养物质以及氧气的要求。例如,培养乳酸杆菌时需要在培养基中添加维生素,培养霉菌时需将培养基的pH调至酸性,培养细菌时需将pH调至中性或微碱性,培养厌氧微生物时则需要提供无氧的条件。
【详解】A、细菌的培养基的pH一般要调节至中性或弱碱性,A错误;
B、培养基中碳源物质浓度过高,可能会使菌株失水死亡,B错误;
C、分析题表可知,以葡萄糖为碳源时,细胞干重最大,故菌株C生长的最适碳源是葡萄糖;以制糖废液为碳源时,S产量最高,故用菌株C生产S的最适碳源是制糖废液,C错误;
D、分析实验结果可知,碳源为淀粉时菌株C不能生长,说明其不能分解利用淀粉,故其不能生长的原因是缺少淀粉酶,D正确。
故选D。
14. 国家生猪种业工程技术研究中心科研团队在转基因猪生物反应器领域取得重要研究进展。在国际上首次利用转基因猪的唾液腺作为生物反应器,高效合成一种对人的神经性疾病具有良好治疗作用的蛋白——人神经生长因子(hNGF)。生产流程如图所示。下列相关说法错误的是( )
A. 可用人 hNGF 基因与猪成纤维细胞A 中唾液淀粉酶基因的启动子等元件构建表达载体
B. 重构胚具有发育成个体的潜能,移植到代孕猪C体内无须任何操作便可进行分裂和发育
C. 猪卵细胞B需要在体外培养到MⅡ期后通过显微操作去核
D. 唾液腺生物反应器与乳腺生物反应器相比具有不受性别限制等特点
【答案】B
【解析】
【分析】核移植技术指的是将动物的一个细胞的细胞核移入一个已经去掉细胞核的卵母细胞中,使其重组并发育成一个新的胚胎,这个新的胚胎最终发育成动物个体;用核移植的方法得到的动物称为克隆动物,原理是动物细胞核的全能性。
【详解】A、用猪成纤维细胞A 中唾液淀粉酶基因的启动子与人 hNGF 基因构建基因表达载体,能使目的基因在唾液腺细胞中表达,A正确;
B、重构胚需要激活后才可进行分裂和发育,B错误;
C、卵细胞需要培养到减数分裂Ⅱ中期去核,C正确;
D、乳腺生物反应器只能是雌性动物,唾液腺生物反应器可以不受性别的限制,D正确。
故选B。
15. 通过动物细胞工程技术,可以利用患者自身的细胞在体外诱导发育成特定的组织器官,然后再移植回患者体内。图1和图2 表示利用自身细胞进行器官移植的两种方法,其中诱导多能干细胞(iPS 细胞)类似于人类的胚胎干细胞。下列叙述正确的是( )
A. 两种方法都需要运用动物细胞培养技术,需要将细胞置于含有95%O2和5%CO2的混合气体的CO2培养箱中
B. 利用两种方法所获得的组织器官的遗传物质均与患者的完全相同,因此移植后不会发生免疫排斥反应
C. 可利用农杆菌转化法或显微注射法将Oct3/4 基因、Sx基因、c-Myc 基因和Klf基因导入成纤维细胞
D. 图2中卵母细胞去核实际去除的是纺锤体—染色体复合物,核移植时供体细胞不用去核,可整个注入去核的卵母细胞中
【答案】D
【解析】
【分析】1、细胞工程是应用细胞生物学和分子生物学的理论和方法,按照人们的设计蓝图,进行在细胞水平上的遗传操作及进行大规模的细胞和组织培养;
2、基因工程又称基因拼接技术和DNA重组技术,是以分子遗传学为理论基础,以分子生物学和微生物学的现代方法为手段,将不同来源的基因按预先设计的蓝图,在体外构建杂种DNA分子,然后导入活细胞,以改变生物原有的遗传特性、获得新品种、生产新产品;
3、胚胎工程是指对动物早期胚胎或配子所进行的多种显微操作和处理技术。包括体外受精、胚胎移植、胚胎分割移植、胚胎干细胞培养等技术。
【详解】A、两种方法都需要运用动物细胞培养技术,需要将细胞置于含有 95%空气和5%CO2的混合气体的CO2培养箱中,A错误;
B、图1所示方法导入了 Oct3/4 基因、Sx基因、c-Myc 基因和Klf 基因,图2中提供质遗传物质的卵母细胞的来源未知,因此两种方法所获得的组织器官的遗传物质均可能和患者的不完全相同,B错误;
C、将目的基因导入动物细胞常用的方法是显微注射法,农杆菌转化法是将目的基因导入植物细胞常用的方法,C错误;
D、核移植的过程中,卵母细胞去核实际去除的是纺锤体—染色体复合物,核移植时供体细胞不用去核,可将整个供体细胞注入去核的卵母细胞中,D正确。
故选D。
二、选择题:本题共5小题,每小题3分,共15分。在每小题给出的四个选项中,有一项或多项符合题目要求,全部选对得3分,选对但不全的得1分,有选错的得0分。
16. 研究发现,通过细胞膜缺损处大量进入细胞质,导致局部浓度激增,大量同钙结合蛋白相结合,诱导相关蛋白、细胞器或囊泡聚集在损伤部位,参与细胞膜修复。下列相关叙述正确的是( )
A. 细胞外通过细胞膜缺损处进入细胞的方式属于协助扩散
B. 细胞膜破损可能会影响细胞膜的选择透过性,从而扰乱细胞内物质成分的稳定
C. 相关蛋白、细胞器或囊泡定向参与细胞膜的修复,离不开信号的传递
D. 据题目信息推测,高尔基体数量的多少会影响细胞膜的修复效率
【答案】BCD
【解析】
【分析】细胞膜主要成分为磷脂和蛋白质,含有少量的糖类;胆固醇是构成动物细胞膜的成分之一。细胞膜功能的复杂程度与细胞膜上蛋白质的种类和数量有关。
【详解】A、当细胞膜破损时,细胞外Ca2+通过细胞膜缺损处进入细胞的方式属于物质的扩散作用,不属于跨膜运输,A错误;
B、细胞膜的功能特性是选择透过性,当细胞膜破损后可能会影响细胞膜的选择透过性,物质进出细胞的功能受到影响,从而扰乱细胞内物质成分的稳定,B正确;
C、由题干信息可知,当细胞膜破损时,大量Ca2+同钙结合蛋白相结合,诱导相关蛋白、细胞器或囊泡聚集在损伤部位,参与细胞膜修复,离不开信号的传递,C正确;
D、由题干信息可知,相关蛋白、细胞器或囊泡聚集在损伤部位,参与细胞膜修复,蛋白质的加工以及囊泡的形成都与高尔基体有关,所以高尔基体数量的多少会影响细胞膜的修复效率,D正确。
故选BCD。
17. 西瓜(2n=22)为二倍体生物,现利用稳定遗传的红瓤(R)小籽(e)西瓜品种甲与黄瓤(r)大籽(E)西瓜品种乙进行育种,流程如图所示。下列叙述正确的是( )
A. ①过程中的试剂可以用低温处理代替,通过②过程获得的无子西瓜的基因型为RRrEee
B. ③过程所用的试剂为细胞分裂素,主要由根尖合成,能促进细胞分裂和芽的分化
C. 杂种植株获得单倍体幼苗经①过程中的试剂处理后,所得植株不一定为纯合子
D. 图中F1相互授粉所得F2的基因型可能有9种或3种
【答案】ACD
【解析】
【分析】1、由题意知,甲品种的基因型为RRee,乙品种的基因型为rrEE,由甲获得的四倍体植株的基因型为RRRReeee,四倍体与二倍体杂交获得的三倍体的基因型为RRrEee;
2、图中①②过程是多倍体育种方法获得无子果实,③植物生长调节剂获得无子西瓜,⑤过程是杂交育种,④是细胞融合技术,四倍体西瓜与二倍体西瓜融合形成的杂交细胞含有6个染色体组,由该杂交细胞发育成的植株进行花药离体培养获得的单倍体含有3个染色体组。
【详解】A、①过程中的试剂为秋水仙素,可以用低温处理代替,甲品种的基因型为RRee,乙品种的基因型为rrEE,由甲获得的四倍体植株的基因型为RRRReeee,四倍体与二倍体杂交获得的三倍体的基因型为RRrEee,A正确;
B、生长素或生长素类似物能促进果实发育,故③过程所用的试剂为生长素或生长素类似物,作用为促进果实发育,B错误;
C、单倍体幼苗的基因型可能是杂合子,经秋水仙素处理获得的新品种就不是纯合子,C正确;
D、甲品种的基因型为RRee,乙品种的基因型为rrEE,若R/r、E/e位于一对同源染色体上,则F₂的基因型有3种,若R/r、E/e位于两对同源染色体上,则F₂的基因型有9种,D正确。
故选ACD。
18. 研究发现,人体长时间不休息会产生过多的腺苷,一定量的腺苷与觉醒神经元上的受体结合会使通道开放,使人感觉疲惫并昏昏欲睡。咖啡具有提神功能,其中的咖啡因的作用机制如图所示。下列相关叙述错误的是( )
A. 腺苷分泌到突触间隙中需要转运蛋白的协助
B. 腺苷能促进内流从而抑制觉醒神经元产生兴奋
C. 咖啡因是信息分子,长期服用后再戒断会引起困倦
D. 咖啡因通过抑制腺苷的释放,从而减弱腺苷的作用
【答案】BD
【解析】
【分析】由图可知,咖啡因通过竞争性地与腺苷受体结合,从而阻止腺苷与受体结合,减弱腺苷的作用,从而发挥提神作用。
【详解】A、由图可知,腺苷分泌到突触间隙中需要转运蛋白的协助,A正确;
B、一定量的腺苷与觉醒神经元上的受体结合会使K+通道开放,使人感觉疲惫并昏昏欲睡,说明腺苷能促进K+外流产生静息电位,从而抑制觉醒神经元产生兴奋,B错误;
C、咖啡因是信息分子,通过竞争性地与腺苷受体结合,从而阻止腺苷与受体结合,减弱腺苷的作用,发挥提神作用,长期服用后再戒断会引起困倦,会增加腺苷与腺苷受体结合的机会,从而引起困倦,C正确
D、咖啡因是信息分子,通过竞争性地与腺苷受体结合,从而阻止腺苷与受体结合,减弱腺苷的作用,发挥提神作用,长期服用后再戒断会引起困倦,会增加腺苷与腺苷受体结合的机会,从而引起困倦,D错误。
故选BD。
19. 厚壳玉黍螺是潮间带常见的一种捕食者,行动缓慢,活动范围小,喜食各种藻类尤其是浒苔。藻类种数与厚壳玉黍螺种群密度变化的关系如图所示。下列叙述正确的是( )
A. 若将厚壳玉黍螺迁入一个新的没有天敌的海域,则其种群数量会呈“J”形增长
B. 须采用标记重捕法对厚壳玉黍螺进行密度调查,同时需要注意标记物不能影响厚壳玉黍螺的行动能力
C. 浒苔可能为潮间带藻类的优势物种,随着它被捕食,所腾出的资源和空间有利于其他藻类生长
D. 浒苔所同化的能量中大部分通过呼吸作用以热能的形式散失,只有 10%~20%流向了厚壳玉黍螺
【答案】C
【解析】
【分析】分析图示可知,在一定范围内,随着滨螺密度的增加,藻类种数(多样性)逐渐增加,超过一定范围,随着滨螺密度的增加,藻类种数(多样性)降低。
【详解】A、种群数量的增长受到食物、空间、气候、天敌及其他竞争物种的影响,因此若将厚壳玉黍螺迁入一个新的没有天敌的海域,则其种群数量不一定会呈“J”形增长,A错误;
B、厚壳玉黍螺行动缓慢,活动能力弱,调查其种群密度不适宜用标记重捕法,B错误;
C、由图可知,随滨螺密度的变化,群落物种多样性先升高后降低,根据题意“滨螺吃很多藻类,尤其喜食一种小型绿藻——浒苔,浒苔是该群落中优势种”,随着它被捕食,所腾出的资源和空间有利于其他藻类生长,C正确;
D、能量传递效率指的是相邻营养级之间的能量传递,,不是两种生物之间,D错误。
故选C。
20. 研究发现,若将第52位的脯氨酸(密码子为CCA)替换成苏氨酸(密码子为ACA),则可增强抗菌肽的抑菌性。抗菌肽基因的部分碱基序列及可供选择的引物如图1所示,箭头下方的数字代表碱基序号。现利用重叠延伸PCR技术对抗菌肽基因进行改造以获得抑菌性更强的抗菌肽,过程如图2所示,其中Ⅰ为转录模板链,引物上的“”代表突变位点。改造过程中PCR2所使用的引物组合不可能为( )
A. 引物1和引物4B. 引物2和引物6
C. 引物2和引物4D. 引物3和引物5
【答案】ACD
【解析】
【分析】1、PCR原理:在解旋酶作用下,打开DNA双链,每条DNA单链作为母链,以4种游离脱氧核苷酸为原料,合成子链,在引物作用下,DNA聚合酶从引物3'端开始延伸DNA链,即DNA的合成方向是从子链的5'端自3'端延伸的。实际上就是在体外模拟细胞内DNA的复制过程。DNA的复制需要引物,其主要原因是DNA聚合酶只能从3′端延伸DNA链。
2、PCR反应过程是:变性→复性→延伸。
【详解】据题图可知,利用重叠延伸PCR技术对DNA分子进行定点突变的过程中,通过PCR2获得产物CD时所用的引物组合为引物c、d。引物d与转录模板链的3'端结合,因此引物d的序列为5'GTCACGTG,引物2符合该序列。现要利用重叠延伸PCR技术对抗菌肽基因进行改造以获得抑菌性更强的抗菌肽,则需要将第52位的脯氨酸替换成苏氨酸。根据两种氨基酸的密码子可知,需要将mRNA上的第154号碱基由C替换为A,则需要将DNA非转录模板链上对应部分的碱基由C替换为A。因此引物c的碱基序列为5'CCTGTTAT,引物6符合该序列。综上所述,B正确,ACD错误。
故选ACD。
三、非选择题:本题共5小题,共55分。
21. 大豆和其他作物间作可以改善土壤肥力,提高农作物产量,其中大豆—玉米的间作种植是一种常见的种植模式。某农业研究所研究了大豆、玉米的单作及两者间作模式下,两种农作物的光合指标及产量,结果如表所示。回答下列问题:
(1)与单作相比,间作使大豆的叶绿素含量明显升高,这会导致大豆吸收的__________光明显增多。
(2)大豆—玉米间作后,玉米的产量明显提高。据表分析,原因是__________(答出2点)。
(3)研究人员认为,大豆—玉米间作对于两种农作物并不能都实现增产,其依据是___________。
(4)某地积极推广大豆—玉米间作模式,收获大豆、玉米后,再将秸秆还田。结果发现每亩地能够减少约10公斤氮肥的使用量,土壤中的氮素含量有所提升。根据所学知识分析,出现该结果的原因可能是__________。
【答案】(1)蓝紫光和红
(2)大豆-玉米间作能提高玉米的叶绿素含量,提高光反应速率,同时,玉米的胞间 CO2浓度增加,提高暗反应速率
(3)大豆-玉米间作后,玉米的单株平均产量明显增加,但大豆的单株平均产量明显降低
(4)大豆的根部富含根瘤菌,根瘤菌具有固氮的能力,从而供大豆、玉米利用,减少氮肥的使 用量;同时秸秆还田后会被土壤中的微生物分解,从而增加土壤中的氮素含量
【解析】
【分析】光合作用包括光反应和暗反应两个阶段,其中光反应包括水的光解和ATP的生成,暗反应包括二氧化碳的固定和三碳化合物的还原等。
【小问1详解】
叶绿素包括叶绿素a和叶绿素b,主要吸收蓝紫光和红光。
【小问2详解】
叶绿素参与光反应过程,二氧化碳是暗反应的原料,从表中可知,间作后,玉米的叶绿素含量和胞间CO2浓度均明显增加,从而提高了玉米的光反应和暗反应速率,从而实现玉米单株平均产量的增加,实现增产,但大豆的 单株平均产量却明显降低。
【小问3详解】
据表可知,与单作相比,大豆-玉米间作后,玉米的单株平均产量明显增加,但大豆的单株平均产量明显降低,故大豆-玉米间作对于两种农作物并不能都实现增产。
【小问4详解】
大豆的根部富含根瘤菌,根瘤菌具有固氮的能力,从而供大豆玉米利用,减少氮肥的使用量;同时秸秆还田后会被土壤中的微生物分解,从而增加土壤 的氮素含量,故某地积极推广大豆—玉米间作模式,收获大豆、玉米后,再将秸秆还田。结果发现每亩地能够减少约10公斤氮肥的使用量,土壤中的氮素含量有所提升。
22. 过敏性鼻炎是由浆细胞分泌的免疫球蛋白E(IgE)介导的环境变应原引起的鼻黏膜慢性炎症。耐受型树突状细胞(tDC)可以通过有效抑制辅助性T细胞的功能来引起免疫耐受,也能通过诱导调节性T细胞的产生和活化来引起免疫耐受,从而减轻上呼吸道炎症反应,部分调节过程如图所示,其中初始T细胞指未受抗原刺激的原始T细胞。回答下列问题:
注:PD-L1为表面抗原分化㧀,tDCs为耐受型树突状细胞,IL-10、IL-21、TGFβ、IL-35、IDO 等均为细胞因子。
(1)人体在第一次接触过敏原时_________(填“会出现”或“不会出现”)过敏反应。一般来说,浆细胞的产生需要双信号,结合过敏反应来看,这两个信号分别是_________。
(2)初始T细胞可分化为辅助性T细胞、调节性T细胞、细胞毒性T细胞等,其中辅助性T细胞在细胞免疫中的作用是_________。结合上图从基因表达的角度分析,初始T细胞分化出三种调节性T细胞的原因是_________。
(3)丙酸氟替卡松与盐酸非索非那定片是两种用于治疗变应性鼻炎的药物,两者均通过降低IL-4 的含量,提高 IFN-γ(一种干扰素)的含量来达到治疗效果,安慰剂是一种“模拟药物”,除不含药物的有效成分外,其余物理特性与药物相同。某小组拟对两者单独用药及联合用药的治疗效果进行探究,请写出探究思路:_________。
【答案】(1) ①. 不会出现 ②. 过敏原与B细胞的接触、辅助性 T细胞表面的特定分子发生变化后与B细胞接触
(2) ①. 参与细胞毒性T细胞的活化并分泌细胞因子促进细胞毒性T细胞的分裂、分化 ②. 初始T细胞接受的信号刺激具有差异,不同的信号刺激下初始T细胞内基因的表达出现差异
(3)将变应性鼻炎成人志愿者随机均分成 A、B、C、D 四组。实验前测量各组人员体内的IL-4、IFN-γ的含量;A组用安慰剂进行治疗,B组用适宜剂量的丙酸氟替卡松进行治疗,C组用等剂量的盐酸非索非那定片进行治疗,D组用等剂量的丙酸氟替卡松和盐酸非索非那定片进行联合治疗;一段时间后,测量各组人员体内 IL-4、IFN-γ的含量
【解析】
【分析】细胞免疫过程:①被病原体(如病毒)感染的宿主细胞(靶细胞)膜表面的某些分子发生变化,细胞毒性T细胞识别变化的信号。②细胞毒性T细胞分裂并分化,形成新的细胞毒性T细胞和记忆T细胞。细胞因子能加速这一过程。③新形成的细胞毒性T细胞在体液中循环,它们可以识别并接触、裂解被同样病原体感染的靶细胞。④靶细胞裂解、死亡后,病原体暴露出来,抗体可以与之结合;或被其他细胞吞噬掉。
【小问1详解】
已免疫的机体再次接触相同抗原时,有时会发生免疫反应,人体在第一次接触过敏原时不会出现过敏反应;过敏反应是特异性免疫过程,主要是发生体液免疫过程,过敏反应中浆细胞的产生需要过敏原与B细胞的接触、辅助性T细胞表面的特定分子发生变化后与B 细胞接触。
【小问2详解】
辅助性T细胞在细胞免疫中的作用是参与细胞毒性T细胞的活化并分泌细胞因子促进细胞毒性T细胞的分裂、分化;由图可以看出,初始T细胞接受的信号刺激具有差异,不同的信号刺激下初始T细胞内基因的表达出现差异,因此分化为不同的调节性 T 细胞。
【小问3详解】
分析题意,实验目的是对两者单独用药及联合用药的治疗效果进行探究,本实验的自变量为药物的种类,因变量为人体中 IL-4、IFN-γ的含量,实验设计应遵循对照和单一变量等原则,故可设计实验如下:将变应性鼻炎成人志愿者随机均分成 A、B、C、D 四组。实验前测量各组人员体内的IL-4、IFN-γ的含量;A组用安慰剂进行治疗,B组用适宜剂量的丙酸氟替卡松进行治疗,C组用等剂量的盐酸非索非那定片进行治疗,D组用等剂量的丙酸氟替卡松和盐酸非索非那定片进行联合治疗;一段时间后,测量各组人员体内 IL-4、IFN-γ的含量。
23. 捕食是常见生物种间关系之一。生态学家曾提出植物一食草动物种群的动态变化模型,如图甲所示。功能反应是指每只捕食者的捕食率随猎物密度变化的反应,用于评估猎物密度变化时捕食者作用的强度及其对猎物的控制效果。功能反应主要有三种类型,如图乙所示。回答下列问题:
(1)在研究的第8年向某草原引入食草动物。植被减少的生物量(有机干物质量)____(填“大于”“等于”或“小于”)食草动物增加的生物量,从能量流动的角度分析,原因是____。
(2)在研究的第28-33年,植被和食草动物的数量均明显增加,根据种间关系分析,原因分别是____、____。
(3)某种捕食者捕食无脊椎动物,随着猎物密度的增加,捕食者的饥饿程度降低,用于处理、消化食物的时间增大,该功能反应类型符合图乙中的____(填“Ⅰ”“Ⅱ”或“Ⅲ”)型曲线。大蓟马是豆科植物的主要害虫,捕食性蝽和六斑月瓢虫是大蓟马的两种天敌。研究人员在某地分别调查了大蓟马——捕食性蝽、大蓟马——六斑月瓢虫的功能反应类型,结果分别符合Ⅱ型曲线和Ⅲ型曲线。若利用捕食性蝽、六斑月瓢虫对大蓟马进行生物防治,结合功能反应类型,提出一条相应的防治策略:____。
【答案】(1) ①. 大于 ②. 食草动物同化的能量大部分通过呼吸作用散失,小部分用于生长、发育和繁殖,植物的部分能量流向分解者,部分未被利用
(2) ①. 食草动物数量处于恢复期,对植被的摄食少 ②. 植被数量增多为食草动物提供更充足的食物
(3) ①. Ⅱ ②. 在大蓟马密度低时,主要选用捕食性蝽控制大蓟马;在大蓟马密度高时,主要选用六斑月瓢虫控制大蓟马
【解析】
【分析】生态系统的功能有物质循环、能量流动和信息传递。能量流动的特点是单向流动、逐级递减。摄入量=同化量+粪便,同化量=呼吸作用以热能形式散失的能量+用于自身生长发育和繁殖的能量。
【小问1详解】
在研究的第8年向某草原引入食草动物。植被减少的生物量大于食草动物增加的生物量,从能量流动的角度分析,原因是食草动物同化的能量大部分通过呼吸作用散失,小部分用于生长、发育和繁殖,植物的部分能量流向分解者,部分未被利用。
【小问2详解】
在研究的第28-33年,食草动物的数量处于恢复期,对植被的摄食少,使植被的数量增多,植被数量增多为食草动物提供更丰富的食物,使食草动物数量增多。
【小问3详解】
随着猎物密度的增加,捕食者的饥饿程度降低,用于处理、消化食物的时间增大,单位时间内的捕食数趋于稳定,功能反应类型符合Ⅱ型曲线。Ⅱ型曲线反映猎物密度低时,捕食强度大;Ⅲ型曲线反映猎物密度高时,捕食强度大。已知大蓟马—捕食性蝽、大蓟马—六斑月瓢虫的功能反应类型分别符合Ⅱ型曲线和Ⅲ型曲线,因此防治策略为在大蓟马密度低时,主要选用捕食性蝽控制大蓟马;在大蓟马密度高时,主要选用六斑月瓢虫控制大蓟马。
24. 研究低温条件下番茄细胞WHY1基因对光合作用的影响,对于温度敏感型蔬菜作物的栽培具有重要的实践意义。回答下列问题:
(1)研究人员利用重组DNA技术,将克隆的WHY1基因与外源高效启动子连接,导入番茄基因组中构建WHY1基因的过表达植株(),如图1所示。若限制酶切割WHY1基因和番茄基因组后形成相同的黏性末端(即图中Ⅰ、Ⅱ处),则会出现________________________(答出2点)等情况,从而导致构建过表达植株的成功率下降。
(2)PCR的产物一般通过电泳来鉴定,结果如图2所示。1号泳道为标准,2号泳道为阳性对照(提纯的相关蛋白基因片段),3号泳道为实验组。1号泳道的条带实质为______,若3号泳道有杂带(非目的DNA片段)出现,则原因可能是______(答出2点)。
(3)小干扰RNA(siRNA)能诱导特定基因转录出的mRNA降解,导致基因沉默。研究人员据此构建了WHY1基因的沉默植株(),siRNA因阻断了______过程而关闭了WHY1基因。进一步研究发现,番茄细胞WHY1基因影响光反应阶段D1蛋白(可捕捉光能)的含量,且与温度有关。研究人员用特定抗体检测D1蛋白在叶绿体内的含量,结果如表所示。该实验中的自变量为______,对比三种番茄的D1蛋白含量可得到的结论是______。
【答案】(1)WHY1基因自身环化、WHY1基因与番茄基因组反向连接等情况
(2) ①. 不同已知长度的DNA片段 ②. 作为模板的DNA受到污染、引物的特异性不强,使模板与多个引物结合
(3) ①. 翻译 ②. 温度、WHYI基因的表达程度 ③. 在 25℃条件下,WHYI基因对 D1蛋白的合成无影响;在4℃条件下,WHYI 基因能促进D1蛋白的合成,且D1蛋白的含量与WHYI基因的表达程度有关
【解析】
【分析】基因工程技术的基本步骤:(1)目的基因的获取:方法有从基因文库中获取、利用PCR技术扩增和人工合成。(2)基因表达载体的构建:是基因工程的核心步骤,基因表达载体包括目的基因、启动子、终止子和标记基因等。(3)将目的基因导入受体细胞:根据受体细胞不同,导入的方法也不一样。(4)目的基因的检测与鉴定。
【小问1详解】
若限制酶切割WHY1基因和番茄基因组后形成相同的黏性末端,则会出现WHY1基因自身环化、WHY1基因与番茄基因组反向连接等情况,从而导致构建过表达植株的成功率下降。
【小问2详解】
电泳鉴定DNA片段的实质是根据不同DNA分子的迁移速率、DNA分子的大小和构象不同而将DNA片段分离开来,因此作为电泳道的标准,其本质就是不同已知长度的DNA片段。PCR过程中,作为模板的DNA受到污染,或引物的特异性不强,使模板与多个引物结合,均会扩增出多条不同长度或构象的DNA片段,从而在电泳过程中出现多条电泳带。
【小问3详解】
小干扰RNA(siRNA)能诱导特定基因转录出的mRNA降解,导致基因沉默,故siRNA因阻断了翻译过程而关闭了WHY1基因。
自变量是指人为控制不同的量,由表格可知,本实验的自变量是温度、WHYI基因的表达程度。
由题可知,在25℃条件下,W+、W、W-的D1蛋白含量相同,说明在25℃条件下,WHY1基因对D1蛋白合成无影响。在4℃条件下,W+、W、W-的D1蛋白含量从大到小为W+>W>W-,说明在4℃条件下,WHY1基因能促进D1蛋白的合成,且WHY1基因的表达程度越高,D1蛋白的含量越多。
25. 诱变育种和基因工程育种均为实验室常用的生物育种手段。已知玉米的抗虫性状由一对等位基因调控,为了得到抗虫玉米植株,某实验室对野生型玉米种子进行了不同方法的处理后得到目的植株。回答下列问题:
(1)该实验室对野生型玉米种子进行了诱变处理,进行培育、筛选后得到突变植株,该植株自交,后代中抗虫植株约占1/4,说明诱变引起的突变为_________(填“隐性”或“显性”)突变。进一步研究发现,该突变是由野生型某个基因发生一个碱基由G到A 的替换导致的,则野生型基因和抗病基因的碱基序列长度_________,碱基序列_________。(后两空填“相同”或“不同”)
(2)该实验室利用农杆菌转化法将外源抗虫基因(cry)转入野生型玉米细胞得到转化细胞,并将其培育成植株X,过程如图1 所示,其中1、2代表染色体,抗氨苄青霉素基因(AmpR)为标记基因。已知该品种玉米染色体结构较为稳定,不会发生染色体互换。
①忽略抗虫基因和抗性基因的区别,仅根据两个基因在染色体上位置,除图1中的转化细胞种类外,请在图2中画出还可能得到的其他种类的转化细胞________。
②研究表明,标记基因的产物对细胞具有一定的毒害作用,因此为了得到抗虫性状稳定遗传且不含标记基因产物的优良植株,可将植株X 进行自交从而获得预期目的的植株。为达到该目的,是否可以将cry基因和AmpR基因用同一个 Ti 质粒进行转运? ________(填“可以”或“不可以”),原因是________。
【答案】(1) ①. 隐性 ②. 相同 ③. 不同
(2) ①. ②. 不可以 ③. 若将cry和AmpR 用同一个 Ti质粒进行转运,则cry基因和AmpR基因会位于同一条染色体上,由题意可知,该品种玉米染色体结构较为稳定,不会发生染色体互换,因此无法获得不含标记基因,只含目的基因的优良植株
【解析】
【分析】基因突变是指DNA分子上发生碱基对的增添、缺失或替换,导致基因结构发生改变的过程。
【小问1详解】
植株自交,后代中抗虫植株约占1/4,说明抗虫为隐性性状,即说明诱变引起的突变为 隐性突变。研究发现该突变是由野生型某个基因发生一个碱基由G到A的替换导致的,说明该突变的实质是发生了碱基对的替换,因此野生型基因和抗病基因的碱基序列长度相同,碱基序列不同。
【小问2详解】
①cry基因和AmpR基因可能均位于1号(或2号)染色体的同一条染色体上,也可能分别位于1号染色体的两条染色体上,或者分别位于1号和2号染色体上,故其他种类的转化细胞下图:。
②抗虫性状稳定遗传且不含标记基因产物的优良植株的细胞中,两个cry基因应该分别位于1号(或2号)染色体的两条染色体上。若将cry基因和AmpR基因用同一个Ti质粒进行转运,则cry基因和AmpR基因会位于同一条染色体上,由题意可知,该品种玉米染色体结构较为稳定,不会发生染色体互换,因此无法获得不含标记基因,只含目的基因的优良植株,所以不可以将cry基因和AmpR基因用同一个 Ti 质粒进行转运。碳源
细胞干重/(g·L-1)
蛋白S产量/(g·L-1)
葡萄糖
3.12
0.15
淀粉
0.01
0
制糖废液
2.30
0.18
种植模式
叶绿素含量/(mg·g-1)
胞间CO2含量/(μml·m-2·s-1)
净光合速率/(μml·m-2·s-1)
单株平均产量/g
单作
大豆
20
279
16
103
玉米
50
306
18
265
间作
大豆
24
307
11
84
玉米
58
320
22
505
温度
25℃
4℃
植株类型
W
W
D1蛋白含量
相关试卷
这是一份2024届天津市九校高三下学期联合模拟考试生物试卷(原卷版+解析版),文件包含2024届天津市九校高三下学期联合模拟考试生物试卷原卷版docx、2024届天津市九校高三下学期联合模拟考试生物试卷解析版docx等2份试卷配套教学资源,其中试卷共28页, 欢迎下载使用。
这是一份2024届广西部分学校高三下学期4月模拟考试生物试卷(原卷版+解析版),文件包含2024届广西部分学校高三下学期4月模拟考试生物试卷原卷版docx、2024届广西部分学校高三下学期4月模拟考试生物试卷解析版docx等2份试卷配套教学资源,其中试卷共31页, 欢迎下载使用。
这是一份2024届肃省张掖市高三下学期第三次诊断考试生物试卷(原卷版+解析版),文件包含2024届肃省张掖市高三下学期第三次诊断考试生物试卷原卷版docx、2024届肃省张掖市高三下学期第三次诊断考试生物试卷解析版docx等2份试卷配套教学资源,其中试卷共27页, 欢迎下载使用。

