2024届辽宁省名校联高三高考模拟卷(四)生物试题(原卷版+解析版)
展开注意事项:
1.答卷前,考生务必将自己的姓名、准考证号填写在答题纸上。
2.答选择题时,选出每小题答案后,用铅笔把答题纸对应题目的答案标号涂黑。如需改动,用橡皮擦干净后,再选涂其他答案标号。答非选择题时,将答案写在答题纸上。写在本试卷上无效。
3.考试结束后,将本试卷和答题纸一并交回。
一、选择题:本题共15小题,每小题2分,共30分。在每小题给出的四个选项中,只有一项符合题目要求。
1. 近年来,一些青少年因为追求过度苗条的身材而节食减肥,导致厌食症发生甚至威胁生命。下列关于该现象中与脂质相关的叙述,错误的是( )
A. 过瘦的人易发生骨折,与脂肪减少导致的缓冲、减压功能减弱有关
B. 过瘦的女性易发生月经不调甚至闭经,与性激素的分泌紊乱有关
C. 节食导致头晕乏力等症状,与人体内主要能源物质脂肪摄入不足有关
D. 过瘦导致低血脂危害心脏健康,与血液中脂肪酸和胆固醇的减少有关
2. 线粒体融合与分裂的失衡是很多急危重病发生的重要原因之一,动力蛋白超家族成员调控线粒体融合与分裂的平衡,完成线粒体DNA的正常合成与修复、新旧线粒体的更替以及异常线粒体的及时降解。下列叙述错误的是( )
A. 核糖体合成动力蛋白超家族成员时,一定需要线粒体提供能量
B. 线粒体融合包括外、内膜融合,可能由不同动力蛋白调控
C. 线粒体DNA合成与修复时,可能受细胞核调控,需要蛋白质参与
D. 异常线粒体降解与溶酶体的功能有关,该过程属于细胞自噬
3. 下列关于减法原理及其应用的叙述,错误的是( )
A. 减法原理是生物学实验中对自变量控制的方法之一
B. 肺炎链球菌体外转化实验中每组增加一种水解酶,运用了减法原理
C. 研究植物激素对植物生长、发育的影响实验只能用减法原理进行设计
D. 摘除公鸡的睾丸,再给其注射一定量的睾酮不只运用了减法原理
4. 细胞内的ATP合酶可催化ATP合成,其催化中心的蛋白质有三种不同构象:O态(ATP与酶亲和力低)、L态(ADP、Pi与酶结合疏松)、T态(ADP、Pi与酶结合紧密),ATP合酶的催化功能是由H+跨膜回流时驱动这三种构象的动态变化实现的,如图所示。下列叙述正确的是( )
A. 原核细胞中存在ATP合酶,叶肉细胞中ATP合酶仅存在于线粒体内膜上
B. T态有利于ATP释放,推测该酶催化中心构象呈L、T、O的周期性变化
C. ATP合酶催化的结果是使H+势能转化为化学能,储存到特殊的化学键中
D. 温度和pH都仅通过影响蛋白质的结构,进而影响ATP的合成速率
5. 如图为将某哺乳动物的一个细胞放在含3H标记的脱氧核苷酸的培养液中进行增殖的过程,①②③④代表该细胞分裂的不同时期,不考虑基因突变。下列叙述错误的是( )
A. ①时期细胞中共8条染色单体,每条染色单体上的DNA一条链被3H标记
B. 该动物为雄性,②时期细胞每一极中的染色体是一个染色体组
C. ③时期发展到④时期过程中,随着丝粒的分裂,核DNA数目不发生改变
D. 该细胞分裂结束后最终形成2种类型且有放射性的2个子细胞
6. 下列有关基因突变的叙述,错误的是( )
A. 基因突变可以发生在任何生物体内,具有普遍性
B. 基因突变具有低频性,且突变后都是对生物不利的
C. 基因突变后碱基序列一定发生了改变
D. 突变基因可随细胞分裂遗传给后代
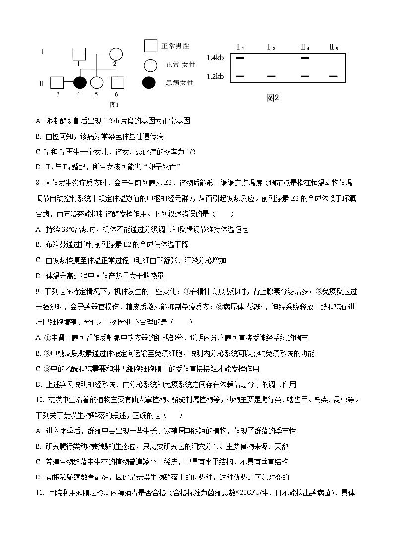
7. 单基因遗传病“卵子死亡”是人体正常基因发生突变所致,其表达产物会引起卵子萎缩、退化,最终导致不孕。图1是一个该病患者的家系图;已知突变基因内部少了一个某限制酶的切割位点,分别提取家系中部分成员的DNA,经过该限制酶切割、相关基因电泳后的结果如图2。下列有关分析错误的是( )
A. 限制酶切割后出现1.2kb片段的基因为正常基因
B. 由图可知,该病为常染色体显性遗传病
C. I1 和I2 再生一个女儿,该女儿患此病的概率为1/2
D. Ⅱ3与Ⅱ4婚配,所生女孩可能患“卵子死亡”
8. 人体发生炎症反应时,会产生前列腺素E2,该物质能够上调调定点温度(调定点是指在恒温动物体温调节自动控制系统中规定体温数值的中枢神经元群),从而引起发热反应。前列腺素E2的合成依赖于环氧合酶,而布洛芬能抑制该酶发挥作用。下列叙述错误的是( )
A. 持续38℃高热时,机体不能通过分级调节和反馈调节维持体温恒定
B. 布洛芬通过抑制前列腺素E2的合成使体温下降
C. 由发热恢复至体温正常过程中毛细血管舒张、汗液分泌增加
D. 体温升高过程中人体产热量大于散热量
9. 下列是在特定情况下,机体发生的一些变化:①在精神高度紧张时,肾上腺素分泌增多;②免疫反应过于强烈时,会导致器官损伤,糖皮质激素能抑制免疫反应;③病原体感染时,神经系统释放乙酰胆碱促进淋巴细胞增殖、分化。下列分析不合理的是( )
A. ①中肾上腺可看作反射弧中效应器的组成部分,说明内分泌腺可直接受神经系统的调节
B. ②中糖皮质激素通过体液定向运输至免疫细胞,说明内分泌系统可以影响免疫系统的功能
C. ③中的乙酰胆碱需要和淋巴细胞细胞膜上的受体直接接触才能发挥作用
D. 上述实例说明神经系统、内分泌系统和免疫系统之间存在依赖信息分子调节作用
10. 荒漠中生活着的植物主要有仙人掌植物、骆驼刺属植物等,动物主要是爬行类、啮齿目、鸟类、昆虫等。下列关于荒漠生物群落的叙述,正确的是( )
A. 进入雨季后,群落中会出现一些生长、繁殖周期很短的植物,体现了群落的季节性
B. 研究爬行类动物蜥蜴的生态位,只需要研究它的洞穴分布、主要食物来源、天敌
C. 荒漠生物群落中生存的植物普遍矮小且稀疏,只具有水平结构,不具有垂直结构
D. 匍根骆驼蓬数量最多,因此是荒漠生物群落中的优势种,这种优势是可以改变的
11. 医院利用滤膜法检测内镜消毒是否合格(合格标准为菌落总数≤20CFU/件,且不能检出致病菌),具体操作:取消毒后的内镜,采用无菌注射器抽取50mL洗脱液,从活检口注入冲洗内镜管路,全量收集后用如图所示滤膜法进行处理,其中甲、乙、丙、丁代表操作步骤。下列叙述正确的是( )
A. 所用滤杯、滤膜和滤瓶都要灭菌处理,步骤甲需要在酒精灯火焰旁进行
B. 步骤丙中所用培养基为添加琼脂的选择培养基,滤膜紧贴培养基可完成接种
C. 若平板上的菌落计数结果为:菌落总数≤20CFU/件,可说明该内镜消毒合格
D. 步骤乙中使用的滤膜孔径越大越可高效地拦截微生物,准确地反映内镜消毒情况
12. 在一个昼夜周期中,日照长度大于一定数值(临界日长)才能开花的植物叫作长日照植物,日照长度小于一定数值才能开花的植物叫作短日照植物。光敏色素是植物的光受体之一,分为红光吸收型Pr和远红光吸收型Pfr。自然条件下照射红光后Pr转变为Pfr,照射远红光后或夜间时Pfr转变为Pr。而影响植物开花的是光敏色素两种形式的比值,即Pfr/Pr。直射阳光包含更多的红光,在阴凉处和日落时远红光比红光多。下列叙述正确的是( )
A. 长日照植物开花所需的相应刺激物质的形成要求较低的Pfr/Pr值
B. 在连续黑暗中,Pfr/Pr值升高到一定阈值水平可触发短日照植物开花
C. 用短暂的红光照射黑暗中的植物,可能会促进长日照植物开花
D. 由题中信息不能得出植物种群的繁衍离不开信息的传递
13. 水利施工过程中由于工程废弃物堆放、大面积开垦土地、占用耕地和林地等,常造成水土流失、土地和水域污染等问题。下列解决措施与利用的生态工程原理对应错误的是( )
A. 将挖出的土重铺到土壤贫瘠的地方,形成新的耕地补偿给农民主要遵循了整体原理
B. 向水库中投放以水草、浮游藻类为食的草鱼预防水华发生,主要遵循了协调原理
C. 选择吸收重金属能力强的植物种植并考虑各植物的生态位差异,主要遵循了自生原理
D. 年降水量少地区保持水土时,宜选择灌木和草本植物进行种植,主要遵循了协调原理
14. “不对称体细胞杂交”是指将一个亲本的部分染色体或染色体上某些片段转移到另一个亲本体细胞内,获得不对称杂种植株。大剂量的X射线能随机破坏染色体结构,使染色体发生断裂,细胞不再持续分裂。碘乙酰胺使细胞质中某些酶失活,抑制细胞分裂。现欲利用“不对称植物体细胞杂交技术”使小麦获得偃麦草的耐盐性状(耐盐基因位于细胞核中)。下列叙述正确的是( )
A. 该技术需要用纤维素酶、蛋白酶处理小麦和偃麦草的体细胞
B. 融合前用X射线照射小麦的原生质体、碘乙酰胺处理偃麦草的原生质体
C. 融合后能在植物组织培养的培养基上正常生长、分裂的即为融合成功的杂种细胞
D. 与小麦染色体数目相同的杂种植株不可能获得偃麦草的耐盐性状
15. 病毒性疾病具有一定传染性和危害性,临床诊断病毒的类型对于对症治疗具有重要意义。下列关于病毒诊断方法的原理及其适用范围的叙述,错误的是( )
A. AB. BC. CD. D
二、选择题:本题共5小题,每小题3分,共15分。在每小题给出的四个选项中,有一项或多项符合题目要求。全部选对得3分,选对但不全得1分,有选错得0分。
16. 如图①~⑥为某高等植物体内一些细胞中发生的代谢过程。下列叙述正确的是( )
A. 该细胞一定具有叶绿体,且⑤过程发生在叶绿体的内膜上
B. 可为成熟叶片细胞中的①过程提供能量的ATP来自②③④⑤过程
C. NADPH可作为光合作用暗反应的还原剂,且能提供能量
D. 当细胞内①过程速率大于②过程时,植物不一定积累有机物
17. 为探究人类活动对土壤中小动物类群丰富度的影响,某生物小组选取花园(每月消杀处理)、劳动基地(近期翻动)、荒地(人迹罕至)三个生境进行了调查,结果如表所示。下列叙述正确的是( )
A. 可用样方法对三种生境下土壤中小动物类群的丰富度进行调查
B. 需借助有关的动物图鉴来鉴定小动物,无法鉴定的物种不可舍弃
C. 利用土壤小动物具有趋黑暗的特性对其进行收集,并采用目测估计法进行统计
D. 本实验说明人类活动影响土壤中小动物类群的丰富度
18. 家蚕是ZW型性别决定的经济动物。科研人员利用基因工程将一个致死基因(D)分别导入多只雌蚕的细胞内,已知具有基因D的蚕在持续低温(如10℃)条件下培养会死亡,在20℃条件下培养正常存活。现欲利用转基因雌蚕与普通雄蚕交配,选育在一定条件下只产生雄蚕的“种蚕”。下列操作或分析错误的是( )
A. 将部分子代置于10℃下培养用于鉴定基因D插入的位置,部分子代置于20℃下培养
B. 若10℃下培养的子代一半死亡,且雌雄比例相当,说明该种雌蚕及其子代可留种
C. 若10℃下培养存活下来的子代均为雌性,说明基因D插入Z染色体上
D. 若10℃下培养的子代一半死亡,且均为雌性,说明20℃下培养的子代雌蚕可作“种蚕”
19. 环境激素是指人类在生产、生活中释放到环境中的、能干扰生物体内正常激素发挥作用的化学物质。淡水浮游动物轮虫对毒物的敏感性高。某科研团队设计并完成了探究不同浓度的环境激素双酚A对轮虫生活及生殖影响的实验,部分结果如图所示。下列分析正确的是( )
A. 轮虫适合作本研究材料的原因是其繁殖速度快、易培养、对环境激素的敏感性高
B. 该实验的六个组别间除双酚A浓度不同,其他条件应保持完全相同且适合轮虫生存
C. 据图分析可知,高浓度双酚A能使轮虫种群的年龄结构发生改变,并使种群数量下降
D. 本实验开展前应设置预实验来初步确定双酚A的浓度范围,以减小正式实验时的误差
20. 某生物制药厂准备利用发酵工程批量生产能够调节肠道菌群平衡,且能降解胆固醇的乳酸杆菌。下列操作方案中合理的是( )
A. 从泡菜和酸奶中筛选菌种,或利用基因工程改造菌种后即可置于发酵罐中进行发酵
B. 需要对选育的乳酸杆菌进行分解胆固醇能力及对肠道其他菌种生长影响的测试
C. 发酵使用的培养基除含有碳源、氮源、无机盐、水,还需要添加维生素
D. 发酵过程中不需要通入空气,但需要监测并调整pH,发酵结束后可过滤获得产物
三、非选择题:本题共5小题,共55分。
21. 图1是在不同干旱程度胁迫条件下,枸杞植株净光合速率的实验数据。
(1)图1实验的自变量为___,由图1可得出的结论是___。
(2)植物的绿色细胞在O2/CO2偏高时,光照条件下吸收的O2能与C5结合,经一系列反应最终释放CO2,由于这种呼吸只能在光下才能进行,所以叫光呼吸,这是植物经长期进化形成的适应机制。图2为图1中重度干旱胁迫条件下,枸杞叶绿体中发生的光合作用过程和光呼吸过程,I、Ⅱ、Ⅲ为反应场所。
图2中的A、B物质依次为___,光呼吸的场所为___。
(3)为了提高植物的光合速率,请你根据该题信息,提出能提高光合速率的一种具体措施:___。
22. 水生态修复是使受损的水体生态系统恢复至健康稳定的状况,并向着良性循环方向发展。水生态修复主要包括生物群落的恢复和非生物环境的构建。常用的方法有河岸造树林、河坡植草坪、墙上攀绿藤、水边栽植物、水流多样化、水中建湿地、水面养萍草、水下种水草、水里养鱼虾、水底爬螺蚌、曝气放细菌等。回答下列问题:
(1)河岸造树林、河坡植草坪可以稳定边坡、改善温度和湿度,并给人以绿色、多彩的享受,这体现了生物多样性的___价值。
(2)水边栽种挺水植物、水面养殖萍草和水下种植沉水水草等多种植物相互搭配,对修复水生态系统的优势有___(写出1点)。
(3)水生态系统中往往有生活废水或工业有机废水的排入,则一段时间内流经水生态系统的总能量是___。
(4)在进行放养鱼虾的品种选择时,应从___(写出2点)方面考虑,合理搭配,才能有利于各品种长期生存;螺蚌被称为水底“清道夫”,它们和多数细菌一样,在水生态系统中的作用是___;曝气可以增加水体中___来促进细菌的生长、繁殖。
23. 如图为γ-氨基丁酸(GABA)在突触处传递信息的作用机制。GABA可激活突触后膜上的GABA受体,起到使人安定的作用。ATP能激活腺苷A2A受体。GABA受体与腺苷A2A受体的激活,可以维持GABA能突触的稳定。请根据题意回答下列问题:
(1)兴奋传递至释放GABA的神经元时,该神经元细胞膜外电位变化为___,该电位变化刺激突触前膜以___方式释放GABA。
(2)GABA与突触后膜上GABA受体结合后,突触后膜的电位分布是___,从而使该神经元产生___(填“兴奋”或“抑制”)。
(3)在神经元中敲除GABA受体基因或腺苷A2A受体基因后,GABA能突触数量会显著___(填“减少”或“增加”)。研究发现,采用一定方法激活腺苷A2A受体可以挽救缺乏GABA受体的GABA能突触,但激活GABA受体并不能挽救缺乏腺苷A2A受体的GABA能突触,这些结果表明,___对GABA能突触的稳定是必要的。
(4)在腺苷A2A受体激活过程中,ATP的作用是___;同时使腺苷A2A受体所在的突触后膜发生了___的信号转变。
24. 野鸡(ZW型,2n=78)的长腿和短腿由A/a基因控制,圆眼和豁眼由B/b基因控制。让长腿圆眼鸡品系与短腿豁眼鸡品系中的雌雄个体进行正反交,子代全为长腿圆眼鸡。回答下列问题:
(1)家鸡A、B基因分别控制其___性状。一对同源染色体中丢失1条的生物称为单体,7号染色体单体雄性野鸡在减数分裂时,初级精母细胞中可形成___个四分体。
(2)A/a、B/b基因在染色体上的分布可能为(不考虑ZW同源区段)两对基因位于两对常染色体上或___;若要判断A/a、B/b基因在染色体上的位置,可采取的杂交方案是___。
(3)若A/a、B/b基因位于两对常染色体上,另取多只长腿圆眼鸡与短腿豁眼鸡杂交,若后代中长腿圆眼鸡:短腿圆眼鸡=3:1,则亲本中长腿圆眼鸡的基因型及比例为___。
25. 噬菌体在食品保鲜、疾病治疗、细菌检测等方面都发挥了重要作用。编辑噬菌体基因组,获得具有预期功能的报告噬菌体,是当前噬菌体研究的重要方向。噬菌体的体外组装技术操作过程如图所示。回答下列问题:
(1)噬菌体常作为基因工程所需工具中的___;除目的基因外,噬菌体参与构建的基因表达载体中必须具有的元件是标记基因、___(写出2点)。在培育转基因植物时,能否利用噬菌体构建基因表达载体,作出判断并说明理由:___。
(2)采用体外组装技术将目的基因插入噬菌体基因组的具体操作为:①通过PCR技术将噬菌体的基因组划分为5个片段,并且扩增后相邻DNA片段间均具有若干个核苷酸重叠的区域,该过程中需要合成___种引物;②将荧光素酶基因(表达后可催化荧光素发出生物荧光)插入至其中1~2个片段上;③将改造后的5个片段加入含有某种DNA外切酶(能从一条多核苷酸链的5'端按顺序依次降解核苷酸)的溶液中,DNA外切酶与限制酶作用的相同点是___;④DNA外切酶作用后会在相邻DNA片段的同源区段处产生单链3'突出端,互补配对后会形成缺口部分,还需要___两种酶依次延伸子链和填补缺口,即可组装成完整的噬菌体基因组。
(3)体外组装完成的报告噬菌体在L型李斯特菌中激活的标志是___。
(4)用构建成功的报告噬菌体指示目的基因的表达情况时,目的基因和荧光素酶基因应使用___(填“相同”或“不同”)的启动子。
辽宁省名校联盟2024年高考模拟卷(信息卷)
生物(四)
本试卷满分100分,考试时间75分钟。
注意事项:
1.答卷前,考生务必将自己的姓名、准考证号填写在答题纸上。
2.答选择题时,选出每小题答案后,用铅笔把答题纸对应题目的答案标号涂黑。如需改动,用橡皮擦干净后,再选涂其他答案标号。答非选择题时,将答案写在答题纸上。写在本试卷上无效。
3.考试结束后,将本试卷和答题纸一并交回。
一、选择题:本题共15小题,每小题2分,共30分。在每小题给出的四个选项中,只有一项符合题目要求。
1. 近年来,一些青少年因为追求过度苗条的身材而节食减肥,导致厌食症发生甚至威胁生命。下列关于该现象中与脂质相关的叙述,错误的是( )
A. 过瘦的人易发生骨折,与脂肪减少导致的缓冲、减压功能减弱有关
B. 过瘦的女性易发生月经不调甚至闭经,与性激素的分泌紊乱有关
C. 节食导致头晕乏力等症状,与人体内主要能源物质脂肪摄入不足有关
D. 过瘦导致低血脂危害心脏健康,与血液中脂肪酸和胆固醇的减少有关
【答案】C
【解析】
【分析】1、糖类分为单糖、二糖和多糖,二糖包括麦芽糖、蔗糖、乳糖,麦芽糖是由2分子葡萄糖形成的,蔗糖是由1分子葡萄糖和1分子果糖形成的,乳糖是由1分子葡萄糖和1分子半乳糖形成的;多糖包括淀粉、纤维素和糖原,淀粉是植物细胞的储能物质,糖原是动物细胞的储能物质,纤维素是植物细胞壁的组成成分。
2、脂质分为脂肪、磷脂和固醇,固醇包括胆固醇、性激素和维生素D,与糖类相比,脂肪分子中的氢含量多,氧含量少,氧化分解时产生的能量多,因此是良好的储能物质;磷脂双分子层构成生物膜的基本骨架;固醇中的胆固醇是动物细胞膜的重要组成成分,也参与血液中脂质的运输。
【详解】A、动物体内的脂肪具有保温、缓冲和减压的作用,因此过瘦的人易发生骨折,与脂肪减少导致的缓冲、减压功能减弱有关,A正确;
B、性激素能促进人和动物生殖器官的发育,维持第二性征,因此过瘦的女性易发生月经不调甚至闭经,与性激素的分泌紊乱有关,B正确;
C、人体内主要能源物质是糖类,不是脂肪,C错误;
D、脂肪酸可参与构成磷脂,磷脂和胆固醇都是动物细胞膜的组成成分,血液中脂肪酸和胆固醇的含量过低会影响心脏健康,因此过瘦导致低血脂危害心脏健康,与血液中脂肪酸和胆固醇的减少有关,D正确。
故选C。
2. 线粒体融合与分裂的失衡是很多急危重病发生的重要原因之一,动力蛋白超家族成员调控线粒体融合与分裂的平衡,完成线粒体DNA的正常合成与修复、新旧线粒体的更替以及异常线粒体的及时降解。下列叙述错误的是( )
A. 核糖体合成动力蛋白超家族成员时,一定需要线粒体提供能量
B. 线粒体融合包括外、内膜融合,可能由不同动力蛋白调控
C. 线粒体DNA合成与修复时,可能受细胞核调控,需要蛋白质参与
D. 异常线粒体的降解与溶酶体的功能有关,该过程属于细胞自噬
【答案】A
【解析】
【分析】自噬作用是细胞的一种自我保护机制,是真核细胞通过形成“自噬体”用于清除细胞内聚物及受损细胞器,进而维持细胞内稳态的一种途径。
【详解】A、核糖体合成蛋白质消耗的能量也可能来自细胞质基质,A错误;
B、线粒体具有两层膜,因此融合过程包括外、内膜融合,可能由不同动力蛋白调控,B正确;
C、线粒体DNA合成时需要多种酶催化,酶的化学本质是蛋白质,因此需要蛋白质参与,线粒体的代谢也受细胞核调控,C正确;
D、异常线粒体的降解与溶酶体的功能有关,该过程属于细胞自噬,D正确。
故选A。
3. 下列关于减法原理及其应用的叙述,错误的是( )
A. 减法原理是生物学实验中对自变量控制的方法之一
B. 肺炎链球菌体外转化实验中每组增加一种水解酶,运用了减法原理
C. 研究植物激素对植物生长、发育的影响实验只能用减法原理进行设计
D. 摘除公鸡的睾丸,再给其注射一定量的睾酮不只运用了减法原理
【答案】C
【解析】
【分析】在对照实验中,控制自变量可以采用“加法原理”或“减法原理”。与常态比较,人为增加某种影响因素的称为“加法原理”。例如,在“比较过氧化氢在不同条件下的分解”的实验中,与对照组相比,实验组分别作加温、滴加FeCl3溶液、滴加肝脏研磨液的处理,就利用了“加法原理”。与常态比较,人为去除某种影响因素的称为“减法原理”。例如,在艾弗里的肺炎链球菌转化实验中,每个实验组特异性地去除了一种物质,从而鉴定出DNA是遗传物质,就利用了“减法原理”。
【详解】A、生物学实验中对自变量控制的方法有加法原理和减法原理,A正确;
B、肺炎链球菌体外转化实验中每组增加一种水解酶,水解掉S菌提取物中的某种化学成分,因此运用了减法原理,B正确;
C、研究植物激素对植物生长、发育的影响实验中除了用减法原理去除某种激素,还可以运用加法原理施加某种激素进行研究,C错误;
D、摘除公鸡的睾丸,再给其注射一定量的睾酮依次运用了减法原理和加法原理,D正确。
故选C。
4. 细胞内的ATP合酶可催化ATP合成,其催化中心的蛋白质有三种不同构象:O态(ATP与酶亲和力低)、L态(ADP、Pi与酶结合疏松)、T态(ADP、Pi与酶结合紧密),ATP合酶的催化功能是由H+跨膜回流时驱动这三种构象的动态变化实现的,如图所示。下列叙述正确的是( )
A. 原核细胞中存在ATP合酶,叶肉细胞中ATP合酶仅存在于线粒体内膜上
B. T态有利于ATP释放,推测该酶催化中心构象呈L、T、O的周期性变化
C. ATP合酶催化的结果是使H+势能转化为化学能,储存到特殊的化学键中
D. 温度和pH都仅通过影响蛋白质的结构,进而影响ATP的合成速率
【答案】C
【解析】
【分析】据图分析:图示酶结构通过改变其构象催化ATP的合成和水解,且ATP的合成和水解同时进行。
【详解】A、原核细胞中有ATP合成,因此存在ATP合酶,叶肉细胞中ATP合酶存在于线粒体内膜、类囊体薄膜,A错误;
B、催化中心的蛋白质呈O态时,ATP与酶亲和力低,有利于ATP释放,推测该酶催化中心构象呈L态、T态、O态的周期性变化,B错误;
C、ATP合酶催化的结果是将ADP、Pi合成ATP,该过程中H+势能转化为化学能,储存到特殊的化学键中,C正确;
D、温度和pH不仅影响蛋白质的结构,还通过影响H+跨膜回流的速度影响ATP的合成,D错误。
故选C。
5. 如图为将某哺乳动物的一个细胞放在含3H标记的脱氧核苷酸的培养液中进行增殖的过程,①②③④代表该细胞分裂的不同时期,不考虑基因突变。下列叙述错误的是( )
A. ①时期细胞中共8条染色单体,每条染色单体上的DNA一条链被3H标记
B. 该动物为雄性,②时期细胞每一极中的染色体是一个染色体组
C. ③时期发展到④时期过程中,随着丝粒的分裂,核DNA数目不发生改变
D. 该细胞分裂结束后最终形成2种类型且有放射性的2个子细胞
【答案】D
【解析】
【分析】分析题图:①代表减数分裂Ⅰ中期,②代表减数分裂Ⅰ后期,③代表减数分裂Ⅱ中期,④代表减数分裂Ⅱ后期。
【详解】A、①时期细胞中共8条染色单体,由于DNA是半保留复制,因此每条染色单体上的DNA一条链被3H标记,A正确;
B、由③时期的细胞质均等分裂可知,该动物为雄性,②时期细胞每一极中的染色体是一个染色体组,B正确;
C、着丝粒的分裂不会改变核DNA的数目,C正确;
D、由于进行的是减数分裂,所以该细胞分裂结束后最终形成2种类型且有放射性的4个子细胞,D错误。
故选D。
6. 下列有关基因突变的叙述,错误的是( )
A. 基因突变可以发生在任何生物体内,具有普遍性
B. 基因突变具有低频性,且突变后都是对生物不利的
C. 基因突变后碱基序列一定发生了改变
D. 突变基因可随细胞分裂遗传给后代
【答案】B
【解析】
【分析】基因突变是基因结构的改变,包括碱基对的增添、缺失或替换。基因突变发生的时间主要是细胞分裂的间期。基因突变的特点是低频性、普遍性、少利多害性、随机性、不定向性。
【详解】A、基因突变可以发生在任何生物体内,具有普遍性,A正确;
B、在自然状态下,基因突变的频率很低,但基因突变具有多害少利性,即并不是突变后的基因对生物都不利,B错误;
C、基因突变的实质是基因的碱基排列顺序发生改变,C正确;
D、突变基因可随细胞的分裂遗传给后代,如发生于生殖细胞中,D正确。
故选B。
7. 单基因遗传病“卵子死亡”是人体正常基因发生突变所致,其表达产物会引起卵子萎缩、退化,最终导致不孕。图1是一个该病患者的家系图;已知突变基因内部少了一个某限制酶的切割位点,分别提取家系中部分成员的DNA,经过该限制酶切割、相关基因电泳后的结果如图2。下列有关分析错误的是( )
A. 限制酶切割后出现1.2kb片段的基因为正常基因
B. 由图可知,该病为常染色体显性遗传病
C. I1 和I2 再生一个女儿,该女儿患此病的概率为1/2
D. Ⅱ3与Ⅱ4婚配,所生女孩可能患“卵子死亡”
【答案】D
【解析】
【分析】由题干信息知:该遗传病“卵子萎缩、退化,最终导致不育,该基因在男性个体中不表达”,故患者中只有女性,男性可能携带致病基因,但不会患病。
【详解】A、由题意可知,突变基因内部少了一个某限制酶的切割位点,被该限制酶切割后致病基因会比正常基因长,因此出现1.2kb片段的基因为正常基因,出现1.4kb片段的基因为致病基因,A正确;
B、根据该病的发病特点,Ⅱ4同时携带正常基因和致病基因,故该病为显性遗传病,又因为I1同时携带两种基因,可知该病相关基因位于常染色体上,B正确;
C、I1是杂合子,I2是隐性纯合子,I1和I2再生一个女儿,女儿是该病患者的概率为1/2,C正确;
D、图中Ⅱ4为“卵子死亡”患者,不能产生后代,D错误。
故选D。
8. 人体发生炎症反应时,会产生前列腺素E2,该物质能够上调调定点温度(调定点是指在恒温动物体温调节自动控制系统中规定体温数值的中枢神经元群),从而引起发热反应。前列腺素E2的合成依赖于环氧合酶,而布洛芬能抑制该酶发挥作用。下列叙述错误的是( )
A. 持续38℃高热时,机体不能通过分级调节和反馈调节维持体温恒定
B. 布洛芬通过抑制前列腺素E2的合成使体温下降
C. 由发热恢复至体温正常过程中毛细血管舒张、汗液分泌增加
D. 体温升高过程中人体产热量大于散热量
【答案】A
【解析】
【分析】人体体温调节:(1)体温调节中枢:下丘脑;(2)机理:产热和散热保持动态平衡;(3)寒冷环境下:①增加产热的途径:骨骼肌战栗、甲状腺激素和肾上腺素分泌增加;②减少散热的途径:立毛肌收缩、皮肤血管收缩等。(4)炎热环境下:主要通过增加散热来维持体温相对稳定,增加散热的途径主要有汗液分泌增加、皮肤血管舒张。
【详解】A、持续38℃高热时,机体能通过分级调节和反馈调节维持体温的相对恒定,A错误;
B、布洛芬能抑制环氧合酶发挥作用,使前列腺素E2的合成受阻,从而下调体温调定点,使体温下降,B正确;
C、由发热恢复至体温正常过程中散热增加,毛细血管舒张、汗液分泌增加可增加散热,C正确;
D、体温升高过程中产热量大于散热量,D正确。
故选A。
9. 下列是在特定情况下,机体发生的一些变化:①在精神高度紧张时,肾上腺素分泌增多;②免疫反应过于强烈时,会导致器官损伤,糖皮质激素能抑制免疫反应;③病原体感染时,神经系统释放乙酰胆碱促进淋巴细胞增殖、分化。下列分析不合理的是( )
A. ①中肾上腺可看作反射弧中效应器的组成部分,说明内分泌腺可直接受神经系统的调节
B. ②中糖皮质激素通过体液定向运输至免疫细胞,说明内分泌系统可以影响免疫系统的功能
C. ③中的乙酰胆碱需要和淋巴细胞细胞膜上的受体直接接触才能发挥作用
D. 上述实例说明神经系统、内分泌系统和免疫系统之间存在依赖信息分子的调节作用
【答案】B
【解析】
【分析】神经调节与体液调节特点的比较:①神经调节作用途径是反射弧,反应速度迅速,作用范围准确、比较局限,作用时间短暂。②体液调节作用途径是体液运输,反应速度较缓慢,作用范围较广泛,作用时间比较长。
【详解】A、精神高度紧张时,肾上腺素分泌增多,说明内分泌腺直接受神经系统调节,肾上腺可看作反射弧中效应器的组成部分,A正确;
B、糖皮质激素不能通过体液定向运输至免疫细胞,而是运输至全身各处,B错误;
C、神经递质(信息分子)需要和淋巴细胞细胞膜上的受体直接接触才能发挥作用,C正确;
D、题述实例说明神经系统、内分泌系统和免疫系统之间存在依赖信息分子的调节作用,D正确。
故选B。
10. 荒漠中生活着的植物主要有仙人掌植物、骆驼刺属植物等,动物主要是爬行类、啮齿目、鸟类、昆虫等。下列关于荒漠生物群落的叙述,正确的是( )
A. 进入雨季后,群落中会出现一些生长、繁殖周期很短的植物,体现了群落的季节性
B. 研究爬行类动物蜥蜴生态位,只需要研究它的洞穴分布、主要食物来源、天敌
C. 荒漠生物群落中生存的植物普遍矮小且稀疏,只具有水平结构,不具有垂直结构
D. 匍根骆驼蓬数量最多,因此是荒漠生物群落中的优势种,这种优势是可以改变的
【答案】A
【解析】
【分析】由于阳光、温度和水分等随季节的变化而变化,群落的外貌和结构也会随之发生有规律的变化,称为群落的季节性。
【详解】A、群落的季节性是指由于阳光、温度和水分等随季节的变化而变化,群落的外貌和结构也会随之发生有规律的变化,进入雨季后,群落中会出现一些生长、繁殖周期很短的植物,反映了群落的季节性,A正确;
B、研究爬行类动物蜥蜴的生态位,除了需要研究它的洞穴分布、主要食物来源、天敌,还需要研究与其他物种的关系,B错误;
C、荒漠生物群落中生存的植物普遍矮小且稀疏,不仅具有水平结构,还具有垂直结构,C错误;
D、一个物种是否能成为优势种,除了考虑种群的数量,还需要考虑其对群落中其他物种产生的影响,所以匍根骆驼蓬数量最多,不一定是荒漠生物群落中的优势种,D错误。
故选A。
11. 医院利用滤膜法检测内镜消毒是否合格(合格标准为菌落总数≤20CFU/件,且不能检出致病菌),具体操作:取消毒后的内镜,采用无菌注射器抽取50mL洗脱液,从活检口注入冲洗内镜管路,全量收集后用如图所示滤膜法进行处理,其中甲、乙、丙、丁代表操作步骤。下列叙述正确的是( )
A. 所用滤杯、滤膜和滤瓶都要灭菌处理,步骤甲需要在酒精灯火焰旁进行
B. 步骤丙中所用培养基为添加琼脂的选择培养基,滤膜紧贴培养基可完成接种
C. 若平板上的菌落计数结果为:菌落总数≤20CFU/件,可说明该内镜消毒合格
D. 步骤乙中使用的滤膜孔径越大越可高效地拦截微生物,准确地反映内镜消毒情况
【答案】A
【解析】
【分析】滤膜法是检测水样中大肠杆菌群的方法。将一定量水样注入已灭菌的微孔薄膜的滤器中,经过抽滤,细菌被截留在滤膜上,将滤膜贴于(EMB培养基)上,经培养后计数和鉴定滤膜上生长的大肠杆菌菌落,依据过滤水样体积计算每升或每100毫升水样中的大肠杆菌菌群数。该方法操作简单、快速,主要适用于杂质较少的水样。
【详解】A、利用滤膜法检测内镜消毒是否合格,实验中每一步骤都要注意无菌操作,所用器械均要灭菌处理,A正确;
B、步骤丙中所用培养基为添加琼脂的固体培养基,所有细菌均可生长,不是选择培养基,滤膜紧贴培养基可完成接种,B错误;
C、菌落总数≤20CFU/件,且还要观察菌落形态等,没有致病菌的菌落,才可说明该内镜消毒合格,C错误;
D、滤膜法中过滤洗脱液时,洗脱液可通过滤膜微孔,微生物被拦截在滤膜上,若滤膜孔径太大,则无法拦截微生物,D错误。
故选A。
12. 在一个昼夜周期中,日照长度大于一定数值(临界日长)才能开花的植物叫作长日照植物,日照长度小于一定数值才能开花的植物叫作短日照植物。光敏色素是植物的光受体之一,分为红光吸收型Pr和远红光吸收型Pfr。自然条件下照射红光后Pr转变为Pfr,照射远红光后或夜间时Pfr转变为Pr。而影响植物开花的是光敏色素两种形式的比值,即Pfr/Pr。直射阳光包含更多的红光,在阴凉处和日落时远红光比红光多。下列叙述正确的是( )
A. 长日照植物开花所需的相应刺激物质的形成要求较低的Pfr/Pr值
B. 在连续黑暗中,Pfr/Pr值升高到一定阈值水平可触发短日照植物开花
C. 用短暂的红光照射黑暗中的植物,可能会促进长日照植物开花
D. 由题中信息不能得出植物种群的繁衍离不开信息的传递
【答案】C
【解析】
【分析】不同植物开花所需的日照长度是不同的,有的植物开花必须大于一定的日照时数(长日照植物),这个一定的日照时数称为临界日长;短日照植物的日照时数短于临界日长时,如果缩短日照长度则可提早开花,长日照植物在超过临界日长时则光照越长开花越早。
【详解】A、直射阳光包含更多的红光,照射红光后Pr转变为Pfr,而长日照植物所需的日照时间长,故在红光的照射下更多的Pr转变为Pfr,植物体内的Pfr/Pr值较高,A错误;
B、在夜间,Pfr转化为Pr,所以在连续黑暗中,Pfr/Pr值会逐渐降低,当Pfr/Pr值降低到一定阈值水平可触发短日照植物开花,B错误;
C、用短暂的红光照射黑暗中的植物,在红光的作用下Pr转变为Pfr,Pfr/Pr值升高会促进长日照植物开花,C正确;
D、一般植物开花后才能受粉形成种子进而产生子代,由题意可知,植物开花与光照有关,可以得出植物种群的繁衍离不开信息的传递,D错误。
故选C。
13. 水利施工过程中由于工程废弃物堆放、大面积开垦土地、占用耕地和林地等,常造成水土流失、土地和水域污染等问题。下列解决措施与利用的生态工程原理对应错误的是( )
A. 将挖出的土重铺到土壤贫瘠的地方,形成新的耕地补偿给农民主要遵循了整体原理
B. 向水库中投放以水草、浮游藻类为食的草鱼预防水华发生,主要遵循了协调原理
C. 选择吸收重金属能力强的植物种植并考虑各植物的生态位差异,主要遵循了自生原理
D. 年降水量少的地区保持水土时,宜选择灌木和草本植物进行种植,主要遵循了协调原理
【答案】B
【解析】
【分析】生态工程以生态系统的自组织、自我调节功能为基础,遵循着整体、协调、循环、自生等生态学基本原理。
【详解】A、将挖出土重铺到土壤贫瘠的地方,形成新的耕地补偿给农民是考虑将生态、社会、经济相结合,遵循了整体原理,A正确;
B、向水库中投放以水草、浮游藻类为食的草鱼预防水华发生,主要遵循了自生和循环原理,B错误;
C、选择吸收重金属能力强的植物种植并考虑各植物的生态位差异,主要遵循自生原理,C正确;
D、年降水量少的地区保持水土时,宜选择灌木和草本植物进行种植,主要遵循了协调原理,D正确。
故选B。
14. “不对称体细胞杂交”是指将一个亲本的部分染色体或染色体上某些片段转移到另一个亲本体细胞内,获得不对称杂种植株。大剂量的X射线能随机破坏染色体结构,使染色体发生断裂,细胞不再持续分裂。碘乙酰胺使细胞质中某些酶失活,抑制细胞分裂。现欲利用“不对称植物体细胞杂交技术”使小麦获得偃麦草的耐盐性状(耐盐基因位于细胞核中)。下列叙述正确的是( )
A. 该技术需要用纤维素酶、蛋白酶处理小麦和偃麦草的体细胞
B. 融合前用X射线照射小麦的原生质体、碘乙酰胺处理偃麦草的原生质体
C. 融合后能在植物组织培养的培养基上正常生长、分裂的即为融合成功的杂种细胞
D. 与小麦染色体数目相同的杂种植株不可能获得偃麦草的耐盐性状
【答案】C
【解析】
【分析】植物体细胞杂交技术:1、植物体细胞杂交技术:就是将不同种的植物体细胞原生质体在一定条件下融合成杂种细胞,并把杂种细胞培育成完整植物体的技术。2、过程:(1)诱导融合的方法:物理法包括离心、振动、电刺激等。化学法一般是用聚乙二醇(PEG)作为诱导剂。(2)细胞融合完成的标志是新的细胞壁的生成。(3)植物体细胞杂交的终点是培育成杂种植株,而不是形成杂种细胞就结束。(4)杂种植株的特征:具备两种植物的遗传特征,原因是杂种植株中含有两种植物的遗传物质。3、意义:克服了远缘杂交不亲和的障碍。
【详解】A、“不对称体细胞杂交”也属于植物体细胞杂交技术,需要用纤维素酶和果胶酶处理小麦和偃麦草的体细胞,获得原生质体,A错误;
B、使小麦获得偃麦草的耐盐性状,应用X射线照射偃麦草的原生质体,使其染色体发生断裂,用碘乙酰胺处理小麦的原生质体,使其细胞不能分裂,B错误;
C、只有融合成功的杂种细胞才能在细胞质中有正常活性的酶和正常染色体,才能在植物组织培养的培养基上正常生长、分裂,C正确;
D、若偃麦草耐盐基因的某个片段移接到小麦的染色体上,则小麦在不改变染色体数目的情况下也可以获得偃麦草的耐盐性状,D错误。
故选C。
15. 病毒性疾病具有一定的传染性和危害性,临床诊断病毒的类型对于对症治疗具有重要意义。下列关于病毒诊断方法的原理及其适用范围的叙述,错误的是( )
A. AB. BC. CD. D
【答案】B
【解析】
【分析】抗体检测是利用抗原-抗体杂交的原理检测病毒的有无,若病毒表达量低则误差较大,而核酸检测是检测病毒的RNA,通过RNA逆转录形成的DNA,再对其进行荧光定量PCR,检测荧光含量,由于PCR可以对核酸进行扩增,因此即使病毒含量少也能检测出来,适用于病毒早期的检测,且准确率高于抗体检测。
【详解】A、病毒中和是利用抗原与抗体特异性结合使抗原失去感染性,从而确定病毒的种类,DNA病毒和RNA病毒均可利用该方法进行检测,A正确;
B、PCR不能直接扩增RNA,免疫PCR的原理是DNA半保留复制,B错误;
C、用同位素标记的单链核酸与病毒的核酸杂交的原理是碱基互补配对原则,DNA和RNA均可以和探针互补配对,C正确;
D、快速免疫滤纸测定利用抗原与抗体特异性结合的原理,可以检测DNA病毒和RNA病毒,D正确。
故选B。
二、选择题:本题共5小题,每小题3分,共15分。在每小题给出的四个选项中,有一项或多项符合题目要求。全部选对得3分,选对但不全得1分,有选错得0分。
16. 如图①~⑥为某高等植物体内一些细胞中发生的代谢过程。下列叙述正确的是( )
A. 该细胞一定具有叶绿体,且⑤过程发生在叶绿体的内膜上
B. 可为成熟叶片细胞中的①过程提供能量的ATP来自②③④⑤过程
C. NADPH可作为光合作用暗反应的还原剂,且能提供能量
D. 当细胞内①过程速率大于②过程时,植物不一定积累有机物
【答案】CD
【解析】
【分析】光合作用是绿色植物通过叶绿体,利用光能把二氧化碳和水合成有机物,释放氧气,同时把光能转变成化学能储存在合成的有机物中的过程。
【详解】A、由图中生理过程可知,①⑤⑥为光合作用,②③④为有氧呼吸,该细胞能进行光合作用一定具有叶绿体,且⑤过程(光反应)发生在叶绿体的类囊体薄膜上,类囊体薄膜不是叶绿体内膜,A错误;
B、①是暗反应中C₃的还原过程,所消耗的ATP只能来自光反应,不能来自细胞呼吸(②③④),B错误;
C、NADPH可作为光合作用暗反应的还原剂且能提供能量,C正确;
D、由于该细胞是能进行光合作用的细胞,当细胞内①过程速率大于②过程时,该细胞的光合速率大于呼吸速率,但整株植物不一定光合速率大于呼吸速率,即植物不一定积累有机物,D正确。
故选CD。
17. 为探究人类活动对土壤中小动物类群丰富度的影响,某生物小组选取花园(每月消杀处理)、劳动基地(近期翻动)、荒地(人迹罕至)三个生境进行了调查,结果如表所示。下列叙述正确的是( )
A. 可用样方法对三种生境下土壤中小动物类群的丰富度进行调查
B. 需借助有关的动物图鉴来鉴定小动物,无法鉴定的物种不可舍弃
C. 利用土壤小动物具有趋黑暗的特性对其进行收集,并采用目测估计法进行统计
D. 本实验说明人类活动影响土壤中小动物类群的丰富度
【答案】BD
【解析】
【分析】物种丰富度是生物多样性的一个重要组成部分,它反映了一个区域内物种种类的多少。
【详解】A、由于土壤小动物活动能力较强,不适用样方法调查丰富度,应用取样器取样法,A错误;
B、对土壤中小动物类群的丰富度进行调查,统计的是生物种类和数量,可借助有关的动物图鉴来鉴定小动物,无法鉴定的物种不可舍弃,B正确;
C、土壤动物具有趋暗、趋湿、避高温的特性,可利用土壤小动物具有趋黑暗的特性对其进行收集,但不能使用目测估计法进行统计,应用记名计算法设计表格,统计不同采集样点的土壤动物种类,C错误;
D、分析表格,花园(每月消杀处理)、劳动基地(近期翻动)、荒地(人迹罕至)三个生境中,花园和劳动基地的物种数和个体总数都低于荒地,说明人类活动影响土壤中小动物类群的丰富度,D正确。
故选BD。
18. 家蚕是ZW型性别决定的经济动物。科研人员利用基因工程将一个致死基因(D)分别导入多只雌蚕的细胞内,已知具有基因D的蚕在持续低温(如10℃)条件下培养会死亡,在20℃条件下培养正常存活。现欲利用转基因雌蚕与普通雄蚕交配,选育在一定条件下只产生雄蚕的“种蚕”。下列操作或分析错误的是( )
A. 将部分子代置于10℃下培养用于鉴定基因D插入的位置,部分子代置于20℃下培养
B. 若10℃下培养的子代一半死亡,且雌雄比例相当,说明该种雌蚕及其子代可留种
C. 若10℃下培养存活下来的子代均为雌性,说明基因D插入Z染色体上
D. 若10℃下培养的子代一半死亡,且均为雌性,说明20℃下培养的子代雌蚕可作“种蚕”
【答案】B
【解析】
【分析】鸟类、鳞翅目昆虫、部分两栖类和爬行类的性别决定方式属于ZW型,此类性别决定的特点是雌性个体细胞内有两条异型的性染色体ZW,雄性个体细胞内有两条同型的性染色体ZZ。
【详解】A、转基因雌蚕与普通雄蚕交配后产生的子代,有一半个体携带基因D,但是基因D插入的位置不确定,因此需要将部分子代置于10℃下培养,通过观察子代死亡情况鉴定基因D插入的位置,部分子代置于20℃下培养用于选出所需类型后留种,A正确;
B、若10℃下培养的子代一半死亡,且雌雄比例相当,说明基因D插入常染色体上,该种雌蚕及其子代不可留种,B错误;
C、若10℃下培养,存活下来的子代均为雌性,说明基因D插入Z染色体上,亲本雌蚕的基因型为ZDW,C正确;
D、若10℃下培养的子代一半死亡,且均为雌性,说明基因D插入W染色体上,亲本雌蚕的基因型为ZWD,其与普通雄蚕交配,产生的后代在10℃下培养时只有雄性能存活,因此20℃下培养的子代雌蚕可作“种蚕”,D正确。
故选B。
19. 环境激素是指人类在生产、生活中释放到环境中的、能干扰生物体内正常激素发挥作用的化学物质。淡水浮游动物轮虫对毒物的敏感性高。某科研团队设计并完成了探究不同浓度的环境激素双酚A对轮虫生活及生殖影响的实验,部分结果如图所示。下列分析正确的是( )
A. 轮虫适合作本研究材料的原因是其繁殖速度快、易培养、对环境激素的敏感性高
B. 该实验的六个组别间除双酚A浓度不同,其他条件应保持完全相同且适合轮虫生存
C. 据图分析可知,高浓度双酚A能使轮虫种群年龄结构发生改变,并使种群数量下降
D. 本实验开展前应设置预实验来初步确定双酚A的浓度范围,以减小正式实验时的误差
【答案】ABC
【解析】
【分析】对照实验:在探究某种条件对研究对象的影响时,对研究对象进行的除了该条件不同以外,其他条件都相同的实验。根据变量设置一组对照实验,使实验结果具有说服力。一般来说,对实验变量进行处理的,就是实验组,没有处理是的就是对照组。
【详解】A、轮虫适合作本研究材料的原因是其繁殖速度快、易培养、对环境激素的敏感性高等,A正确;
B、根据实验设计的单一变量原则,该实验的自变量为双酚A浓度,其他无关变量应保持相同且适宜,B正确;
C、据图分析可知,高浓度双酚A能抑制轮虫产卵、缩短生殖期、缩减平均寿命,从而使轮虫种群的年龄结构发生改变,出生率降低而死亡率升高,因此轮虫种群数量下降,C正确;
D、本实验开展前应设置预实验初步确定双酚A的浓度范围,但预实验不能减小正式实验时的误差,D错误。
故选ABC。
20. 某生物制药厂准备利用发酵工程批量生产能够调节肠道菌群平衡,且能降解胆固醇的乳酸杆菌。下列操作方案中合理的是( )
A. 从泡菜和酸奶中筛选菌种,或利用基因工程改造菌种后即可置于发酵罐中进行发酵
B. 需要对选育的乳酸杆菌进行分解胆固醇能力及对肠道其他菌种生长影响的测试
C. 发酵使用的培养基除含有碳源、氮源、无机盐、水,还需要添加维生素
D. 发酵过程中不需要通入空气,但需要监测并调整pH,发酵结束后可过滤获得产物
【答案】BCD
【解析】
【分析】发酵是利用微生物,在适宜的条件下,将原料经过特定的代谢途径转化为人类所需要的产物的过程。发酵过程:菌种选育→菌种的扩大培养→培养基的配制→灭菌和接种→发酵条件的控制→分离和提纯。
【详解】A、由于发酵工程所用菌种量大,因此选育菌种后要先进行扩大培养,才能置于发酵罐中进行发酵,A错误;
B、根据题意,需获得能降解胆固醇且能够调节肠道菌群平衡的乳酸杆菌,因此要对选育的乳酸杆菌进行分解胆固醇能力及对肠道其他菌种生长影响的测试,B正确;
C、培养乳酸杆菌除培养基中的碳源、氮源、无机盐、水,还需要添加维生素,C正确;
D、由于乳酸杆菌是厌氧菌,且其自身代谢活动会造成培养液pH下降,因此发酵过程中不需要通入空气,但需要监测并调节pH,发酵结束后可过滤获得菌体,D正确。
故选BCD。
三、非选择题:本题共5小题,共55分。
21. 图1是在不同干旱程度胁迫条件下,枸杞植株净光合速率的实验数据。
(1)图1实验的自变量为___,由图1可得出的结论是___。
(2)植物的绿色细胞在O2/CO2偏高时,光照条件下吸收的O2能与C5结合,经一系列反应最终释放CO2,由于这种呼吸只能在光下才能进行,所以叫光呼吸,这是植物经长期进化形成的适应机制。图2为图1中重度干旱胁迫条件下,枸杞叶绿体中发生的光合作用过程和光呼吸过程,I、Ⅱ、Ⅲ为反应场所。
图2中的A、B物质依次为___,光呼吸的场所为___。
(3)为了提高植物的光合速率,请你根据该题信息,提出能提高光合速率的一种具体措施:___。
【答案】(1) ①. 干旱胁迫程度和CO2浓度 ②. 干旱胁迫会降低净光合速率,且随着干旱胁迫的增强,对净光合速率的影响逐渐增强,高浓度CO2可提高净光合速率,缓解干旱胁迫对作物的影响(合理即可)
(2) ①. NADPH、丙酮酸 ②. 叶绿体(基质)和线粒体
(3)适时浇水;合理增施有机肥(合理即可)
【解析】
【分析】光合作用包括光反应和暗反应两个阶段。图2中的A物质是水光解的产物NADPH,B物质为(CH2O)分解的产物丙酮酸。
【小问1详解】
该实验的自变量为干旱胁迫程度和CO2浓度,由图1可知,干旱胁迫会降低净光合速率,且随着干旱胁迫程度的增强,对净光合速率的影响强度增大(净光合速率逐渐下降),高浓度CO2可提高净光合速率,降低(缓解)干旱胁迫对作物的影响。
【小问2详解】
图2中的A物质是水光解的产物NADPH,B物质为(CH2O)分解的产物丙酮酸,丙酮酸进入线粒体进行进一步的氧化分解。根据光呼吸的概念可知,光呼吸消耗O2产生CO2,据图2可知,光呼吸的场所为叶绿体基质和线粒体。
【小问3详解】
该题信息从干旱和光呼吸两个方面研究对光合速率的影响,可通过适时浇水,避免植物出现干旱胁迫,从而影响CO2的吸收,也可通过增施有机肥,增加环境中CO2浓度,增加C5与CO2结合,来提高光合速率。
22. 水生态修复是使受损的水体生态系统恢复至健康稳定的状况,并向着良性循环方向发展。水生态修复主要包括生物群落的恢复和非生物环境的构建。常用的方法有河岸造树林、河坡植草坪、墙上攀绿藤、水边栽植物、水流多样化、水中建湿地、水面养萍草、水下种水草、水里养鱼虾、水底爬螺蚌、曝气放细菌等。回答下列问题:
(1)河岸造树林、河坡植草坪可以稳定边坡、改善温度和湿度,并给人以绿色、多彩的享受,这体现了生物多样性的___价值。
(2)水边栽种挺水植物、水面养殖萍草和水下种植沉水水草等多种植物相互搭配,对修复水生态系统的优势有___(写出1点)。
(3)水生态系统中往往有生活废水或工业有机废水的排入,则一段时间内流经水生态系统的总能量是___。
(4)在进行放养鱼虾的品种选择时,应从___(写出2点)方面考虑,合理搭配,才能有利于各品种长期生存;螺蚌被称为水底“清道夫”,它们和多数细菌一样,在水生态系统中的作用是___;曝气可以增加水体中___来促进细菌的生长、繁殖。
【答案】(1)间接和直接
(2)构成水生群落的垂直结构,显著提高群落利用阳光等环境资源的能力;增加生态系统中的组分,提高其抵抗力稳定性(写出1点)
(3)废水有机物中的能量和生产者固定的太阳能
(4) ①. 食性、栖息空间、种间关系等 ②. 将动植物遗体和动物的排遗物分解成无机物(或将水中的有机物分解成无机物) ③. 氧气
【解析】
【分析】生物多样性的价值:直接价值、间接价值以及目前人类尚不清楚的潜在价值。
【小问1详解】
河岸造树林、河坡植草坪可以稳定边坡,减少水土流失,改善温度和湿度,体现了生物多样性的间接价值;给人以绿色、多彩的享受,体现了生物多样性的直接价值。
【小问2详解】
水边栽种挺水植物、水面养殖萍草和水下种植沉水水草等多种植物相互搭配,可以构成水生群落的垂直结构,显著提高群落利用阳光等环境资源的能力,也能增加生态系统中的组分,提高生态系统的抵抗力稳定性,这对修复水生态系统是有利的。
小问3详解】
由题中信息可知,一段时间内流经水生态系统的总能量是废水有机物中的能量和生产者固定的太阳能。
【小问4详解】
在进行放养鱼虾的品种选择时,应从各种动物的生态位考虑,避免因各品种的食性、栖息空间高度重叠而过度竞争,也要考虑各种生物间的种间关系。螺蚌和细菌作为分解者时,可以将动植物遗体和动物的排遗物分解成无机物。曝气可以增加水体中氧气的含量,从而促进好氧细菌的生长、繁殖。
23. 如图为γ-氨基丁酸(GABA)在突触处传递信息的作用机制。GABA可激活突触后膜上的GABA受体,起到使人安定的作用。ATP能激活腺苷A2A受体。GABA受体与腺苷A2A受体的激活,可以维持GABA能突触的稳定。请根据题意回答下列问题:
(1)兴奋传递至释放GABA的神经元时,该神经元细胞膜外电位变化为___,该电位变化刺激突触前膜以___方式释放GABA。
(2)GABA与突触后膜上GABA受体结合后,突触后膜的电位分布是___,从而使该神经元产生___(填“兴奋”或“抑制”)。
(3)在神经元中敲除GABA受体基因或腺苷A2A受体基因后,GABA能突触数量会显著___(填“减少”或“增加”)。研究发现,采用一定方法激活腺苷A2A受体可以挽救缺乏GABA受体的GABA能突触,但激活GABA受体并不能挽救缺乏腺苷A2A受体的GABA能突触,这些结果表明,___对GABA能突触的稳定是必要的。
(4)在腺苷A2A受体激活过程中,ATP的作用是___;同时使腺苷A2A受体所在的突触后膜发生了___的信号转变。
【答案】(1) ①. 由正电位变为负电位 ②. 胞吐
(2) ①. 内负外正 ②. 抑制
(3) ①. 减少 ②. 腺苷A2A受体的激活
(4) ①. 作为神经递质,与腺苷A2A受体特异性4-结合 ②. 化学信号→电信号
【解析】
【分析】神经递质经突触前膜以胞吐的形式释放到突触间隙,与突触后膜上的受体特异性结合后发挥作用。由图可知,在腺苷A2A受体激活过程中,ATP的作用是作为神经递质,与腺苷A2A受体特异性结合。
【小问1详解】
兴奋传递至释放GABA的神经元时,该神经元由静息状态转变为兴奋状态,膜外电位由正电位变为负电位。神经递质是突触前膜以胞吐的方式释放至突触间隙。
【小问2详解】
GABA可通过激活突触后膜上的GABA受体,起到使人安定的作用,说明为静息电位,GABA与突触后膜上GABA受体结合后突触后膜的电位依然是内负外正,从而使该神经元产生抑制。
【小问3详解】
题干中提到“GABA受体与腺苷A2A受体的激活,可以维持GABA能突触的稳定”,同时由图可知,若GABA受体与腺苷A2A受体未被激活或缺失后,突触会萎缩消失,故在神经元中敲除GABA受体基因或腺苷A2A受体基因后,GABA能突触数量会显著减少。激活腺苷A2A受体可以挽救缺乏GABA受体的GABA能突触,但激活GABA受体并不能挽救缺乏腺苷A2A受体的GABA能突触,可以得出腺苷A2A受体的激活对GABA能突触的稳定是必要的。
【小问4详解】
由图可知,在腺苷A2A受体激活过程中,ATP的作用是作为神经递质,与腺苷A2A受体特异性结合。由图中也可得出信息,ATP作为神经递质,储存在突触小泡中。神经递质与突触后膜受体结合后,使突触后膜发生了化学信号→电信号的转变。
24. 野鸡(ZW型,2n=78)的长腿和短腿由A/a基因控制,圆眼和豁眼由B/b基因控制。让长腿圆眼鸡品系与短腿豁眼鸡品系中的雌雄个体进行正反交,子代全为长腿圆眼鸡。回答下列问题:
(1)家鸡的A、B基因分别控制其___性状。一对同源染色体中丢失1条的生物称为单体,7号染色体单体雄性野鸡在减数分裂时,初级精母细胞中可形成___个四分体。
(2)A/a、B/b基因在染色体上的分布可能为(不考虑ZW同源区段)两对基因位于两对常染色体上或___;若要判断A/a、B/b基因在染色体上的位置,可采取的杂交方案是___。
(3)若A/a、B/b基因位于两对常染色体上,另取多只长腿圆眼鸡与短腿豁眼鸡杂交,若后代中长腿圆眼鸡:短腿圆眼鸡=3:1,则亲本中长腿圆眼鸡的基因型及比例为___。
【答案】(1) ①. 长腿、圆眼 ②. 38
(2) ①. 两对基因位于一对常染色体上 ②. 让子代的长腿圆眼鸡雌、雄个体杂交,观察并统计后代的表型及比例(合理即可)
(3)AABB:AaBB=1:1
【解析】
【分析】自由组合定律的实质:进行有性生殖的生物在进行减数分裂产生配子的过程中,位于同源染色体上的等位基因随同源染色体分离而分离,分别进入不同的配子中,随配子独立遗传给后代,同时位于非同源染色体上的非等位基因进行自由组合。
【小问1详解】
由“长腿圆眼鸡品系与短腿豁眼鸡品系中的雌雄个体进行正反交,子代全为长腿圆眼鸡”可知,长腿(A)、圆眼(B)为显性性状。
7号染色体单体即缺失了一条7号染色体的个体,其染色体数目为77条,故减数分裂时可形成38个四分体。
【小问2详解】
根据题意,要符合“长腿圆眼鸡品系与短腿豁眼鸡品系中的雌雄个体正反交,子代全为长腿圆眼鸡”,A/a、B/b基因可位于两对常染色体上或两对基因位于一对常染色体上。若A/a、B/b基因位于两对常染色体上,则亲本的基因型为AABB、aabb,子代的基因型为AaBb,F1雌、雄个体杂交,后代的表型及比例为长腿圆眼:长腿豁眼:短腿圆眼:短腿豁眼=9:3:3:1;若A/a、B/b基因位于一对常染色体上,则亲本的基因型为AABB、aabb,子代的基因型为AaBb,F1雌、雄个体杂交,后代的表型及比例为长腿圆眼:短腿豁眼=3:1。
【小问3详解】
根据题意可知,亲本长腿圆眼鸡的基因型为AABB或AaBB,子代短腿占1/4,可推算出亲本中AABB:AaBB=1:1。
25. 噬菌体在食品保鲜、疾病治疗、细菌检测等方面都发挥了重要作用。编辑噬菌体基因组,获得具有预期功能的报告噬菌体,是当前噬菌体研究的重要方向。噬菌体的体外组装技术操作过程如图所示。回答下列问题:
(1)噬菌体常作为基因工程所需工具中的___;除目的基因外,噬菌体参与构建的基因表达载体中必须具有的元件是标记基因、___(写出2点)。在培育转基因植物时,能否利用噬菌体构建基因表达载体,作出判断并说明理由:___。
(2)采用体外组装技术将目的基因插入噬菌体基因组的具体操作为:①通过PCR技术将噬菌体的基因组划分为5个片段,并且扩增后相邻DNA片段间均具有若干个核苷酸重叠的区域,该过程中需要合成___种引物;②将荧光素酶基因(表达后可催化荧光素发出生物荧光)插入至其中1~2个片段上;③将改造后的5个片段加入含有某种DNA外切酶(能从一条多核苷酸链的5'端按顺序依次降解核苷酸)的溶液中,DNA外切酶与限制酶作用的相同点是___;④DNA外切酶作用后会在相邻DNA片段的同源区段处产生单链3'突出端,互补配对后会形成缺口部分,还需要___两种酶依次延伸子链和填补缺口,即可组装成完整的噬菌体基因组。
(3)体外组装完成的报告噬菌体在L型李斯特菌中激活的标志是___。
(4)用构建成功的报告噬菌体指示目的基因的表达情况时,目的基因和荧光素酶基因应使用___(填“相同”或“不同”)的启动子。
【答案】(1) ①. 载体 ②. 启动子、终止子 ③. 不能,噬菌体只能侵染细菌,不能感染植物细胞
(2) ①. 10 ②. 均水解磷酸二酯键 ③. DNA聚合酶、DNA连接酶
(3)加入荧光素后,L型李斯特菌的培养液发出荧光
(4)相同
【解析】
【分析】1、基因工程至少需要三种工具:限制性核酸内切酶(限制酶))、DNA连接酶、运载体基因的检测与鉴定。2、基因工程的基本操作步骤主要包括四步:①目的基因的获取;②基因表达载体的构建;③将目的基因导入受体细胞;④目的基因的检测与鉴定。
【小问1详解】
噬菌体可侵染特定细菌,常作为基因工程所需工具中的载体。基因表达载体中必须具有的元件有目的基因、启动子、终止子、标记基因。由于噬菌体只能侵染细菌,不能侵染植物细胞,因此培育转基因植物时,不能利用噬菌体构建基因表达载体。
【小问2详解】
PCR扩增DNA时引物具有特异性,每扩增一个片段即需要一对(2种)引物,因此将噬菌体的基因组划分为5个片段需要10种引物。由题干信息可知,DNA外切酶能从一条多核苷酸链的一端按顺序依次降解核苷酸,因此和限制酶一样可以水解磷酸二酯键。DNA外切酶作用后会水解掉双链DNA一条链的5'端末尾的若干个核苷酸,形成另一条单链3'突出端,且相邻DNA片段的同源区段处可以互补一部分碱基,剩余的单链需要DNA聚合酶连接单个脱氧核苷酸,最后的双链DNA片段需要DNA连接酶缝合在一起,才可组装成完整的噬菌体基因组。
【小问3详解】
L型李斯特菌是噬菌体的宿主细胞,噬菌体可在其细胞内增殖和完成基因的表达,噬菌体基因组中的荧光素酶基因表达后可催化荧光素发出荧光,这可作为噬菌体被激活的标志。
【小问4详解】
构建成功的报告噬菌体可以指示目的基因表达情况的原理是目的基因和荧光素酶基因使用共同的启动子,荧光情况可指示目的基因是否表达。
选项
诊断方法
具体操作
原理
适用范围
A
病毒中和
固定病毒量与等量系列倍比稀释的血清混合,再比较病毒被中和后的感染力
抗原与抗体特异性结合
DNA病毒和RNA病毒
B
免疫PCR
用抗体来捕获抗原,提取核酸后,再用PCR扩增
抗原与抗体特异性结合
DNA病毒和RNA病毒
C
核酸杂交
先将待测核酸固定在膜上,然后用放射性同位素标记的单链核酸与其进行杂交,使杂交体带上标记而被显示出来
碱基互补配对原则
DNA病毒和RNA病毒
D
快速免疫滤纸测定
把待测病毒的抗体吸附在乳胶颗粒上,结合抗原后可以发生显色反应
抗原与抗体特异性结合
DNA病毒和RNA病毒
物种名称
花园
劳动基地
荒地
数量
比例
数量
比例
数量
比例
蚯蚓
—
—
2
67%
3
30%
蚂蚁
2
67%
—
—
2
20%
蜗牛
—
—
1
33%
—
—
蛴螬
—
—
—
—
2
20%
马陆
1
33%
—
—
1
10%
软甲纲
—
—
—
—
1
10%
待鉴定
—
—
—
—
1
10%
物种数
2
2
6
个体总数
3
3
10
丰富度
选项
诊断方法
具体操作
原理
适用范围
A
病毒中和
固定病毒量与等量系列倍比稀释的血清混合,再比较病毒被中和后的感染力
抗原与抗体特异性结合
DNA病毒和RNA病毒
B
免疫PCR
用抗体来捕获抗原,提取核酸后,再用PCR扩增
抗原与抗体特异性结合
DNA病毒和RNA病毒
C
核酸杂交
先将待测核酸固定在膜上,然后用放射性同位素标记的单链核酸与其进行杂交,使杂交体带上标记而被显示出来
碱基互补配对原则
DNA病毒和RNA病毒
D
快速免疫滤纸测定
把待测病毒的抗体吸附在乳胶颗粒上,结合抗原后可以发生显色反应
抗原与抗体特异性结合
DNA病毒和RNA病毒
物种名称
花园
劳动基地
荒地
数量
比例
数量
比例
数量
比例
蚯蚓
—
—
2
67%
3
30%
蚂蚁
2
67%
—
—
2
20%
蜗牛
—
—
1
33%
—
—
蛴螬
—
—
—
—
2
20%
马陆
1
33%
—
—
1
10%
软甲纲
—
—
—
—
1
10%
待鉴定
—
—
—
—
1
10%
物种数
2
2
6
个体总数
3
3
10
丰富度
2024届辽宁省名校联高三高考模拟卷(四)生物试题: 这是一份2024届辽宁省名校联高三高考模拟卷(四)生物试题,共13页。
2024届辽宁省名校联盟高三下学期高考模拟卷(押题卷)生物(一)试题(原卷版+解析版): 这是一份2024届辽宁省名校联盟高三下学期高考模拟卷(押题卷)生物(一)试题(原卷版+解析版),文件包含2024届辽宁省名校联盟高三下学期高考模拟卷押题卷生物一试题原卷版docx、2024届辽宁省名校联盟高三下学期高考模拟卷押题卷生物一试题解析版docx等2份试卷配套教学资源,其中试卷共33页, 欢迎下载使用。
2024年广西名校高考模拟试卷押题卷生物试题(原卷版+解析版): 这是一份2024年广西名校高考模拟试卷押题卷生物试题(原卷版+解析版),文件包含2024年广西名校高考模拟试卷押题卷生物试题原卷版docx、2024年广西名校高考模拟试卷押题卷生物试题解析版docx等2份试卷配套教学资源,其中试卷共28页, 欢迎下载使用。

