2024长沙雅礼中学高三下学期月考(八)生物含解析
展开命题人:曾小林 雷知海 廖胜辉 审题人:廖胜辉
注意事项;
1.答卷前,考生务必将自己的姓名、准考证号填写在答题卡上。
2.回答选择题时,选出每小题答案后,用铅笔把答题卡上对应题目的答案标号涂黑。如需改动,用橡皮擦干净后,再选涂其他答案标号。回答非选择题时,将答案写在答题卡上。写在本试卷上无效。
3.考试结束后,将本试卷和答题卡一并交回。
一、单项选择题(本题共12小题,每小题2分,共24分。每小题只有一个选项符合题目要求。)
1.细胞器之间可以通过膜接触位点(MCS)直接接触实现信息交流。MCS作用机理是接受信息并为脂质、Ca2+等物质提供运输的位点。内质网与线粒体、细胞膜、高尔基体等细胞结构之间都存在MCS,能调控细胞内的代谢。内质网与线粒体MCS接触后,MCS构象改变导致线粒体内Ca2+浓度发生变化。线粒体内Ca2+浓度适度升高会促进呼吸作用,但是过度且持续性Ca2+浓度升高会改变线粒体膜通透性导致细胞衰老。下列有关说法错误的是( )
A.内质网和高尔基体之间进行信息交流不一定依赖于囊泡
B.肺炎支原体通过MCS接触来促进自身呼吸作用进而促进增殖
C.分泌蛋白加工、折叠旺盛的细胞其线粒体内Ca2+浓度可能适度升高
D.线粒体内过度且持续性Ca2+浓度升高会降低线粒体膜的物质运输功能
2.在某动物体内,由81个氨基酸形成胰岛素原,加工切除M片段(31~60)后成为能降低血糖的胰岛素(如图所示)。下列相关叙述正确的是( )
A.控制该胰岛素原合成的基因中含有的碱基数不会少于486个
B.加工完成后的胰岛素分子中含有的氨基数和羧基数均不会少于49个
C.胰岛素中的肽键在核糖体上形成,二硫键(—S—S—)在细胞质基质中形成
D.M片段的切除需要酶的催化,每生成一个M片段的同时会产生2个水分子
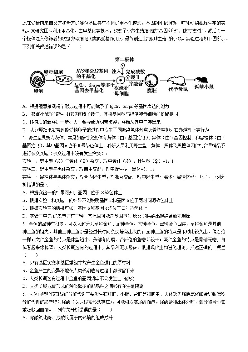
3.基因组印记是指来自父方和母方的等位基因在通过精子和卵子传递给子代时发生了修饰,使带有亲代印记的等位基因具有不同的表达特性,这种修饰常为DNA甲基化修饰,也包括组蛋白乙酰化、甲基化等修饰。在生殖细胞形成早期,来自父方和母方的印记将全部被消除,精子和卵子形成时产生新的甲基化模式,因此在受精前来自父方和母方的等位基因具有不同的甲基化模式。基因组印记阻碍了哺乳动物孤雌生殖的实现。某研究团队利用甲基化、去甲基化等技术,改变了小鼠生殖细胞的“基因印记”,使其“变性”,然后将一个极体注入修饰后的次级卵母细胞(类似受精作用),最终创造出“孤雌生殖”的小鼠。实验过程如下图所示。下列相关叙述错误的是( )
A.根据题意推测精子形成过程中可能赋予了Igf2r、Snrpn等基因表达的能力
B.“孤雌小鼠”的诞生过程没有精子参与,其核基因型与提供卵母细胞的雌鼠相同
C.移植后的囊胚进一步扩大,会导致透明带破裂,胚胎从其中伸展出来
D.从卵原细胞发育到能受精卵子的过程中发生了同源染色体分离及着丝粒排列在赤道板上等行为
4.野生型果蝇为灰体,常见的隐性突变体有黄体(由a基因控制)、黑体(由b基因控制)和黑檀体(由e基因控制),其中基因e位于Ⅱ号染色体上。科研人员利用野生型、黄体、黑体及黑檀体四种纯合果蝇品系进行杂交实验(杂交过程中没有发生突变):
实验一:野生型(♂)与黄体(♀)杂交,F1中黄体(♂):野生型(♀)=1:1;
实验二:野生型与黑体杂交,F1自由交配,F2中野生型:黑体=3:1;
实验三:黑檀体与黑体杂交,F1全为野生型,F1相互交配,F2中野生型:黑体:黑檀体=3:1:1。下列分析错误的是( )
A.根据实验一的结果可知,基因a位于X染色体上
B.根据实验一和实验二的结果不能说明基因a和基因b位于两对同源染色体上
C.根据实验三的结果可知,基因b和基因e均位于Ⅱ号染色体上
D.实验三中F2的表型只有三种,其原因可能是基因型为bbee的果蝇出现纯合致死现象
5.金鱼的品种有很多,可以大致分为草种金鱼、龙种金鱼、文种金鱼、蛋种金鱼四类。草种金鱼是其他三种金鱼的祖先,其他三种金鱼都是经过长时间杂交培育出来的;龙种金鱼的特点是眼球比较突出,像灯泡一样;文种金鱼的特点是体型短小、头部有肉瘤、各部位的鱼鳍都较长;蛋种金鱼的特点是背部无鳍,身体看起来像鸭蛋。人类长期选育的过程中,其品种更加繁多。根据现代生物进化理论,描述正确的一项是( )
A.只有基因突变和基因重组才能产生金鱼进化的原材料
B.金鱼产生的变异不能在人类长期选育过程中都保留下来
C.人类长期选育过程中金鱼的基因频率不会发生定向改变
D.人类长期选育形成的种类繁多的新品种之间都存在生殖隔离
6.人体内嘌呤核苷酸的分解代谢主要发生在肝脏、小肠、肾脏等细胞中,人体缺乏尿酸氧化酶会导致嘌呤分解代谢的终产物为尿酸(以尿酸盐形式存在),可能引发高尿酸血症。尿酸盐排出体外时,部分被肾小管重吸收回血液。下列有关分析错误的是( )
A.尿酸氧化酶、尿酸均属于内环境的组成成分
B.尿酸盐重吸收过量会导致内环境的稳态失调
C.正常人体摄入的嘌呤类食物过多也可能导致高尿酸血症
D.研制某种药物抑制肾小管对尿酸盐的重吸收作用,可以缓解高尿酸血症症状
7.水杨酸(SA)对植物抗逆性有一定作用。为研究SA作用机制,科研人员用适宜浓度的SA喷洒小麦叶片后,测定两种光照条件下的D1蛋白(D1是促进光合作用活性的关键蛋白)含量,结果如图甲所示(实验一、二为重复实验)。科研人员继续在较强光照强度下进行了相关实验,以探究SA对小麦作用的适宜浓度,结果如图乙所示。下列叙述正确的是( )
A.SA通过减少较强光照造成的D1蛋白含量降低程度,降低抗逆性
B.图甲重复实验的目的是为了进一步实验摸索条件
C.为确定SA作用的最适浓度,应在0.1~0.3μml/L之间进一步实验
D.较强光照下,特定浓度NaCl与SA对小麦光合作用存在协同作用
8.在捕捞业中,为获得最大持续产量(MSY),一般有两种方式:配额限制和努力限制。配额限制是控制在一定时期内收获对象个体的数量,允许收获者在每一季节或每年收获一定数量的猎物种;努力限制是当捕猎对象的种群数量减少后,必须增加收获努力才能获得同样收获量。下图表示不同努力水平对种群的影响,其中实线表示某种被捕捞生物的净补充量(出生数超出死亡数的部分)随种群密度的变化,虚线表示四种不同努力水平下的收获量。下列说法错误的是( )
A.配额限制适合一些种群数量较少、繁殖能力较弱的经济生物
B.图中可以表示MSY的点是Q
C.若收获持续保持低努力水平,种群数量将上升至N
D.若没有捕捞,种群达到N点后,种群数量可能围绕N点上下波动
9.“交流四水抱城斜,散作千溪遍万家。深处种菱浅种稻,不深不浅种荷花。”这首诗说明了因地制宜的重要性,对于我国新农村建设具有借鉴与学习的重要意义。下列叙述错误的是( )
A.水深不同的溪水中种植不同植物,体现了群落的水平结构
B.新农村建设应充分考虑当地的非生物因素,要因地制宜
C.水稻种群具有种群密度、性别比例等数量特征
D.水乡农产品被食用和新农村旅游观赏体现了生物多样性的直接价值
10.“油菜花开陌野黄,清香扑鼻蜂蝶舞。”油菜是我国主要的农作物之一,油菜籽可以生产食用油。下列相关叙述正确的是( )
A.蜜蜂、蝴蝶和油菜之间存在协同进化
B.“清香扑鼻蜂蝶舞”均属于物理信息
C.使用农药对油菜害虫进行杀害,属于生物防治
D.诗句中只体现出信息传递能够调节种间关系
11.近年来由于栖息地丧失和人为捕猎,亚洲黑熊数量骤减。近日动物学家在某林地发现了少量野生亚洲黑熊。他们期望通过体内受精、胚胎移植等方法拯救亚洲黑熊,其过程如下图。以下说法正确的是( )
A.胚胎工程一般采用促性腺激素释放激素处理A使其超数排卵
B.A超数排卵排出的细胞必须生长到MⅡ期才能与C的获能后的精子发生受精
C.D受体雌性必须和动物园亚洲黑熊♀A、野生亚洲黑熊♀B同期发情处理
D.E后代遗传性状与A和C相似,F后代遗传性状与B相似
12.抗PD-L1单克隆抗体能与骨髓瘤细胞膜表面的PD-L1特异性结合,因而具有治疗某些癌症的作用。图是制备抗PD-L1单克隆抗体的示意图,下列叙述错误的是( )
A.在分离B淋巴细胞前,需要对小鼠注射PD-L1进行免疫处理
B.多孔玻璃板中的细胞为B淋巴细胞和鼠骨髓瘤细胞的融合细胞
C.图中细胞集落a~d都能大量增殖,但不一定都能产生抗体
D.图中细胞集落a可用于扩大化培养生产抗PD-L1单克隆抗体
二、不定项选择题(本题共4小题,每小题4分,共16分。每小题备选答案中,有一个或一个以上符合题意的正确答案,每小题全部选对得4分,少选得2分,多选、错选、不选得0分。)
13.如图表示动物体内有关糖类物质的部分代谢过程,糖酵解指由葡萄糖-6-磷酸分解为丙酮酸的过程即有氧呼吸或无氧呼吸的第一阶段,酶的磷酸化指将磷酸基团加在酶分子上的过程,磷酸化激酶是一种酶,它能够将磷酸基团转移给特定的蛋白质,从而改变它们的结构和功能,下列叙述错误的是( )
A.糖酵解可以为酶1的磷酸化提供磷酸基团
B.酶1的溶液能够与双缩脲试剂发生紫色反应
C.动物体肌肉细胞中同时分布有酶1、酶2和酶3
D.酶1的磷酸化会改变其空间结构从而抑制其活性
14.用纯合的二倍体水稻品种高秆抗锈病(DDTT)和矮秆不抗锈病(ddtt)进行育种时,第一种方法是杂交得到F1,F1自交得到F2,对F2进行连续自交筛选;第二种方法是用F1的花药(含花药壁细胞和花粉细胞)进行离体培养,再用秋水仙素处理幼苗得到相应植株再筛选;第三种方法是提取高秆抗锈病品种的T基因,利用基因工程导入矮秆不抗锈病品种中筛选得到相应植株。下列叙述错误的是( )
A.若要了解以上两对基因是否独立遗传通常可从F2的表型及比例得到答案
B.用F1的花药进行离体培养时(操作正确)可能得到少数染色体正常的高秆抗锈病植株
C.用F1的花药进行离体培养时要对花药消毒并在培养基中加入一定的植物激素如秋水仙素
D.若成功导入矮秆不抗锈病植株中一个T基因,只能通过自交才能得到纯合ddTT品种
15.某人因咽喉肿痛、声音嘶哑去医院就诊,医生诊断为细菌性急性喉炎,需注射头孢呋辛钠治疗,并提醒使用头孢呋辛钠期间及用药后1~2周内不能饮酒。头孢类分子可抑制乙醛脱氢酶活性,造成乙醛中毒,重者可致呼吸抑制、急性心衰等。下列说法正确的是( )
A.当病原体入侵时,机体通过免疫调节即可能维持内环境的稳态
B.患者体内的一个B细胞通常只针对一种抗原,活化、增殖后只产生一种特异性抗体
C.B细胞活化需要抗原和辅助性T细胞传递的两个信号刺激,还需要细胞因子的作用
D.乙醛中毒引起的呼吸抑制,使通气量减少导致CO2积累,血浆pH显著下降
16.传统泡菜腌制过程中,乳酸菌、乳酸和亚硝酸盐的变化如图所示,其中亚硝酸盐是硝酸盐还原菌促进硝酸盐还原形成的,硝酸盐还原菌适宜的酸碱度为中性。若摄入过多亚硝酸盐,则对人体有害。下列说法错误的是( )
A.发酵初期,亚硝酸盐含量升高,主要是由于硝酸盐还原菌大量繁殖
B.发酵中期,乳酸菌进行有氧呼吸而大量繁殖产生大量的乳酸
C.发酵后期,乳酸菌数量下降与营养物质的消耗和乳酸的积累都相关
D.取食泡菜的时间宜在发酵的中期靠后期
三、非选择题(共5大题,共60分。)
17.(12分)为探究百合(一种喜阴的药用植物)生长所需的适宜光照条件,在不同光照下(自然光下用遮阳网遮光,透过的光占自然光的百分数为透光率),测得该植物叶片的呼吸速率、净光合速率和叶绿素含量如下图1、2、3所示;研究在不同透光率下百合叶片光合特性及鳞茎淀粉积累的相关指标,结果如下表所示。请回答下列问题:
图1 图2 图3
(注:气孔导度大反映气孔开放程度大;Rubisc羧化酶为催化CO2固定的酶)
(1)图1表明,植物叶片在四组不同光照下,呼吸速率随透光率降低而__________,在线粒体中,还原氢最终传递给氧,并与氧结合生成________,催化这一反应过程的酶分布在__________上。
(2)根据图1、2、3判断,叶片固定CO2速率最低时对应的透光率为___________%,限制此光照条件下叶片光反应速率的内部因素是_________________。
(3)鳞茎中淀粉的产量是影响百合经济效益的主要因素。由图和表中的实验数据可知,____________组处理方式最有利于百合产量的提高,依据是______________。
18.(12分)果蝇的长翅(A)对残翅(a)为显性,红眼(B)对紫眼(b)为显性,这两对基因均不位于Y染色体上。现有一只残翅红眼雄果蝇和一只长翅紫眼雌果蝇杂交,F1的表型及比例为长翅红眼:残翅红眼:长翅紫眼:残翅紫眼=1:1:1:1。回答下列问题:
(1)若两对等位基因都位于常染色体上,则亲本的基因型为_____________,杂交实验结果___________(填“能”或“不能”)验证这两对等位基因遵循基因自由组合定律。
(2)若两对等位基因都位于常染色体上且独立遗传,则F1表型为长翅红眼果蝇的基因型为___________;F1中长翅红眼的雌、雄果蝇相互交配,再选择F2表型为长翅红眼的雌、雄果蝇相互交配,F3的表型及比例是________。
(3)若已知B、b基因位于X染色体上,要确定A、a基因在染色体上的位置,可用F1中表型为_______的个体的DNA中相关基因片段进行PCR扩增后电泳。若电泳结果出现__________条条带,则A、a基因位于X染色体上。
19.(12分)长期过度紧张、焦虑等刺激会导致黑色素细胞和毛囊细胞数量减少从而引起白发、脱发,也会影响免疫功能,其部分调节机制如图所示。
(1)图中去甲肾上腺素作为__________(信号分子的名称)起作用。过度紧张、焦虑的信号通过途径②使肾上腺髓质分泌去甲肾上腺素的过程属于__________调节;信号传递到下丘脑,通过途径③使肾上腺皮质分泌糖皮质激素的分层调控方式称为__________调节。
(2)信号通过途径①传至A点时,A点的膜外电位变化是__________,此时膜内Na+浓度________(填“大于”“等于”或“小于”)膜外Na+浓度。
(3)研究人员在分析某脱发者的毛乳头细胞时,发现细胞膜上的GC受体数量明显高于正常值。则其脱发的可能原因是_________。
20.(12分)森林生态系统是陆地最大的碳库,森林土壤碳库在全球气候调控和碳平衡维持方面具有至关重要的作用。作为碎屑食物网的起点,土壤微食物网是森林生态系统地上——地下碳转化的关键驱动者,决定着森林土壤有机碳的分解、转化和储存等过程,影响着森林生态系统的固碳潜力。下图是土壤部分生物微食物网及碳库主要途径,a~e为生理过程。请结合下图回答问题:
(1)土壤微食物网中有众多的微小生物类群和部分中型动物(<2mm),欲调查这些动物丰富度用取样器取样法,对于个体较小、数量较多的小动物用_____________进行统计。
(2)土壤微食物网中含碎屑食物链(以有机碎屑为第一营养级,以碎屑为食的腐生细菌和真菌也占营养级)和捕食食物链,土壤微食物网中第三营养级生物有_____________,短时间内若食菌线虫大量减少,根食性线虫数量会____________。
(3)在碳循环中,上图e为____________途径。为了缓解温室效应,我国提出碳中和目标,若要达到此目标,上图要满足_____________关系(用a~e表示)。而森林中大量植被可以为人类提供木材,也可以吸收二氧化碳缓解温室效应,这些用途体现了生物多样性的____________价值。
(4)如上图所示,微生物是土壤碳库转化的主要动力,一方面,微生物将活性碳库中易分解的有机物分解释放出_____________(至少写2个)供植物利用,另一方面,微生物产生的酚类、醌类物质与植物残体中纤维素、木质素等不易分解部分聚合成腐殖质。酚类氧化酶在厌氧环境下活性极低,秋季落叶若采用挖沟填埋方式处理.微生物产生的酚类物质会_____________(填“增多”或“减少”),更___________(填“有”或“不”)利于腐殖质形成。
(5)研究人员对该生态系统中某种藻类进行种群密度调查,取藻细胞样液1mL稀释100倍后,采用血细胞计数板(计数室规格为1mm×1mm×0.1mm,共16个中格)计数,操作步骤如图所示。指出下图操作步骤中的错误____________。
(6)如图为正确操作后显微镜下藻细胞的分布情况,则估算1mL培养液中该藻细胞的总数为_______个。
A.1.92×108B.1.44×107
C.1.92×107D.1.44×108
21.(12分)发酵型青梅果醋的生产主要采用碱中和青梅汁之后再进行酒精发酵、醋酸发酵的方法,然而这种生产工艺会损失青梅的功能性成分。因此,筛选能够耐受青梅高酸环境的醋酸菌是提高发酵青梅果醋品质的关键(已知醋酸能与培养基中的碳酸钙反应生成能溶于水的醋酸钙)。请回答以下问题。
(1)食醋生产的三个主要的过程:一是原料中淀粉的分解,即糖化作用(水解);二是酒精发酵,即_________(填微生物名称)将糖转化成乙醇;三是醋酸发酵,即醋酸菌将乙醇转化成乙酸,该微生物的代谢类型是___________。
(2)①菌种筛选及发酵生产涉及三种培养基:
具体流程为:取腐烂一周的青梅若干,加入装有培养基B的摇瓶中培养一段时间,经梯度稀释后,接种于培养基A上,选取___________且生长良好的单菌落10株。将上述初筛的10株醋酸菌接种于培养基C中,结果如图1。研究者选择菌株J-27作为后续实验菌株,原因是_________。
②研究人员对J-27进行诱变处理,选取突变菌株J-2736,与两种商业化的醋酸菌—沪酿1.01、AS1.41分别接种于青梅果酒中进行青梅果醋发酵,结果如图2。
沪酿1.01和AS1.41发酵结束时青梅果醋发酵液中总酸含量为15g·L-1左右,而两者应用于粮食醋发酵时,发酵液总酸含量一般可以达到50g·L-1左右。推测原因可能是_____________。
③图2结果说明在青梅果醋发酵过程中,菌株J-2736发酵性能优于沪酿1.01和AS1.41。研究人员继续对J-2736的发酵条件进行了研究,发现初始乙醇含量可能对青梅果醋发酵具有一定影响,实验结果如图3。由结果表明初始乙醇含量较低时,总酸含量也较低;初始乙醇含量过高时,总酸含量更低,试分析造成这种现象的原因:_____________。
(3)乙醇脱氢酶(ADH)催化乙醇生成乙醛是醋酸发酵的第一阶段,乙醛脱氢酶(ALDH)催化乙醛生成乙酸是醋酸发酵的第二阶段。某同学从J-27的突变体菌株中分别提取ADH和ALDH,分别用高浓度的乙醇处理后测酶活性,由此可根据__________进一步筛选出耐乙醇醋酸高产菌株。
雅礼中学2024届高三月考试卷(八)
生物学参考答案
一、单项选择题(本题共12小题,每小题2分,共24分。每小题只有一个选项符合题目要求。)
1.B【解析】结合题意可知,内质网和高尔基体之间还可以通过MCS的接触实现两者之间的信息交流,不一定依赖于囊泡,A正确;肺炎支原体是原核生物,原核生物没有具膜的细胞器,不能通过MCS接触来促进自身呼吸作用进而促进增殖,B错误;分泌蛋白加工、折叠旺盛的细胞其内质网代谢旺盛,需能量多,可能通过MCS传递信息给线粒体,使线粒体内的Ca2+浓度适度升高促进呼吸作用,为内质网代谢提供所需的ATP,C正确;线粒体内过度且持续性Ca2+浓度升高会改变线粒体膜通透性导致细胞衰老,细胞衰老的原因有细胞呼吸减弱,线粒体供能不足,膜物质运输功能下降等,说明线粒体内过度且持续性Ca2+浓度升高会使线粒体膜的物质运输功能下降,D正确。
2.A【解析】控制该胰岛素原合成的基因中含有的碱基数不会少于81×6=486个,A正确;加工完成后的胰岛素分子中含有的氨基数和羧基数均不会少于2个,49个肽键中的N不再是氨基的形式存在,同理肽键中也没有羧基存在,B错误;胰岛素是分泌蛋白,其中的肽键在核糖体上形成,二硫键(—S—S—)在内质网中形成,C错误;M片段的切除需要酶的催化,每生成一个M片段需要消耗2个水分子,水解肽键需要消耗水分子而不是产生水分子,D错误。
3.B【解析】基因组印记阻碍了哺乳动物孤雌生殖的实现,某团队利用甲基化、去甲基化等技术,改变了小鼠生殖细胞的“基因印记”能实现孤雌生殖,自然受精形成的受精卵能调控关键基因的表达,图中Igf2r、Snrpn等多个基因去甲基化后能正常表达,推测精子形成过程中可能赋予了Igf2r、Snrpn等基因表达的能力,A正确;“孤雌小鼠”的诞生过程虽然没有精子参与,但卵子已培养到MⅡ期,同源染色体已分离,在第二极体注入后完成减数分裂,说明其核基因型由卵母细胞释放第二极体后,和注入的第二极体共同决定的,B错误;移植后的囊胚进一步扩大,会导致透明带破裂,胚胎从其中伸展出来,这一过程叫做孵化,C正确;从卵原细胞发育到能受精卵子的过程完成了减数第一次分裂及进行到减数第二次分裂中期(MⅡ期),此过程发生了同源染色体分离及着丝粒排列在赤道板上等行为,D正确。
4.C【解析】实验一隐性雌性亲本与显性雄性亲本杂交,F1中雄性全为(黄体)隐性,雌性全为(野生型)显性,可推测基因a位于X染色体上;A正确;实验二若b基因位于X染色体上,也可能符合实验二的实验结果,因此不能说明基因a和基因b位于两对同源染色体上,B正确;实验三:黑檀体与黑体杂交,F1全为野生型,F1相互交配,F2中野生型:黑体:黑檀体=3:1:1,相当于9:3:3,是9:3:3:1的变式,双隐性类型没有在F2的比例中体现,其原因可能是基因型为bbee的果蝇出现纯合致死现象,C错误,D正确。
5.B【解析】突变和基因重组为生物进化提供原材料,突变包括基因突变和染色体变异,不能说只有基因突变和基因重组才能产生金鱼进化的原材料,A错误;不可遗传的变异不能传递给下一代,不能保留下来,一些不符合人类要求的可遗传变异也被淘汰,不能保留下来,B正确;长时间的人工选育会使种群基因频率发生定向改变,并决定生物进化的方向,C错误;选育出的金鱼新品种性状各异,但其种群基因库不一定有明显差别,题中提到“其他三种金鱼都是经过长时间杂交培育出来的”,说明有些金鱼品种之间还没有形成生殖隔离,D错误。
6.A【解析】嘌呤核苷酸的分解代谢主要发生在肝脏、小肠、肾脏等细胞中,说明它们不是内环境中的成分,该过程中尿酸氧化酶可参与其中,故尿酸氧化酶不属于内环境成分,A错误;尿酸盐经肾小球过滤后,部分可被肾小管重吸收,最终回到血液,当尿酸盐重吸收过量,会导致内环境稳态失调,进而使人体出现高尿酸血症或病风的症状,B正确;嘌呤摄入量过多,超过尿酸氧化酶的催化限度,也可能会产生过多尿酸,从而导致高尿酸血症,C正确;抑制肾小管对尿酸盐的重吸收作用,可以缓解高尿酸血症症状,D正确。
7.C【解析】SA处理后D1蛋白的含量上升,以应对较强光照,抗逆性增强,A错误;重复实验的目的是减少误差,B错误;从图乙可知,最适浓度在0.1~0.3μml/L之间,C正确;较强光照下,特定浓度NaCl处理光合作用强度下降,SA处理的NaCl组光合作用强度相对要高,说明SA能缓解特定浓度NaCl的干扰,D错误。
8.C【解析】配额限制是控制在一定时期内收获对象个体的数量,允许收获者在每一季节或每年收获一定数量的猎物种,适合种群数量较少、繁殖能力较弱的经济生物,A正确;根据题意可知,MSY为获得最大持续产量,图中的Q点可以表示MSY,该点的种群数量特征是出生率与死亡率的差值最大,B正确;持续保持低努力水平,净补充量和低努力收获量相交之前,净补充量大于收获量,种群数量增加;交点之后,净补充量小于收获量,种群数量减少。所以种群数量会维持在交点附近,C错误;若没有捕捞,种群达到K值后,种群数量可能围绕K值上下波动,D正确。
9.C【解析】水深不同的溪水中种植不同植物,是指群落中不同地段的植被分布不同,故体现的是群落的水平结构,A正确;新农村建设要因地制宜,不能盲目,要分层次、分区域、正确定位、合理规划,充分考虑当地的非生物因素,B正确;并不是所有的种群都有性别比例,比如水稻是雌雄同体植物,没有性别比例这一数量特征,C错误;水乡农产品被食用(食用价值)和新农村旅游观赏(观赏价值)等都体现了生物多样性的直接价值,D正确。
10.A【解析】协同进化是指不同物种之间、生物与非生物环境之间在相互影响中不断进化和发展,蜜蜂、蝴蝶和油菜之间存在协同进化,A正确;香味属于化学信息,B错误;使用农药对油菜害虫进行杀害,属于化学防治,C错误;诗句中除了体现出信息传递能够调节种间关系以外,还能体现出生物种群的繁衍也离不开信息传递,D错误。
11.B【解析】胚胎工程一般采用促性腺激素处理A使其超数排卵,A错误;A超数排卵排出的细胞必须生长到MⅡ期才具有受精能力,C的精子获能后才能发生受精,B正确;D受体雌性接受来自动物园亚洲黑熊早A体内的胚胎,所以必须和动物园亚洲黑熊早A同期发情处理,目的是使体内的生理环境保持一致,提高胚胎的存活率,而野生亚洲黑熊早B只需要提供体细胞,所以不需要同期发情处理,C错误;E后代遗传物质来源于A和C,F后代遗传物质状来源于A和B,D错误。
12.B【解析】在分离B淋巴细胞前,需要对小鼠注射PD-L1进行免疫处理,获得产生特定抗体的B淋巴细胞,A正确;多孔玻璃板中的细胞有未融合的B淋巴细胞和鼠骨髓瘤细胞、同种细胞融合的细胞、B淋巴细胞和鼠骨髓瘤细胞的融合细胞,B错误;图中细胞a~d表示杂交瘤细胞,都能大量繁殖,但也可能有没有活化的B细胞与骨髓瘤形成的杂交瘤细胞,该类杂交瘤细胞不能产生抗体,C正确;图中细胞聚落a能产生抗PD-L1的抗体,可扩大化培养生产抗PD-L1的单克隆抗体,D正确。
二、不定项选择题(本题共4小题,每小题4分,共16分。每小题备选答案中,有一个或一个以上符合题意的答案,每小题全部选对得4分,少选得2分,多选、错选、不选得0分。)
13.CD【解析】糖酵解为有氧呼吸或无氧呼吸的第一阶段,可以产生ATP,ATP水解产生ADP的同时会产生磷酸,为酶1的磷酸化提供磷酸基团,A正确;磷酸化激酶是一种酶,它能够将磷酸基团转移给特定的蛋白质,图中说明酶1的溶液是蛋白质溶液,该溶液能够与双缩脲试剂发生紫色反应,B正确;肌肉细胞不能将糖原水解为葡萄糖,不可能同时分布有酶1、酶2和酶3,C错误;磷酸化会改变酶1的空间结构并激活其活性,D错误。
14.CD【解析】若要了解以上两对基因是否独立遗传通常可从F2的表型及比例得到答案,若F2表现为9:3:3:1,则独立遗传,否则位于一对同源染色体上连锁遗传,A正确;用F1的花药进行离体培养时(操作正确可排除低温诱导染色体变异)可能是少数花药壁细胞发挥出了全能性,F1的花药壁细胞的基因型为DdTt,得到少数染色体正常的高秆抗锈病植株,B正确;用F1的花药进行离体培养时要对花药消毒并在培养基中加入一定的植物激素如植物生长素和细胞分裂素,不是加秋水仙素(秋水仙素不是激素,是诱导染色体加倍的药物,处理组织培养后产生的单倍体幼苗),C错误;若成功导入矮秆不抗锈病植株中一个T基因,还可结合单倍体育种的方法快速得到纯合ddTT品种,D错误。
15.BC【解析】病原体入侵是需要经过神经体液免疫调节网络来维持平衡,A错误;一个B细胞通常只针对一种抗原,活化、增殖后只产生一种特异性抗体,B正确;B细胞活化需要抗原和辅助性T细胞传递的两个信号刺激,还需要细胞因子的作用,C正确;通气量减少导致CO2积累,因内环境的调节,血浆pH不会显著下降,D错误。
16.B【解析】发酵初期,亚硝酸盐含量升高,主要是由于硝酸盐还原菌大量繁殖,A正确;发酵中期,无氧的环境有利于乳酸菌进行大量繁殖产生大量的乳酸,B错误;发酵后期,乳酸菌数量下降与营养物质的消耗和乳酸的积累都相关,C正确;取食泡菜的时间宜在发酵的中期靠后期,此时的亚硝酸盐含量较低,D正确。
三、非选择题(共5大题,共60分。)
17.(除标注外,每空2分,共12分)
(1)下降(1分) 水(1分) 线粒体内膜(1分)
(2)100 叶绿素含量低
(3)75%透光率(或T1) 75%透光率组,百合叶片中叶绿素含量最高,Rubisc羧化酶活性最高,叶片气孔导度最大,CO2供给能力强,叶片净光合速率最高,百合鳞茎中淀粉合成酶活性最高,转化淀粉能力强,从而提高了鳞茎中淀粉的含量(3分)
【解析】(2)叶片固定CO2速率即叶片真光合作用速率,可用呼吸速率+净光合速率求得,透光率为25%~100%的真光合速率依次为7.5、8.91、10.37、6.18μml·m-2·s-1,可见透光率为100%时叶片固定CO2速率最低。
(3)75%透光率组,百合叶片中叶绿素含量最高,Rubisc羧化酶活性最高,叶片气孔导度最大CO2供给能力强,叶片净光合速率最高,百合鳞茎中淀粉合成酶活性最高,转化淀粉能力强,从而提高了鳞茎中淀粉的含量。
18.(每空2分,共12分)
(1)Aabb、aaBb 不能
(2)AaBb 长翅红眼:残翅红眼:长翅紫眼:残翅紫眼=64:8:8:1
(3)长翅紫眼(或长翅紫眼雄性) 1
【解析】(1)亲本基因型为Aabb×aaBb,若两对等位基因位于一对染色体上,后代表型比值也是长翅红眼:残翅红眼:长翅紫眼:残翅紫眼=1:1:1:1,所以不能验证是否遵循自由组合定律。
(2)F1中表型为长翅红眼基因型均为AaBb,F2表型为长翅红眼为A_B_,其中A_中AA占1/3,Aa占2/3,自由交配后代表型比值为8:1;B_自由交配后代表型比值也为8:1,两者自由组合,后代长翅红眼:残翅红眼:长翅紫眼:残翅紫眼=64:8:8:1。
(3)若A、a基因也在X染色体上,则长翅紫眼个体基因型为XAbY,若A、a基因在常染色体上,则长翅紫眼个体基因型为AaXbY,进行PCR后电泳,前者只有1个条带,后者有2个条带。
19.(每空2分,共12分)
(1)激素、神经递质 神经调节 分级调节
(2)由正电荷变为负电荷 小于
(3)毛乳头细胞膜上的GC受体数量过高,接收到更多的GC抑制信号,导致毛乳头细胞分泌的Gas6蛋白减少,对毛囊干细胞的增殖分化的促进作用减弱
【解析】(1)途径①是神经调节,分泌的去甲肾上腺素为神经递质,途径②肾上腺髓质为效应器,释放的去甲肾上腺素为激素;途径②为反射活动,属于神经调节,途径③分层调控机制属于分级调节。
(2)信号传至A点时,A点由静息电位变为动作电位,Na+内流,膜外由正电荷变为负电荷;Na+内流为协助扩散,此时膜外Na+浓度还是大于膜内。
(3)根据信息,糖皮质激素会抑制毛乳头细胞分泌Gas6蛋白,所以GC受体过多会导致毛乳头细胞接收到更多的GC抑制信号,导致毛乳头细胞分泌的Gas6蛋白减少,对毛囊干细胞的增殖分化的促进作用减弱,导致脱发。
20.(除标注外,每空1分,共12分)
(1)目测估计法
(2)杂食性线虫和捕食性线虫 减少
(3)化石燃料燃烧 a=b+c+d+e 直接和间接
(4)二氧化碳、无机盐、水等 增多 有
(5)先滴加细胞悬液再盖盖玻片(2分)
(6)A
【解析】(1)研究土壤小动物丰富度时,记名计算法常用于个体较大、种群数量较少的群落,对于个体较小、数量较多的小动物用目测估计法进行统计。
(2)土壤微食物网的捕食食物链为乔木(根)→根食性线虫→捕食性线虫,第三营养级生物有杂食性线虫和捕食性线虫,短时间内若食菌线虫大量减少,根食性线虫数量食物来源减少,数量会减少。
(3)碳循环中,上图e为化石燃料燃烧。要达到碳中和,要满足碳固定=碳排放,即a=b+c+d+e。森林中大量植被可以为人类提供木材体现了生物多样性的直接价值,吸收二氧化碳缓解温室效应,体现了生物多样性的间接价值。
(4)微生物是土壤碳库转化的主要动力,一方面,微生物将活性碳库中易分解的有机物分解释放出二氧化碳、无机盐、水等供植物利用,另一方面,微生物产生的酚类、醌类物质与植物残体中纤维素、木质素等不易分解部分聚合成腐殖质。酚类氧化酶在厌氧环境下活性极低,秋季落叶若采用挖沟填埋方式处理,微生物在厌氧环境下,产生的酚类物质会增多,有利于腐殖质形成。
(5)血细胞计数板使用应先盖盖玻片,再滴加细胞悬液,图中错误为先滴加细胞悬液再盖盖玻片。
(6)在计数时,计数原则为“计上不计下,计左不计右”,因此计数相邻两边,计数的中方格中藻细胞有12个,1mL培养液中藻细胞的总数=12÷25×400×104×100=1.92×108个。A正确,BCD错误。
21.(除标注外,每空2分,共12分)
(1)酵母菌(1分)异养需氧型(1分)
(2)①透明圈较大乙醇转化率、总酸含量均最高②青梅果醋发酵时pH较低,抑制了菌种活性③乙醇含量过低,醋酸菌可利用的底物较少,产物乙酸的生成量较少;而乙醇含量过高则会抑制醋酸菌的生长和代谢,导致青梅果醋中总酸含量较低
(3)ADH、ALDH酶活性均相对较高
【解析】(1)依据题干信息,该微生物参与的是酒精发酵,将糖转化为乙醇,所以该微生物为酵母菌;进行醋酸发酵,醋酸菌将乙醇转化为乙酸,需在有氧气的情况下,故醋酸菌的代谢类型为异养需氧型。
(2)①取腐烂一周的青梅若干,加入装有培养基B的摇瓶中培养一段时间,经梯度稀释后用涂布法接种于培养基A上;选择透明圈大的且生长良好的单菌落10株醋酸菌接种于乙醇含量较高的培养基C中,进行醋酸发酵。依据图1信息可知,由于菌株J-27乙醇转化率、总酸含量均最高,所以应选择菌株J-27作为后续实验的菌株;②依据题图信息可知,沪酿1.01和AS1.41发酵结束时青梅果醋发酵液中总酸含量为15g·L-1左右,而两者应用于粮食醋发酵时,发酵液总酸含量一般可以达到50g·L-1左右,由于醋酸发酵需要酶的催化,且酶的催化需要温和的条件,易受pH的影响,所以推测原因可能是青梅果酷发酵时pH较低,抑制了菌种活性;③果酷的形成是以乙醇为底物,在酶的催化下,通过酷酸发酵形成的。依据图3可知,当乙醇含量较低时(5%),总酸含量较低,此时是由于乙醇作为底物不足所导致;当乙醇含量过高时(9%),总酸含量更低,推测原因可能是乙醇含量过高则会抑制酷酸菌的生长和代谢,导致青梅果酷中总酸含量较低。
(3)乙醇脱氨酶(ADA)和乙醛脱氮酶(ALDA)是醋酸发酵的两种关键酶,因此对筛选的耐高浓度乙醇的菌种进行ADA和ALDA的活力检测来进一步筛选耐乙醇醋酸高产菌株,即可根据ADH、ALDH酶活性均相对较高来进一步筛选出耐乙醇醋酸高产菌株。
检测项目
100%透光率组(CK)
75%透光率组(T1)
50%透光率组(T2)
25%透光率组(T3)
气孔导度/(μml·m-2·s-1)
32.3
52.3
49.7
47.3
胞间CO2浓度/(mml·ml-1)
7.23
5.23
5.91
6.78
Rubisc羧化酶活性/(mml·mg-1·min-1)
0.25
0.59
0.51
0.44
鳞茎淀粉合成酶活性/(U·g-1)
31.05
61.05
49.06
40.9
培养基A
葡萄糖、酵母粉、无水碳酸钙、琼脂、3%乙醇
培养基B
葡萄糖、酵母粉、3%乙醇
培养基C
葡萄糖、酵母粉、6%乙醇
题号
1
2
3
4
5
6
7
8
9
10
11
12
答案
B
A
B
C
B
A
C
C
C
A
B
B
题号
13
14
15
16
答案
CD
CD
BC
B
2024长沙雅礼中学高三下学期月考(七)生物试题含解析: 这是一份2024长沙雅礼中学高三下学期月考(七)生物试题含解析,文件包含湖南省长沙市雅礼中学2023-2024学年高三下学期月考七生物试题含解析docx、湖南省长沙市雅礼中学2023-2024学年高三下学期月考七生物试题无答案docx等2份试卷配套教学资源,其中试卷共37页, 欢迎下载使用。
2024长沙雅礼中学高三一模试题生物PDF版含解析: 这是一份2024长沙雅礼中学高三一模试题生物PDF版含解析,共12页。
2024长沙雅礼中学高三上学期月考(五)暨期末考试生物含解析: 这是一份2024长沙雅礼中学高三上学期月考(五)暨期末考试生物含解析,共14页。试卷主要包含了单项选择题,不定项选择题,非选择题等内容,欢迎下载使用。

