2024长沙雅礼中学高三上学期月考(四)生物试卷含解析
展开本试题卷包括选择题、非选择题两部分,共10页。时量75分钟,满分100分。
得分:
一、单项选择题(本题共 12 小题,每小题2 分,共 24 分。 每小题只有一个选项符合题目要求。)
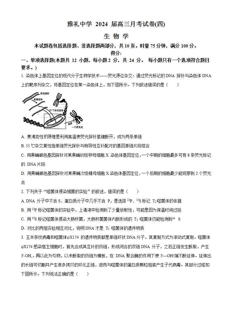
1. 染色体上基因定位的现代分子生物学技术——荧光原位杂交:通过荧光标记的DNA 探针与染色体DNA上的靶序列杂交,将基因定位在某一染色体上,如下图所示。下列叙述错误的是( )
A. 煮沸变性的原理是利用高温使荧光探针氢键断开,成为两条单链
B. 55 ℃杂交复性指单链荧光探针与特异性互补配对的基因单链片段结合
C. 用果蝇眼色基因探针对某果蝇初级卵母细胞X 染色体基因定位,一个中期的细胞最多可有8条荧光标记的 DNA片段
D. 用果蝇眼色基因探针对某果蝇次级精母细胞X染色体基因定位,一个后期的细胞最少能观察到2个荧光点
【答案】D
【解析】
【分析】基因探针是用放射性同位素、荧光分子等标记的DNA分子作为探针,原理是DNA分子杂交。
【详解】A、煮沸变性的原理是利用高温使荧光探针氢键断开,A正确;
B、55℃杂交复性指根据碱基互补配对原则,单链荧光探针与特异性互补配对的基因单链片段结合,因探针短小灵活,先于模板链与基因单链的某片段结合,B正确;
C、果蝇的初级卵母细胞有两条X染色体,属于X染色体的单体有4条,每条单体最多有2条荧光标记的DNA片段,4条属于X染色体的单体最多可有8条荧光标记的DNA片段,这里“最多”指复性时眼色基因都能在解链状态下与荧光探针结合,C正确;
D、果蝇的次级精母细胞有的只含X染色体,有的只含Y染色体,含X染色体的次级精母细胞能观察到2个荧光点(图中显示两条单链荧光探针形成1个荧光点),Y染色体上缺乏眼色基因,荧光探针不能结合到Y染色体上,只含Y染色体的次级精母细胞不会出现荧光点,因此一个减数第二次分裂后期的细胞可能不能观察到荧光点,D错误。
故选D。
2. 下列关于“噬菌体侵染细菌的实验”的叙述,错误的是( )
A. DNA 分子中不含S、蛋白质分子中几乎不含 P,是选择32P、35S标记 T2噬菌体的依据
B. 用32P标记噬菌体的实验中,上清液中检测到了少量放射性,可能是因为保温时间过短
C. 用35S标记噬菌体侵染大肠杆菌,大肠杆菌菌体内新形成的 T2 噬菌体仍能检测到³⁵S
D. 对比的两组实验相互对比,说明DNA才是 T2 噬菌体的遗传物质
【答案】C
【解析】
【分析】1、噬菌体的结构:蛋白质外壳(C、H、O、N、S)+DNA(C、H、O、N、P);
2、噬菌体繁殖过程:吸附→注入(注入噬菌体的DNA)→合成(控制者:噬菌体的DNA;原料:细菌的化学成分)→组装→释放。
3、T2噬菌体侵染细菌的实验步骤:分别用35S或32P标记噬菌体→噬菌体与大肠杆菌混合培养→噬菌体侵染未被标记的细菌→在搅拌器中搅拌,然后离心,检测上清液和沉淀物中的放射性物质。
【详解】A、T2噬菌体专一寄生在大肠杆菌体内,其DNA分子中不含S、蛋白质分子中几乎不含P,因此分别用含32P和含35S的原料先培养大肠杆菌,一段时间后再用这两组大肠杆菌分别培养T2噬菌体,培养后方可得到分别用32P和35S标记的T2噬菌体,A正确;
B、保温时间过短,一部分32P标记的噬菌体还没来得及侵染大肠杆菌,完整的、带有32P标记的噬菌体被离心进入上清液,因此在上清液中检测到了少量放射性同位素,B正确;
C、35S标记的是噬菌体的蛋白质外壳,蛋白质外壳不进入大肠杆菌菌体内,沉淀物中有少量放射性同位素的原因是35S标记的蛋白质外壳仍吸附在大肠杆菌表面,因蛋白质外壳不进入大肠杆菌菌体内,因此新形成的T2噬菌体不能检测到35S,C错误;
D、对比的两组实验相互对比,说明:噬菌体侵染细菌时,DNA进入细菌的细胞中,而蛋白质外壳仍留在细胞外。因此,子代噬菌体的各种性状,是通过亲代的DNA遗传的。DNA才是T2噬菌体的遗传物质,D正确。
故选C。
3. 玉米条纹病毒和噬菌体φX174 的遗传物质都是单链环状DNA分子,其复制方式为滚动式复制。噬菌体 φX174感染宿主细胞时,首先合成其互补的负链,形成闭合的双链DNA 分子,之后正链发生断裂,产生 3'-OH,,再以此为引物,以未断裂的负链为模板,在 DNA 聚合酶的作用下使3'—OH!端不断延伸。延伸出的长链可切割并产生很多拷贝的环化正链,进而与噬菌体的蛋白质颗粒组装产生子代病毒。其部分过程如下图所示。下列说法正确的是( )
A. 噬菌体φX174中嘌呤碱基与嘧啶碱基数量一定相等
B. DNA聚合酶可从正链5'—P端延伸产生新的正链
C. 单链环状DNA分子复制时遵循碱基互补配对原则
D. 新合成的互补链(负链)是子代病毒的遗传物质
【答案】C
【解析】
【分析】半保留复制是复制完成后的子代DNA分子的核苷酸序列均与亲代DNA分子相同,但子代DNA分子的双链一条来自亲代,另一条为新合成的链;在双链DNA分子中,根据碱基互补配对原则,互补碱基两两相等,A=T,C=G,A+G=C+T,即嘌呤碱基总数等于嘧啶碱基总数。
【详解】A、噬菌体φX174是单链环状DNA分子,嘌呤碱基与嘧啶碱基数量不一定相等,A错误;
B、DNA聚合酶只能将4种脱氧核苷酸加到引物的 3 ′ 端(这里断开正链的 3 ′ − OH 端相当于引物的 3 ′ 端),不能从正链 5 ′ − P 端延伸,B错误;
C、单链环状DNA分子复制时先通过碱基互补配对原则,合成负链,然后以负链为模板,通过碱基互补配对原则,利用细胞提供的原料和能量,在酶的作用下合成正链,C正确;
D、新合成的互补链(负链)与亲本碱基序列不同,不是子代病毒的遗传物质,D错误;
故选C。
4. 某野兔原种群被一大型水库分割成甲、乙两个种群后的进化过程如下图1所示,图2是某段时间内,野兔种群甲中一对等位基因(A、a)中A基因频率的变化情况。下列叙述错误的是( )
A. 从物种1和物种2的同源器官及胚胎发育过程等可以找到它们由共同祖先进化而来的印迹
B. 图1中a表示地理隔离、b表示自然选择、c表示生殖隔离;①~⑥可表示种群内不同的可遗传变异个体
C. 图2 中 Q~R 时间段内A 基因频率不断增大可判断此时间段内种群甲在不断进化
D. 若种群乙的 A 基因频率不断减小,最后消失,可判断野兔两个种群已形成两个物种
【答案】D
【解析】
【分析】现代生物进化理论的内容:种群是生物进化的基本单位,生物进化的实质是种群基因频率的改变;突变和基因重组,自然选择及隔离是物种形成过程的三个基本环节,通过它们的综合作用,种群产生分化,最终导致新物种形成;在生物进化过程中,突变和基因重组产生生物进化的原材料,自然选择使种群的基因频率定向改变并决定生物进化的方向,隔离是新物种形成的必要条件。
【详解】A、从物种1和物种2的同源器官及胚胎发育过程、细胞和分子等都可以找到它们由共同祖先进化而来的印迹,A正确;
B、图1中a表示地理隔离、b表示自然选择、c表示生殖隔离;①~⑥可表示种群内不同的突变和基因重组产生的可遗传变异个体,B正确;
C、图2中Q~R时间段内A基因频率不断增大可判断此时间段内种群甲在不断进化,进化的实质是种群基因频率发生定向改变,C正确;
D、若种群乙的A基因频率不断减小,最后消失,若只是A、a控制的性状在选择作用下发生差异,不一定会出现生殖隔离,如果两种群多种基因频率都在变化,导致种群基因库发生了明显的差异,产生生殖隔离,这样才可判断野兔两个种群已形成两个物种,D错误。
故选D。
5. 血浆渗入组织间隙中的物质,大部分能被重吸收回血浆,小部分进入毛细淋巴管形成淋巴液。淋巴液的形成有利于回收组织液中的蛋白质。下列有关说法正确的是( )
A. 淋巴管堵塞会增大血浆渗透压,引起组织水肿
B. 淋巴液主要流入血浆,少部分渗入细胞间隙形成组织液
C. 淋巴液可能直接来自组织液或细胞内液
D. 与血浆相比,淋巴液中含有更多的蛋白质
【答案】C
【解析】
【分析】组织液、血浆和淋巴液之间的关系:a、血浆和组织液之间的物质交换是双向的,毛细血管壁有一定的通透性,正常情况下除血细胞和大部分血浆蛋白外,其他物质都可以通过毛细血管壁;b、淋巴液与组织液之间的物质交换是单向的,毛细淋巴管的功能是回收组织液,组织液中的一些物质一旦进入毛细淋巴管就成为淋巴液,经过淋巴循环汇入血浆;c、淋巴液和血浆之间的物质交换也是单向的,淋巴液在左右锁骨下静脉处流入血浆。
【详解】A、淋巴管堵塞,组织液中的蛋白质不能通过淋巴液循环进入血浆,导致组织液渗透压升高,血浆渗透压降低,同时淋巴液回流阻断,引起组织水肿,A错误;
B、淋巴液全部汇入血浆,B错误;
C、淋巴液可以直接来自组织液或细胞内液(如淋巴管壁细胞内液、淋巴细胞内液),C正确;
D、与血浆相比,淋巴液中含有的蛋白质较少,D错误。
故选C。
6. 某患者长期患有腺体(扁桃体)肥大,阻碍鼻腔引流,导致经常性呼吸困难。该患者血液检测报告单的部分数据如下表所示(中性粒细胞属于白细胞,具有趋化、吞噬和杀菌作用;谷丙转氨酶存在于肝细胞中)。下列有关叙述错误的是( )
A. 患者体内白细胞数目明显增多,说明其腺体肥大可能与扁桃体炎症有关
B. 患者经常性呼吸困难,其内环境中的pH上升
C. 患者的谷丙转氨酶含量偏高,说明患者体内肝脏可能也有损伤
D. 患者长期患有腺体肥大,说明自身无法通过调节恢复正常,可能需要进行手术摘除腺体
【答案】B
【解析】
【分析】关于“内环境稳态的调节”应掌握以下几点:(1)实质:体内渗透压、温度、pH等理化特性呈现动态平衡的过程;(2)定义:在神经系统和体液的调节下,通过各个器官、系统的协调活动,共同维持内环境相对稳定的状态;(3)调节机制:神经—体液—免疫调节网络;(4)层面:水、无机盐、血糖、体温等的平衡与调节;(5)意义:机体进行正常生命活动的必要条件。
【详解】A、白细胞数量增多,尤其是中性粒细胞数量增多,体内可能存在细菌感染,患者体内白细胞数目明显增多,说明其腺体肥大可能与扁桃体炎症有关,A正确;
B、患者因呼吸不畅而使氧气供应不足,细胞无氧呼吸产生乳酸;同时排出不畅,导致内环境中的pH略有降低,B错误;
C、谷丙转氨酶存在于肝细胞中,内环境中含量偏高说明有部分肝细胞裂解释放谷丙转氨酶进入内环境中,说明肝脏可能存在病变,C正确;
D、患者长期患有腺体肥大,说明自身免疫系统已经无法清除,可能需要手术摘除,D正确。
故选B。
7. 研究表明,突触前膜动作电位可通过提高突触小体内的钙离子浓度促进神经递质的释放。实验小组利用枪乌贼的神经进行了如下实验,实验过程及其结果如下表所示。下列有关说法错误的是( )
注:BAPTA能够快速与钙离子结合,从而阻断钙离子与相应分子的结合;“笼锁钙”暴露在强紫外线下会释放钙离子,紫外线不影响神经纤维的正常兴奋。
A. 本实验中,甲组为对照组,乙组和丙组均为实验组
B. 本实验利用了减法原理和加法原理
C. 丙组的结果为突触前膜和后膜都检测到动作电位产生
D. 新增丁组:不注射“笼锁钙”,用强紫外线照射标本,能更好地达成实验目的
【答案】C
【解析】
【分析】兴奋在神经纤维上的传导:①传导方式:局部电流或电信号或神经冲动。②传导特点:双向传导。神经纤维静息状态时,主要表现 K+外流(导致膜外阳离子多),产生外正内负的膜电位,该电位叫静息电位。兴奋时,主要表现Na+内流(导致膜内阳离子多),产生一次内正外负的膜电位变化,该电位叫动作电位。
兴奋在神经元之间的传递:(1)神经元之间的兴奋传递就是通过突触实现的。突触:包括突触前膜、突触间隙、突触后膜。(2)兴奋的传递方向:由于神经递质只存在于突触小体的突触小泡内,所以兴奋在神经元之间(即在突触处)的传递是单向的,只能是:突触前膜→突触间隙→突触后膜(上个神经元的轴突→下个神经元的细胞体或树突)。(3)传递形式:电信号→化学信号→电信号。
【详解】A、由表可知,甲组是在正常情况下,神经纤维受到刺激时电位变化,为对照组,乙、丙两组均为改变条件进行实验的实验组,A正确;
B、乙组通过BAPTA与钙离子快速结合,降低突触小体内的钙离子浓度,属于减法原理;丙组强紫外线照射下释放钙离子,升高了突触小体内的钙离子浓度,属于加法原理,B正确;
C、丙组中未对突触前神经纤维施加适宜刺激,所以突触前膜没有动作电位产生,C错误;
D、新增丁组作为丙组的对照,不注射“笼锁钙”,用强紫外线照射标本,可更好达成实验目的,D正确。
故选C。
8. 由于家庭、个人性格、人际交往、学业压力、遗传等因素,青少年抑郁症的发病率在逐年提升。研究表明,氯胺酮能促进神经细胞对多巴胺的释放,并抑制其被重摄取回到神经细胞,同时也会抑制神经细胞对5-羟色胺的重摄取,从而达到治疗重度抑郁的效果;氯胺酮用量不当会干扰交感神经的作用,引起心脏功能异常等副作用。下列说法错误的是( )
A. 神经细胞以胞吐的形式释放多巴胺,引起突触后膜Cl⁻内流
B. 交感神经属于自主神经系统,当其活动占优势时,会引起心跳加快、胃肠蠕动减弱
C. 氯胺酮能使突触间隙中兴奋性递质数量增加,长期使用可能成瘾
D. 保持积极向上的良好心态、适量运动可以有效降低抑郁症的发生
【答案】A
【解析】
【分析】神经递质存在于突触前膜的突触小泡中,只能由突触前膜释放,然后作用于突触后膜,因此兴奋只能从一个神经元的轴突传递给另一个神经元的细胞体或树突。兴奋在神经元间的传递是单向的,且存在电信号-化学信号-电信号的转换,神经递质作用于突触后膜可以使突触后膜兴奋或抑制,神经递质的释放是一个耗能过程。
【详解】A、神经细胞以胞吐的形式释放多巴胺,多巴胺为兴奋性递质,作用于突触后膜使突触后膜上Na+内流,A错误;
B、交感神经属于自主神经系统,当其活动占优势时,会引起心跳加快、胃肠蠕动减弱,其作用往往与副交感神经是相反的,B正确;
C、氯胺酮能使突触间隙中兴奋性递质数量增加,与很多毒品效果相似,长期使用可能成瘾,因此氯胺酮为管制类药品,C正确;
D、保持积极向上的良好心态、适量运动能适当增加兴奋性递质的释放量,有效抑制抑郁症的发生,D正确。
故选A。
9. 12 月初,长沙气温骤降至 8℃。寒冷刺激会使人体分泌甲状腺激素(TH),该激素的分泌及调节过程如下图所示(“+”表示促进,“一”表示抑制)。下列有关叙述正确的是( )
A. 寒冷刺激时,下丘脑分泌 TRH作用于垂体,此时垂体为反射弧中的效应器
B. 某患者因甲状腺异常导致甲状腺功能亢进,其血浆中的 TSH含量高于正常值
C. 甲状腺激素分泌的调节过程体现了分级调节的放大效应
D. TRH、TSH、甲状腺激素通过体液运输作用于全身各处细胞,说明体液调节作用范围广泛
【答案】C
【解析】
【分析】由图可知,下丘脑释放促甲状腺激素释放激素(TRH)作用于垂体,刺激垂体释放促甲状腺激素(TSH)作用与甲状腺,促使甲状腺释放甲状腺激素(TH),当甲状腺激素过多,又会反馈回来抑制下丘脑和垂体的活动,从而使甲状腺激素分泌减少。
【详解】A、寒冷刺激时,下丘脑分泌TRH,此时下丘脑为反射弧中的效应器,A错误;
B、甲亢患者TH含量过高,通过负反馈调节,血浆中的TSH含量低于正常值,B错误;
C、由图可知,甲状腺激素分泌的调节过程体现了分级调节的放大效应,C正确;
D、TRH、TSH、甲状腺激素通过体液运输至全身各处细胞,但只作用于相应的靶细胞,D错误。
故选C。
10. 如图表示病毒入侵后人体产生免疫应答的部分过程,I~V代表相关细胞,a代表相关物质。下列叙述错误的是( )
A. 细胞Ⅱ、细胞Ⅲ、细胞Ⅴ分别为细胞毒性T细胞、辅助性T细胞、记忆 T细胞
B. 细胞Ⅰ能够摄取抗原、处理抗原并呈递到细胞表面
C. 物质 a能加速细胞Ⅱ增殖、分化形成细胞Ⅳ和细胞Ⅴ
D. 病原体再次侵染时,人体内只存在①②途径
【答案】D
【解析】
【分析】I为抗原呈递细胞、Ⅱ为细胞毒性T细胞、Ⅲ为辅助性T细胞、Ⅳ为新的细胞毒性T细胞、Ⅴ为记忆T细胞。其中能够识别抗原的细胞有抗原呈递细胞、辅助性T细胞、细胞毒性T细胞、记忆细胞,其中抗原呈递细胞不能特异性识别抗原。
【详解】A、细胞Ⅱ、细胞Ⅲ、细胞Ⅴ分别为细胞毒性T细胞、辅助性T细胞、记忆T细胞,当再次接触相同抗原,记忆细胞可以迅速增殖分化,产生免疫反应,A正确;
B、细胞Ⅰ为抗原呈递细胞,能够摄取抗原、处理抗原并呈递到细胞表面,B正确;
C、物质a是细胞因子,能加速细胞Ⅱ(细胞毒性T细胞)增殖分化形成细胞Ⅳ(新的细胞毒性T细胞)和细胞Ⅴ(记忆T细胞),C正确;
D、病原体再次侵染时,人体除存在①②途径外,还有图示中抗原呈递细胞起作用的途径,D错误。
故选D。
11. 研究发现,高温会影响拟南芥雄蕊生长,如图1所示。研究小组探究了不同浓度的生长素对此现象的影响,结果如图2所示。下列说法正确的是( )
A. 高温环境影响拟南芥的生长繁殖,导致结实率降低
B. 正常温度下,IAA对雄蕊的生长有抑制作用,浓度为10-4M抑制作用更明显
C. 对照组的处理是施加等量的生理盐水
D. 施加IAA对正常温度和高温条件下拟南芥雄蕊生长的影响相同
【答案】A
【解析】
【分析】题图分析:由图1可知,高温会影响拟南芥雄蕊生长。
由图2可知,实验的自变量为温度和生长素浓度,因变量为雄蕊的长度。
【详解】A、分析图1可知,高温抑制雄蕊的生长,可能会导致自花授粉受阻,因此会影响拟南芥的自花传粉,导致结实率降低,A正确;
B、正常温度条件下,拟南芥雄蕊的长度多为2.0mm,而施加IAA后拟南芥雄蕊的长度为2.0mm、1.5~2.0mm,甚至出现了1.0~1.5mm,说明常温条件下施加IAA对拟南芥雄蕊的生长有一定的抑制作用,浓度为10-7M抑制作用更明显,B错误;
C、该实验的实验材料是植物,故对照组的处理是施加等量的清水,C错误;
D、分析图2,正常温度下,用生长素处理可增加雄蕊长度在1.5~2.0mm的比例,减小雄蕊长度大于2mm的比例;高温条件下,用生长素处理,可增加雄蕊长度大于2mm的比例、雄蕊长度在1.5~2.0mm的比例也增加,同时雄蕊长度在0.5~1.0mm的比例减小,由此可知,施加IAA对正常温度和高温条件下拟南芥雄蕊生长的影响不相同,D错误。
故选A。
12. 下图所示为黄化燕麦幼苗中生长素相对含量的分布情况,据所学知识和图中信息判断,下列叙述错误的是( )
A. 生长素主要分布在生长旺盛的部位
B. b点所对应的细胞体积比a点所对应的细胞体积大,不能体现生长素作用的两重性
C. a点对应浓度的生长素作用于d点可能会抑制d点所对应的细胞的生长
D. 该幼苗在太空中水平生长的原因是极性运输受到抑制
【答案】D
【解析】
【分析】生长素主要合成部位为幼嫩的芽、叶和发育中的种子。题图中的a点是芽尖分生区部位的细胞,细胞分裂旺盛,细胞生长不明显;b点是芽尖下部伸长区细胞,细胞生长导致其体积增大。生长素的极性运输是指生长素只能从形态学上端运输到形态学下端。不同器官对生长素的敏感性不同,根、芽、茎对生长素的敏感性依次降低。生长素的生理作用具有两重性,在低浓度时促进生长,浓度过高时抑制生长。
【详解】A、题图中的芽尖和根尖的分生组织生长旺盛,生长素相对含量较高,说明生长素主要分布在生长旺盛的部位,A正确;
B、a点所对应的细胞是芽尖分生区部位的细胞,b点所对应的细胞是芽尖下部伸长区的细胞,与a点所对应的细胞相比,b点所对应的细胞体积大,但并不是因为生长素浓度高抑制了a点所对应的细胞生长导致的,不能体现生长素作用的两重性,B正确;
C、a点所对应的是芽尖分生区部位的细胞,d点所对应的是根细胞,根细胞对生长素的敏感性大于芽,若将a点对应浓度的生长素作用于d点对应的细胞,可能会因为生长素浓度过高而抑制d点所对应的细胞的生长,C正确;
D、该幼苗在太空中水平生长的原因是失去重力的作用,但极性运输没有受到抑制,因为极性运输由遗传特性决定,D错误。
故选D。
二、不定项选择题(本题共4小题,每小题4分,共 16分。每小题有一个或多个选项符合题意,全部选对得4分,选对但不全得2分,选错0分。)
13. 利用装置A,在不同光照强度下分别将绿色植物甲、乙的叶片制成大小相同、数量相等的叶圆片(假设密度、厚度相同),抽出空气,进行光合作用速率测定。图 B是利用装置A测得的数据计算转换后绘制成的坐标图。下列叙述正确的是( )
A. 活塞关闭状态,光照强度为1 klx,装置 A 中放置甲叶圆片进行测定时,着色液向左移动
B. 活塞关闭状态,着色液左移的原因是叶圆片消耗 O2的速率大于产生CO2的速率
C. 活塞打开状态,光照强度为3 klx时,甲、乙两种植物叶圆片全部上浮所用时间相同
D. 活塞打开状态,光照强度为6 klx时,甲、乙两种植物叶圆片全部上浮所用时间相同
【答案】AC
【解析】
【分析】分析题图可知,图甲装置中CO2缓冲液能够为叶片光合作用提供稳定的二氧化碳,因此装置中气体量变化为氧气的释放量;图乙表示在不同光照强度下,植物的净光合速率变化。净光合速率=真正光合速率-呼吸速率;真正光合速率=单位时间产生葡萄糖的速率或者产生氧气的速率;呼吸速率=单位时间消耗的氧气或者产生的CO2。
【详解】A、活塞关闭状态,光照强度为1klx,装置A中放置甲叶圆片净光合作用为-10,说明此时呼吸作用大于光合作用,消耗氧大于产生氧,会使密闭装置内压强减小(产生的二氧化碳被缓冲液吸收,不影响气体分压),故测定时,着色液向左移动,A正确;
B、活塞关闭状态,着色液向左移动的原因是叶圆片呼吸作用大于光合作用,消耗氧大于产生氧,使密闭装置内压强减小(产生的二氧化碳被缓冲液吸收,不影响气体分压),不是消耗氧速率与产生二氧化碳速率的差值,只有有氧呼吸才消耗氧并产生二氧化碳,若以葡萄糖为底物的有氧呼吸,消耗氧的速率等于产生二氧化碳的速率,B错误;
C、打开活塞,能排除装置内气压不同对叶圆片上浮造成影响,光照强度为3klx时,甲、乙两种植物叶圆片的净光合速率相等且大于0,说明产生氧大于消耗氧,叶圆片大小相同、数量相等,密度、厚度相同时,上浮所用时间只与净光合作用释放氧的速率有关,故全部叶圆片上浮所用时间相同,C正确;
D、打开活塞,能排除装置内气压不同对圆叶片上浮造成影响,光照强度为6klx时,甲、乙两种植物叶圆片的净光合速率不相等,甲大于乙,圆叶片大小相同、数量相等,密度、厚度相同时,上浮所用时间只与净光合作用释放氧的速率有关,故光照强度为6klx时,甲植物叶圆片全部上浮所用时间少于乙植物叶圆片全部上浮所用时间,D错误。
故选AC。
14. 2023年11月份,全国多地进入呼吸道传染病(流感、支原体感染等疾病)高发期,学生感染人数急剧增多。患者主要表现为发热、乏力和咳嗽等症状;用于治疗支原体感染的阿奇霉素的疗效大不如前,很多医院人满为患。下列说法正确的是( )
A. 秋冬气温变化较大,而人体的体温调节能力有限,容易着凉导致免疫力下降
B. 某患者持续高烧39℃,其产热量大于散热量
C. 发热、缺氧影响机体能量供应,是患者乏力的原因之一
D. 长期滥用阿奇霉素导致支原体产生抗药性变异,是支原体感染高发的原因之一
【答案】AC
【解析】
【分析】寒冷环境→皮肤冷觉感受器→下丘脑体温调节中枢→增加产热(骨骼肌战栗、立毛肌收缩、甲状腺激素分泌增加),减少散热(毛细血管收缩、汗腺分泌减少)→体温维持相对恒定。
【详解】A、秋冬经常性气温骤变,而人体对温度的调节能力有一定限度,容易着凉导致免疫力下降,被病原体感染,A正确;
B、持续高烧时为平衡状态,产热量等于散热量,B错误;
C、发热、缺氧使相应酶的活性降低、有氧呼吸减弱,影响机体能量供应,是患者乏力的原因之一,C正确;
D、支原体抗药性变异是基因突变导致,并非阿奇霉素诱导,阿奇霉素对支原体进行选择,D错误。
故选AC。
15. 神经—体液—免疫调节网络是机体维持稳态的主要调节机制。下图为神经系统、免疫系统和内分泌系统之间相互作用的部分关系示意图。下列分析错误的是( )
A. 若图中细胞是下丘脑细胞,其分泌的物质可能是促甲状腺激素释放激素或抗利尿激素等
B. 若图中细胞是下丘脑细胞,则甲状腺激素、胰岛素等都可能刺激该细胞
C. 若图中细胞胰岛 B 细胞,则神经递质、胰高血糖素和高血糖都可刺激胰岛 B细胞
D. 兴奋性递质可以提高人体免疫力,如促进浆细胞分泌抗体等信息分子
【答案】D
【解析】
【分析】神经系统、内分泌系统与免疫系统之间存在着相互调节,通过信息分子构成一个复杂网络。神经调节、体液调节和免疫调节的实现都离不开信号分子(如神经递质、激素等),这些信号分子的作用方式,都是直接与受体接触。
【详解】A、某些下丘脑细胞能分泌促甲状腺激素释放激素,抗利尿激素由下丘脑的相关神经细胞分泌,储存在垂体中,A正确;
B、甲状腺激素可以抑制下丘脑的分泌,胰岛素作用于全身所有细胞,下丘脑细胞膜上存在两者的受体,B正确;
C、胰岛B细胞的分泌受下丘脑、血糖浓度、胰高血糖素的调节,C正确;
D、抗体不是信息分子,D错误。
故选D。
16. 低温层积是解除种子休眠的一种方法,即将种子埋在湿沙中低温处理一段时间。图1表示低温层积过程中种子内淀粉和可溶性糖含量的变化,图2 表示低温层积过程中种子内赤霉素和脱落酸含量的变化,下列有关叙述正确的是( )
A. 低温层积过程中种子内可溶性糖消耗的速率大于淀粉水解的速率
B. 据图1可知,低温层积过程中细胞中淀粉酶的活性一直上升
C. 图2中,激素甲表示赤霉素,激素乙表示脱落酸
D. 种子萌发过程中植物激素可能通过影响相关酶的活性来调节细胞代谢
【答案】ACD
【解析】
【分析】赤霉素:合成部位:幼芽、幼根和未成熟的种子等幼嫩部分 。主要生理功能:促进细胞的伸长;解除种子、块茎的休眠并促进萌发的作用。脱落酸:合成部位:根冠、萎蔫的叶片等 主要生功能:抑制植物细胞的分裂和种子的萌发;促进植物进入休眠;促进叶和果实的衰老、脱落。
【详解】A、低温层积过程中淀粉水解产生可溶性糖,据图1可知可溶性糖的含量在下降,这说明低温层积过程中种子内可溶性糖消耗的速率大于淀粉水解的速率,A正确;
B、据图1可知,低温层积过程中淀粉的含量不断下降,但是下降的速率减慢即该过程中淀粉的水解速率在减慢,因此该过程中细胞中淀粉酶的活性不可能一直上升,B错误;
C、低温层积会促进种子萌发,随着层积时间增长,激素甲相对含量上升,激素乙相对含量下降,而赤霉素能促进种子萌发,脱落酸会抑制种子萌发,因此激素甲表示赤霉素,激素乙表示脱落酸,C正确;
D、种子萌发过程中植物激素可能通过影响相关酶的活性来调节细胞代谢,D正确。
故选ACD。
三、非选择题(共5 大题,共60 分。)
17. 某家系白化病(相关基因 A 和 a)和软骨发育不全病(ACH,相关基因 B和b)的系谱图如图1所示。已知两病独立遗传,各由一对等位基因控制,且基因不位于 Y染色体。回答下列问题:
(1)白化病的遗传方式是_____________________。
(2)仅从系谱图中只能判断 ACH 为________(填“显性”或“隐性”)基因控制的遗传病,为进一步确定此致病基因在哪类染色体上,用ACH 的正常基因和致病基因分别设计DNA 探针,对图中Ⅱ-4进行核酸分子杂交,结果发现正常基因和致病基因均有杂交带,可确定 ACH的致病基因在_________________上,请写出作出此判断的理由:____________________。
(3)已知致病基因由正常基因突变产生,研究者尝试了解 ACH致病基因发生突变的具体位点,对相应正常基因和突变基因转录产物编码序列测序,测序结果表明,突变基因转录产物编码序列第 1 138 位碱基改变,由 5'-GGA-3''变为5'—AGA—3',导致第___________位氨基酸突变为___________。(部分密码子及对应氨基酸:AGG 精氨酸;AGA精氨酸;GGA甘氨酸;CCU 脯氨酸;UCU丝氨酸;UCC丝氨酸)
(4)我国婚姻法明确规定:直系血亲和三代以内的旁系血亲禁止结婚。若Ⅲ-3 和Ⅲ-4 近亲结婚,理论上生一个同时患此两种病孩子的概率是________。
【答案】(1)常染色体上隐性基因控制遗传病##常染色体隐性遗传
(2) ①. 显性 ②. 常染色体 ③. DNA分子杂交显示Ⅱ-4为杂合子,相关基因不在Y染色体上,若显性致病基因在X染色体上,则Ⅱ-4(男性ACH)只有致病基因的杂交带,核酸分子杂交结果显示正常基因和致病基因均有杂交带,故致病基因位于常染色体上
(3) ①. 380 ②. 精氨酸
(4)2/27
【解析】
【分析】正常的Ⅰ-1与Ⅰ-2的子代Ⅱ-3为白化病女性(或正常的Ⅱ-1与Ⅱ-2的子代Ⅲ-1为白化病女性),说明白化病是隐性基因控制,若该隐性致病基因在X染色体上,则他们的女儿不会患病,因此白化病的遗传方式是常染色体上隐性基因控制的遗传病。患ACH的Ⅱ-4与Ⅱ-5的子代Ⅲ-4为正常个体,说明ACH为显性基因控制的遗传病,DNA分子杂交显示Ⅱ-4为杂合子(核酸分子杂交结果显示正常基因和致病基因均有杂交带),相关基因不在Y染色体上,若显性致病基因在X染色体上,则Ⅱ-4(男性ACH)只有致病基因的杂交带,故致病基因位于常染色体上。
【详解】(1)正常的Ⅰ-1与Ⅰ-2的子代Ⅱ-3为白化病女性(或正常的Ⅱ-1与Ⅱ-2的子代Ⅲ-1为白化病女性),说明白化病是隐性基因控制,若该隐性致病基因在X染色体上,则他们的女儿不会患病,因此白化病的遗传方式是常染色体上隐性基因控制的遗传病。
(2)患ACH的Ⅱ-4与Ⅱ-5的子代Ⅲ-4为正常个体,说明ACH为显性基因控制的遗传病,DNA分子杂交显示Ⅱ-4为杂合子(核酸分子杂交结果显示正常基因和致病基因均有杂交带),相关基因不在Y染色体上,若显性致病基因在X染色体上,则Ⅱ-4(男性ACH)只有致病基因的杂交带,故致病基因位于常染色体上。
(3)突变基因转录产物编码序列即mRNA序列,前1137位碱基(1137除以3等于379)决定379个氨基酸,由变为得知mRNA序列第1138碱基G变为碱基A,导致第380位氨基酸由GGA甘氨酸突变为AGA精氨酸。
(4)Ⅱ-4和Ⅱ-5均患ACH(均不患白化病),他们的孩子Ⅲ-4不患ACH,Ⅲ-5患白化病,可推出Ⅱ-4和Ⅱ-5的基因型均为AaBb,Ⅲ-3的基因型为1/3AA、2/3Aa,1/3BB、2/3Bb,Ⅲ-4的基因型为1/3AA、2/3Aa,bb,若Ⅲ-3和Ⅲ-4结婚,理论上生一个同时患此两种病孩子的概率是2/3×2/3×1/4×(1-2/3×1/2)=2/27。
18. 某学习小组在“探究抗生素对细菌的选择作用”时设计了两个实验:
实验一:将含有两种抗生素的纸片及不含抗生素的纸片分别放在涂布有大肠杆菌的培养基上,培养16 小时后,得到下图1所示的实验结果。
实验二:如图2所示,先将对链霉素敏感的大肠杆菌原始菌种涂布在1号培养基上,培养出菌落后,将灭菌绒布在1号上印模,绒布沾上菌落并进行转印,使绒布上的菌落按照原位接种到2号和3号培养基上。待3号上长出菌落后,在2号上找到对应的菌落,然后接种到不含链霉素的4号培养液中,培养后再涂布到5号培养基上,并重复以上步骤。
根据上述两个实验回答下列问题:
(1)实验一中抑菌效果相对较好的是_______(填“青霉素”或“链霉素”)。
(2)如果从任一抑菌圈边缘的菌落上挑取细菌,接种到已灭菌的液体培养基中培养,然后用含有相应抗生素(浓度相同)的纸片放在涂布有大肠杆菌的培养基上,培养 16 小时后,抑菌圈的直径(与实验相比)__________,说明抗生素对细菌有选择作用。
(3)请给实验二拟 个实验名称:________________。
(4)实验二影印培养时,假设原始敏感菌种中都不含抗链霉素的基因,假设链霉素能诱导其发生基因突变产生抗性基因,那么在平板7中出现的菌落数理论上________(填“多于”或“不多于”)平板3中出现菌落数。
(5)引起基因突变的因素包括_______________________和生物因素,若链霉素不属于引起基因突变的因素,那么实验二中平板7 中菌落数明显比平板3中多的原因可以解释为:原始敏感菌种中某些个体存在_______________基因,在含有链霉素的培养基中该基因属于___________变异,大肠杆菌通过无性繁殖形成菌落,通过含链霉素的培养基产生菌落的位置(对照),找到影印培养中不含链霉素的培养基中的菌落(遗传物质相近),在实验者操作及链霉素的选择作用下,平板7中种群抗性_______________增大,说明此大肠杆菌种群在进化。
【答案】(1)链霉素 (2)变小(或较小或较第一次小)
(3)探究大肠杆菌抗链霉素抗性的形成是链霉素选择的结果还是链霉素诱导产生(或验证细菌抗药性的形成不是链霉素诱导的或验证细菌抗药性的形成是链霉素选择)的结果
(4)不多于 (5) ①. 物理因素、化学因素 ②. 抗链霉素/抗药 ③. 有利 ④. 基因频率
【解析】
【分析】抑菌圈越大说明能够杀死的细菌越多,分析图1可知含链霉素纸片周围抑菌圈较大,说明抑菌效果相对较好。
生物进化的实质是种群基因频率的定向改变。
【小问1详解】
抑菌圈越大说明能够杀死的细菌越多,分析图1可知含链霉素纸片周围抑菌圈较大,说明抑菌效果相对较好。
【小问2详解】
如果从任一抑菌圈边缘的菌落上挑取细菌,接种到已灭菌的液体培养基中培养,然后用含有相应抗生素(浓度相同)的纸片放在涂布有大肠杆菌的培养基上,培养16小时后,抑菌圈的直径变小,说明细菌抗药性增强,同时也说明了抗生素对细菌有选择作用。
【小问3详解】
实验二中的2和6不含链霉素,通过与3和7作对照,人为挑选与有抗性基因同一菌落进行接种培养,探究(或验证)大肠杆菌抗链霉素抗性的形成是链霉素选择而不是链霉素诱导产生突变的结果。
【小问4详解】
实验二若原始敏感菌种中都不含抗链霉素的基因,如果链霉素能诱导其发生基因突变产生抗性基因,平板3和7是独立的(接种到平板7的菌种都不含抗链霉素的基因),接种的菌种数量不增大的前提下(图中6和2比较显示6中接种量较少),在平板7中出现的菌落数理论上不多于平板3中出现的菌落数。
【小问5详解】
引起基因突变的因素包括物理因素、化学因素和生物因素,链霉素不属于引起基因突变的因素,那么实验二中平板7中菌落数明显比平板3中多的原因可以解释为:原始敏感菌种中某些个体存在抗链霉素基因,在含有链霉素的培养基中该基因属于有利变异,大肠杆菌通过无性繁殖形成菌落,通过含链霉素的培养基产生菌落的位置(对照),找到影印培养中不含链霉素的培养基中的菌落(遗传物质相近),在实验者操作及链霉素的选择作用下,平板7中种群抗性基因频率增大,此大肠杆菌种群在进化。
19. 当人饥肠辘辘的时候,一般产生强烈的食欲;而缺盐(NaCl)时,还会产生钠欲。研究表明,钠欲能够在盐水(或者盐晶体颗粒)进入口腔的那一刻即得以满足和缓解,但此时盐水还没来得及进入消化道,体内依然处于缺钠状态;而另一方面,直接从消化道或者静脉补充盐水,都不能缓解钠欲。
(1)钠欲得以满足和缓解过程中,感受器位于___________,该过程________(填“属于”或“不属于”)反射,判断理由是________ 。
(2)研究发现,位于蓝斑核的表达前强啡肽的神经元(即pre-LCPDYN神经元)与钠欲的调节有重要作用。 当 pre-LCPDYN神经元被光激活后,大鼠对通常情况下难以下咽的高浓度氯化钠溶液表现出惊人的摄入量;相反,光失活这些神经元,缺钠大鼠的盐摄入行为被显著抑制了。 神经元与钠欲产生的可能关系如下图所示。光激活pre-LCPDYN神经元,信号传至 A 点时,A 处膜外的电位变化是____________;信号传至 B点时,B处完成的信号转换是_____________。
(3)实验中发现,切除肾上腺可造成大鼠的钠欲异常升高。研究人员怀疑醛固酮的缺失是导致钠欲异常升高的原因之一。请你以肾上腺切除大鼠为实验材料,设计实验进行探究。_____________
【答案】19. ①. 口腔 ②. 不属于 ③. 无完整反射弧参与##未做出规律性应答等
20. ①. 正电位变为负电位 ②. 化学信号转换为电信号
21. 将若干状况相同的肾上腺切除大鼠均分为两组,分别注射等量且适量的醛固酮溶液和生理盐水,一段时间后检测两组大鼠的钠欲强度
【解析】
【分析】1、静息时,神经细胞膜对钾离子的通透性增大,钾离子大量外流,形成内负外正的静息电位;受到刺激后,神经细胞膜的通透性发生改变,对钠离子的通透性增大,钠离子内流,形成内正外负的动作电位。兴奋部位和非兴奋部位形成电位差,产生局部电流,膜内电流的方向与兴奋传导的方向一致。
2、人体神经调节的方式是反射,反射的结构基础是反射弧,反射弧由感受器、传入神经、神经中枢、传出神经和效应器五部分构成。
【小问1详解】
钠欲能够在盐水(或者盐晶体颗粒)入口的那一刻即得以满足和缓解,但此时盐水还没来得及进入消化道,体内依然处于缺钠状态;而另一方面,直接从消化道或者静脉补充盐水都不能缓解钠欲。说明钠欲得以满足和缓解的感受器在口腔,无完整反射弧参与,所以不属于反射。
【小问2详解】
静息状态下A点膜外为正电位,信号传至该点时,转变为负电位,B为突触后膜,该处完成的信号转换是化学信号转换为电信号。
【小问3详解】
该实验中自变量为是否使用醛固酮,因变量为钠欲强度,将若干状况相同的肾上腺切除大鼠均分为两组,分别注射等量且适量的醛固酮溶液和生理盐水,一段时间后检测两组大鼠的钠欲强度。
20. 某实验小组用下图所示某果树的相关结构,对生长素(IAA)的生理作用进行了一系列的研究,结合所学知识回答以下问题:
(1)用³H标记的 IAA 处理1和3,在d区段检测到放射性IAA;而用³H标记的色氨酸处理1,d区段检测到放射性IAA,用³H标记的色氨酸处理3,d区段检测不到放射性IAA,由此可得出的结论是:①_______________;②________________。
(2)在(1)的实验基础上再增加用³H标记的IAA处理2的实验组,发现d区段检测到放射性IAA,能否证明IAA在茎段是进行极性运输?为什么?___________________
(3)用³H标记的 IAA 处理1,c中检测不到放射性IAA,结合(1)中结论可推测子房发育成果实需要的IAA来自________________。
(4)若这种果树在传粉季节遇到连续阴雨天气使得授粉率显著下降,果农为减少损失可采用的措施是:__________________;但具体操作前必须通过实验探究出_______________。
【答案】(1) ①. IAA可由形态学上端向形态学下端运输 ②. 芽可利用色氨酸合成IAA,子房不能利用色氨酸合成IAA
(2)不能,因为处理2发现d区段检测到放射性IAA也只能说明IAA可由形态学上端向形态学下端运输,同时还应检测a区段用以证明不能从形态学下端向形态学上端运输才可验证极性运输
(3)花粉或发育中的种子
(4) ①. 人工向每朵花的子房喷施适宜浓度的IAA ②. 促进子房发育成果实的最适IAA浓度
【解析】
【分析】实验的自变量是用³H标记的 IAA 或色氨酸处理茎部不同区段,因变量是检测相应区段有无放射性。
【小问1详解】
用³H标记的 IAA 处理1和3,在d区段检测到放射性IAA,得出实验结论是IAA可由形态学上端向形态学下端运输;而用³H标记的色氨酸处理1,d区段检测到放射性IAA,用³H标记的色氨酸处理3,d区段检测不到放射性IAA,得出实验结论是芽可利用色氨酸合成IAA,子房不能利用色氨酸合成IAA。
【小问2详解】
极性运输只能从形态学上端运输到形态学下端,而不能反过来运输。题目实验不能证明IAA在茎段是进行极性运输,因为处理2发现d区段检测到放射性IAA也只能说明IAA可由形态学上端向形态学下端运输,同时还应检测a区段用以证明不能从形态学下端向形态学上端运输才可验证极性运输
小问3详解】
由实验结果可知,芽产生的生长素不能运输至花柄,因此推测子房发育成果实需要的IAA来自花粉或发育中的种子。
【小问4详解】
授粉率显著下降使得植物无法产生足量的生长素促进子房发育成果实,果农为减少损失可采用的措施是:人工向每朵花的子房喷施适宜浓度的IAA;IAA具有两重性,即低浓度促进生长,高浓度抑制生长,因此施加前必须通过实验探究出促进子房发育成果实的最适IAA浓度。
21. 培养基内添加的甲酰胺和亚磷酸盐需要分别在甲酰胺酶(F)和亚磷酸脱氢酶(P)催化作用下转化为铵盐和磷酸盐,才可作为大肠杆菌的氮源和磷源。自然界中未发现同时含有这两种酶的微生物。研究人员通过基因工程技术,将 F 基因和P基因导入大肠杆菌,使之同时表达而获得一种加强型大肠杆菌。使 F基因和P基因在大肠杆菌中同时表达的方式有两种。
方式一:融合表达,即将 F、P基因间用片段 Iinke 连接成1个融合基因,与质粒A重组。该基因能表达出一个融合蛋白,同时具有 F和P的特性。
方式二:共表达,即将 F、P基因与质粒B重组,两者可各自表达,互不干扰。
(1)科研人员将重组质粒A 和B分别转入大肠杆菌获得菌 A 和菌 B,在甲酰胺、亚磷酸盐为唯一氮源、磷源的培养基中培养,检测其中细菌浓度的变化,获取最优
加强型大肠杆菌,结果如下图1,比较可知质粒_______(填“A”或“B”)的表达效果更好。
(2)为将F 基因、linke、P基因连接形成1个融合基因,科研人员设计了特定引物进行PCR。以F 基因、linke融合为例(如图2 所示),请回答相关问题:
①进行 PCR时需添加________________酶、dNTP、引物等;该过程不需要添加解旋酶也可以完成解旋的原因是__________________。
②若F基因Ⅰ片段从左至右为 linke序列的Ⅱ片段从左至右为 为获得融合基因,需人为设计引物 a~f。其中引物d的序 列为5'……_____________……3'。
③已知子链的延伸方向是 则可以选择引物_______对基因 F 进行PCR,选择引物_______对linke 序列进行 PCR,再将两次 PCR的产物混合,解旋后再复性,筛选出杂交分子再进行 PCR,可获得融合基因。
【答案】(1)A (2) ①. Taq(耐高温DNA聚合) ②. 通过升高温度,可使氢键断裂(解旋);更方便进行控制 ③. CCAGTT ④. a、d ⑤. c、f
【解析】
【分析】PCR原理:在高温条件作用下,打开DNA双链,每条DNA单链作为母链,以4种游离脱氧核苷酸为原料,合成子链,在引物作用下,DNA聚合酶从引物3'端开始延伸DNA链,即DNA的合成方向是从子链的5'端向3'端延伸的。实际上就是在体外模拟细胞内DNA的复制过程。DNA的复制需要引物,其主要原因是DNA聚合酶只能从3′端延伸DNA链。
【小问1详解】
从图1可知,菌种A的浓度更高,所以质粒A的表达效果更好。
【小问2详解】
①进行PCR时需要添加耐高温的DNA聚合酶(Taq酶)催化脱氧核苷酸形成长链。
②将F与linke融合,引物c、d即为Ⅰ、Ⅱ片段融合,即引物c从左至右为:5′⋅⋅⋅⋅⋅⋅AACTGG⋅⋅⋅⋅⋅⋅3′而引物d是引物c的互补序列,所以为3′⋅⋅⋅⋅⋅⋅TTGACC⋅⋅⋅⋅⋅⋅5′即5′⋅⋅⋅⋅⋅⋅CCAGTT⋅⋅⋅⋅⋅⋅3′。项目名称
检测结果
参考数值
单位
红细胞
4.76
3.5~5.5
1 012个/L
白细胞
14.47
4~10
109个/L
中性粒细胞
9
2~7.5
血小板
215
100~300
谷丙转氮酶
73
0~40
U/L
组别
处理方式
结果
甲
对突触前神经纤维施加适宜刺激
先检测到突触前膜动作电位,后检测到突触后膜动作电位
乙
先向突触小体注射适量的 BAPTA,再对突触前神经纤维施加适宜刺激
检测到突触前膜动作电位,不能检测到突触后膜动作电位
丙
先向突触小体注射适量的“笼锁钙”,再用强紫外线照射标本
?
2024长沙雅礼中学高三上学期月考(五)暨期末考试生物含解析: 这是一份2024长沙雅礼中学高三上学期月考(五)暨期末考试生物含解析,共14页。试卷主要包含了单项选择题,不定项选择题,非选择题等内容,欢迎下载使用。
2024长沙雅礼中学高三上学期月考(三)生物试卷PDF版含答案: 这是一份2024长沙雅礼中学高三上学期月考(三)生物试卷PDF版含答案,文件包含婀栧崡鐪侀暱娌欏競闆呯ぜ涓2023-2024瀛﹀勾楂樹笁涓婂鏈熸湀鑰冿紙涓夛級鐢熺墿pdf、婀栧崡鐪侀暱娌欏競闆呯ぜ涓2023-2024瀛﹀勾楂樹笁涓婂鏈熸湀鑰冿紙涓夛級鐢熺墿绛旀pdf等2份试卷配套教学资源,其中试卷共13页, 欢迎下载使用。
2024长沙雅礼中学高三上学期月考试卷(一)生物试卷含答案: 这是一份2024长沙雅礼中学高三上学期月考试卷(一)生物试卷含答案,共5页。试卷主要包含了单项选择题,不定项选择题,非选择题等内容,欢迎下载使用。

