所属成套资源:全套2024届中考英语语法复习专题原卷版+解析版
2024届中考英语语法复习专题9动词时态 语态考点聚焦和精讲(解析版)
展开
这是一份2024届中考英语语法复习专题9动词时态 语态考点聚焦和精讲(解析版),共40页。
【中考动词时态、语态和非谓语动词考点聚焦】
动词的基本形式;
动词的8种时态;
3、被动语态;
一 动词的基本形式
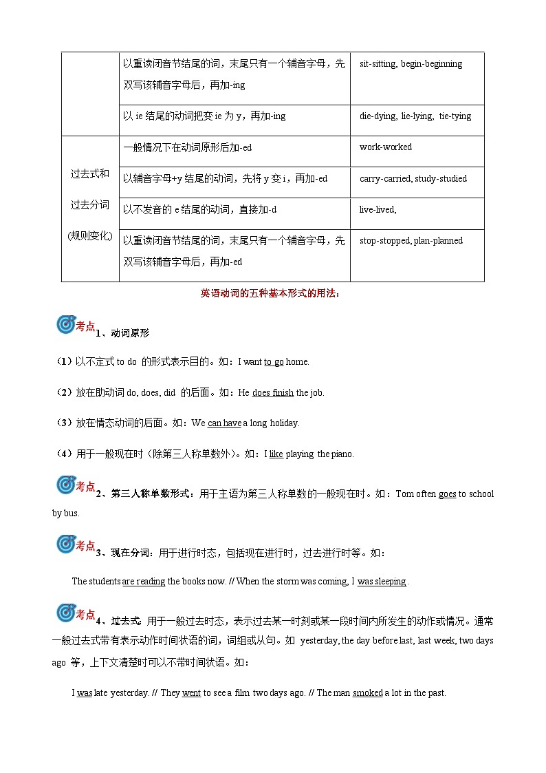
1.英语动词的五种基本形式为:动词原形,第三人称单数,现在分词,过去式和过去分词。如:speak-speaks-speaking-spke-spken
动词的五种基本形式变化表
英语动词的五种基本形式的用法:
1、动词原形
(1)以不定式t d 的形式表示目的。如:I want t g hme.
(2)放在助动词d, des, did 的后面。如:He des finish the jb.
(3)放在情态动词的后面。如:We can have a lng hliday.
(4)用于一般现在时(除第三人称单数外)。如:I like playing the pian.
2、第三人称单数形式:用于主语为第三人称单数的一般现在时。如:Tm ften ges t schl by bus.
3、现在分词:用于进行时态,包括现在进行时,过去进行时等。如:
The students are reading the bks nw. // When the strm was cming, I was sleeping.
4、过去式:用于一般过去时态,表示过去某一时刻或某一段时间内所发生的动作或情况。通常一般过去式带有表示动作时间状语的词,词组或从句。如 yesterday, the day befre last, last week, tw days ag 等,上下文清楚时可以不带时间状语。如:
I was late yesterday. // They went t see a film tw days ag. // The man smked a lt in the past.
5、过去分词:用于被动语态和完成时。如:
A new bridge will be built next year. // He has tld me the sprts meet might be put ff.
二 动词的8种时
英语中动词共有16种时态。初中阶段共出现了8种,它们是:一般现在时、一般过去时、一般将来时、现在进行时、现在完成时、过去进行时、过去完成时和过去将来时。中考重点考查一般现在时、一般过去时、一般将来时、现在进行时、过去进行时和现在完成时六种时态。
1、一般现在时
(1)谓语构成:是由“动词原形”或“动词第三人称单数形式”(当主语为第三人称单数)、“be动词(am/is/are)”构成。
(2)各种句式变化:否定形式是在动词前加dn’t或desn’t。如果是be动词,则直接在be后加nt。一般疑问句要借助d或des,后面的动词改为原形。如果是be动词,则把be动词放到句首。如:
He is a teacher. // He is nt a teacher. // ---- Is he a teacher? --- Yes, he is. (N, he isn’t.)
I g t schl by bike. // I dn’t g t schl by bike. // ---- D yu g t schl by bike? ---- Yes, I d. (N, I dn’t.)
He eats an egg at breakfast. // He desn’t eat an egg at breakfast.
---- Des he eat an egg at breakfast? ---- Yes, he des. (N, he desn’t)
(3)一般现在时的基本用法
① 经常、反复或习惯性的动作,常与表示频度的时间状语连用。常见的时间状语有:always, usually, ften, smetimes, every day (week, mnth, year…), nce a week, n Sundays, nw and then等。
② 表述客观事实、普遍真理、自然现象、名言、警句或者谚语等。
③ 现在时刻的状态、能力、性格、个性。
④ 一些位移动词如:cme, g, mve, stp, leave, arrive, be, finish, cntinue, start, begin 等,在一般现在时态的句子中可用来表示按计划、规定将要发生的动作。
⑤ 在由when, befre, after, as sn as, until等连接的时间状语从句、由if等引导的条件状语从句和让步状语从句中,一般现在时被用来表示将要发生的动作。
⑥ 在由here或there引导的倒装句中,用一般现在时替代现在进行时,表示此刻正在发生的动作。如
1.He usually ges t wrk at 7 ’clck every mrning.
2.Every dg has its day. 凡人皆有得意日。
3.Pride ges befre a fall. 骄者必败。
4.The earth ges arund the sun. 地球绕着太阳转。
5.Shanghai lies in the east f China. 上海位于中国的东部。
6.She likes watching TV. 她喜欢看电视。
7.We speak Chinese. 我们说汉语。
8.The train cmes at 3 ’clck.
9.The train fr Haiku leaves at 8:00 in the mrning.
10.I will call yu as sn as I arrive there. 我一到达那儿就打电话给你。
11.If yu ask him, he will help yu. 如果你请他帮忙,他会帮你的。
12.There ges the bell. 响铃了。
13.Here cmes the bus. 公交车来了。
2、一般过去时
(1)谓语构成:是由“be动词的过去式(was, were)”或“行为动词的过去式”构成。
(2)各种句式变化:否定形式是在行为动词原形前加didn’t或在was/were后加nt。一般疑问句借助did提问,同时把动词过去式改为原形。如果句子有was/were,则把was/were放到句首。如:
It wasn’t rainy yesterday. // ---- Was it rainy yesterday? ---- Yes, it was. (N, it wasn’t.)
He watched TV last night. // ---- Did he watched TV last night? ---- Yes, he did. (N, he didn’t.)
(3)一般过去时的用法:
① 表示过去某一时刻或某一段时间内所发生的动作或存在的状态,一般带有确定的过去时间状语,如:yesterday, the day befre yesterday, last week (mnth, year…), tw days (weeks, mnths, years…) ag, in 2008, just nw, at that mment, nce upn a time等,但是当上下文清楚时可以不带时间状语。如:
I wrked in that factry last year. // It was very cld yesterday. // I used t g fishing n Sundays.
② 表示过去经常或反复发生的动作。如:I played basketball every day when I was a by.
③ 表示过去经常性或习惯性的动作或状态,也可用“used t+动词原形”的结构。如:
My mther used t g t schl n ft.
④ 在时间、条件状语从句中,常用一般过去时表示过去将来时间。如:
He said he wuld nt stay n even thugh it rained the next mrning.
⑤ 有些情况发生的时间不是很清楚,但实际上是过去发生的,应当用一般过去时。如:
I was glad t get yur letter.
3、一般将来时
(1)谓语构成:是由“be(am/is/are) ging t+动词原形”或“will/shall+动词原形”构成。
(2)各种句式变化:否定形式是在be, will, shall后直接加nt,shall nt的缩写shan’t,will nt的缩写wn’t。一般疑问句是把be, will, shall放到句首。如:
I’m ging t buy a cmputer this year.
I’m nt ging t buy a cmputer this year.
---- Are yu buy a cmputer this year? ---- Yes, I am. (N, I am nt.)
We shall g t the z.
We shan’t g t the z.
---- Shall we g t the z? ---- Yes, we shall. (N, we shan’t.)
I will play basketball with yu. // I wn’t play basketball with yu.
---- Will yu play basketball with us? ---- Yes, I will. (N, we wn’t.)
(3)一般将来时的用法
表示将来发生的动作或存在的状态,谓语动词用“will+动词原形”,常用的时间状语有:tmrrw, tmrrw mrning(afternn, evening), the day after tmrrw, next day(week, mnth, year), sn, sme day, in the future,“in+一段时间”等。
②“be ging t+动词原形”表示计划、打算做某事,表示已经决定的、很可能发生的事,或有某种迹象表明要发生的事。如:I’m ging t buy a cmputer this year. 我打算今年买台电脑。
1.They will leave fr Beijing next week. 他们下周要去北京。
2.Mr. Wu will teach us English this term. 这学期吴老师将教我们英语。
3.Lk at the black cluds! It’s ging t rain. 看看这乌云!快下雨了。
【注意】当be ging t后接g或cme时,通常直接用现在进行时来表示。如:
Where is he ging? 他去那里? // She’s cming right away. 她马上就来。
(4)以下几种情况只能用shall (will) 表示将来,而不能用be ging t结构来表达。
will可用于所有人称;但shall作为will的一种替代形式,表示单纯将来时,一般用于主语为第一人称I和we时。以Yu and I, sme f us, bth f us, neither f us作主语时通常用will。Will和shall都可以缩写成-’ll。
① 表示单纯的将来,与人的主观愿望和判断无关时。
② 用于征求对方的意见或表示客气的邀请。
③ 用来预言将来发生的事。如说出我们设想会发生的事,或者请对方预言将要发生什么事。
④ 表示意愿。如:We will help her if she asks me. 我们将帮助她如果她叫我们。
1.Shall we g t the z? 我们去动物园好吗?
2.Will yu play basketball with us? 你会和我们一起去打篮球吗?
3.It will be strmy tmrrw. 明天将有暴风雨。
4.The sun will rise at 6:00 tmrrw mrning. 明天早上太阳将在六点升起。
(5)will 与be ging t的区别
1)表示客观上某些事将来必然发生,与主观意愿无关,常用will。
2)“be ging t+动词原形”结构,表示说话者明确的打算、安排、决定或确信会发生的事,多用于口语。
I’ll be eighteen next week. 下周我将十八岁。
There is ging t be an English film this evening. 今晚将会有一场英语电影。
(6)一般将来时的特殊表达形式
① be + 动词不定式。表示有职责,义务,可能,约定,意图等。
② be abut + 动词不定式,表示马上,很快,即将发生的动作。如:They are abut t leave.
③ 一些位移动词cme, g, start, mve, leave等词常用进行时态表示按计划将要发生的事情。
④ 在由when, befre, after, as sn as, until/till引导的时间状语从句和由if, unless等引导的条件状语从句中,常用一般现在时表示将来。
There is t be a meeting this afternn.
We are t meet the guests at the statin.
Chen Hui is cming tnight.
They are leaving fr Shanghai tmrrw.
We’ll start if it desn’t rain tmrrw. 如果天不下雨我们将开始。
I’ll give the bk t him as sn as he cmes back. 他一回来我就给那本书给他。
4、现在进行时
(1)谓语构成:由“助动词be(am/is/are) + 现在分词”构成
(2)各种句式变化:否定形式是在be(am/is/are)后加nt。一般疑问句是把be(am/is/are)放到句首。如:They aren’t having an English class. // ---- Are they having an English class? ---- Yes, they are. (N they aren’t.)
(3)现在进行时的用法
① 表示现在正在发生或者进行的动作。常见的时间状语有:nw, at the mment或从上下文体现出来。或句首出现lk, listen, be careful等词,引起人的注意,说明某一动作正在进行。
② 表示目前一段时间内正在进行的动作(但说话时这个动作不一定在进行)。常用的时间状语为these days。
③ 一些位移动词的现在进行时可以表示即将发生的动作,这些动词有g, cme, drive, fly, travel, arrive, leave, start, visit, run, return等。
④ 现在进行时和always, usually, all the time等连用时,表示一种经常、反复的动作,且说话人往往带有某种感情色彩(如赞扬、欣赏、厌烦、批评、惊讶、不理解等)。
1.---- What are yu ding nw? ---- I am lking fr my key.
2.Lk. Sme children are playing games ver there.
3.I’m studying Japanese this mnth. 这个月我正在学日语。
4.Are yu teaching English in a schl? 你在学校教英语吗?
5.He’s watching an interesting TV play these days. 近来,他在看一部很有趣的电视剧。
6.They are ging t Hng Kng tmrrw.
7.He’s leaving fr Beijing tmrrw.
8.She’s always helping thers. 她总是乐于助人。(表示赞赏
9. Yu are always talking in class. 你上课老是说话。(表示批评)
(4)不能用于进行时的动词
① 表示事实状态的动词:have, belng, pssess, cst, we, exist, include, cntain, matter, weigh, measure, cntinue等
② 表示心理状态、态度情感的动词,如knw, realize, think, see, believe, suppse, imagine, agree, recgnize, remember, want, need, frget, prefer, mean, understand, lve, like, hate等。
③ 瞬间动词,如accept, receive, cmplete, finish, give, allw, decide, refuse等。
④ 感官动词和系动词,如seem, remain, lie, see, hear, smell, feel, taste, get, becme, turn等。
1.I have tw brthers. 我有两兄弟。
2.This huse belngs t my sister. 这房子是我姐的。
3.I need yur help. 我需要你的帮助。
4.He lves her very much. 他爱她很深。
5.I accept yur advice. 我接受你的劝告。
6.Yu seem a little tired. 你看上去有点累。
5、过去进行时
(1)谓语构成:由“助动词be的过去形式(was/were)+v-ing”。
(2)各种句式变化:否定形式是在be(was/were)后加nt。一般疑问句是把be(was/were)放到句首。如:
He was nt waiting fr me at that time. // ---- Was he waiting fr me at that time? ---- Yes, he was.(N he wasn’t)
(3)过去进行时的用法
① 表示过去某一时刻正在进行或发生的动作。
② 表示过去某一段时间内一直在做或持续进行的动作。
③ 在复合句中,若主要动作和背景动作是同时发生的,那么主从句都可用过去进行时。如:
④ 表示从过去某一时间看来将要发生的动作,尤其是cme, g, leave, start, begin, mve等表示位置移动和起止的动词。
⑤ 与现在进行时相似,过去进行时也通常与 always, frever, cntinually等副词连用,表示满意、称赞、惊讶、厌恶等感情色彩。
1.They were watching TV at ten ’clck last night. 昨晚十点他们在看电视。
2.I was cking dinner when my husband gt hme yesterday afternn. 我丈夫昨天下午到家时,我正在做晚饭。
3.What were yu ding yesterday evening? 昨天晚上你一直在干些什么?
4.He was ding his hmewrk between 8:00 and 9:00 n Sunday mrning. 星期日八点到九点他一直在做作业。
5.Mary was ding sme reading while her yunger brther was writing. 玛丽在看书,此时,她弟弟在写字。
6.She tld me she was leaving fr Beijing next week. 她告诉我她下周动身去北京。
7.We tw were always quarrelling. 我们俩老是吵架。
8.The by was cntinually asking questins. 这孩子总是问东问西的。
(4)过去进行时常见的时间状语
① 过去进行时常与过去某一特定时间状语连用。常见的时间状语有:last night, at that time, at nn
② 也有时在没有时间状语的情况下,需要通过上下文的暗示或者在同一个句子中的推理来判定用过去进行时。如:
yesterday, last Sunday等。
1.I was reading a bk at that time. 在那时我在看书。
2.I was watching TV at 8 ’clck yesterday evening. 昨晚八点钟的时候我在看电视。
3.At that time, we all knew what we were studying fr. 那时,我们都知道为什么而学习。
(5)when和while的区别:
① 引导时间状语从句时,while 连接的是时间段,后常接延续性动词;而when连接的既可以是延续性动词也可以是非延续性动词。
② while可以连接两个并列的句子,而when不可以。
③ when可作特殊疑问词,对时间进行提问;while 不能。
1.When were yu brn? 你是什么时候出生的?
2.What was yur father ding while yur mther was cking?你妈妈做饭的时候,你爸爸在干什么呢?
3.What was yur mther ding when yu came back? 当你回来时,你妈妈在干什么呢?
4.I was trying my best t finish my wrk while my sister was watching TV. 我当时正在尽力完成作业,而我的妹妹正在看电视。
(6)过去进行时和一般过去时的用法比较
① 过去进行时往往表示动作的未完成性,而一般过去时则往往表示动作已完成。
②过去进行时侧重说明动作持续时间的长度,而一般过去时则侧重说明事实。
1.He was ding his hmewrk in the afternn. (没有言明作业是否完成)
2.He did his hmewrk in the afternn. (作业已做完)
3. It rained all night. (只说明下雨事实)
6、现在完成时
(1)谓语构成:由“助动词have/has + 过去分词”构成。在人称代词后have, has可以缩写为’ve或’s, have nt 缩写haven’t, has nt 缩写hasn’t。
(2)各种句式变化:否定形式是在have/has后加nt。一般疑问句是把have/has放到句首。如:
He has eaten breakfast. // He hasn’t eaten breakfast. //---- Has he eaten breakfast? ---- Yes, he has. (N, he hasn’t.)
【注意】过去分词变化规则基本与过去式变化相同,有些特殊变化需单独记忆。
(3)现在完成时的用法
表示在说话之前已经完成或刚完成的动作对现在产生的影响或结果,常与already, ever, never, just, yet, befre 等词连用。
② 表示动作从过去开始持续到现在,或还有可能持续下去的动作或状态。常与fr和since引导的短语或从句连用。动词必须是延续性动词。
1.I have just bught a ten-speed bicycle.
2.They have already cleaned the classrm.
3.We have lived here since 1976.
4.They have waited fr mre than tw hurs.
(4)一般过去时与现在完成时的区别
一般过去时表示过去某时发生的动作或单纯叙述过去的事情,强调动作;现在完成时为过去发生的,但强调过去的事情对现在的影响,强调的是影响;一般过去时常与具体的过去时间状语连用。现在完成时属于现在时态范围,因此不能和表示过去时间的状语连用。试比较:
I saw this film yesterday.(强调看的动作发生过了,不涉及现在)
I have seen this film. (强调对现在的影响,电影的内容已经知道了。)
(5)瞬间动词,如cme, g, arrive, die, buy, brrw, leave, jin, marry, begin, finish, end等不能与fr, since状语连用。但可以改变为其他表示相同意思的延续性动词。如:
误:The ld man has died fr a few years.
正:The ld man has been dead fr a few years. // The ld man has been dead since a few years ag.
The ld man died a few years ag. // It is a few years since the ld man died.
A few years has passed since the ld man died.
瞬间动词的变化:
(6)have/has been t, have/has gne t和have/has been in的区别:
have/has gne t意为“到某地去了”,说话时该人不在现场。一般只用第三人称作主语。have/has been t意为“曾经去过某地”,表示一种经历,含有“现在已离开那儿”之意,后可接次数(如nce,twice,three times等)表示“去过某地几次”,也可和just,never,ever等连用。have been in表示“到某地多长时间了”,常与时间段连用。
1.I have never been t the Great wall. 我从未去过长城。
2.---- Where is Tm? ---- He has gne t the UK.(即现在不在这儿)
3.I have been in Australia fr three years. 我到澳大利亚已有三年了。
(7) 句型:
[注意] 在其它的时态中也存在类似问题,记住,关键是:瞬间动词不能和表达一段时间的状语连用。
Hw lng may I keep the bk?(这本书我能借多久?)(句子中keep取代了brrw)
7、过去将来时
(1)过去将来时表示从过去的某一时间看来将要发生的动作或存在的状态,过去将来时常用在宾语从句中,过去将来时的谓语部分由“助动词wuld\shuld+动词原形”构成。
(2)be ging t+动词原形;be+动词不定式;be abut+动词不定式,变成过去式后,都相当于过去将来时。(3)过去进行时表示过去将来的概念,常用于位置转移的动词,如cme, g, start, mve, leave等。
(4)在时间、条件状语从句中用一般过去时表示过去将来时。
1.I knew yu wuld agree. 我知道你将同意。
2.She was ging t sell her ld car and buy a new ne. 她将卖她的旧车并且买一辆新车。
3.He tld me he was leaving in an hur. 他告诉他说,他一小时后离开。
4.They said they wuld let us knw if they heard any news abut him.
8、过去完成时
(1)过去完成时的用法
① 过去完成时表示过去某一时间或某一动作发生之前已经完成的动作。简言之,过去完成时所表示的时间是“过去的过去”,过去完成时的谓语部分“助动词had + 过去分词”构成。
② 过去完成时常用于宾语从句中、after引导的从句中,或者从句是befre引导的主句中。
③ 用于; n sner 句型中,主句用过去完成时,从句用一般过去时。
④ 动词hpe, expect, think, intend, mean, want, suppse, plan 用过去完成时,表示未实现的愿望、打算和意图。
1.I remembered that I had read this bk. 我记得我看过这本书了。
2.He had had lunch when I came t his huse. 当我到他家时他已经吃过午饭了。
3.After I had put n my shes and hat, I walked int the darkness.
4.I had hardly finished my wrk when he came t see me.
5.N sner had I arrived hme than the telephne rang.(注意倒装)
(2)过去完成时的时间状语
过去完成时时间状语有:by last week, by then, by the end f (last…)或者由when, befre等引出状语从句。有时句子中会有already, just, nce, ever, never等词语,也会有fr… 或since…构成的时间状语。如:
The wman had left befre he realized she was a cheat.
They had already finished cleaning the classrm when their teacher came.
三 被动语态
语态是动词的一种形式,表示主语和谓语的关系。英语中的动词有两种语态:主动语态和被动语态。当主语是动作的执行者时用主动语态(某人做某事);当主语是动作的承受者时,用被动语态(某事被某人做)。
1、各种时态的被动语态
被动语态由“主语+助动词be+及物动词的过去分词”构成,助动词有时态、人称和数的变化。
初中阶段应该掌握的被动语态结构有三种:一般现在时的被动语态;一般过去时的被动语态;一般将来时的被动语态。中考题出现的关于被动语态的题目,一般会从上述三种情况中出;其他几种时态的被动语态了解即可,它们一般会在阅读题目中出现。
2、被动语态的用法
(1)不知道动作的执行者,只知道承受者的情况。如:Silk is prduced in Suzhu.
(2)不必说出动作的执行者的情况。如:Such bks are written fr children.
(3)需要突出和强调动作的承受者的情况。如:She is liked by everyne.
(4)句子的主语是物。如:Many Huses were destryed in the earthquake in Wenchuan.
3、主动语态变被动语态的方法
记忆歌诀:主谓宾,要分清,宾变主,主变宾,by短语后面跟。谓语动词变被动,be后“过分”来使用。
主动句变为被动句所遵循的5个步骤:
(1)先确定主动句的主、谓、宾,找出其中的谓语动词。
(2)把主动句中谓语动词后面的宾语变为被动句的主语,若宾语是人称代词,应把宾格变为主格。
(3)把主动句中的谓语动词变为“助动词be+及物动词的过去分词”,但时态不能改变。
(4)把主动句中谓语动词前面的主语变为被动句中介词by的宾语(没必要说出动作的执行者时可省略),若主语是人称代词时,应把主格变为宾格。
(5)其它的成分(定语、状语)不变。如:They make the bikes in the factry. →The bikes are made by them in the factry.
4、被动语态的几种特殊形式
(1)带有复合宾语的动词变为被动语态时,只须把宾语变为被动语态的主语,而宾语补足语仍保留在原处,作主语补足语。
(2)主动句中感官动词see/hear/watch/feel/ntice等和使役动词make/let/have等后跟省略t的动词不定式作宾语补足语时,主动语态中不带t,在变被动语态时,t必须还原。
1.We call him Xia Wang.→He is called Xia Wang.
2.He cut his hair shrt.→His hair was cut shrt.
3.They tld him t help me. →He was tld t help me.
4.We find English very useful. →English is fund very useful.
5.I saw him fall ff the tree. →He was seen t fall ff the tree.
6.They watched the children sing that mrning.→The children were watched t sing that mrning.
【注意】后接现在分词作宾语补足语的动词变为被动语态时,宾补部分不变。
对比:We heard Jim playing the guitar in his rm. →Jim was heard playing the guitar in his rm.
(3)含有双宾语的主动句改为被动句时,一种情况是把间接宾语(指人)变为主语,直接宾语(指物)不变。另一种情况是把直接宾语(指物)变为主语,间接宾语(指人) 用介词 t 或 fr 引导。常用加t的动词give, shw, send, bring, read, pass, lend, leave(留给), hand(交给), tell, return, write, thrw(仍), prmise(答应), refuse(拒绝)等;常用加fr的动词make, buy, d, get, play(演奏), rder(命令), sing, pay(支付), draw等。
(4)短语动词在变为被动语态时,短语中的介词或副词不能省去。常见的这类短语动词有:take care f, lk after, take ff, lk at, send fr, lk up, think f, wrk ut, laugh at等。
1.My father gave me a new bk n my birthday. →I was given a new bk (by my father) n my birthday. (间接宾语作了主语)→A new bk was given t me (by my father) n my birthday. (直接宾语作了主语)
2.My father bught a new bike fr me yesterday. →A new bike was bught fr me yesterday. (直接宾语作了主语)
→I was bught a new bike yesterday. (间接宾语作了主语)
3.We can’t laugh at him.→He can’t be laugh at by us. // Jhn turned n the radi.→The radi was turned n.
5、主动结构表示被动意义
(1)feel, lk, sund, smell, taste等系动词的主动语态表示被动含义。
(2)当主语为物时,动词sell, write, cut, pen, lck, read, clean, wash, burn, drive等作不及物动词时,用主动形式表被动意义,用来表示某物的性质、特征。
(3)不及物动词和某些动词短语没有被动语态。这类的动词(短语)有happen, take place, break ut, last, cst, spread 等。
(4)不定式在一些形容词(如easy, difficult, hard, gd, impssible, heavy 等)之后,且与主语有动宾关系时,要用主动形式表被动意义。如:This questin is easy t answer. 这个问题很容易回答。// This bx is heavy t carry. 这个箱子扛起来很重。
(5)sth. need/ want/ require ding相当于sth. need/ want/ require t be dne (不定式的被动结构)。
(6)be wrth ding (值得做) 中的ding表示被动含义。
1.This kind f drink tastes strange. 这种饮料尝起来味道很怪。
2.Our teacher lks yunger than she is. 我们老师看起来比实际年龄小。
3.The bk sells well. 这本书很畅销。
4.An accident happened near here yesterday. 昨天这附近发生了一起事故。
5.Great changes have taken place in ur city in the past few years. 在过去的几年时间里,我们城市发生了很大的变化。
6.Yur rm needs cleaning. = Yur rm needs t be cleaned. 你的房间需要打扫了。
7.The mvie is wrth watching by everyne. 这部电影值得所有人看一看。
6、不用被动语态的情况
(1)主动句的谓语动词是系动词(feel, lk, sund, seem, becme等)、不及物动词(happen, take, please, disappear等)、表示状态的及物动词(have, rise, hld等)或某些动词短语(cme true; fall asleep; keep quiet; take place等)时,不能用于被动语态。
如:This was happened in 1989.(错)This happened in 1989.(对)
The trees have been becme green.(错)The trees have becme green.(对)
(2)主动句的宾语是不定式或动名词时,不能用作被动语态的主语。如:
My brther enjys watching TV. 我弟弟喜欢看电视。→不能变成:Watching TV is enjyed by my brther.(误)
He asked t have a try. 他请求试一试。→不能变成:T have a try was asked by him.(误)
(3)主动句的宾语是反身代词或each ther时,不能用作被动语态的主语。如:
The wman intrduced herself as Mrs. Li. 那个妇女自我介绍说她是李夫人。
不能变成:Herself was intrduced herself as Mrs. Li.(误)
They help each ther t study English. 他们互相帮助学习英语。
不能变成:Each ther is helped t study English.(误)
7、被动语态与系表结构的区别
“be+动词的过去分词”表示动作时是被动语态;“be+动词的过去分词”表示主语所处的状态时是系表结构。
(1)含有“by+宾语”结构强调动作执行者,此时为被动语态。如:
The windw is brken. 窗户坏了。(系表结构)// The windw is brken by me. 窗户是我打破的。(被动语态)
(2)句中有地点、频率或时间状语时,一般是被动语态。如:
The dr was clsed. 门是关着的。(系表结构)// The dr was clsed at 9: 00. 九点钟关的门。(被动语态)
(3)系表结构中常用介词搭配,被动语态中没有介词搭配。如:We’re wrried abut the by. 我们担心那个男孩。
(4)系表结构的过去分词可以被副词修饰。如:I’m really surprised at the news. 我对这个消息真的感到很惊讶。
(5)系表结构通常只有一般现在时和一般过去时,而被动语态可用于多种时态。
题组1 动词的时态
一、填空题
1.While I was watching TV, the drbell r .
答案 rang 由While I was watching TV可知事情发生在过去,因此用一般过去时,答案是rang。
2.Mike ften (收集)stamps and plays basketball in his spare time.
答案 cllects 本题考查动词的时态。由and plays可知,此空为一般现在时,主语Mike为第三人称单数,故谓语动词应用第三人称单数形式。
3.The child (cry)ver there. What's wrng with him?
答案 is crying 此题考查动词的时态。根据第二句句意“他怎么了?”可知,男孩应该正在那边哭,故填is crying。
4.Next year, they (make) a CD f their sngs and start a charity.
答案 will make/are ging t make 根据 Next year 可知是明年的计划,所以使用一般将来时。主语是they,故答案是will make/are ging t make。
5.And then it just (grw) and makes the wrld a better place.
答案 grws 本题考查动词的时态。此处主语it为第三人称单数。由于and连接的前后两个动词为并列关系,根据makes可知时态为一般现在时,故填grws。
6.But surely, peple believe, his dream (cme) true in the near future.
答案 will cme 本题考查动词的时态。根据时间状语in the near future可知用一般将来时。
7.Luckily, he was discvered and picked up by a Lndn-bund (开往伦敦的) ship. S he (land) in Lndn by accident.
答案 landed 本题考查时态。根据 was discvered and picked up 可知事情发生在过去,因此用一般过去时,故填landed。
8.While we (eat)breakfast, Claudi went upstairs t cllect his things.
答案 were eating 本题考查动词的时态。关键词While提示了设空处为进行时态,由went可知应该使用过去进行时。
9.Althugh I (上学,参加)a class last year, my Spanish is still terrible!
答案 attended 句意:虽然我去年上了一门课,但我的西班牙语还是很糟糕!本题考查动词的时态。根据时间状语last year可知设空处应用一般过去时。
10.He says that many summer camps (wait) fr instructins frm the gvernment nw.
答案 are waiting 句意:他说许多夏令营现在正在等待政府的指令。本题考查动词的时态。结合句意及nw可知,设空处应用现在进行时。
11.And we never (忘记)the lunch r the dinner, thugh, which we all made tgether ver campfires.
答案 frgt 句意:不过我们从没有忘记午餐和晚餐,那是我们一起在篝火上做的。本题考查动词的时态。made提示设空处用一般过去时。
12.We can see clearly that Mnglia (位于) between China and Russia n the map.
答案 lies 句意:我们在地图上可以清楚地看到蒙古位于中国和俄罗斯之间。本题考查动词的时态。时态用一般现在时,Mnglia是第三人称单数,因此从句的谓语动词用第三人称单数形式。
13.After a lng day, Tm l dwn n the bed and went t sleep.
答案 lay 句意:漫长的一天后,Tm在床上躺下,然后睡着了。本题考查动词时态。通过and和went可知,此处用一般过去时,lie(躺)的过去式是lay。
14.He (save)up abut 300 dllars already.
答案 has saved 句意:他已经存了大约300美元。本题考查动词的时态。由already可知应用现在完成时。
15.When I tld him running fr president wuld be much wrk, he (prmise)that he wuld help me.
答案 prmised 句意:当我告诉他竞选主席需要大量的工作,他承诺说他会帮助我。根据从句中的tld可知,主句用一般过去时。
题组2 被动语态
一、填空题
1.If we dn't prtect the envirnment well, we'll be (惩罚)sner r later.
答案 punished 本题考查被动语态。此处表被动,应用过去分词。
2.They live in huts—little “huses”. These huses (make)f wd and grass.
答案 are made 本题考查时态和语态。主语为复数;根据live可知,时态为一般现在时。be made f 由……制成,故填are made。
3.It (invent) fr peple t see each ther while talking nline.
答案 is/was invented 本题考查被动语态。分析句子结构可知,主语It和动词invent之间为被动关系,即它被发明来供人们视频通话。
4.When he was little, he (influence) by his mther wh was interested in literature.
答案 was influenced 本题考查时态和语态。主句主语he和influence 是被动关系,故用被动语态。根据从句时态可知事情发生在过去,所以用一般过去时的被动语态。
5.Alne and hungry, he walked n the streets f the city. Unexpectedly, he (call) int a big huse.
答案 was called 本题考查时态和语态。根据语境可知,他被叫进一所大房子,主语he和call之间为被动关系,谓语应用被动语态,时态为一般过去时,故填was called。
6.Mark Quinn hit upn the idea after studying hw a persn's happiness culd be (影响)by scial media(媒体).
答案 influenced 从句的主语happiness与influence之间是被动关系,因此使用被动语态。
7.Mst prgrams will nt (allw)t have mre than 30 kids.
答案 be allwed 句意:大多数项目不被允许超过30个孩子。主语Mst prgrams与allw之间是被动关系,因此设空处应用被动语态。
8.“Why? Yur bright sunny smile (lve) by everybdy, nt hw many hairs yu have!”Miss Beautiful smiled.
答案 is lved 主语smile与lve之间是被动关系,且根据语境可知设空处用一般现在时的被动语态。表被动的by也提示用被动语态。
9.I've fund a friendly guide here and yesterday I (shw) arund the city.
答案 was shwn 句意:我在这儿找到了一个很友好的导游,昨天他带我参观了这座城市。本题考查一般过去时的被动语态。shw sb. arund领某人参观。
10.Fr example, it mentined that the zipper was (invent)by Whitcmb Judsn in 1893.
答案 invented 句意:例如,它提到了拉链是1893年由Whitcmb Judsn发明的。设空处的提示词invent与其主语the zipper是被动关系,因此使用被动语态。
11.First f all, I think mre bike lanes shuld (build).
答案 be built 句意:首先,我认为应该建设更多的自行车专用道。本题考查含有情态动词的被动语态。设空处的提示词build与从句的主语bike lanes是被动关系,且设空处前出现情态动词shuld,因此设空处填be built。
12.The read-a-thns are (举行)nt nly t raise mney, but als t encurage teenagers t read.
答案 held 句意:举行阅读马拉松不仅仅是为了募集资金,而且也为了鼓励青少年阅读。本题考查被动语态。此处与句子主语是被动关系,且空前有are,故填held。
13.After hearing abut sacrifices(牺牲)made by firemen, she (mve)by the risks they face, s Savannah made 200 thank-yu cards fr them.
答案 was mved 句意:在听到消防员所做出的那些牺牲之后,她被他们面对的危险感动了,因此Savannah为他们制作了200张感谢卡。本题考查被动语态。由空后的by可知用被动语态,由语境可知,说的是过去的事,应用一般过去时,故填was mved。be mved by为……所感动。
题组3 综合练习
一、填空题
1.Chinese peple are s angry that they have (惩罚) sme Western cmpanies, including H&M and Nike, by refusing t buy their prducts since March, 2021.
答案 punished 本题考查动词和动词的时态。根据设空处提示词可知是punish,由have及since March,2021可知用现在完成时。故答案是punished。
2.The prfessr smiled and said, “Please describe what yu see in the test paper.” The students tried hard as they (tell).
答案 were tld 本题考查被动语态。根据语境可知学生是被告知要做什么,所以使用被动语态。根据smiled,said,tried hard可知是一般过去时,they为第三人称复数,因此答案是were tld。
3.Sme peple have pinted ut that this kind f quiet envirnment shuld (ffer) in all carriages.
答案 be ffered 句意:一些人指出,所有车厢都应该提供这种安静的环境。本题考查含有情态动词的被动语态。由句意可知this kind f quiet envirnment是被提供的,故使用被动语态。又因为设空处前有情态动词shuld,其后用动词原形,因此答案是be ffered。
4.As early as the Shang Dynasty, bamb (use)in ancient peple's daily lives.
答案 was used 句意:早在商代,竹子就被用于古人的日常生活。本题考查被动语态。根据句意可知bamb和动词use之间是被动关系,且bamb是不可数名词;根据As early as the Shang Dynasty可知时态是一般过去时。故答案是was used。
5.Fr the cming yard sale, we have d t each sell five things that we n lnger use.
答案 decided 句意:在即将到来的庭院拍卖中,我们已经决定每人卖掉5件不再使用的东西。本题考查动词的时态。根据句意可知设空处是动词decide,设空处前的have表明是现在完成时,故答案是decided。
6.By nw, I think I (实现)my dream, cming here and seeing my family and all the friends I have made ver the years.
答案 have achieved/realized 句意:到现在为止,我想我已经实现了我的梦想,来到了这里,看到了我的家人和我多年来结交的所有朋友。本题考查动词的时态。根据设空处提示词可知是动词achieve或realize,又由by nw可知是现在完成时。故答案是have achieved/realized。
7.Their artistic effects cannt (复制)by any ther pens.
答案 be cpied 句意:它们所展现的艺术效果是其他任何笔都无法复制出的。本题考查被动语态和情态动词连用的情况。由设空处提示词可知是cpy,根据句意可知Their artistic effects和cpy之间是被动关系,且情态动词cannt后加动词原形,因此答案是be cpied。
8.Frm nw n, I want yu (think) abut the big picture mre ften.
答案 t think 句意:从现在开始,我希望你更多地考虑大局。本题考查动词不定式。want sb. t d sth.想要某人做某事。故答案为t think。
9.Passengers wh are willing t bey the rules can chse the quiet carriages when (bk) their tickets nline.
答案 bking 本题考查非谓语动词。这里bk是动词,意为“预订(票)”;when ding sth.表示“当做某事时”,因此答案是bking。
10.When facing difficult situatins, peple are encuraged (hld) n by the effect f bamb culture.
答案 t hld 本题考查不定式。encurage sb. t d sth.鼓励某人做某事,此处为其被动形式。故答案是t hld。
Papermaking technlgy was imprved day by day, and mre and mre kinds f paper were develped
(提供) different using chices.
答案 t ffer 句意:造纸技术日益进步,研发出的纸张种类也越来越多,(为人们)提供不同的使用选择。本题考查不定式。根据句子结构可知此处表目的,因此使用不定式。故填t ffer。
12.We (thrw) tns f rubbish away in ur daily life s far, and we have t make a change frm nw n.
答案 have thrwn 句意:目前我们在日常生活中已经扔掉了大量的垃圾,从现在起我们不得不做出改变。本题考查动词时态。根据s far可知使用现在完成时。
13.Thugh 20 years ld, the bk is still r as the best wrk by peple frm all ver the wrld.
答案 regarded 句意:这本书虽然有20年了,但仍然被来自全世界的人们视为最好的书。本题考查动词语态。regard sth. as...意为“把某物视为……”,因the bk为主语,故使用被动语态,因此设空处填regarded。
14.Alng the way, he (help) by sme with fd and by sme with shelter(住所).
答案 was helped 句意:沿途,一些人给他提供了食物,一些人给他提供了住所。本题考查动词的语态和时态。空后出现了介词by,因此用被动语态。根据句意可判断是过去的事情,因此使用一般过去时的被动语态。
15.After e him, the dctr tld him that there was nthing serius.
答案 examining 句意:给他检查后,医生告诉他不严重。本题考查非谓语动词。介词After后接动名词,因此设空处填examining。
16.Ann likes traveling t the seaside and she thinks l n the beach is really cmfrtable.
答案 lying 句意:Ann喜欢到海边旅行,她认为躺在沙滩上非常舒服。本题考查非谓语动词。此处为动名词短语作从句主语,lie的动名词形式为lying。
17.His bdy temperature keeps r . We need t send fr a dctr at nce.
答案 rising 句意:他的体温一直在上升。我们需要立刻去请医生。本题考查非谓语动词。keep ding sth.意为“一直做某事”,因此设空处填rising。
18.The man had n chice and was made (stay)n the bus till the bus reached its terminus.
答案 t stay 句意:这个人别无选择,被迫待在公交车上直到公交车到达终点站。本题考查动词不定式。make sb. d sth.使某人做某事;sb. be made t d sth.某人被迫做某事。
19.—We are nw busy p fr the Senir High Schl Entrance Examinatin.
—I see. Just take it easy.
答案 preparing 句意:——我们现在忙着准备中考。——我明白。别紧张。本题考查非谓语动词。be busy ding sth.忙于做某事。
20.I spent 24 hurs a week (develp) my skills.
答案 develping 句意:我一周花费二十四个小时来提高我的技能。本题考查非谓语动词。spend+钱或时间+(in)ding sth.在做某事上花了多少钱或者时间。
题组4 选择题
1.(2023·湖北十堰·统考中考真题)Mr. Smith ________ at the Natural Histry Museum fr mre than 10 years, s he knws a lt abut insects.
A.is wrkingB.has wrkedC.was wrkingD.will wrk
【答案】B
【详解】句意:史密斯先生在自然历史博物馆工作了10多年,所以他对昆虫很了解。
考查动词时态。根据“fr mre than 10 years”可知,“fr+一段时间”要与现在完成时连用,结构是have/has dne,故选B。
2.(2023·江苏徐州·中考真题)I saw Harry in February and I ________ him since then.
A.didn’t seeB.wn’t seeC.haven’t seenD.dn’t see
【答案】C
【详解】句意:我在二月份见过哈利,从那以后就再也没见过他。
考查动词时态。根据“since then”可知,时态应为现在完成时,结构是have/has dne。故选C。
3.(2023·辽宁丹东·统考中考真题)— Where’s yur brther, Bb?
— Lk! He ________ the car in the yard.
A.is cleaningB.cleanedC.cleansD.will clean
【答案】A
【详解】句意:——你哥哥在哪里,鲍勃?——看!他正在院子里清洗汽车。
考查动词时态。根据“Lk!”可知哥哥正在洗汽车,应用现在进行时,故选A。
4.(2023·湖北恩施·中考真题)—I called yu last night, but nbdy answered. What were yu ding at this time yesterday?
—Oh, srry! I ________ the pian.
A.was playingB.playedC.wuld play
【答案】A
【详解】句意:——我昨晚打电话给你,但没人接。昨天这个时候你在做什么?——哦,对不起!我正在弹钢琴。
考查动词时态。根据“What were yu ding at this time yesterday?”可知,此处指过去某一时刻正在做的事情,应为过去进行时。故选A。
5.(2023·江苏宿迁·统考中考真题)— My father and I ________ a lt f phts at the same place in the past ten years.
— Thse phts must be yur valuable memries.
A.have takenB.will takeC.takeD.were taking
【答案】A
【详解】句意:——在过去的十年里,我和父亲在同一个地方拍了很多照片。——那些照片一定是你珍贵的回忆。
考查动词时态。根据“in the past ten years”可知,此处是现在完成时,结构是have/has dne。故选A。
6.(2023·北京·统考中考真题)—Lucy, what are yu ding?
—I ________ a mdel ship.
A.makeB.madeC.am makingD.was making
【答案】C
【详解】句意:——露西,你在干什么?——我正在制作一个轮船模型。
考查现在进行时。根据“what are yu ding?”可知句子应用现在进行时来回答,其谓语结构为:am/is/are+现在分词。故选C。
7.(2023·北京·统考中考真题)The Shenzhu-15 astrnauts ________ t Earth safely n June 4, 2023.
A.returnB.returnedC.will returnD.have returned
【答案】B
【详解】句意:神舟15号宇航员于2023年6月4日安全返回地球。
考查时态。根据“n June 4, 2023”可知是过去发生的事情,用一般过去时,谓语用过去式returned。故选B。
8.(2023·北京·统考中考真题)If yu g t the cncert with us tmrrw, yu ________ a great time there.
A.haveB.hadC.will haveD.have had
【答案】C
【详解】句意:如果你明天和我们一起去听音乐会,你会玩得很开心的。
考查时态。if引导的条件状语从句遵循主将从现原则,主句用一般将来时,其结构为will d。故选C。
9.(2023·北京·统考中考真题)Eric ________ many things since he became interested in science.
A.is learningB.was learningC.will learnD.has learned
【答案】D
【详解】句意:自从Eric对科学感兴趣以来,他已经学习了很多东西。
考查现在完成时。根据“since he became interested in science”可知,句子应用现在完成时,其谓语结构为:have/has+过去分词。故选D。
10.(2023·北京·统考中考真题)—Lily, can yu tell me ________ during the Dragn Bat Festival this year?
—Sure. We ate zngzi and watched a dragn bat race.
A.what yu will dB.what yu didC.what will yu dD.what did yu d
【答案】B
【详解】句意:——莉莉,你能告诉我今年端午节你做了什么吗?——确定。我们吃了粽子,看了赛龙舟。
考查宾语从句。tell后缺少直接宾语,用宾语从句,宾语从句用陈述语序,排除CD;主现从不限,结合“We ate zngzi and watched a dragn bat race.”可知,从句用一般过去时,排除A。故选B。
11.(2023·辽宁抚顺·统考中考真题)At 4 ’clck yesterday afternn, my father ________ fr me utside the schl gate.
A.waitsB.waitedC.was waitingD.is waiting
【答案】C
【详解】句意:昨天下午4点,我爸爸在校门外等我。
考查过去进行时。根据“At 4 ’clck yesterday afternn”可知,强调过去的时间点正在发生的动作,用过去进行时,故选C。
12.(2023·吉林长春·统考中考真题)Culd yu please turn dwn the TV? Yur father _______ n his article.
A.was wrkingB.wrkedC.is wrkingD.wrks
【答案】C
【详解】句意:你能把电视的声音关小点吗?你父亲正在写他的文章。
考查时态。根据“Culd yu please turn dwn the TV?”可知现在正在写文章,用现在进行时,其结构为am/is/are ding。故选C。
13.(2023·江苏无锡·统考中考真题)Hey, Aunt Jenny! It’s yu! I didn’t expect yu ________ ver. What a nice surprise!
A.had cmeB.have cmeC.wuld cmeD.will cme
【答案】C
【详解】句意:嘿,珍妮阿姨!是你!我没想到你会过来。多么惊喜啊!
考查动词时态。由“didn’t expect”可知,主句时态是一般过去时,则从句也应为过去时态。“来”的动作发生在将来,应为将来时,故空格处为过去将来时,结构是wuld d。故选C。
14.(2023·辽宁沈阳·统考中考真题)After this exam, yu ________ a wnderful hliday next mnth. Take it easy!
A.haveB.have hadC.hadD.will have
【答案】D
【详解】句意:这次考试后,你下个月将有一个美好的假期。别紧张!
考查动词时态。根据“next mnth”可知,时态是一般将来时,结构是will d。故选D。
15.(2023·黑龙江牡丹江·统考中考真题)—Nancy, where is yur brther?
—He ________ fr the physical experiment (物理实验) exam in the labratry.
A.preparesB.is preparingC.was preparing
【答案】B
【详解】句意:——南希,你哥哥在哪里?——他正在实验室里准备物理实验考试。
考查动词时态。根据“where is yur brther?”可知,哥哥正在实验室里准备物理实验考试,表示正在进行的动作用现在进行时,故选B。
考点2 动词的语态
1.(2023·黑龙江绥化·统考中考真题)The students ________ hw t d eye exercises just nw.
A.was taughtB.were taughtC.taught
【答案】B
【详解】句意:刚才教学生们如何做眼保健操。
考查被动语态。主语The students和谓语teach之间是被动关系,根据“just nw”可知此处用一般过去时的被动语态was/were dne,主语是名词复数,be动词用were。故选B。
2.(2023·黑龙江齐齐哈尔·统考中考真题)— Why d the elephants in Thailand have t ________?
— Because humans there catch them fr their ivry t make mney.
A.prtectB.be prtectedC.are prtected
【答案】B
【详解】句意:——为什么泰国的大象必须受到保护?——因为那里的人类为了赚钱而抓大象取象牙。
考查被动语态。elephants和prtect之间是被动关系,此处用含情态动词的被动语态have t be dne。故选B。
3.(2023·四川乐山·统考中考真题)—Wh’s the little girl in the pht?
—It’s me. The pht ________ when I was five years ld.
A.tkB.was takenC.is taken
【答案】B
【详解】句意:——照片里的小女孩是谁?——是我。这张照片是我五岁时拍的。
考查被动语态。主语“The pht”与动词take之间是被动关系,结合“when I was five years ld.”可知,用一般过去时的被动语态,其结构为was/were dne,主语为第三人称单数,be动词用was,故选B。
4.(2023·湖南株洲·统考中考真题)Panda Ya Ya ________ back t Beijing abut three weeks ag.
A.was brughtB.is brughtC.brught
【答案】A
【详解】句意:熊猫丫丫大约三周前被带回北京。
考查被动语态。主语“Panda Ya Ya”与动词bring是被动关系,结合“three weeks ag”可知,此处用一般过去时的被动语态,故选A。
5.(2023·湖北孝感·统考中考真题)— Have yu heard f the UN Chinese Language Day?
— Of curse. Chinese ________ by mre and mre peple arund the wrld nwadays.
A.spkeB.is spkenC.speaksD.was spken
【答案】B
【详解】句意:——你听说过联合国汉语日吗?——当然。如今,全世界越来越多的人说汉语。
考查一般现在时的被动语态。根据“nwadays”可知句子应用一般现在时,主语Chinese与谓语动词speak存在逻辑上的被动关系,因此句子应用一般现在时的被动语态,其谓语结构为:am/is/are+过去分词。故选B。
6.(2023·湖南郴州·统考中考真题)Many trees and flwers ________ every year t make ur envirnment mre beautiful.
A.plantB.are plantedC.were planted
【答案】B
【详解】句意:每年种植许多树木和鲜花,使我们的环境更加美丽。
考查一般现在时的被动语态。本句主语是动作的承受者,结合时间状语“every year”可知,用一般现在时的被动语态。故选B。
7.(2023·福建·统考中考真题)Mdern technlgies ________ in the 19 Asian Games in September, 2023.
A.were usedB.are usingC.will be used
【答案】C
【详解】句意:现代技术将在2023年9月举行的第19届亚运会上使用。
考查一般将来时的被动语态。本句主语是动作的承受者,结合时间状语“in September, 2023”可知,是将来时,所以用一般将来时的被动语态。故选C。
8.(2023·辽宁·统考中考真题)The bys ________ the exciting sccer game when the teacher came in.
A.talked abutB.talk abutC.were talking abutD.will talk abut
【答案】C
【详解】句意:当老师进来时,男孩们正在谈论那场激动人心的足球比赛。
考查动词时态。根据“when the teacher came in.”可知此处是含有when的过去进行时,主句用过去进行时,从句用一般过去式,故选C。
9.(2023·黑龙江牡丹江·统考中考真题)The 19th Asian Games ________ in Hangzhu frm September 23 t Octber 8, 2023.
A.was heldB.will hldC.will be held
【答案】C
【详解】句意:第十九届亚运会将于2023年9月23日至10月8日在杭州举行。
考查一般将来时的被动语态。根据时间状语“frm September 23 t Octber 8, 2023.”可知,句子时态用一般将来时,且主语“The 19th Asian Games”和谓语动词hld之间是被动关系,因此应用一般将来时的被动语态,结构为:will be+动词的过去分词。故选C。
10.(2023·辽宁营口·中考真题)—Students ________ a few pen questins in Ms. Li’s class, did yu ntice that?
—Yes, I think she wanted t train their ability f creative thinking.
A.are askedB.were askedC.will be askedD.shuld be asked
【答案】B
【详解】句意:——在李老师的课上,学生们被问了几个开放性的问题,你注意到了么?——是的,我想她是想培养他们的创造性思维能力。
考查一般过去时的被动语态。根据“did yu ntice that”可知前面句子是一般过去时,主语“Students”和动词“ask”之间是被动关系,所以此处应用一般过去时的被动语态,谓语结构是was/were dne。故选B。
题组5 语法选择
I kncked int a stranger as he walked by me.“Oh, excuse me,” I said.He 1 with a smile and said, “Please excuse me t. I wasn't watching ut fr yu.” We aplgized and left.
Later that day, when I 2 , my daughter was standing t clse t me. When I turned t reach fr sme milk, I nearly kncked her ver. “Yu shuld 3 ut f the way!” I shuted. She walked away sadly. But I 4 feel that I had t aplgize t her.
While I was in bed that evening, my husband said t me, “While dealing with a stranger, yu were plite, but with the ne yu 5 , yu were unkind. Yur daughter brught yu sme flwers that she picked herself this afternn. Yu 6 them in the kitchen by the dr. Have yu 7 the tears in her eyes?”
I quietly went and knelt dwn by my daughter's bed.“Hney, I am s srry. Are these the flwers yu picked fr me?” I said. “I fund them by the tree. I picked them fr yu. I knew yu 8 like them, especially the blue nes,” she said.
I tearfully replied, “Sweetie, I'm really srry fr the way I 9 tday. I shuldn't have shuted at yu.”
“It's kay. I lve yu anyway,” she said as she kissed me n my cheek.
If we 10 be plite t strangers, why can't we d the same fr the nes we lve?
B.repliesC.replied D.is replying
B.cksC.cked D.was cking
B.mvingC.mves D.mved
't B.dn't C.wn't D.didn't
B.lvesC.lved D.will lve
B.finds C.will find D.fund
B.seen C.sees D.saw
B.wuld C.culd D.had
B.actedC.am acting D.was acting
B.culd C.may D.might
文章讲述作者路上撞到陌生人时,尚能够做到诚恳道歉,但差点撞倒女儿时自己却表现得十分不友好。后来在丈夫的提醒下作者意识到了自己的错误并向女儿道歉,得到了女儿的谅解。
1.C 根据前文中的said可知,此处应用一般过去时态,故选C。
2.D 根据语境可知,事情发生在那天的晚些时候,在作者做饭的过程中,应用过去进行时。故选D。
3.A shuld后应用动词原形,故选A。
4.D 根据后面的had可知,此处应用一般过去时,故选D。
5.A 在本句中,yu lve是定语从句,修饰先行词the ne。此处丈夫所说的话是对平时事实的描述,应用一般现在时。故选A。
6.C 丈夫告诉作者时,作者还没有发现,所以用一般将来时态。故选C。
7.B 本句是丈夫问作者是否已经看到了女儿的眼泪,故用现在完成时态。故选B。
8.B 此处表示“你会喜欢它们”原本应该用yu will like them,但因为主句I knew用的是一般过去时,因此这里应该把will变成wuld, 故选B。
9.B 由上下文可知,此处是作者为自己之前的行为感到抱歉,故选B。
10.A 根据下文的why can't we...可知,选A。此处can表能够。
题组6 短文填空
One day, a wise ld man 1 (walk) in the yard when he saw his grandsn having an argument with his wife. He asked his grandsn, “Why d yu raise yur vice every time yu argue with yur wife?”
His grandsn answered, “I 2 my vice s that my vice is heard.”
“Yur wife is clse enugh fr her t hear yu when yu say the same sentence in a calm manner. Why d yu have t raise yur vice?” the grandfather 3 .
“Perhaps because I need t let ff sme steam (发泄一些怒火) by raising my vice,” his grandsn replied.
“The steam 4 (g) ut in the same way if yu whisper (小声说) t her. S why d that?”
“I've already 5 her what I think, but it seems that she desn't understand my pint f view,” the man said unwillingly (不情愿地).
“But yu are hurting yur wife's feeling while yu are shuting at her,” the ld man said angrily. “In fact, if yu whisper sftly, yu can bth hear each ther clearly. S stp raising yur vice when yu talk t her.” His grandsn ndded his head.
1. 2. 3. 4. 5.
本文讲述一位老人看到自己的孙子每次和妻子说话都会提高嗓门,于是对他进行了教育,希望孙子对自己所爱的人要温柔些。
1.was walking 根据语境可知,孙子和妻子在争吵时老人正在散步,又因本文为故事题材,故此处用过去进行时。
2.raise 本句引用孙子说的原话,是孙子一贯的行为,故用一般现在时。此处表示“提高嗓门”,且上文已出现raise,故此空应填raise。
3.asked 本文属于故事题材,时态应用过去时。根据上文“Why d yu have t raise yur vice?”可知,爷爷是在质问孙子,且上文第一次发问时已出现asked,故此空应填asked。
4.will g 在本句中,if引导条件状语从句,从句用一般现在时,主句应用一般将来时。故答案应填will g。
5.tld 根据I've already可知,本句时态为现在完成时。根据语境可知,孙子说他已经告诉他妻子自己的想法了。这里不能用said,spken或talked,因为这三个词都不可以直接跟人称代词做宾语。
题组7 语法选择
I live in a very ld twn which 1 by beautiful wds. It's a scenic spt.
On Sundays, hundreds f peple cme frm the city t see ur twn and t walk thrugh the wds. Visitrs are asked t keep the wds clean. Litter baskets 2 under the trees, but rubbish 3 everywhere by peple as usual.
Last Wednesday, I went fr a walk in the wds. What I saw made me very sad.
I fund seven ld cars and three ld refrigeratrs. The litter baskets were empty and the grund 4 with pieces f paper, cigarette ends, ld tyres, empty bttles and rusty tins...
Amng the rubbish, I fund a sign which said, “All the rubbish 5 int the baskets. Anyne wh leaves litter in these wds 6 .”
B.surrundsC.is surrunded D.will be surrunded
B.is placedC.was placed D.have been placed
B.is thrwnC.threw D.are thrwn
B.cveredC.was cvered D.was cvering
put B.must be putC.must be putted D.must putting
be punished B.are punishedC.punish D.punished
文章讲述了作者居住的小镇周围的森林被垃圾污染的现状。
1.C 本题考查动词。根据live可知,此处应用一般现在时,be surrunded by 被……围绕。故选C。
2.D 本题考查动词。此处表示“垃圾篮已经被放置在树下了,但是垃圾还是被人们随地乱扔”。在本句中,并未明确说明Litter baskets是什么时候被放置在树下,只强调结果,所以本句的时态应用现在完成时。主语Litter baskets和place之间为被动关系,故选D。
3.B 本题考查动词。本句是描述人们乱丢垃圾的现象,应用一般现在时,rubbish是不可数名词,且rubbish 和thrw之间是被动关系,故选B。
4.C 本题考查动词。根据并列连词and前面的时态可知,本句应用一般过去时;the grund 和cver之间存在被动关系,be cvered with 被覆盖着……,故选C。
5.B 本题考查动词。此处表示“所有的垃圾都必须放进篮子里”。the rubbish 和put 之间存在被动关系。含有情态动词的被动语态结构是:can/may/must/shuld be+dne。故选B。
6.A 本题考查动词。标语牌起警示作用,违反了将会被处罚,所以本句应用一般将来时的被动语态。故选A。
题组8 短文填空
There are ancient (古代的) stries that can remind us f the pwer f wrds. Yan Zi's Visit t the State f Chu is ne f them.
Yan Zi was the ambassadr (大使) f the State f Qi. Once, he went t visit the State f Chu. The king f Chu 1 (plan) t insult (侮辱) Yan Zi.
Yan Zi was shrt. The king rdered his sldiers t clse the city gate but leave a hle fr dgs pen. Yan Zi 2 (ask) t enter thrugh the hle. But Yan Zi was nt angry. He said:“I 3 (ask) t enter thrugh a hle fr dgs nly when I visit a dg state. Is Chu such a state?”
When the king f Chu heard this, he had t pen the gate and welcme Yan Zi in. After the king met Yan Zi, he asked:“Aren't there any capable (能干的) men in Qi? Why was a dwarf (侏儒) sent here?”
“Yur Majesty (陛下), Qi is never shrt f capable men. But there is a rule in Qi:First-class ambassadrs 4 (send) t first-class states, and lwer-class nes t lwer-class states. I am the mst incapable man. That's why I am here,” Yan Zi answered.
The king was speechless. He culd nt lk dwn n Yan Zi any mre.
Yan Zi's stry 5 us that a few wrds can safeguard(保卫) ne's dignity(尊严). That's hw pwerful they are.
1. 2. 3. 4. 5.
本文讲述的是中国的一个经典故事《晏子使楚》。
1.planned 本题考查动词。因为此处是在讲述过去发生的《晏子使楚》的故事,所以时态用一般过去时,故填planned。
2.was asked 本题考查动词。根据上文可知,国王下了命令,要求晏子从狗洞进城。所以在本句中,Yan Zi和ask之间是被动关系,又因为此处同第一题应用一般过去时,故填was asked。
3.will be asked 本题考查动词。根据上文可知,晏子被要求从狗洞进去,所以此处仍然用被动语态。又因本句直接引用晏子当时说的话,所以时态应根据当时的情景来判断。在本句中,根据“主将从现”原则,主句应该用一般将来时,故应填will be asked。
4.are sent 本题考查动词。在本句中,主语First-class ambassadrs和send之间存在被动关系,且内容是关于齐国的规则,所以此空应用一般现在时的被动语态,故填are sent。
5.shws/tells 本题考查动词。这个故事向我们显示/告诉我们语言是有力量的,它能捍卫我们的尊严。所以此空动词应用shw或tell。此处是在讲一个道理,所以要用一般现在时,主句主语为第三人称单数,故答案应填shws或tells。形式
构成
例词
动词原形
不带t的动词不定式形式,也就是词典中一般给出的形式
be, have, d, learn
第三人称单数形式
一般情况下在动词原形后加-s
runs, likes
以, s, x, ch, sh结尾的动词后加-es
teach-teaches, wash-washes
g-ges, pass-passes
以辅音字母加y结尾的动词,先将y变成i,再加-es
study-studies, carry-carries
不规则变化
have-has, be-is
现在分词
一般情况下在动词后加-ing
read-reading, ck-cking
以不发音的e结尾的动词,去掉e,再加-ing
live-living, write-writing
以重读闭音节结尾的词,末尾只有一个辅音字母,先双写该辅音字母后,再加-ing
sit-sitting, begin-beginning
以ie结尾的动词把变ie为y,再加-ing
die-dying, lie-lying, tie-tying
过去式和
过去分词
(规则变化)
一般情况下在动词原形后加-ed
wrk-wrked
以辅音字母+y结尾的动词,先将y变i,再加-ed
carry-carried, study-studied
以不发音的e结尾的动词,直接加-d
live-lived,
以重读闭音节结尾的词,末尾只有一个辅音字母,先双写该辅音字母后,再加-ed
stp-stpped, plan-planned
瞬间性动词的完成时
→
延续性动词或状态动词的完成时
have
(already)
gne t…
have
been in / at …
fr (tw years)
has
cme t…
has
been here
since (1990)
(had)
left…
(had)
been away frm…
arrived…
been in…
died
been dead
begun
been n
ended
been ver
bught...
had…
brrwed…
kept…
jined…
been in …
It is / has been + (多久)+ since + 主语(人)+谓语(过去时)+……+过去时间状语
结 构
例 句
一般现在时:主语+am/is/are+过去分词
The classrm is cleaned every day. 教室每天都打扫。
一般过去时:主语+was/were+过去分词
Our schl was built in 1998. 我们的学校在1998年建造。
一般将来时:主语+shall/will+be+过去分词
主语+be ging t+be+过去分词
The sprts meeting will be held tmrrw. 运动会明天举行。
A new factry is ging t be built in ur city. 一个新工厂将在我市建成。
现在进行时:主语+am/is/are +being+过去分词
The car is being repaired. 这辆汽车正在修理中。
过去进行时:主语+was/were +being+过去分词
The machine was being painted then. 那时那台机器正在上油漆。
现在完成时:主语+has/have +been+过去分词
The bank has been built. 银行已经建成了。
过去完成时:主语+had +been+过去分词
I had been invited t visit Japan befre I came here.
在来这儿之前我已经被邀请访问日本了。
过去将来时:主语+shuld/ wuld+be+过去分词
Ann tld me she wuld be sent t America. 安告诉我她将被派往美国。
含有情态动词的被动语态:主语+情态动词+be+过去分词
The bike can’t be put here. 这辆自行车不能被放在这里。
相关试卷
这是一份2024届中考英语语法复习专题9动词时态 语态考点聚焦和精讲(原卷版),共30页。
这是一份2024届中考英语语法复习专题8动词分类和动词短语考点聚焦和精讲(解析版),共35页。
这是一份2024届中考英语语法复习专题7形容词 副词考点聚焦和精讲(解析版),共51页。

