所属成套资源:全套2024届中考英语语法复习专题原卷版+解析版
2024届中考英语语法复习专题9动词时态 语态考点聚焦和精讲(原卷版)
展开
这是一份2024届中考英语语法复习专题9动词时态 语态考点聚焦和精讲(原卷版),共30页。
【中考动词时态、语态和非谓语动词考点聚焦】
动词的基本形式;
动词的8种时态;
3、被动语态;
一 动词的基本形式
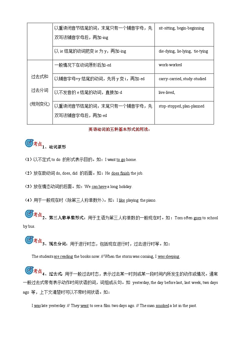
1.英语动词的五种基本形式为:动词原形,第三人称单数,现在分词,过去式和过去分词。如:speak-speaks-speaking-spke-spken
动词的五种基本形式变化表
英语动词的五种基本形式的用法:
1、动词原形
(1)以不定式t d 的形式表示目的。如:I want t g hme.
(2)放在助动词d, des, did 的后面。如:He des finish the jb.
(3)放在情态动词的后面。如:We can have a lng hliday.
(4)用于一般现在时(除第三人称单数外)。如:I like playing the pian.
2、第三人称单数形式:用于主语为第三人称单数的一般现在时。如:Tm ften ges t schl by bus.
3、现在分词:用于进行时态,包括现在进行时,过去进行时等。如:
The students are reading the bks nw. // When the strm was cming, I was sleeping.
4、过去式:用于一般过去时态,表示过去某一时刻或某一段时间内所发生的动作或情况。通常一般过去式带有表示动作时间状语的词,词组或从句。如 yesterday, the day befre last, last week, tw days ag 等,上下文清楚时可以不带时间状语。如:
I was late yesterday. // They went t see a film tw days ag. // The man smked a lt in the past.
5、过去分词:用于被动语态和完成时。如:
A new bridge will be built next year. // He has tld me the sprts meet might be put ff.
二 动词的8种时
英语中动词共有16种时态。初中阶段共出现了8种,它们是:一般现在时、一般过去时、一般将来时、现在进行时、现在完成时、过去进行时、过去完成时和过去将来时。中考重点考查一般现在时、一般过去时、一般将来时、现在进行时、过去进行时和现在完成时六种时态。
1、一般现在时
(1)谓语构成:是由“动词原形”或“动词第三人称单数形式”(当主语为第三人称单数)、“be动词(am/is/are)”构成。
(2)各种句式变化:否定形式是在动词前加dn’t或desn’t。如果是be动词,则直接在be后加nt。一般疑问句要借助d或des,后面的动词改为原形。如果是be动词,则把be动词放到句首。如:
He is a teacher. // He is nt a teacher. // ---- Is he a teacher? --- Yes, he is. (N, he isn’t.)
I g t schl by bike. // I dn’t g t schl by bike. // ---- D yu g t schl by bike? ---- Yes, I d. (N, I dn’t.)
He eats an egg at breakfast. // He desn’t eat an egg at breakfast.
---- Des he eat an egg at breakfast? ---- Yes, he des. (N, he desn’t)
(3)一般现在时的基本用法
① 经常、反复或习惯性的动作,常与表示频度的时间状语连用。常见的时间状语有:always, usually, ften, smetimes, every day (week, mnth, year…), nce a week, n Sundays, nw and then等。
② 表述客观事实、普遍真理、自然现象、名言、警句或者谚语等。
③ 现在时刻的状态、能力、性格、个性。
④ 一些位移动词如:cme, g, mve, stp, leave, arrive, be, finish, cntinue, start, begin 等,在一般现在时态的句子中可用来表示按计划、规定将要发生的动作。
⑤ 在由when, befre, after, as sn as, until等连接的时间状语从句、由if等引导的条件状语从句和让步状语从句中,一般现在时被用来表示将要发生的动作。
⑥ 在由here或there引导的倒装句中,用一般现在时替代现在进行时,表示此刻正在发生的动作。如
1.He usually t wrk at 7 ’clck every mrning.
2.Every dg its day. 凡人皆有得意日。
3.Pride befre a fall. 骄者必败。
4.The earth arund the sun. 地球绕着太阳转。
5.Shanghai in the east f China. 上海位于中国的东部。
6.She watching TV. 她喜欢看电视。
7.We Chinese. 我们说汉语。
8.The train at 3 ’clck.
9.The train fr Haiku at 8:00 in the mrning.
10.I will call yu as sn as I there. 我一到达那儿就打电话给你。
11.If yu him, he will help yu. 如果你请他帮忙,他会帮你的。
12.There the bell. 响铃了。
13.Here the bus. 公交车来了。
2、一般过去时
(1)谓语构成:是由“be动词的过去式(was, were)”或“行为动词的过去式”构成。
(2)各种句式变化:否定形式是在行为动词原形前加didn’t或在was/were后加nt。一般疑问句借助did提问,同时把动词过去式改为原形。如果句子有was/were,则把was/were放到句首。如:
It wasn’t rainy yesterday. // ---- Was it rainy yesterday? ---- Yes, it was. (N, it wasn’t.)
He watched TV last night. // ---- Did he watched TV last night? ---- Yes, he did. (N, he didn’t.)
(3)一般过去时的用法:
① 表示过去某一时刻或某一段时间内所发生的动作或存在的状态,一般带有确定的过去时间状语,如:yesterday, the day befre yesterday, last week (mnth, year…), tw days (weeks, mnths, years…) ag, in 2008, just nw, at that mment, nce upn a time等,但是当上下文清楚时可以不带时间状语。如:
I wrked in that factry last year. // It was very cld yesterday. // I used t g fishing n Sundays.
② 表示过去经常或反复发生的动作。如:I played basketball every day when I was a by.
③ 表示过去经常性或习惯性的动作或状态,也可用“used t+动词原形”的结构。如:
My mther used t g t schl n ft.
④ 在时间、条件状语从句中,常用一般过去时表示过去将来时间。如:
He said he wuld nt stay n even thugh it rained the next mrning.
⑤ 有些情况发生的时间不是很清楚,但实际上是过去发生的,应当用一般过去时。如:
I was glad t get yur letter.
3、一般将来时
(1)谓语构成:是由“be(am/is/are) ging t+动词原形”或“will/shall+动词原形”构成。
(2)各种句式变化:否定形式是在be, will, shall后直接加nt,shall nt的缩写shan’t,will nt的缩写wn’t。一般疑问句是把be, will, shall放到句首。如:
I’m ging t buy a cmputer this year.
I’m nt ging t buy a cmputer this year.
---- Are yu buy a cmputer this year? ---- Yes, I am. (N, I am nt.)
We shall g t the z.
We shan’t g t the z.
---- Shall we g t the z? ---- Yes, we shall. (N, we shan’t.)
I will play basketball with yu. // I wn’t play basketball with yu.
---- Will yu play basketball with us? ---- Yes, I will. (N, we wn’t.)
(3)一般将来时的用法
表示将来发生的动作或存在的状态,谓语动词用“will+动词原形”,常用的时间状语有:tmrrw, tmrrw mrning(afternn, evening), the day after tmrrw, next day(week, mnth, year), sn, sme day, in the future,“in+一段时间”等。
②“be ging t+动词原形”表示计划、打算做某事,表示已经决定的、很可能发生的事,或有某种迹象表明要发生的事。如:I’m ging t buy a cmputer this year. 我打算今年买台电脑。
1.They Beijing next week. 他们下周要去北京。
2.Mr. Wu us English this term. 这学期吴老师将教我们英语。
3.Lk at the black cluds! It’ . 看看这乌云!快下雨了。
【注意】当be ging t后接g或cme时,通常直接用现在进行时来表示。如:
Where is he ging? 他去那里? // She’s cming right away. 她马上就来。
(4)以下几种情况只能用shall (will) 表示将来,而不能用be ging t结构来表达。
will可用于所有人称;但shall作为will的一种替代形式,表示单纯将来时,一般用于主语为第一人称I和we时。以Yu and I, sme f us, bth f us, neither f us作主语时通常用will。Will和shall都可以缩写成-’ll。
① 表示单纯的将来,与人的主观愿望和判断无关时。
② 用于征求对方的意见或表示客气的邀请。
③ 用来预言将来发生的事。如说出我们设想会发生的事,或者请对方预言将要发生什么事。
④ 表示意愿。如:We will help her if she asks me. 我们将帮助她如果她叫我们。
1. we g t the z? 我们去动物园好吗?
2. yu play basketball with us? 你会和我们一起去打篮球吗?
3.It strmy tmrrw. 明天将有暴风雨。
4.The sun at 6:00 tmrrw mrning. 明天早上太阳将在六点升起。
(5)will 与be ging t的区别
1)表示客观上某些事将来必然发生,与主观意愿无关,常用will。
2)“be ging t+动词原形”结构,表示说话者明确的打算、安排、决定或确信会发生的事,多用于口语。
I eighteen next week. 下周我将十八岁。
There an English film this evening. 今晚将会有一场英语电影。
(6)一般将来时的特殊表达形式
① be + 动词不定式。表示有职责,义务,可能,约定,意图等。
② be abut + 动词不定式,表示马上,很快,即将发生的动作。如:They are abut t leave.
③ 一些位移动词cme, g, start, mve, leave等词常用进行时态表示按计划将要发生的事情。
④ 在由when, befre, after, as sn as, until/till引导的时间状语从句和由if, unless等引导的条件状语从句中,常用一般现在时表示将来。
There is t be a meeting this afternn.
We are t meet the guests at the statin.
Chen Hui is cming tnight.
They are leaving fr Shanghai tmrrw.
We’ll start if it desn’t rain tmrrw. 如果天不下雨我们将开始。
I’ll give the bk t him as sn as he cmes back. 他一回来我就给那本书给他。
4、现在进行时
(1)谓语构成:由“助动词be(am/is/are) + 现在分词”构成
(2)各种句式变化:否定形式是在be(am/is/are)后加nt。一般疑问句是把be(am/is/are)放到句首。如:They aren’t having an English class. // ---- Are they having an English class? ---- Yes, they are. (N they aren’t.)
(3)现在进行时的用法
① 表示现在正在发生或者进行的动作。常见的时间状语有:nw, at the mment或从上下文体现出来。或句首出现lk, listen, be careful等词,引起人的注意,说明某一动作正在进行。
② 表示目前一段时间内正在进行的动作(但说话时这个动作不一定在进行)。常用的时间状语为these days。
③ 一些位移动词的现在进行时可以表示即将发生的动作,这些动词有g, cme, drive, fly, travel, arrive, leave, start, visit, run, return等。
④ 现在进行时和always, usually, all the time等连用时,表示一种经常、反复的动作,且说话人往往带有某种感情色彩(如赞扬、欣赏、厌烦、批评、惊讶、不理解等)。
1.---- What are yu ding nw? ---- I am fr my key.
2.Lk. Sme children are games ver there.
3.I’m Japanese this mnth. 这个月我正在学日语。
4.Are yu English in a schl? 你在学校教英语吗?
5.He’s an interesting TV play these days. 近来,他在看一部很有趣的电视剧。
6.They Hng Kng tmrrw.
7.He’s fr Beijing tmrrw.
8.She’s always thers. 她总是乐于助人。(表示赞赏
9. Yu are always in class. 你上课老是说话。(表示批评)
(4)不能用于进行时的动词
① 表示事实状态的动词:have, belng, pssess, cst, we, exist, include, cntain, matter, weigh, measure, cntinue等
② 表示心理状态、态度情感的动词,如knw, realize, think, see, believe, suppse, imagine, agree, recgnize, remember, want, need, frget, prefer, mean, understand, lve, like, hate等。
③ 瞬间动词,如accept, receive, cmplete, finish, give, allw, decide, refuse等。
④ 感官动词和系动词,如seem, remain, lie, see, hear, smell, feel, taste, get, becme, turn等。
1.I have tw brthers. 我有两兄弟。
2.This huse belngs t my sister. 这房子是我姐的。
3.I need yur help. 我需要你的帮助。
4.He lves her very much. 他爱她很深。
5.I accept yur advice. 我接受你的劝告。
6.Yu seem a little tired. 你看上去有点累。
5、过去进行时
(1)谓语构成:由“助动词be的过去形式(was/were)+v-ing”。
(2)各种句式变化:否定形式是在be(was/were)后加nt。一般疑问句是把be(was/were)放到句首。如:
He was nt waiting fr me at that time. // ---- Was he waiting fr me at that time? ---- Yes, he was.(N he wasn’t)
(3)过去进行时的用法
① 表示过去某一时刻正在进行或发生的动作。
② 表示过去某一段时间内一直在做或持续进行的动作。
③ 在复合句中,若主要动作和背景动作是同时发生的,那么主从句都可用过去进行时。如:
④ 表示从过去某一时间看来将要发生的动作,尤其是cme, g, leave, start, begin, mve等表示位置移动和起止的动词。
⑤ 与现在进行时相似,过去进行时也通常与 always, frever, cntinually等副词连用,表示满意、称赞、惊讶、厌恶等感情色彩。
1.They TV at ten ’clck last night. 昨晚十点他们在看电视。
2.I dinner when my husband gt hme yesterday afternn. 我丈夫昨天下午到家时,我正在做晚饭。
3.What yesterday evening? 昨天晚上你一直在干些什么?
4.He his hmewrk between 8:00 and 9:00 n Sunday mrning. 星期日八点到九点他一直在做作业。
5.Mary sme reading while her yunger brther was writing. 玛丽在看书,此时,她弟弟在写字。
6.She tld me she Beijing next week. 她告诉我她下周动身去北京。
7.We tw always . 我们俩老是吵架。
8.The by was cntinually questins. 这孩子总是问东问西的。
(4)过去进行时常见的时间状语
① 过去进行时常与过去某一特定时间状语连用。常见的时间状语有:last night, at that time, at nn
② 也有时在没有时间状语的情况下,需要通过上下文的暗示或者在同一个句子中的推理来判定用过去进行时。如:
yesterday, last Sunday等。
1.I was reading a bk . 在那时我在看书。
2.I was watching TV . 昨晚八点钟的时候我在看电视。
3. , we all knew what we were studying fr. 那时,我们都知道为什么而学习。
(5)when和while的区别:
① 引导时间状语从句时,while 连接的是时间段,后常接延续性动词;而when连接的既可以是延续性动词也可以是非延续性动词。
② while可以连接两个并列的句子,而when不可以。
③ when可作特殊疑问词,对时间进行提问;while 不能。
1. were yu brn? 你是什么时候出生的?
2.What was yur father ding yur mther was cking?你妈妈做饭的时候,你爸爸在干什么呢?
3.What was yur mther ding yu came back? 当你回来时,你妈妈在干什么呢?
4.I was trying my best t finish my wrk my sister was watching TV. 我当时正在尽力完成作业,而我的妹妹正在看电视。
(6)过去进行时和一般过去时的用法比较
① 过去进行时往往表示动作的未完成性,而一般过去时则往往表示动作已完成。
②过去进行时侧重说明动作持续时间的长度,而一般过去时则侧重说明事实。
1.He his hmewrk in the afternn. (没有言明作业是否完成)
2.He his hmewrk in the afternn. (作业已做完)
3. It all night. (只说明下雨事实)
6、现在完成时
(1)谓语构成:由“助动词have/has + 过去分词”构成。在人称代词后have, has可以缩写为’ve或’s, have nt 缩写haven’t, has nt 缩写hasn’t。
(2)各种句式变化:否定形式是在have/has后加nt。一般疑问句是把have/has放到句首。如:
He has eaten breakfast. // He hasn’t eaten breakfast. //---- Has he eaten breakfast? ---- Yes, he has. (N, he hasn’t.)
【注意】过去分词变化规则基本与过去式变化相同,有些特殊变化需单独记忆。
(3)现在完成时的用法
表示在说话之前已经完成或刚完成的动作对现在产生的影响或结果,常与already, ever, never, just, yet, befre 等词连用。
② 表示动作从过去开始持续到现在,或还有可能持续下去的动作或状态。常与fr和since引导的短语或从句连用。动词必须是延续性动词。
1.I have just bught a ten-speed bicycle.
2.They have already cleaned the classrm.
3.We have lived here since 1976.
4.They have waited fr mre than tw hurs.
(4)一般过去时与现在完成时的区别
一般过去时表示过去某时发生的动作或单纯叙述过去的事情,强调动作;现在完成时为过去发生的,但强调过去的事情对现在的影响,强调的是影响;一般过去时常与具体的过去时间状语连用。现在完成时属于现在时态范围,因此不能和表示过去时间的状语连用。试比较:
I saw this film yesterday.(强调看的动作发生过了,不涉及现在)
I have seen this film. (强调对现在的影响,电影的内容已经知道了。)
(5)瞬间动词,如cme, g, arrive, die, buy, brrw, leave, jin, marry, begin, finish, end等不能与fr, since状语连用。但可以改变为其他表示相同意思的延续性动词。如:
误:The ld man has died fr a few years.
正:The ld man has been dead fr a few years. // The ld man has been dead since a few years ag.
The ld man died a few years ag. // It is a few years since the ld man died.
A few years has passed since the ld man died.
瞬间动词的变化:
(6)have/has been t, have/has gne t和have/has been in的区别:
have/has gne t意为“到某地去了”,说话时该人不在现场。一般只用第三人称作主语。have/has been t意为“曾经去过某地”,表示一种经历,含有“现在已离开那儿”之意,后可接次数(如nce,twice,three times等)表示“去过某地几次”,也可和just,never,ever等连用。have been in表示“到某地多长时间了”,常与时间段连用。
1.I the Great wall. 我从未去过长城。
2.---- Where is Tm? ---- He the UK.(即现在不在这儿)
3.I Australia fr three years. 我到澳大利亚已有三年了。
(7) 句型:
[注意] 在其它的时态中也存在类似问题,记住,关键是:瞬间动词不能和表达一段时间的状语连用。
Hw lng may I keep the bk?(这本书我能借多久?)(句子中keep取代了brrw)
7、过去将来时
(1)过去将来时表示从过去的某一时间看来将要发生的动作或存在的状态,过去将来时常用在宾语从句中,过去将来时的谓语部分由“助动词wuld\shuld+动词原形”构成。
(2)be ging t+动词原形;be+动词不定式;be abut+动词不定式,变成过去式后,都相当于过去将来时。(3)过去进行时表示过去将来的概念,常用于位置转移的动词,如cme, g, start, mve, leave等。
(4)在时间、条件状语从句中用一般过去时表示过去将来时。
1.I knew yu agree. 我知道你将同意。
2.She her ld car and buy a new ne. 她将卖她的旧车并且买一辆新车。
3.He tld me he in an hur. 他告诉他说,他一小时后离开。
4.They said they us knw if they heard any news abut him.
8、过去完成时
(1)过去完成时的用法
① 过去完成时表示过去某一时间或某一动作发生之前已经完成的动作。简言之,过去完成时所表示的时间是“过去的过去”,过去完成时的谓语部分“助动词had + 过去分词”构成。
② 过去完成时常用于宾语从句中、after引导的从句中,或者从句是befre引导的主句中。
③ 用于; n sner 句型中,主句用过去完成时,从句用一般过去时。
④ 动词hpe, expect, think, intend, mean, want, suppse, plan 用过去完成时,表示未实现的愿望、打算和意图。
1.I remembered that I this bk. 我记得我看过这本书了。
2.He lunch when I came t his huse. 当我到他家时他已经吃过午饭了。
3.After I my shes and hat, I walked int the darkness.
4.I hardly my wrk when he came t see me.
5.N sner I hme than the telephne rang.(注意倒装)
(2)过去完成时的时间状语
过去完成时时间状语有:by last week, by then, by the end f (last…)或者由when, befre等引出状语从句。有时句子中会有already, just, nce, ever, never等词语,也会有fr… 或since…构成的时间状语。如:
The wman had left befre he realized she was a cheat.
They had already finished cleaning the classrm when their teacher came.
三 被动语态
语态是动词的一种形式,表示主语和谓语的关系。英语中的动词有两种语态:主动语态和被动语态。当主语是动作的执行者时用主动语态(某人做某事);当主语是动作的承受者时,用被动语态(某事被某人做)。
1、各种时态的被动语态
被动语态由“主语+助动词be+及物动词的过去分词”构成,助动词有时态、人称和数的变化。
初中阶段应该掌握的被动语态结构有三种:一般现在时的被动语态;一般过去时的被动语态;一般将来时的被动语态。中考题出现的关于被动语态的题目,一般会从上述三种情况中出;其他几种时态的被动语态了解即可,它们一般会在阅读题目中出现。
2、被动语态的用法
(1)不知道动作的执行者,只知道承受者的情况。如:Silk is prduced in Suzhu.
(2)不必说出动作的执行者的情况。如:Such bks are written fr children.
(3)需要突出和强调动作的承受者的情况。如:She is liked by everyne.
(4)句子的主语是物。如:Many Huses were destryed in the earthquake in Wenchuan.
3、主动语态变被动语态的方法
记忆歌诀:主谓宾,要分清,宾变主,主变宾,by短语后面跟。谓语动词变被动,be后“过分”来使用。
主动句变为被动句所遵循的5个步骤:
(1)先确定主动句的主、谓、宾,找出其中的谓语动词。
(2)把主动句中谓语动词后面的宾语变为被动句的主语,若宾语是人称代词,应把宾格变为主格。
(3)把主动句中的谓语动词变为“助动词be+及物动词的过去分词”,但时态不能改变。
(4)把主动句中谓语动词前面的主语变为被动句中介词by的宾语(没必要说出动作的执行者时可省略),若主语是人称代词时,应把主格变为宾格。
(5)其它的成分(定语、状语)不变。如:They make the bikes in the factry. →The bikes are made by them in the factry.
4、被动语态的几种特殊形式
(1)带有复合宾语的动词变为被动语态时,只须把宾语变为被动语态的主语,而宾语补足语仍保留在原处,作主语补足语。
(2)主动句中感官动词see/hear/watch/feel/ntice等和使役动词make/let/have等后跟省略t的动词不定式作宾语补足语时,主动语态中不带t,在变被动语态时,t必须还原。
1.We call him Xia Wang.→He Xia Wang.
2.He cut his hair shrt.→His hair shrt.
3.They tld him t help me. →He t help me.
4.We find English very useful. →English very useful.
5.I saw him fall ff the tree. →He the tree.
6.They watched the children sing that mrning.→The children that mrning.
【注意】后接现在分词作宾语补足语的动词变为被动语态时,宾补部分不变。
对比:We heard Jim playing the guitar in his rm. →Jim was heard playing the guitar in his rm.
(3)含有双宾语的主动句改为被动句时,一种情况是把间接宾语(指人)变为主语,直接宾语(指物)不变。另一种情况是把直接宾语(指物)变为主语,间接宾语(指人) 用介词 t 或 fr 引导。常用加t的动词give, shw, send, bring, read, pass, lend, leave(留给), hand(交给), tell, return, write, thrw(仍), prmise(答应), refuse(拒绝)等;常用加fr的动词make, buy, d, get, play(演奏), rder(命令), sing, pay(支付), draw等。
(4)短语动词在变为被动语态时,短语中的介词或副词不能省去。常见的这类短语动词有:take care f, lk after, take ff, lk at, send fr, lk up, think f, wrk ut, laugh at等。
1.My father gave me a new bk n my birthday. →I was given a new bk (by my father) n my birthday. (间接宾语作了主语)→A new bk was given t me (by my father) n my birthday. (直接宾语作了主语)
2.My father bught a new bike fr me yesterday. →A new bike was bught fr me yesterday. (直接宾语作了主语)
→I was bught a new bike yesterday. (间接宾语作了主语)
3.We can’t laugh at him.→He can’t be laugh at by us. // Jhn turned n the radi.→The radi was turned n.
5、主动结构表示被动意义
(1)feel, lk, sund, smell, taste等系动词的主动语态表示被动含义。
(2)当主语为物时,动词sell, write, cut, pen, lck, read, clean, wash, burn, drive等作不及物动词时,用主动形式表被动意义,用来表示某物的性质、特征。
(3)不及物动词和某些动词短语没有被动语态。这类的动词(短语)有happen, take place, break ut, last, cst, spread 等。
(4)不定式在一些形容词(如easy, difficult, hard, gd, impssible, heavy 等)之后,且与主语有动宾关系时,要用主动形式表被动意义。如:This questin is easy t answer. 这个问题很容易回答。// This bx is heavy t carry. 这个箱子扛起来很重。
(5)sth. need/ want/ require ding相当于sth. need/ want/ require t be dne (不定式的被动结构)。
(6)be wrth ding (值得做) 中的ding表示被动含义。
1.This kind f drink strange. 这种饮料尝起来味道很怪。
2.Our teacher yunger than she is. 我们老师看起来比实际年龄小。
3.The bk well. 这本书很畅销。
4.An accident near here yesterday. 昨天这附近发生了一起事故。
5.Great changes in ur city in the past few years. 在过去的几年时间里,我们城市发生了很大的变化。
6.Yur rm cleaning. = Yur rm needs t be cleaned. 你的房间需要打扫了。
7.The mvie by everyne. 这部电影值得所有人看一看。
6、不用被动语态的情况
(1)主动句的谓语动词是系动词(feel, lk, sund, seem, becme等)、不及物动词(happen, take, please, disappear等)、表示状态的及物动词(have, rise, hld等)或某些动词短语(cme true; fall asleep; keep quiet; take place等)时,不能用于被动语态。
如:This was happened in 1989.(错)This happened in 1989.(对)
The trees have been becme green.(错)The trees have becme green.(对)
(2)主动句的宾语是不定式或动名词时,不能用作被动语态的主语。如:
My brther enjys watching TV. 我弟弟喜欢看电视。→不能变成:Watching TV is enjyed by my brther.(误)
He asked t have a try. 他请求试一试。→不能变成:T have a try was asked by him.(误)
(3)主动句的宾语是反身代词或each ther时,不能用作被动语态的主语。如:
The wman intrduced herself as Mrs. Li. 那个妇女自我介绍说她是李夫人。
不能变成:Herself was intrduced herself as Mrs. Li.(误)
They help each ther t study English. 他们互相帮助学习英语。
不能变成:Each ther is helped t study English.(误)
7、被动语态与系表结构的区别
“be+动词的过去分词”表示动作时是被动语态;“be+动词的过去分词”表示主语所处的状态时是系表结构。
(1)含有“by+宾语”结构强调动作执行者,此时为被动语态。如:
The windw is brken. 窗户坏了。(系表结构)// The windw is brken by me. 窗户是我打破的。(被动语态)
(2)句中有地点、频率或时间状语时,一般是被动语态。如:
The dr was clsed. 门是关着的。(系表结构)// The dr was clsed at 9: 00. 九点钟关的门。(被动语态)
(3)系表结构中常用介词搭配,被动语态中没有介词搭配。如:We’re wrried abut the by. 我们担心那个男孩。
(4)系表结构的过去分词可以被副词修饰。如:I’m really surprised at the news. 我对这个消息真的感到很惊讶。
(5)系表结构通常只有一般现在时和一般过去时,而被动语态可用于多种时态。
题组1 动词的时态
一、填空题
1.While I was watching TV, the drbell r .
2.Mike ften (收集)stamps and plays basketball in his spare time.
3.The child (cry)ver there. What's wrng with him?
4.Next year, they (make) a CD f their sngs and start a charity.
5.And then it just (grw) and makes the wrld a better place.
6.But surely, peple believe, his dream (cme) true in the near future.
7.Luckily, he was discvered and picked up by a Lndn-bund (开往伦敦的) ship. S he (land) in Lndn by accident.
8.While we (eat)breakfast, Claudi went upstairs t cllect his things.
9.Althugh I (上学,参加)a class last year, my Spanish is still terrible!
10.He says that many summer camps (wait) fr instructins frm the gvernment nw.
11.And we never (忘记)the lunch r the dinner, thugh, which we all made tgether ver campfires.
12.We can see clearly that Mnglia (位于) between China and Russia n the map.
13.After a lng day, Tm l dwn n the bed and went t sleep.
14.He (save)up abut 300 dllars already.
15.When I tld him running fr president wuld be much wrk, he (prmise)that he wuld help me.
题组2 被动语态
一、填空题
1.If we dn't prtect the envirnment well, we'll be (惩罚)sner r later.
2.They live in huts—little “huses”. These huses (make)f wd and grass.
3.It (invent) fr peple t see each ther while talking nline.
4.When he was little, he (influence) by his mther wh was interested in literature.
5.Alne and hungry, he walked n the streets f the city. Unexpectedly, he (call) int a big huse.
6.Mark Quinn hit upn the idea after studying hw a persn's happiness culd be (影响)by scial media(媒体).
7.Mst prgrams will nt (allw)t have mre than 30 kids.
8.“Why? Yur bright sunny smile (lve) by everybdy, nt hw many hairs yu have!”Miss Beautiful smiled.
9.I've fund a friendly guide here and yesterday I (shw) arund the city.
10.Fr example, it mentined that the zipper was (invent)by Whitcmb Judsn in 1893.
11.First f all, I think mre bike lanes shuld (build).
12.The read-a-thns are (举行)nt nly t raise mney, but als t encurage teenagers t read.
13.After hearing abut sacrifices(牺牲)made by firemen, she (mve)by the risks they face, s Savannah made 200 thank-yu cards fr them.
题组3 综合练习
一、填空题
1.Chinese peple are s angry that they have (惩罚) sme Western cmpanies, including H&M and Nike, by refusing t buy their prducts since March, 2021.
2.The prfessr smiled and said, “Please describe what yu see in the test paper.” The students tried hard as they (tell).
3.Sme peple have pinted ut that this kind f quiet envirnment shuld (ffer) in all carriages.
4.As early as the Shang Dynasty, bamb (use)in ancient peple's daily lives.
5.Fr the cming yard sale, we have d t each sell five things that we n lnger use.
6.By nw, I think I (实现)my dream, cming here and seeing my family and all the friends I have made ver the years.
7.Their artistic effects cannt (复制)by any ther pens.
8.Frm nw n, I want yu (think) abut the big picture mre ften.
9.Passengers wh are willing t bey the rules can chse the quiet carriages when (bk) their tickets nline.
10.When facing difficult situatins, peple are encuraged (hld) n by the effect f bamb culture.
Papermaking technlgy was imprved day by day, and mre and mre kinds f paper were develped
(提供) different using chices.
12.We (thrw) tns f rubbish away in ur daily life s far, and we have t make a change frm nw n.
13.Thugh 20 years ld, the bk is still r as the best wrk by peple frm all ver the wrld.
14.Alng the way, he (help) by sme with fd and by sme with shelter(住所).
15.After e him, the dctr tld him that there was nthing serius.
16.Ann likes traveling t the seaside and she thinks l n the beach is really cmfrtable.
17.His bdy temperature keeps r . We need t send fr a dctr at nce.
18.The man had n chice and was made (stay)n the bus till the bus reached its terminus.
19.—We are nw busy p fr the Senir High Schl Entrance Examinatin.
—I see. Just take it easy.
20.I spent 24 hurs a week (develp) my skills.
题组4 选择题
1.(2023·湖北十堰·统考中考真题)Mr. Smith ________ at the Natural Histry Museum fr mre than 10 years, s he knws a lt abut insects.
A.is wrkingB.has wrkedC.was wrkingD.will wrk
2.(2023·江苏徐州·中考真题)I saw Harry in February and I ________ him since then.
A.didn’t seeB.wn’t seeC.haven’t seenD.dn’t see
3.(2023·辽宁丹东·统考中考真题)— Where’s yur brther, Bb?
— Lk! He ________ the car in the yard.
A.is cleaningB.cleanedC.cleansD.will clean
4.(2023·湖北恩施·中考真题)—I called yu last night, but nbdy answered. What were yu ding at this time yesterday?
—Oh, srry! I ________ the pian.
A.was playingB.playedC.wuld play
5.(2023·江苏宿迁·统考中考真题)— My father and I ________ a lt f phts at the same place in the past ten years.
— Thse phts must be yur valuable memries.
A.have takenB.will takeC.takeD.were taking
6.(2023·北京·统考中考真题)—Lucy, what are yu ding?
—I ________ a mdel ship.
A.makeB.madeC.am makingD.was making
7.(2023·北京·统考中考真题)The Shenzhu-15 astrnauts ________ t Earth safely n June 4, 2023.
A.returnB.returnedC.will returnD.have returned
8.(2023·北京·统考中考真题)If yu g t the cncert with us tmrrw, yu ________ a great time there.
A.haveB.hadC.will haveD.have had
9.(2023·北京·统考中考真题)Eric ________ many things since he became interested in science.
A.is learningB.was learningC.will learnD.has learned
10.(2023·北京·统考中考真题)—Lily, can yu tell me ________ during the Dragn Bat Festival this year?
—Sure. We ate zngzi and watched a dragn bat race.
A.what yu will dB.what yu didC.what will yu dD.what did yu d
11.(2023·辽宁抚顺·统考中考真题)At 4 ’clck yesterday afternn, my father ________ fr me utside the schl gate.
A.waitsB.waitedC.was waitingD.is waiting
12.(2023·吉林长春·统考中考真题)Culd yu please turn dwn the TV? Yur father _______ n his article.
A.was wrkingB.wrkedC.is wrkingD.wrks
13.(2023·江苏无锡·统考中考真题)Hey, Aunt Jenny! It’s yu! I didn’t expect yu ________ ver. What a nice surprise!
A.had cmeB.have cmeC.wuld cmeD.will cme
14.(2023·辽宁沈阳·统考中考真题)After this exam, yu ________ a wnderful hliday next mnth. Take it easy!
A.haveB.have hadC.hadD.will have
15.(2023·黑龙江牡丹江·统考中考真题)—Nancy, where is yur brther?
—He ________ fr the physical experiment (物理实验) exam in the labratry.
A.preparesB.is preparingC.was preparing
考点2 动词的语态
1.(2023·黑龙江绥化·统考中考真题)The students ________ hw t d eye exercises just nw.
A.was taughtB.were taughtC.taught
2.(2023·黑龙江齐齐哈尔·统考中考真题)— Why d the elephants in Thailand have t ________?
— Because humans there catch them fr their ivry t make mney.
A.prtectB.be prtectedC.are prtected
3.(2023·四川乐山·统考中考真题)—Wh’s the little girl in the pht?
—It’s me. The pht ________ when I was five years ld.
A.tkB.was takenC.is taken
4.(2023·湖南株洲·统考中考真题)Panda Ya Ya ________ back t Beijing abut three weeks ag.
A.was brughtB.is brughtC.brught
5.(2023·湖北孝感·统考中考真题)— Have yu heard f the UN Chinese Language Day?
— Of curse. Chinese ________ by mre and mre peple arund the wrld nwadays.
A.spkeB.is spkenC.speaksD.was spken
6.(2023·湖南郴州·统考中考真题)Many trees and flwers ________ every year t make ur envirnment mre beautiful.
A.plantB.are plantedC.were planted
7.(2023·福建·统考中考真题)Mdern technlgies ________ in the 19 Asian Games in September, 2023.
A.were usedB.are usingC.will be used
8.(2023·辽宁·统考中考真题)The bys ________ the exciting sccer game when the teacher came in.
A.talked abutB.talk abutC.were talking abutD.will talk abut
9.(2023·黑龙江牡丹江·统考中考真题)The 19th Asian Games ________ in Hangzhu frm September 23 t Octber 8, 2023.
A.was heldB.will hldC.will be held
10.(2023·辽宁营口·中考真题)—Students ________ a few pen questins in Ms. Li’s class, did yu ntice that?
—Yes, I think she wanted t train their ability f creative thinking.
A.are askedB.were askedC.will be askedD.shuld be asked
题组5 语法选择
I kncked int a stranger as he walked by me.“Oh, excuse me,” I said.He 1 with a smile and said, “Please excuse me t. I wasn't watching ut fr yu.” We aplgized and left.
Later that day, when I 2 , my daughter was standing t clse t me. When I turned t reach fr sme milk, I nearly kncked her ver. “Yu shuld 3 ut f the way!” I shuted. She walked away sadly. But I 4 feel that I had t aplgize t her.
While I was in bed that evening, my husband said t me, “While dealing with a stranger, yu were plite, but with the ne yu 5 , yu were unkind. Yur daughter brught yu sme flwers that she picked herself this afternn. Yu 6 them in the kitchen by the dr. Have yu 7 the tears in her eyes?”
I quietly went and knelt dwn by my daughter's bed.“Hney, I am s srry. Are these the flwers yu picked fr me?” I said. “I fund them by the tree. I picked them fr yu. I knew yu 8 like them, especially the blue nes,” she said.
I tearfully replied, “Sweetie, I'm really srry fr the way I 9 tday. I shuldn't have shuted at yu.”
“It's kay. I lve yu anyway,” she said as she kissed me n my cheek.
If we 10 be plite t strangers, why can't we d the same fr the nes we lve?
B.repliesC.replied D.is replying
B.cksC.cked D.was cking
B.mvingC.mves D.mved
't B.dn't C.wn't D.didn't
B.lvesC.lved D.will lve
B.finds C.will find D.fund
B.seen C.sees D.saw
B.wuld C.culd D.had
B.actedC.am acting D.was acting
B.culd C.may D.might
题组6 短文填空
One day, a wise ld man 1 (walk) in the yard when he saw his grandsn having an argument with his wife. He asked his grandsn, “Why d yu raise yur vice every time yu argue with yur wife?”
His grandsn answered, “I 2 my vice s that my vice is heard.”
“Yur wife is clse enugh fr her t hear yu when yu say the same sentence in a calm manner. Why d yu have t raise yur vice?” the grandfather 3 .
“Perhaps because I need t let ff sme steam (发泄一些怒火) by raising my vice,” his grandsn replied.
“The steam 4 (g) ut in the same way if yu whisper (小声说) t her. S why d that?”
“I've already 5 her what I think, but it seems that she desn't understand my pint f view,” the man said unwillingly (不情愿地).
“But yu are hurting yur wife's feeling while yu are shuting at her,” the ld man said angrily. “In fact, if yu whisper sftly, yu can bth hear each ther clearly. S stp raising yur vice when yu talk t her.” His grandsn ndded his head.
1. 2. 3. 4. 5.
题组7 语法选择
I live in a very ld twn which 1 by beautiful wds. It's a scenic spt.
On Sundays, hundreds f peple cme frm the city t see ur twn and t walk thrugh the wds. Visitrs are asked t keep the wds clean. Litter baskets 2 under the trees, but rubbish 3 everywhere by peple as usual.
Last Wednesday, I went fr a walk in the wds. What I saw made me very sad.
I fund seven ld cars and three ld refrigeratrs. The litter baskets were empty and the grund 4 with pieces f paper, cigarette ends, ld tyres, empty bttles and rusty tins...
Amng the rubbish, I fund a sign which said, “All the rubbish 5 int the baskets. Anyne wh leaves litter in these wds 6 .”
B.surrundsC.is surrunded D.will be surrunded
B.is placedC.was placed D.have been placed
B.is thrwnC.threw D.are thrwn
B.cveredC.was cvered D.was cvering
put B.must be putC.must be putted D.must putting
be punished B.are punishedC.punish D.punished
题组8 短文填空
There are ancient (古代的) stries that can remind us f the pwer f wrds. Yan Zi's Visit t the State f Chu is ne f them.
Yan Zi was the ambassadr (大使) f the State f Qi. Once, he went t visit the State f Chu. The king f Chu 1 (plan) t insult (侮辱) Yan Zi.
Yan Zi was shrt. The king rdered his sldiers t clse the city gate but leave a hle fr dgs pen. Yan Zi 2 (ask) t enter thrugh the hle. But Yan Zi was nt angry. He said:“I 3 (ask) t enter thrugh a hle fr dgs nly when I visit a dg state. Is Chu such a state?”
When the king f Chu heard this, he had t pen the gate and welcme Yan Zi in. After the king met Yan Zi, he asked:“Aren't there any capable (能干的) men in Qi? Why was a dwarf (侏儒) sent here?”
“Yur Majesty (陛下), Qi is never shrt f capable men. But there is a rule in Qi:First-class ambassadrs 4 (send) t first-class states, and lwer-class nes t lwer-class states. I am the mst incapable man. That's why I am here,” Yan Zi answered.
The king was speechless. He culd nt lk dwn n Yan Zi any mre.
Yan Zi's stry 5 us that a few wrds can safeguard(保卫) ne's dignity(尊严). That's hw pwerful they are.
1. 2. 3. 4. 5. 形式
构成
例词
动词原形
不带t的动词不定式形式,也就是词典中一般给出的形式
be, have, d, learn
第三人称单数形式
一般情况下在动词原形后加-s
runs, likes
以, s, x, ch, sh结尾的动词后加-es
teach-teaches, wash-washes
g-ges, pass-passes
以辅音字母加y结尾的动词,先将y变成i,再加-es
study-studies, carry-carries
不规则变化
have-has, be-is
现在分词
一般情况下在动词后加-ing
read-reading, ck-cking
以不发音的e结尾的动词,去掉e,再加-ing
live-living, write-writing
以重读闭音节结尾的词,末尾只有一个辅音字母,先双写该辅音字母后,再加-ing
sit-sitting, begin-beginning
以ie结尾的动词把变ie为y,再加-ing
die-dying, lie-lying, tie-tying
过去式和
过去分词
(规则变化)
一般情况下在动词原形后加-ed
wrk-wrked
以辅音字母+y结尾的动词,先将y变i,再加-ed
carry-carried, study-studied
以不发音的e结尾的动词,直接加-d
live-lived,
以重读闭音节结尾的词,末尾只有一个辅音字母,先双写该辅音字母后,再加-ed
stp-stpped, plan-planned
瞬间性动词的完成时
→
延续性动词或状态动词的完成时
have
(already)
gne t…
have
been in / at …
fr (tw years)
has
cme t…
has
been here
since (1990)
(had)
left…
(had)
been away frm…
arrived…
been in…
died
been dead
begun
been n
ended
been ver
bught...
had…
brrwed…
kept…
jined…
been in …
It is / has been + (多久)+ since + 主语(人)+谓语(过去时)+……+过去时间状语
结 构
例 句
一般现在时:主语+am/is/are+过去分词
The classrm is cleaned every day. 教室每天都打扫。
一般过去时:主语+was/were+过去分词
Our schl was built in 1998. 我们的学校在1998年建造。
一般将来时:主语+shall/will+be+过去分词
主语+be ging t+be+过去分词
The sprts meeting will be held tmrrw. 运动会明天举行。
A new factry is ging t be built in ur city. 一个新工厂将在我市建成。
现在进行时:主语+am/is/are +being+过去分词
The car is being repaired. 这辆汽车正在修理中。
过去进行时:主语+was/were +being+过去分词
The machine was being painted then. 那时那台机器正在上油漆。
现在完成时:主语+has/have +been+过去分词
The bank has been built. 银行已经建成了。
过去完成时:主语+had +been+过去分词
I had been invited t visit Japan befre I came here.
在来这儿之前我已经被邀请访问日本了。
过去将来时:主语+shuld/ wuld+be+过去分词
Ann tld me she wuld be sent t America. 安告诉我她将被派往美国。
含有情态动词的被动语态:主语+情态动词+be+过去分词
The bike can’t be put here. 这辆自行车不能被放在这里。
相关试卷
这是一份2024届中考英语语法复习专题8动词分类和动词短语考点聚焦和精讲(原卷版),共33页。
这是一份2024届中考英语语法复习专题4数词考点聚焦和精讲(解析版),共17页。
这是一份2024届中考英语语法复习专题4数词考点聚焦和精讲(原卷版),共14页。

