- 2024年高中化学新教材同步讲义 选择性必修第一册 第3章 第4节 第4课时 难溶电解质沉淀溶解平衡图像分析(含解析) 学案 0 次下载
- 2024年高中化学新教材同步讲义 选择性必修第一册 第3章 第3节 第3课时 盐类水解的应用及广义水解(含解析) 学案 0 次下载
- 2024年高中化学新教材同步讲义 选择性必修第一册 第4章 第1节 第1课时 原电池的工作原理(含解析) 学案 0 次下载
- 2024年高中化学新教材同步讲义 选择性必修第一册 第4章 第3节 金属的腐蚀与防护(含解析) 学案 0 次下载
- 2024年高中化学新教材同步讲义 选择性必修第一册 第4章 第3节 实验活动4 简单的电镀实验(含解析) 学案 0 次下载
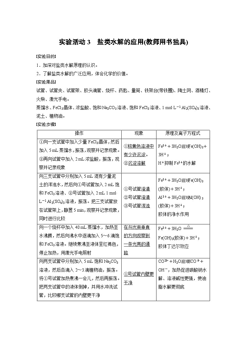
人教版 (2019)选择性必修1实验活动3 盐类水解的应用优秀学案
展开1.加深对盐类水解原理的认识。
2.了解盐类水解的广泛应用,体会化学的价值。
实验用品
试管、试管夹、试管架、胶头滴管、烧杯、药匙、量筒、铁架台(带铁圈)、陶土网、酒精灯、火柴、激光手电。
蒸馏水、FeCl3晶体、浓盐酸、饱和Na2CO3溶液、饱和FeCl3溶液、1 ml·L-1 Al2(SO4)3溶液、泥土、植物油。
实验步骤
问题和讨论
1.根据实验结果,说明实验室中应该如何配制FeCl3溶液。
提示 将FeCl3晶体溶解于比较浓的盐酸中,然后稀释到所需的浓度。
2.举出其他盐类水解应用的例子,并与同学讨论。
提示 ①NH4Cl除去铁表面的铁锈。
②Al2(SO4)3与NaHCO3作泡沫灭火器原料。
③长期使用(NH4)2SO4化肥,土壤易变酸性,可施用适量的熟石灰。
1.下列关于盐类水解的应用中,说法正确的是( )
A.加热蒸干Na2CO3溶液,最后可以得到NaOH和Na2CO3的混合固体
B.除去MgCl2溶液中的Fe3+,可以加入NaOH固体
C.明矾净水的原理:Al3++3H2OAl(OH)3(胶体)+3H+
D.加热蒸干KCl溶液,最后得到KOH固体(不考虑与CO2的反应)
答案 C
解析 加热蒸干Na2CO3溶液,最后得到Na2CO3固体,A错误;镁离子、铁离子均能与OH-反应生成沉淀,B错误;明矾在水中电离出铝离子,铝离子水解生成的氢氧化铝胶体具有吸附性,C正确;KCl不水解,加热蒸干KCl溶液,最后得到KCl固体,D错误。
2.下列说法正确的是( )
A.AlCl3溶液和Al2(SO4)3溶液分别加热、蒸发、浓缩结晶、灼烧,所得固体的成分相同
B.实验室配制FeCl3溶液时,往往在FeCl3溶液中加入少量的硫酸
C.向CuCl2溶液中加入CuO,调节pH可除去溶液中混有的Fe3+
D.用Na2CO3和Al2(SO4)3两种溶液可作泡沫灭火剂
答案 C
解析 AlCl3溶液和Al2(SO4)2溶液分别加热、蒸发、浓缩结晶、灼烧,前者得到Al2O3,后者得到Al2(SO4)3,故A错误;配制FeCl3溶液时,应将FeCl3固体溶解在少量浓盐酸中,再加水稀释到所需的浓度,若溶于硫酸,会引入杂质离子SOeq \\al(2-,4),故B错误;Fe3++3H2OFe(OH)3+3H+,向CuCl2溶液中加入CuO,消耗H+,使上述水解平衡正向移动生成氢氧化铁沉淀,达到通过调节pH除去溶液中混有的Fe3+的目的,故C正确;泡沫灭火器中常使用的原料是NaHCO3和Al2(SO4)3,故D错误。操作
现象
原理及离子方程式
①向一支试管中加入少量FeCl3晶体,然后加入5 mL蒸馏水,振荡,观察并记录现象。②再向试管中加入2 mL浓盐酸,振荡,观察并记录现象
①棕黄色溶液中有少许沉淀。
②沉淀溶解
Fe3++3H2OFe(OH)3+3H+;
H+抑制Fe3+的水解
向三支试管中分别加入5 mL混有少量泥土的浑浊水,然后向①号试管加入2 mL饱和FeCl3溶液、②号试管加入2 mL 1 ml·
L-1 Al2(SO4)3溶液,振荡。把三支试管放在试管架上,静置5 min,观察并记录现象,同时进行比较
①号试管澄清
②号试管澄清
③号试管浑浊
Fe3++3H2OFe(OH)3
(胶体)+3H+;
Al3++3H2OAl(OH)3
(胶体)+3H+;
胶体的净水作用
向一个烧杯中加入40 mL蒸馏水,加热至水沸腾,然后向沸水中逐滴加入5~6滴饱和FeCl3溶液。继续煮沸至液体呈红褐色,停止加热,用激光手电照射
在与光束垂直的方向观察到一条光亮的通路
Fe3++3H2Oeq \(=====,\s\up7(△))Fe(OH)3(胶体)+3H+;
胶体丁达尔效应
向两支试管中分别加入5 mL饱和Na2CO3溶液,然后各滴入2~3滴植物油,振荡。将①号试管加热煮沸一会儿,然后再振荡。把两支试管中的液体倒掉,并用水冲洗试管,比较哪支试管的内壁更干净
①号试管内壁更干净
COeq \\al(2-,3)+H2OHCOeq \\al(-,3)+OH-,加热促进碳酸钠水解、溶液碱性更强,使油脂水解更彻底
人教版 (2019)选择性必修1实验活动3 盐类水解的应用优秀第3课时导学案: 这是一份人教版 (2019)选择性必修1<a href="/hx/tb_c4002431_t4/?tag_id=42" target="_blank">实验活动3 盐类水解的应用优秀第3课时导学案</a>,共10页。
高中化学人教版 (2019)选择性必修1第三节 盐类的水解精品第1课时学案设计: 这是一份高中化学人教版 (2019)选择性必修1<a href="/hx/tb_c4002428_t4/?tag_id=42" target="_blank">第三节 盐类的水解精品第1课时学案设计</a>,共11页。
苏教版 (2019)选择性必修1第三单元 盐类的水解学案设计: 这是一份苏教版 (2019)选择性必修1第三单元 盐类的水解学案设计,共16页。学案主要包含了影响盐类水解平衡的因素,盐类水解的应用等内容,欢迎下载使用。

