云南省曲靖市罗平县罗平第一中学2023-2024学年高三二模考试生物试题(原卷版+解析版)
展开1.答卷前,考生务必用黑色碳素笔将自己的学校、姓名、准考证号、考场号、座位号填写在答题卡上,并认真核准条形码上的学校、准考证号、姓名、考场号、座位号,在规定的位置贴好条形码及填涂准考证号。
2.回答选择题时,选出每小题答案后,用铅笔把答题卡上对应题目的答案标号涂黑。如需改动,用橡皮擦擦干净后,再选涂其它答案标号。回答非选择题时,将答案写在答题卡上。写在本试卷上无效。
一、选择题:本题共6小题,每小题6分,共36分。在每小题给出的四个选项中,只有一项是符合题目要求的。
1. Ca2+和K+对于人体生命活动必不可少。下列叙述错误的是( )
A. 维生素D能有效促进肠道对Ca2+吸收
B. 血液中Ca2+含量过低,人体会出现抽搐等症状
C. K+在维持细胞外液渗透压上起决定性作用
D. 蔬菜和水果富含K+,合理膳食能满足机体对K+的需要
【答案】C
【解析】
【分析】题意分析,Ca2+在血液中含量过高会引起重症肌无力,含量过低会引起肌肉抽搐,而K+是维持细胞内液渗透压的主要离子,钠离子是维持细胞外液渗透压的主要离子,即钠离子和钾离子在进行神经调节的过程中起着重要作用。
【详解】A、维生素D能有效促进肠道对Ca2+吸收,因此在补充钙的同时补充维生素D效果更好,A正确;
B、血液中Ca2+含量过低,人体会出现抽搐等症状,说明钙对于维持细胞和生物体正常生命活动非常重要,B正确;
C、K+主要分布在细胞内,对维持细胞内液的渗透压起决定性作用,C错误;
D、蔬菜和水果中富含K+,通过合理膳食,能满足机体对K+的需要,D正确。
故选C。
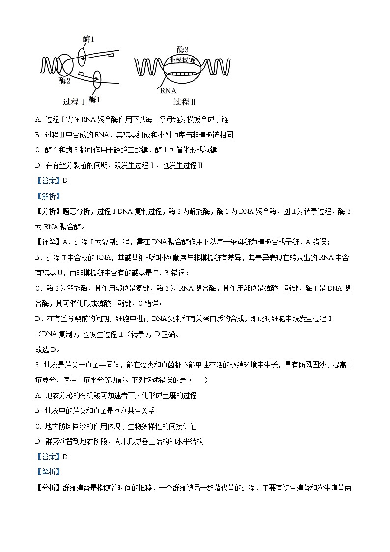
2. 下图表示真核生物遗传信息的相关传递过程,有关叙述正确的是( )
A. 过程Ⅰ需在RNA聚合酶作用下以每一条母链为模板合成子链
B. 过程Ⅱ中合成的RNA,其碱基组成和排列顺序与非模板链相同
C. 酶2和酶3都可作用于磷酸二酯键,酶1可催化形成氢键
D. 在有丝分裂前的间期,既发生过程Ⅰ,也发生过程Ⅱ
【答案】D
【解析】
【分析】题意分析,过程ⅠDNA复制过程,酶2为解旋酶,酶1为DNA聚合酶,图Ⅱ为转录过程,酶3为RNA聚合酶。
【详解】A、过程Ⅰ为复制过程,需在DNA聚合酶作用下以每一条母链为模板合成子链,A错误;
B、过程Ⅱ中合成的RNA,其碱基组成和排列顺序与非模板链有差异,其差异表现在转录出的RNA中含有碱基U,而非模板链中含有的碱基是T,B错误;
C、酶2为解旋酶,其作用部位是氢键,酶3为RNA聚合酶,其作用部位是磷酸二酯键,酶1是DNA聚合酶,其可催化形成磷酸二酯键,C错误;
D、在有丝分裂前的间期,细胞中进行DNA复制和有关蛋白质的合成,即此时细胞中既发生过程Ⅰ(DNA复制),也发生过程Ⅱ(转录),D正确。
故选D。
3. 地衣是藻类一真菌共同体,能在藻类和真菌都不能单独存活的极端环境中生长,具有防风固沙、提高土壤养分、保持土壤水分等功能。下列叙述错误的是( )
A. 地衣分泌的有机酸可加速岩石风化形成土壤的过程
B. 地衣中的藻类和真菌是互利共生关系
C. 地衣防风固沙的作用体现了生物多样性的间接价值
D. 群落演替到地衣阶段,尚未形成垂直结构和水平结构
【答案】D
【解析】
【分析】群落演替是指随着时间的推移,一个群落被另一群落代替的过程,主要有初生演替和次生演替两种类型。初生演替和次生演替的不同在于二者的起点不同。
【详解】A、地衣分泌的有机酸可加速岩石风化形成土壤的过程,进而为苔藓的生长提供土壤条件,A正确;
B、地衣中的藻类和真菌是互利共生关系,表现为藻类可以为真菌提供有机物,真菌可以为藻类提供无机盐,B正确;
C、地衣防风固沙表现为生态方面的价值,因而体现了生物多样性的间接价值,C正确;
D、群落演替到地衣阶段,也存在群落的垂直结构和水平结构,只是相对简单而已,D错误。
故选D。
4. 从胚根发育出的根叫种子根。盐胁迫会影响种子根的生长,为研究盐胁迫条件下的相关调节机制,科研人员提出了两种假设并进行实验。
假设I:盐胁迫乙烯茉莉酸种子根的生长
假设Ⅱ:盐胁迫茉莉酸乙烯种子根的生长
下列有关实验结果的分析不合理的是( )
A. 甲组和乙组对照可说明盐胁迫条件下种子根的生长会受抑制
B. 丙组和丁组对照可说明盐胁迫不是抑制种子根生长的直接原因
C. 若丁组喷洒适量茉莉酸,种子根的生长受抑制可说明假设Ⅱ不成立
D. 若丁组喷洒适量乙烯,种子根的生长受抑制可说明假设I不成立
【答案】C
【解析】
【分析】植物激素是由植物体内产生,能从产生部位运送到作用部位,对植物的生长发育有显著影响的微量有机物。
【详解】A、甲组和乙组对照,自变量为是否有盐胁迫,乙组在盐胁迫条件下种子根的生长会受抑制,甲组正常,故可说明盐胁迫条件下种子根的生长会受抑制,A正确;
B、丙组和丁组对照,自变量为是否有盐胁迫,二者种子根均能正常生长,说明盐胁迫不是抑制种子生长的直接原因,B正确;
C、若丁组喷洒适量茉莉酸,种子根的生长受抑制,根据假设Ⅱ茉莉酸促进合成乙烯,乙烯会抑制种子根的生长,则假设Ⅱ也成立,因此若丁组喷洒适量茉莉酸,种子根的生长受抑制不能说明假设Ⅱ不成立,C错误;
D、丁组为茉莉酸合成缺失突变体种子,不能合成茉莉酸,若丁组喷酒适量乙烯,种子根的生长受抑制,则可证明假设I不成立,假设Ⅱ成立,D正确。
故选C。
5. 如图为某单基因遗传病的家系图,下列判断错误的是( )
A. 若致病基因位于Y染色体上,该基因的传递顺序是I3→Ⅱ2→Ⅲ1
B. 若致病基因位于常染色体上,则隐性纯合子一定不患病
C. 若该病是显性遗传病,患者的致病基因不可能位于X染色体上
D. 若Ⅱ1为杂合子,Ⅱ1与Ⅱ2再生一个孩子,孩子患病的概率是1/2
【答案】B
【解析】
【分析】伴Y遗传具有传男不传女的特征。若为伴X染色体显性遗传,则男性患者的母亲和女儿必患病。
【详解】A、根据Y染色体的传递规律,Y染色体只能传给儿子,只能来自父亲,所以若致病基因位于Y染色体上,该基因的传递顺序是I3→Ⅱ2→Ⅲ1,A正确;
B、若致病基因位于常染色体上,则隐性纯合子可能患病,比如假设该病为常染色体隐性遗传病,用a代表致病基因,则I3、I4基因型分别为aa、Aa,Ⅱ2基因型为aa,当Ⅱ1基因型为Aa,则Ⅲ1为aa,患病,所以隐性纯合子可能患病,B错误;
C、若该病是显性遗传病,假设患者的致病基因位于X染色体上,用A代表致病基因,则Ⅲ1基因型为XAY,根据X染色体的传递规律,则其母亲一定患病,由图可知其母亲未患病,故假设不成立,所以患者的致病基因不可能位于X染色体上,C正确;
D、若Ⅱ1为杂合子,则该病可能为常染色体隐性遗传或伴X染色体隐性遗传,用a代表致病基因,假设该病为常染色体隐性遗传,Ⅱ1(Aa)与Ⅱ2(aa)再生一个孩子,孩子患病(aa)的概率是1/2×1=1/2,假设该病为伴X染色体隐性遗传,Ⅱ1(XAXa)与Ⅱ2(XaY)再生一个孩子,孩子患病(XaXa+XaY)的概率是1/2×1/2+1/2×1/2=1/2,D正确。
故选B。
6. 油脂降解菌分解培养基中白色的三丁酸甘油酯后,菌落周围会产生透明圈。根据该原理配制筛选油脂降解菌的培养基,其成分如下:、NaCl、K2HPO4、KH2PO4,MgSO4⋅7H2O、三丁酸甘油酯、酵母粉(主要含蛋白质)、X、蒸馏水。下列相关叙述正确的是( )
①油脂降解菌能分解脂肪,是因为它们能合成脂肪酶
②培养基中加入的物质X可为琼脂
③无机盐可作为缓冲物质维持细胞生长过程中pH稳定
④该培养基上生长出的菌落均为油脂降解菌
⑤该培养基不能用来比较油脂降解菌分解脂肪的能力
A. ①②③B. ①③⑤C. ②③④D. ③④⑤
【答案】A
【解析】
【分析】培养基的营养构成:(1)各种营养及的具体配方不同,但一般都含有水、碳源、氮源和无机盐;(2)不同培养基还要满足不同微生物对pH、特殊营养物质以及氧气的需求。
【详解】①能分解油脂的是脂肪酶,所以油脂降解菌能分解脂肪,是因为它们能合成脂肪酶,①正确;
②根据题干信息“油脂降解菌分解培养基中白色的三丁酸甘油酯后,菌落周围会产生透明圈”可知道该培养基为固体培养基,所以物质X可为琼脂,②正确;
③无机盐K2HPO4、KH2PO4可作为缓冲物质维持细胞生长过程中pH稳定,③正确;
④该培养基为完全培养基,生长出来的菌不止油脂降解菌,其它杂菌也能生长,④错误;
⑤可通过产生透明圈直径的大小比较脂降解菌分解脂肪的能力,直径越大分解能力越强,⑤错误。
正确的为①②③,BCD错误,A正确。
故选A。
二、非选择题。
7. 农田遭受重金属镉(Cd)污染会导致作物减产。为探究作物减产的原因,科研人员用含有不同浓度Cd2+的完全培养液培养玉米幼苗,定时采集样本,测定叶片中叶绿素的含量,结果如下。
回答下列问题。
(1)叶绿素分布在叶绿体的______上,其吸收的光能在光反应中的用途包括______。
(2)该实验说明,镉污染导致作物减产的原因可能是________________________。
(3)农田遭受重金属镉污染后,因存在________________________现象,农作物的镉含量会高于环境。
【答案】(1) ①. 类囊体薄膜 ②. 水的光解、ATP和NADPH的合成。
(2)镉污染会导致叶片中叶绿素含量下降,进而引起光反应速率下降,导致光合速率下降
(3)生物富集
【解析】
【分析】题图分析,该实验的自变量的镉浓度和处理时间,因变量是叶绿素含量;结合实验数据可知,随着镉浓度的增加和处理时间延长,叶片中叶绿素含量更低,进而会导致减产。
小问1详解】
叶绿素分布在叶绿体的类囊体薄膜上,因此光反应的场所是叶绿体类囊体薄膜;叶绿素在光反应中主要吸收红光和蓝紫光,其吸收的光能用于光反应中水的光解以及ATP和NADPH的合成。
【小问2详解】
该实验结果说明,镉污染会导致叶片中叶绿素含量下降,进而引起光反应速率下降,导致光合速率下降,因而表现为作物减产。
【小问3详解】
农田遭受重金属镉污染后,因为重金属不易被分解,因而存在生物富集现象,故表现为农作物的镉含量会高于环境。
8. 人体失血会导致体内IL-1等促炎症类的免疫活性物质含量增多,造成组织和器官损伤。回答下列问题。
(1)免疫活性物质是由______细胞产生的。IL-1等促炎症类的免疫活性物质含量增多导致______中的体温调节中枢兴奋,使机体产热量______(填“大于”“小于”或“等于”)散热量,引起体温升高。
(2)过多的IL-l等物质作用于神经系统,通过下丘脑促进肾上腺皮质激素的分泌,从而______(填“促进”或“抑制”)IL-1的分泌,避免机体过度受损。下丘脑促进肾上腺皮质激素分泌的过程属于分级调节,分级调节的意义在于________________________。
(3)IL-1通过神经影响激素的分泌,再由激素对机体功能实施调节,这种调节方式称为______调节。
【答案】(1) ①. 免疫细胞或其他 ②. 下丘脑 ③. 大于
(2) ①. 抑制 ②. 分级调节可以放大激素的调节效应,形成多级反馈调节,有利于精细调控,从而维持机体的稳态 (3)神经—体液
【解析】
【分析】下丘脑、垂体、肾上腺之间形成分级调节机制,肾上腺皮质激素的合成与分泌受到下丘脑和垂体相关激素的调控,同时还存在肾上腺皮质激素对下丘脑和垂体的负反馈调节。
【小问1详解】
免疫活性物质是由免疫细胞或其他细胞产生的。IL-1等促炎症类的免疫活性物质含量增多导致下丘脑中的体温调节中枢兴奋,使机体产热量大于散热量,引起体温升高。
【小问2详解】
根据题意,通过下丘脑促进肾上腺皮质激素的分泌,经过一系列过程避免机体过度受损,而体内IL-1等促炎症类的免疫活性物质含量增多会造成组织和器官损伤,故肾上腺皮质激素的分泌会抑制IL-1的分泌。分级调节的意义在于分级调节可以放大激素的调节效应,形成多级反馈调节,有利于精细调控,从而维持机体的稳态。
【小问3详解】
IL-1通过神经影响激素的分泌,该过程为神经调节,再由激素对机体功能实施调节,该过程为体液调节,故整个过程的调节方式称为神经—体液调节。
9. “民以食为天,食以土为本”反映了人类—农业—土壤的关系。下图表示土壤中的部分生物类群及营养关系。
回答下列问题。
(1)区别不同土壤生物群落的重要特征是__________________。土壤线虫是土壤中含量最丰富的微型动物类群,调查其丰富度的方法是____________。若捕食性线虫是该土壤中的最高营养级,与杂食性线虫相比,捕食性线虫同化能量的去向不包括____________。
(2)农业生产中,牛粪还田可减少植食性线虫对植物根系的破坏,据图分析,可能的原因是________________________。除此外,牛粪还田还能促进光合作用,提高农作物产量,原因是______________________________。
(3)大量施用某些种类的氮肥,可能导致农田土壤线虫多样性下降。为防止该现象发生,可提出的合理施肥建议是________________________(答出1点即可)。
【答案】(1) ①. 群落的物种组成 ②. 取样器取样法 ③. 流向下一营养级
(2) ①. 牛粪还田后腐生真菌增加使食真菌线虫增加,引起捕食性线虫增加,植食性线虫因被大量捕食而减少进而减少了植食性线虫对根系的捕食 ②. 牛粪中的有机物被真菌等微生物分解后变成无机盐,进而可为植物的生长提供无机营养,另外微生物分解有机物的过程中产生大量二氧化碳,二氧化碳作为光合作用的原料促进了光合作用的暗反应过程,进而促进光合作用。
(3)增施有机肥(或实行秸秆还田)
【解析】
【分析】生态系统能量流动去向:一个营养级的生物所同化着的能量一般用于4个方面:一是呼吸消耗;二是用于生长、发育和繁殖,也就是贮存在构成有机体的有机物中。贮存在有机体的有机物中能量有一部分是死亡的遗体、残落物、排泄物等被分解者分解掉;另一部分是流入下一个营养级的生物体内,及未被利用的部分。
【小问1详解】
群落的物种组成是区别不同群落的重要特征。土壤线虫是土壤中含量最丰富的微型动物类群,调查其丰富度可采用取样器取样法进行。若捕食性线虫是该土壤中的最高营养级,与杂食性线虫相比,捕食性线虫同化能量的去向不包括流向下一营养级。其同化量的去向包括呼吸消耗能量和流向分解者的能量。
【小问2详解】
据图可知,动植物遗体、粪便等含有的有机物可用于真菌的消耗,其中的真菌可被食真菌线虫摄食,食真菌线虫又可被捕食性线虫摄食,可见牛粪中滋生的真菌为食真菌线虫提供了丰富的食物,进而使得捕食性线虫的数量增多,进而使得植食性线虫被捕食性线虫大量捕食,进而减少了植食性线虫对根系的伤害。除此外,牛粪还田还能促进光合作用,提高农作物产量,这是因为牛粪中的有机物被真菌等微生物分解后变成无机盐,进而可为植物的生长提供无机营养,另外微生物分解有机物的过程中产生大量二氧化碳,二氧化碳作为光合作用的原料促进了光合作用的暗反应过程,进而促进光合作用。
【小问3详解】
大量施用某些种类的氮肥,会导致土壤中有机物减少,进而减少了分解者(大多数细菌和真菌),进而使得食真菌线虫减少,因而可能导致农田土壤线虫多样性下降。为防止该现象发生,结合图示可以看出,增施有机肥是提高土壤中线虫多样性的有效措施。
10. 果蝇的红眼和白眼、长翅和残翅这两对相对性状各受一对等位基因控制,且这两对等位基因均不位于Y染色体上。现用纯合亲本进行杂交实验,结果如下。
回答下列问题。
(1)果蝇的长翅和残翅这对相对性状中,显性性状为______,判断依据是________________________。
(2)控制果蝇红眼和白眼的基因位于______染色体上。若白眼基因是由红眼基因突变而来,则红眼基因发生的是______(填“显性突变”或“隐性突变”)。
(3)F1雌雄果蝇杂交,受精时,配子的结合方式有______种,F2的白眼长翅果蝇与F1的白眼长翅果蝇基因型相同的概率是______。
【答案】(1) ①. 长翅 ②. 亲本长翅和残翅果蝇杂交,产生的后代无论雌雄均表现为长翅
(2) ① X ②. 显性突变
(3) ①. 16 ②. 1/8
【解析】
【分析】基因自由组合定律的实质是:位于非同源染色体上的非等位基因的分离或自由组合是互不干扰的;在减数分裂过程中,同源染色体上的等位基因彼此分离的同时,非同源染色体上的非等位基因自由组合。
【小问1详解】
题中杂交结果显示,长翅和残翅果蝇杂交,产生的后代无论雌雄均表现为长翅,说明长翅对残翅为显性,即显性性状为长翅。
【小问2详解】
白眼雌性和红眼雄性个体杂交,子代中红眼均为雌性,而白眼均为雄性,即性状表现与性别有关,说明控制果蝇红眼和白眼的基因位于X染色体上,且红眼对白眼为显性,据此可判断:若白眼基因是由红眼基因突变而来,则红眼基因发生的是“显性突变。
【小问3详解】
根据题1和2可知,若相关基因用A/a、B/b表示,则亲本的基因型可表示为AAXbXb、aaXBY,则F1雌雄果蝇的基因型为AaXBXb、AaXbY,二者均产生四种比例均等的配子,因此二者杂交,受精时,配子的结合方式有4×4=16种,F2的白眼长翅果蝇与F1的白眼长翅果蝇基因型相同的概率即为F2中基因型为AaXbY个体的概率为1/2×1/4=1/8。
11. 灰霉病菌会造成番茄减产、品质下降,几丁质酶能抑制灰霉病菌的生长。科研人员通过农杆菌转化法将几丁质酶基因EuCHITl导入番茄外植体,基因表达载体部分结构如图。
回答下列问题。
(1)除已标出的元件外,基因表达载体还必须有______。图中的终止子在EuCHIT1基因进行______的过程中作为终止信号。
(2)将构建好的重组Ti质粒转入农杆菌,再将含重组Ti质粒的农杆菌与番茄外植体共培养。共培养过程使用的培养基是______(填“牛肉膏蛋白胨”或“MS”)培养基,该过程旨在将EuCHIT1基因整合到番茄细胞的______上。为初步检测是否整合成功,培养基还需添加的抗生素为______。
(3)若转基因番茄表现为______,可在个体水平上说明EuCHIT1基因已成功表达。
(4)农业生产中,常将获得的转基因番茄与非转基因番茄间作种植,其目的是__________________。
【答案】(1) ①. 复制原点 ②. 转录
(2) ①. MS ②. 染色体DNA ③. 潮霉素
(3)抗灰霉病菌 (4)降低灰霉病菌种群中抗性基因频率的增长速率
【解析】
【分析】基因工程的基本操作步骤主要包括四步:①目的基因的获取;②基因表达载体的构建;③将目的基因导入受体细胞;④目的基因的检测与鉴定。
【小问1详解】
除已标出的元件外,基因表达载体还必须有复制原点,保证目的基因在宿主细胞中正常复制。图中的终止子在EuCHIT1基因进行转录的过程中作为终止信号,使转录过程在该部位停止下来,完成RNA的合成过程。
【小问2详解】
将构建好的重组Ti质粒转入农杆菌,再将含重组Ti质粒的农杆菌与番茄外植体共培养。由于共培养的对象是番茄外植体,因此,共培养过程使用的培养基是“MS”培养基,该过程旨在将EuCHIT1基因整合到番茄细胞的染色体DNA上。为初步检测是否整合成功,培养基还需添加的抗生素为草莓树,因为潮霉素和目的基因同时转入到外植体细胞的染色体DNA上,若转入成功,则转基因外植体细胞具有对潮霉素的抗性。
【小问3详解】
若转基因番茄表现为抗灰霉病菌,可在个体水平上说明EuCHIT1基因已成功表达,即获得的转基因番茄成功。
【小问4详解】
农业生产中,常将获得的转基因番茄与非转基因番茄间作种植,这样可以降低灰霉病菌种群中抗性基因频率的增长速率,避免转基因番茄抗性减弱。组别
生长环境
实验材料
实验处理
种子根的生长情况
甲
正常
野生型种子
/
正常
乙
盐胁迫
野生型种子
/
受抑制
丙
正常
茉莉酸合成缺失突变体种子
/
正常
丁
盐胁迫
茉莉酸合成缺失突变体种子
/
正常
新疆维吾尔自治区乌鲁木齐市天山区第八中学2023-2024学年高三二模考试生物试题 (原卷版+解析版): 这是一份新疆维吾尔自治区乌鲁木齐市天山区第八中学2023-2024学年高三二模考试生物试题 (原卷版+解析版),文件包含新疆维吾尔自治区乌鲁木齐市天山区第八中学2023-2024学年高三二模考试生物试题原卷版docx、新疆维吾尔自治区乌鲁木齐市天山区第八中学2023-2024学年高三二模考试生物试题解析版docx等2份试卷配套教学资源,其中试卷共16页, 欢迎下载使用。
2024届山西省平遥中学高三二模考试生物试题(原卷版+解析版): 这是一份2024届山西省平遥中学高三二模考试生物试题(原卷版+解析版),文件包含2024届山西省平遥中学高三二模考试生物试题原卷版docx、2024届山西省平遥中学高三二模考试生物试题解析版docx等2份试卷配套教学资源,其中试卷共16页, 欢迎下载使用。
2024届重庆市高三二模生物试题(原卷版+解析版): 这是一份2024届重庆市高三二模生物试题(原卷版+解析版),文件包含2024届重庆市高三二模生物试题原卷版docx、2024届重庆市高三二模生物试题解析版docx等2份试卷配套教学资源,其中试卷共33页, 欢迎下载使用。

