2024年江苏省徐州市中考一模化学试卷(解析版+原卷版)
展开一、选择题(每题2分,共20分)
1. 传统工艺是中华优秀传统文化的重要组成部分。下列传统工艺不涉及化学变化的是
A. 青铜器制造B. 铁冶炼
C. 瓷器烧制D. 楠木造船
【答案】D
【解析】
【详解】A、青铜器的制造,有新物质生成,属于化学变化,故A错误;
B、铁的冶炼,有新物质铁生成,属于化学变化,故B错误;
C、瓷器烧制,涉及燃烧,有新物质生成,属于化学变化,故C错误;
D、楠木造船,只是形状的改变,没有新物质生成,属于物理变化,故D正确;
故选:D。
2. 下列关于酸和碱的说法错误的是
A. 正常的雨水中因溶有二氧化碳,通常显酸性
B. 锰(Mn)比锌活泼,所以能与稀硫酸反应生成氢气
C. 37%的盐酸可以加热浓缩为98%的浓盐酸
D. 滴入酚酞试液后变红的溶液一定呈碱性
【答案】C
【解析】
【详解】A、空气中含有二氧化碳,二氧化碳溶于水,与水反应生成碳酸,碳酸显酸性,选项正确;
B、排在氢前的金属能与硫酸反应生成氢气,锌排在氢前,锰(Mn)比锌活泼,所以锰排在氢前,能与硫酸反应生成氢气,选项正确;
C、盐酸是氯化氢溶液,氯化氢在水中的溶解能力有限,质量分数达不到98%,且37%的盐酸为浓盐酸,浓盐酸具有挥发性,会挥发出氯化氢气体,同时加热使氯化氢的溶解度变小,会使气体析出的更多,所以质量分数会变小,选项错误;
D、碱性溶液能使酚酞试液变红,所以滴入酚酞试液后变红的溶液一定呈碱性,选项正确;
故选C。
3. 化学实验操作要科学规范。下列实验操作正确的是
A. 蒸发结晶过程中,停止加热时仍不断搅拌
B. 测定溶液的pH时,应先将pH试纸润湿
C. 过滤操作时将悬浊液直接倒入漏斗内
D. 配制溶液时,将多余的药品直接放回原瓶
【答案】A
【解析】
【详解】A、蒸发结晶过程中,停止加热时仍不断搅拌,防止局部温度过高,造成液体飞溅.,故A操作正确;
B、测定溶液的pH时,若将pH试纸润湿,会对溶液造成稀释,故不能将pH试纸润湿,故B操作错误;
C、过滤液体时,注意“一贴、二低、三靠”的原则,过滤时不能将悬浊液直接倒入漏斗,应用玻璃棒进行引流,故C操作错误;
D、对化学实验中的剩余药品,既不能放回原瓶,也不可随意丢弃,更不能带出实验室,应放入指定的容器内,故D操作错误;
故选:A。
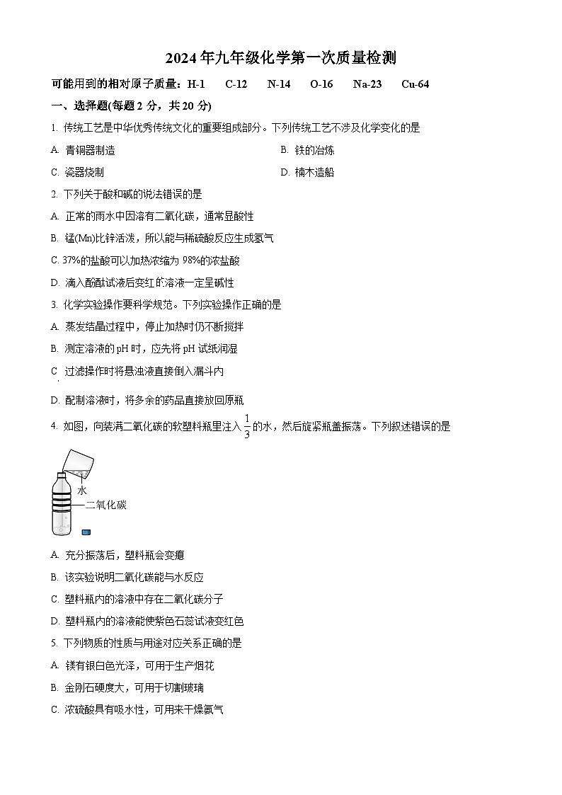
4. 如图,向装满二氧化碳的软塑料瓶里注入的水,然后旋紧瓶盖振荡。下列叙述错误的是
A. 充分振荡后,塑料瓶会变瘪
B. 该实验说明二氧化碳能与水反应
C. 塑料瓶内的溶液中存在二氧化碳分子
D. 塑料瓶内的溶液能使紫色石蕊试液变红色
【答案】B
【解析】
【详解】A、向集满二氧化碳的塑料瓶中加入水,由于二氧化碳能够溶于水,瓶内的压强减小,在外界大气压的作用下,塑料瓶会变瘪,故A不符合题意;
B、二氧化碳溶于水也能使瓶内气压减小,瓶子变瘪,故无法通过本实验验证二氧化碳可以和水反应,故B符合题意;
C、二氧化碳能溶于水,溶于水后,塑料瓶内的溶液中存在二氧化碳分子,故C不符合题意;
D、二氧化碳能和水反应生成碳酸,酸能使紫色石蕊试液变红,故D不符合题意。
故选B。
5. 下列物质的性质与用途对应关系正确的是
A. 镁有银白色光泽,可用于生产烟花
B. 金刚石硬度大,可用于切割玻璃
C. 浓硫酸具有吸水性,可用来干燥氨气
D. 碳酸氢铵受热易分解,可作化肥
【答案】B
【解析】
【详解】A、镁可作烟花,是因为镁燃烧时发出耀眼的白光,故A错误;
B、金刚石可用于切割玻璃,是因为金刚石硬度大,故B正确;
C、浓硫酸具有吸水性,可以用来干燥中性和酸性气体,氨气是碱性气体可以和浓硫酸发生反应,故C错误;
D、碳酸氢铵可作氮肥,是因为其中含有氮元素,属于氮肥,故D错误。
故选B。
6. 硝酸钾、氯化钠的溶解度曲线如图所示。下列有关说法错误的是
A. 硝酸钾的溶解度受温度影响比氯化钠大
B. 40℃时,硝酸钾饱和溶液的溶质质量分数为63.9%
C. t℃时,等质量的两种物质的饱和溶液中溶质质量相等
D. 40℃时,将163.9g硝酸钾的饱和溶液降温至20℃,析出晶体的质量是32.3g
【答案】B
【解析】
【详解】A.由硝酸钾、氯化钠的溶解度曲线图可知,硝酸钾的溶解度受温度影响比氯化钠大,故A正确;
B.由溶解度曲线图可知,40℃时,硝酸钾的溶解度为63.9g,40℃时,硝酸钾饱和溶液的溶质质量分数为:,故B错误;
C.由溶解度曲线图可知,t℃时,硝酸钾、氯化钠的溶解度相等,所以t℃时,等质量的两种物质的饱和溶液中溶质质量相等,故C正确;
D.由溶解度曲线图可知,40℃时,硝酸钾的溶解度为63.9g,163.9g硝酸钾的饱和溶液中溶质的质量为63.9g,溶剂的质量为100g,20℃时,硝酸钾的溶解度为31.6g,所以40℃时,将163.9g硝酸钾的饱和溶液降温至20℃,析出晶体的质量是:63.9g-31.6g=32.3g,故D正确。
故选:B。
7. 下列对有关化学事实的分析正确的是
A. 蔗糖水溶液不导电,说明蔗糖以分子的形式存在于水中
B. 铝制品有良好的耐腐蚀性,说明常温下铝不易与氧气反应
C. 碳铵和草木灰混合使用,可以供给农作物更多营养元素
D. 能够给人体提供能量的物质只有食物中的糖类和油脂
【答案】A
【解析】
【详解】A、若溶液中存在着大量的能够自由移动的阴、阳离子,则溶液能够导电,但是蔗糖水溶液不导电,说明蔗糖以分子的形式存在于水中,说法正确;
B、铝制品有良好的耐腐蚀性,是因为铝易与空气中的氧气反应生成致密的氧化铝薄膜包在表面,阻止反应进行,说法错误;
C、碳铵和草木灰反应生成氨气,降低肥效,说法错误;
D、糖类、油脂、蛋白质都是能够给人体提供能量的物质,说法错误。
故选A。
8. 奥司他韦胶囊是治疗甲型流感的特效药,奥司他韦化学式为C16H28N2O4,下列说法正确的是
A. 从微观结构上看:奥司他韦中含有1个氮气分子
B. 从物质分类上看:奥司他韦属于有机高分子化合物
C. 从宏观组成上看:奥司他韦由碳、氢、氮、氧四种元素组成
D. 从质量占比上看:奥司他韦中氢元素和氧元素的质量比为7:1
【答案】C
【解析】
【详解】A、C16H28N2O4中不含氮气,则不含氮分子,该选项说法不正确;
B、有机高分子化合物的相对分子质量大到几万、甚至几十万,C16H28N2O4的相对分子质量=12×16+28+14×2+16×4=312,不属于有机高分子化合物,故选项说法不正确;
C、由化学式可知,C16H28N2O4由碳、氢、氮、氧四种元素组成,该选项说法正确;
D、C16H28N2O4中氢元素和氧元素的质量比为(1×28):(16×4)=7:16,该选项说法不正确。
故选C。
9. 下列实验操作能达到实验目的的是
A 鉴别蚕丝与羊毛:取样,灼烧,闻气味
B. 除去二氧化碳中少量一氧化碳:将气体在密闭容器中进行点燃
C. 检验氢氧化钠溶液是否变质:取样,滴加过量稀盐酸,观察有无气泡生成
D. 分离氯酸钾制取氧气后的混合物获得二氧化锰:溶解、过滤、蒸发结晶
【答案】C
【解析】
【详解】A、蚕丝、羊毛线主要成分都是蛋白质,取样,灼烧,闻气味,均产生烧焦羽毛的气味,不能鉴别,选项错误;
B、二氧化碳不支持燃烧,一氧化碳不能被点燃,达不到实验目的,选项错误;
C、变质后的氢氧化钠溶液中含有碳酸钠,碳酸钠能与稀盐酸反应生成二氧化碳气体,取样,加入过量的稀盐酸,观察到有气泡冒出,证明氢氧化钠变质,选项正确;
D、氯酸钾分解生成氯化钾和氧气,其中二氧化锰是催化剂,故混合物中含有氯化钾和二氧化锰,氯化钾溶于水,二氧化锰不溶,加水溶解后过滤得到二氧化锰,再对二氧化锰进行洗涤干燥即可,蒸发结晶得到的是氯化钾,选项错误。
故选C。
10. 硫化氢(H2S)是一种有毒气体,烟气中的H2S常用Fe2(SO4)3溶液脱除,其原理如图所示,下列说法错误的是
A. 血红蛋白中含有铁元素,FeSO4可用于治疗缺铁性贫血
B. 该脱硫过程不需要持续补充Fe2(SO4)3溶液
C. 脱硫过程的总反应为2H2S+O22S+2H2O
D. 反应过程中只有硫元素和氧元素的化合价发生了变化
【答案】D
【解析】
【详解】A、血红蛋白中含铁元素,缺铁会导致贫血,硫酸亚铁可补充铁元素,治疗缺铁性贫血,不符合题意;
B、由图可知,反应Ⅰ中硫酸铁是反应物,反应Ⅱ中硫酸铁是生成物,可以循环使用,故该脱硫过程不需要持续补充Fe2(SO4)3溶液,不符合题意;
C、由图可知,该脱硫过程的总反应为硫化氢和氧气在一定条件下反应生成硫和水,该反应的化学方程式为:,不符合题意;
D、硫化氢中氢元素显+1价,硫元素显-2价,硫单质中硫元素化合价为0,硫酸铁中铁元素显+3价,氧元素显-2价,硫元素显+6价,硫酸亚铁中铁元素显+2价,硫元素显+6价,氧元素显-2价,硫酸中氢元素显+1价,氧元素显-2价,硫元素显+6价,水中氢元素显+1价,氧元素显-2价,氧气中氧元素化合价为0,故反应过程中,S、O、Fe元素的化合价发生了变化,符合题意。
故选D。
二、填空题(本大题共有3小题,共15分)
11. 同学们为探索化学在社会发展中起到的作用,收集到以下六种物品。
(1)图中使用无机非金属材料生产的物品是_______(填序号,下同)。
(2)图中属于化石燃料的是_______。
(3)一方面化学在人类生存和提高生活质量中起到重要作用。如_______。另一方面化学科技的发展也带来了挑战,如_______。
结论:化学是一把双刃剑。因此在发展化学科技的同时,还应顾及对环境的影响。
【答案】(1)① (2)④
(3) ①. 金属的冶炼,使人们住上了各式楼房,乘坐上各种交通工具 ②. 化肥农药的应用提高了粮食产量,但不合理的应用会造成水体的污染
【解析】
【小问1详解】
无机非金属材料包括玻璃、陶瓷、水泥,故图中使用无机非金属材料生产的物品是①;
【小问2详解】
化石燃料包括煤、石油、天然气,故图中属于化石燃料的是④;
【小问3详解】
化学在保证人类生存和提高生活质量中的重要作用,例如金属的冶炼,使人们住上了各式楼房,乘坐上各种交通工具;新燃料开发、新材料的研制推动了航天技术的发展;但同时化学科技的发展也带来了挑战,例如化肥农药的应用提高了粮食产量,但不合理的应用会造成水体的污染;塑料的生产给人们的生活带来便利,但不合理的应用会导致白色污染。
12. 水和溶液在生产生活中有着广泛的应用。
(1)“生命吸管”是一种便携式净水器,能除去天然水中的多种杂质,其结构如图所示。它涉及的净水方法主要有过滤、_______和_______。“生命吸管”虽广泛使用,但海上应急却不能使用,原因可能是_______。若想验证此装置净化后得到的水是硬水还是软水,可以加入_______。
(2)生理盐水能维持人体细胞正常的生理功能。
①构成氯化钠的微粒是_______(填写离子符号)。
②实验室用20%的氯化钠溶液配制500g0.9%的生理盐水,需要加入水_______g。
【答案】(1) ①. 吸附 ②. 消毒 ③. 不能除去海水中的盐类物质 ④. 肥皂水
(2) ①. 、 ②. 477.5
【解析】
【小问1详解】
“生命吸管”是一种便携式净水器,能除去天然水中的多种杂质,由图可知,它涉及的净水方法主要有过滤、吸附和消毒;
“生命吸管”虽广泛使用,但海上应急却不能使用,原因是不能除去海水中的盐类物质;
若想验证此装置净化后得到的水是硬水还是软水,可以加入肥皂水;
【小问2详解】
①氯化钠由钠离子和氯离子构成,离子符号为、;
②实验室用20%的氯化钠溶液配制500g0.9%的生理盐水,设需要20%的氯化钠溶液质量为x,则,解得x=22.5g,故需要加水的质量为500g-22.5g= 477.5g。
13. 2023年杭州亚运会主火炬燃料为“零碳甲醇(CH3OH)”,利用废气中的CO2热催化加氢合成,实现了二氧化碳的减排和再利用,其原理如图所示。
(1)光伏发电是将_______转化电能。
(2)煅烧炉中发生反应的化学方程式为_______,其基本反应类型是_______。
(3)合成甲醇的过程中,参加反应的H2和B的分子个数比为_______。
【答案】(1)太阳能 (2) ①. ②. 分解反应
(3)3:1
【解析】
【小问1详解】
光伏发电是利用太阳光提供能量,将太阳能转化为电能;
【小问2详解】
煅烧炉中发生反应为碳酸钙高温煅烧生成氧化钙和二氧化碳,该反应的化学方程式为:;
该反应符合“一变多”的特点,属于分解反应;
小问3详解】
碳酸钙高温煅烧生成氧化钙和二氧化碳,故B为二氧化碳,由图可知,合成甲醇的反应为二氧化碳和氢气在一定条件下反应生成甲醇和水,该反应的化学方程式为:,则参加反应的H2和B的分子个数比为:3:1。
三、实验与探究题(本大题共有2小题,共25分)
14. 请根据下列实验装置图回答有关问题。
(1)装置B中作为反应容器的仪器名称是_______。
(2)若用装置B和F制取二氧化碳,有关反应的化学方程式为_______,收集气体时应将a和_______(填“b”或“c”)相连,为验证二氧化碳的性质,另一端连接G装置,如图表示G中溶液的pH与实验时间的变化关系曲线。已知:此实验条件下Na2CO3溶液的pH=11.6,NaHCO3溶液的pH=8.3。实验50s时烧杯中的溶质是_______。
(3)若将装置A和E连接制取氧气,则A中反应的化学方程式为_______,试管中棉花的作用是_______,根据燃烧条件分析棉花没有燃烧的主要原因是_______。
(4)收集某种气体时仅能选用装置D,说明该气体具有的物理性质是_______和_______。
(5)如图装置可用于实验室多次连续进行氧气的制取和性质的实验。
①打开弹簧夹,在燃烧匙中点燃硫粉,丁试管中为稀KMnO4溶液,丁装置可观察到现象是_______。
②实验过程中需要0.64g氧气,至少需要准备5%的过氧化氢溶液多少克_______?(写出计算过程)
【答案】(1)锥形瓶 (2) ①. ②. b ③. Na2CO3、NaHCO3
(3) ①. ②. 防止固体粉末进入导管 ③. 温度没有得到棉花的着火点
(4) ①. 可溶于水 ②. 密度比空气小
(5) ①. 红色逐渐褪去 ②. 解:设需要过氧化氢溶质的质量为x
至少需要准备5%的过氧化氢溶液质量为
答:实验过程中需要0.64g氧气,至少需要准备5%的过氧化氢溶液27.2g。
【解析】
【小问1详解】
装置B中作为反应容器的仪器是锥形瓶;
【小问2详解】
实验室用大理石和稀盐酸反应制取二氧化碳,反应原理是碳酸钙与盐酸反应生成氯化钙水和二氧化碳,故方程式为;
二氧化碳密度比空气大,选用F装置收集应长进短出,所以收集气体时应将a与b相连;
已知:此实验条件下Na2CO3溶液的pH=11.6,NaHCO3溶液的pH=8.3。实验50s时溶液的pH在11.6和8.3之间,所以此时的溶质为碳酸钠和碳酸氢钠两种;
【小问3详解】
A装置为固体加热型发生装置,管口有棉花,所以应选用高锰酸钾制氧,高锰酸钾加热生成锰酸钾、二氧化锰和氧气,故化学方程式为:;
为了防止高锰酸钾粉末进入导管,使导管堵塞,所以在管口放一团棉花;
棉花属于可燃物,与氧气接触,但没有燃烧,主要原因是温度未达到棉花的着火点;
【小问4详解】
D装置为向下排空气法收集装置,可采用向下排空气法收集,说明气体密度比空气小,仅能选用装置D,说明不能选用排水法收集,说明该气体能溶于水;
【小问5详解】
①过氧化氢在二氧化锰作催化剂的条件下分解产生水和氧气,丙中的硫在氧气中燃烧生成二氧化硫,二氧化硫能使高锰酸钾溶液的红色褪去;
②见答案。
15. 宋朝王希孟的《千里江山图》历经千年,依旧色彩艳丽的关键在于使用了石青、石绿、赭石等传统颜料。某化学兴趣小组对石青和石绿的性质进行了以下探究。
查阅资料:石青的主要成分是2CuCO3•Cu(OH)2,石绿的主要成分是CuCO3•Cu(OH)2,都可称为碱式碳酸铜;碱式碳酸铜的化学式可表示为xCuCO3•yCu(OH)2,其中“•”表示合的意思,x、y为正整数;CuCO3、Cu(OH)2受热时会分解得到相应的氧化物。
I.探究石青和石绿的化学性质
(1)《本草纲目》载:铜得紫阳之气(二氧化碳、水蒸气、氧气)而生绿,绿久则成石,谓之石绿。请用化学方程式表示石绿的形成过程:_______。
(2)取少量石青粉末于试管中,充分加热后观察到试管中固体变黑,产生的气体通入到盛有澄清石灰水的烧杯中,溶液变浑浊。该黑色固体为_______(填化学式)。
(3)取少量石绿粉末于试管中,加入足量稀硫酸,观察到固体溶解,产生气泡,溶液由无色变成蓝色。溶液中含有的盐类物质为_______(填化学式)。
结论:碱式碳酸铜受热可分解,且可与酸反应。
II.测定某种碱式碳酸铜[为xCuCO3•yCu(OH)2]的组成。
利用如图所示装置进行实验(实验中每一步吸收都是完全的)。
(4)实验步骤如下:①连接好装置,_______;②装入药品:③打开活塞K,鼓人空气;④一段时间后关闭活塞K,称量相关装置的质量;⑤点燃酒精灯,至装置B中无气泡产生;⑥打开活塞K,鼓入空气;⑦熄灭酒精灯;⑧一段时间后关闭活塞K,称量相关装置质量。
注:碱石灰主要成分为氢氧化钠和氧化钙固体,能吸收水和二氧化碳。
(5)C装置中U形管内碱石灰的作用是_______。
(6)若碱式碳酸铜已完全分解,实验后装置B增重4.5g,装置C增重4.4g,则该碱式碳酸铜的化学式可表示为_______。
III.感悟青绿
在古代,广义上青色可以代指绿色一蓝色一紫色一黑色,“青色”在文化意义上是一种虚指的颜色,常见的有玄青(氧化铜),曾青(硫酸铜),丹青(铜),青绿(碱式碳酸铜),这些颜色是中国文化的一个缩影。
(7)“曾青转化为丹青”的化学反应原理是_______(用化学方程式表示)。
【答案】(1)
(2)CuO (3)CuSO4
(4)检查装置气密性 (5)吸收空气中的二氧化碳和水
(6)
(7)
【解析】
【小问1详解】
铜得紫阳之气(二氧化碳、水蒸气、氧气)而生绿,绿久则成石,谓之石绿,即铜在二氧化碳、水蒸气、氧气的共同作用下生成石绿(主要成分是CuCO3•Cu(OH)2),则用化学方程式表示石绿的形成过程为;
【小问2详解】
CuCO3、Cu(OH)2受热时会分解得到相应的氧化物,即碳酸铜受热分解生成氧化铜和二氧化碳,氢氧化铜受热分解生成氧化铜和水,故取少量石青粉末(主要成分是2CuCO3•Cu(OH)2)于试管中,充分加热后观察到试管中固体变黑,则该黑色固体为氧化铜(CuO);
【小问3详解】
取少量石绿粉末(主要成分是CuCO3•Cu(OH)2)于试管中,加入足量稀硫酸,观察到固体溶解,产生气泡,溶液由无色变成蓝色,说明碳酸铜能与稀硫酸反应生成硫酸铜、二氧化碳和水,氢氧化铜能与稀硫酸反应生成硫酸铜和水,故溶液中含有的盐类物质为硫酸铜(CuSO4);
【小问4详解】
连接好装置后,需要检查装置气密性,防止装置漏气,影响实验;
【小问5详解】
C装置中U形管内碱石灰的作用是:吸收空气中的二氧化碳和水,防止空气中的二氧化碳和水影响实验结果;
【小问6详解】
若碱式碳酸铜已完全分解,实验后装置B增重4.5g,则生成水的质量为4.5g;装置C增重4.4g,则生成二氧化碳的质量为4.4g,根据质量守恒定律可知化学反应前后元素种类、质量不变,因此生成水中的氢元素质量与氢氧化铜中氢元素的质量相同,则氢氧化铜的质量为;生成的二氧化碳中碳元素的质量与碳酸铜中碳元素的质量相同,则碳酸铜的质量为,则,解得,故该碱式碳酸铜的化学式表示为;
小问7详解】
“曾青(硫酸铜)转化为丹青(铜)”的化学反应原理可以是铁与硫酸铜反应生成铜与硫酸亚铁,化学方程式为。
2024年江苏省徐州市中考一模化学试题(原卷版+解析版): 这是一份2024年江苏省徐州市中考一模化学试题(原卷版+解析版),文件包含2024年江苏省徐州市中考一模化学试题原卷版docx、2024年江苏省徐州市中考一模化学试题解析版docx等2份试卷配套教学资源,其中试卷共17页, 欢迎下载使用。
2024年江苏省无锡市部分中学中考化学一模试卷(原卷版+解析版): 这是一份2024年江苏省无锡市部分中学中考化学一模试卷(原卷版+解析版),文件包含2024年江苏省无锡市部分中学中考化学一模试卷原卷版docx、2024年江苏省无锡市部分中学中考化学一模试卷解析版docx等2份试卷配套教学资源,其中试卷共42页, 欢迎下载使用。
2024年江苏省南京市中考化学一模练习卷(原卷版+解析版): 这是一份2024年江苏省南京市中考化学一模练习卷(原卷版+解析版),文件包含2024年江苏省南京市中考化学一模练习卷原卷版docx、2024年江苏省南京市中考化学一模练习卷解析版docx等2份试卷配套教学资源,其中试卷共26页, 欢迎下载使用。

