第一篇 专题二 培优点1 板块模型的综合分析-2024年高考物理大二轮复习
展开
这是一份第一篇 专题二 培优点1 板块模型的综合分析-2024年高考物理大二轮复习,文件包含第一篇专题二培优点1板块模型的综合分析pptx、第一篇专题二培优点1板块模型的综合分析docx、专题二培优点1板块模型的综合分析docx等3份试卷配套教学资源,其中试卷共13页, 欢迎下载使用。
培优点1 板块模型的综合分析
1.用动力学解决板块模型问题的思路
2.滑块和木板组成的系统所受的合外力为零时,优先选用动量守恒定律解题;若地面不光滑或受其他外力时,需选用动力学观点解题。3.应注意区分滑块、木板各自相对地面的位移和它们的相对位移。用运动学公式或动能定理列式时位移指相对地面的位移,求系统摩擦生热时用相对位移(或相对路程)。
如图甲所示,质量M=1.5 kg的长木板静止在足够大的水平地面上,一小物块以v0=10 m/s的速度从左端滑上长木板后,不能从长木板的右端掉落,其运动的v-t图像如图乙所示。取重力加速度大小g=10 m/s2,求:(1)小物块与长木板间因摩擦产生的热量Q;
根据题意由题图乙可知,0~2 s内小物块与长木板发生相对运动,t=2 s时,小物块与长木板具有相同速度2 m/s,之后一起匀减速,连接坐标原点与(2,2)点,即为长木板的v-t图像,如图所示设小物块的质量为m,小物块与长木板间的动摩擦
因数为μ1,长木板与地面间的动摩擦因数为μ2,前2 s内小物块的加速度大小为a1,长木板的加速度大小为a2,2 s后小物块和长木板一起做匀减速直线运动时的加速度大小为a3,由牛顿第二定律有
μ1mg=ma1μ1mg-μ2(m+M)g=Ma2μ2(M+m)g=(M+m)a3
联立解得m=1 kg,μ1=0.4,μ2=0.1由图像可得,0~2 s内小物块的位移为
小物块与长木板间因摩擦产生的热量Q=μ1mg(x1-x2)=40 J
(2)2~4 s内静摩擦力对长木板的冲量I。
答案 2 N·s,方向向右
设2~4 s内长木板受到小物块的静摩擦力大小为Ff,该静摩擦力的方向向右,则有Ff=ma3I=FfΔt联立并代入数据解得I=2 N·s,方向向右。
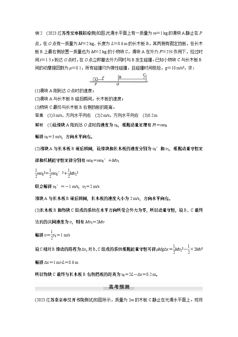
(2023·江苏淮安市模拟检测)如图,光滑水平面上有一质量为m=1 kg的滑块A静止在P点,在O点有一质量为M=2 kg、长度为L=0.6 m的长木板B,其两侧有固定挡板,在长木板B上最右侧放置一质量也为M=2 kg的小物块C,滑块A在外力F=2 N作用下,经过时间t=1.5 s到达O点时,在O点立即撤去外力同时与B发生碰撞。已知小物块C与长木板B间的动摩擦因数为μ=0.1,所有碰撞均为弹性碰撞,且碰撞时间极短,g=10 m/s2,求:(1)滑块A刚到达O点时的速度;
答案 3 m/s,方向水平向右
设滑块A刚到达O点时的速度为v0,根据动量定理有Ft=mv0解得v0=3 m/s,方向水平向右。
(2)滑块A与长木板B碰后瞬间,长木板的速度;
答案 2 m/s,方向水平向右
滑块A与长木板B碰后瞬间,设滑块和长木板的速度分别为v0′和v1,根据动量守恒定律和机械能守恒定律分别有mv0=mv0′+Mv1
联立解得v0′=-1 m/s,v1=2 m/s滑块A与长木板B碰后瞬间,长木板的速度大小为2 m/s,方向水平向右。
(3)物块C最终与长木板B右侧挡板的距离。
长木板B和物块C组成的系统在水平方向所受合外力为零,所以动量守恒,设B、C最终达到的共同速度为v,则有Mv1=2Mv
解得Δx=1 m>L=0.6 m所以物块C最终与长木板B右侧挡板的距离为x0=2L-Δx=0.2 m。
(2023·江苏南京市汉开书院测试)如图所示,质量为2m的木板C静止在光滑水平面上。现将速度分别为v0、2v0的木块A、B同时放上木板,运动方向如图,木块的质量均为m,A、B间的距离为d,木块与木板之间的动摩擦因数均为μ,木板足够长,重力加速度为g,求:(1)木块A在木板C上的滑行时间t;
A、B刚放上C时,设A做加速度大小为aA的匀减速直线运动,根据牛顿第二定律可得μmg=maA设C做加速度大小为aC的匀加速直线运动,根据牛顿第二定律可得μmg+μmg=2maC设滑行时间t后A与C的共同速度为v1,则有v1=v0-aAt=aCt
(2)木块A、B运动过程中因摩擦产生的总热量Q;
A、B和C组成的系统动量守恒,设共同速度为v2,则有mv0+m·2v0=(m+m+2m)·v2
以A、B和C组成的系统为对象,根据能量守恒可得
(3)运动过程中木块A和木块B间的最大距离L。
A与B的最大距离L=d+ΔxB-ΔxA
1.(2022·江苏南通市诊断)如图甲所示,长木板静止在光滑水平地面上,质量为m的滑块以水平初速度v0由木板左端恰能滑至木板的右端与木板相对静止。若将木板分成长度相等的两段(如图乙),滑块仍以v0从木板左端开始滑动,已知滑块运动过程中所受摩擦力不变。则下列分析正确的是A.滑块滑到木板的右端后飞离木板B.滑块滑到木板的右端前就与木板 保持相对静止C.两过程滑块的动量变化相同D.两过程系统产生的热量相等
在第一次滑块运动过程中,滑块与木板之间的摩擦力使整个木板一直加速,第二次滑块先使整个木板加速,运动到右半部分后左半部分停止加速,只有右半部分加速,加速度大于第一次的对应过程的加速度,故第二次滑块与右边木板将更早达到共同速度,因此第二次滑块没有运动到最右端,故A错误,B正确;
根据动量守恒定律可知两过程中滑块最后的速度不同,则两过程滑块的动量变化不同,故C错误;根据摩擦力乘以相对位移等于产生的热量,知在第二次木板上相对运动的位移没有在第一次木板上的大,所以产生的热量小于在第一次木板上滑行产生的热量,故D错误。
2.质量为m1=4 kg的木板放在光滑的水平面上,其上放置一个质量m2=2 kg的小物块,木板和物块间的动摩擦因数为0.4,木板的长度为4 m,物块可视为质点,现用一大小为F=16 N的力作用在物块上,下列说法正确的是(g取10 m/s2)A.木板的加速度为1.5 m/s2B.物块的加速度为6 m/s2C.经过3 s物块从木板上滑离D.物块离开木板时的速度为8 m/s
对木板,由牛顿第二定律可得μm2g=m1a1,解得a1=2 m/s2,对物块,由牛顿第二定律可得F-μm2g=m2a2,解得a2=4 m/s2,A、B错误;
物块离开木板时的速度为v2=a2t=8 m/s,D正确。
3.(2023·江苏盐城市、南京市期末)质量为m的矩形木板ae放在光滑水平面上,b、c、d是ae的4等分点。质量为M的物块以一定的初速度从a点水平滑上粗糙木板,物块的宽度不计,且m
相关试卷
这是一份第一篇 专题二 第六讲 功与功率 功能关系-2024年高考物理大二轮复习,文件包含第一篇专题二第6讲功与功率功能关系pptx、第一篇专题二第6讲功与功率功能关系docx、专题二第6讲功与功率功能关系docx等3份试卷配套教学资源,其中试卷共21页, 欢迎下载使用。
这是一份高考物理一轮复习重难点逐个突破专题21板块模型动力学分析(原卷版+解析),共34页。试卷主要包含了 不受拉力作用的板块模型等内容,欢迎下载使用。
这是一份高考物理一轮复习重难点逐个突破专题38传送带模型板块模型能量分析(原卷版+解析),共41页。试卷主要包含了系统产生的内能,5 J,8 J,5J等内容,欢迎下载使用。

