2024年广东省茂名市化州市中考一模化学试题(原卷版+解析版)
展开说明:1.本试卷分为第I卷和第II卷(8页),答题卡(4页),共12页。
2.考试时间为60分钟,全卷满分100分。
3.考试开始前先在答题卡上填上学校、姓名、准考证号等相应的内容。
4.从第I卷各小题答案选项中选择正确的答案编号涂写在答题卡相应位置上,答在试卷上无效;第II卷必须用黑色钢笔或签字笔答在答题卡上。考试结束,试卷不收回、答题卡收回。
5.可能用到的相对原子质量:H-1 C-12 N-14 O-16 S-32 Fe-56 Cu-64
第I卷
一、选择题:本大题共15小题,每小题3分,共45分。在每小题给出的四个选项中,只有一项是符合题目要求的。
1. 下列新年活动中,主要利用了化学变化的是
A. 敲钟迎新B. 燃放礼花C. 制作冰雕D. 张贴对联
2. 高铁是中国一张靓丽的名片,车厢内禁止吸烟须张贴的标志是
A. B. C. D.
3. 元素周期表是学习化学的工具。发现元素周期律并编制元素周期表的化学家是
A. 阿伏加德罗B. 张青莲C. 门捷列夫D. 道尔顿
4. 空气是一种宝贵的自然资源。下列有关空气及其成分的说法中,正确的是
A. 洁净的空气是纯净物
B. 氧气是空气中含量最多气体
C. 稀有气体含量少,没有利用价值
D. 氮气化学性质不活泼,常用作保护气
5. “关爱生命”是人类永恒的主题。下列不符合这一主题的是
A. 进入久未开启的菜窖前,要做灯火实验
B. 食用含铁丰富的食物可预防缺铁性贫血
C. 福尔马林可用来制作动物标本,但不能浸泡水产品
D. 长期饮用硬水可以补钙,有益人体健康
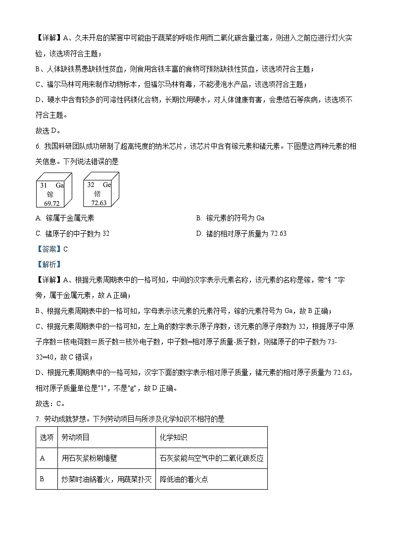
6. 我国科研团队成功研制了超高纯度的纳米芯片,该芯片中含有镓元素和锗元素。下图是这两种元素的相关信息。下列说法错误的是
A. 镓属于金属元素B. 镓元素的符号为Ga
C. 锗原子的中子数为32D. 锗的相对原子质量为72.63
7. 劳动成就梦想。下列劳动项目与所涉及化学知识不相符的是
A. AB. BC. CD. D
8. 在一个密闭容器中放入物质 X、Y、Z、W 发生化学反应,一段时间后,测得有关数据如下表,则关于此反应的认识错误的是
A. 此反应为分解反应B. 待测物质的值为15
C. 参加反应的W的质量为25gD. 物质Z可能是该反应的催化剂
9. 吸烟有害健康。香烟烟气中含有几百种对人体有害的物质,毒害作用很大的有一氧化碳、尼古丁和含有致癌物的焦油等。下列有关尼古丁(化学式为)的说法正确的是
A. 尼古丁完全燃烧只生成和
B. 尼古丁中碳元素的质量分数最大
C. 尼古丁中碳、氢、氮元素的质量比为
D. 尼古丁由10个碳原子、14个氢原子、2个氮原子构成
10. 人类的日常生活和工业生产离不开水,下列有关说法不正确的是
A. 将氢氧化钠固体溶于水,温度会升高
B. 蒸馏海水和电解水的过程中水发生的都是物理变化
C. 用水能区分固体碘和高锰酸钾
D. 配制200g49%的硫酸溶液,可选用试剂:100g水和100g98%的浓硫酸
11. 如图为我国“十三五”期间能源消费结构占比统计图。下列说法不正确的是
A. 煤炭、石油、天然气是不可再生能源,非化石能源有风能、太阳能等
B. 煤炭消费占比下降,能源消费结构向清洁低碳转变
C. 煤炭燃烧产生的CO2会造成酸雨,对环境影响大
D. 氢气是清洁的高能燃料,液氢已被应用于航天等领域
12. 某同学进行水的组成及变化的探究,其中操作错误的是
A. 检验氧气B. 氢气验纯
C. 点燃氢气D. 熄灭酒精灯
13. “人造树叶”是一种新型材料。光照时,CO2和H2O在“人造树叶”的催化下反应,其微观图示如下,下列说法错误的是
A. 该反应前后原子的个数不变
B. 由图可知,乙醇的化学式为C2H5OH
C. 参加反应的CO2和H2O的分子个数比为1:1
D. 该反应可以缓解温室效应,又能产生燃料,并释放O2
14. 形成正确的学科观念有助于更深层次理解化学学科。下列描述中,错误的是
A. 转化观:Fe与Fe3O4一定条件下可以相互转化
B. 微粒观:氯化钠是由Na+和Cl-构成的
C. 组成观:氧气和臭氧(O3)都是由氧元素组成的
D. 守恒观:2gH2在18gO2中燃烧生成20g水
15. 如图是a、b、c三种固体物质(不含结晶水)的溶解度曲线,下列说法正确的是
A. a的溶解度大于b的溶解度
B. t1℃时,a、c两种物质的饱和溶液中,溶质质量分数相等
C. 将t1℃饱和的c溶液升温到t2℃,得到的是不饱和溶液
D. 将t2℃时等质量a、b、c三种物质的饱和溶液降温到t1℃时,所得溶液中溶质质量分数由大到小的顺序为:b>a=c
第II卷
二、非选择题:本大题共6小题,第16小题7分,第17小题8分,第18-21小题各10分,共55分。
16. 北京冬奥会举世瞩目,新能源的开发利用践行了我国“绿色办奥”的理念。请回答下列问题。
(1)北京冬奥会场馆建造时以绿色、低碳、可持续为目标,其中“低碳”中的“碳”指二氧化碳,固体二氯化碳俗称______。
(2)冬奥会中冰壶机器人的电池选用质量轻且能提供足够能量的锂电池:如图是锂原子结构示意图。
①从图中可知,锂原子的核外电子数为______。
②锂原子在化学反应中易_____(填“得到”或“失去”)电子。
(3)冬奥会火炬“飞扬”以氢气作燃料,汽车采用氢能源。氢能源的广泛使用符合“绿色办奥”理念,氢气燃烧的化学方程式为________。火炬传递结束后,采用关闭燃料阀门的方法熄灭火炬,其中利用的灭火原理是_________。
(4)火炬燃料选择越来越“低碳”化。为助力“碳中和”,你的做法______。(写一种即可)
【科普阅读】
17. 【科普阅读】
新型灭菌消毒剂
抑制新冠病毒传播,“含氯消毒剂”被广泛使用,其中包含一种新型灭菌消毒剂:。常温下,是有刺激性气味黄绿色气体,1L水中大约能溶解2.9g,其熔点为-59℃,沸点为11℃。受热或者见光易分解,具有强氧化性和很强的腐蚀性。我国从2000年起就逐渐用取代氯气()对饮用水进行消毒。
(1)的名称是______,中氯元素的化合价是______。一定条件下,二氧化氯和氰化氢()反应的化学方程式为,则X的化学式为______。
(2)下列消毒剂的有效成分中,属于氧化物的是______(填字母序号)
A. 84消毒液中的B. 双氧水中的C. 医用酒精中的
(3)使用对饮用水进行消毒属于______(填“物理”或“化学”)变化,可以用______检验饮用水是否为硬水。
(4)下列有关的说法正确的是______
A. 0℃时为黄绿色气体B. 用棕色试剂瓶盛装并置于阴暗处保存
C. 常温下,1L水中大约能溶解2.9gD. 含氯消毒剂中的浓度越大越好
【基础实验与学科实践】
18. 根据所学知识回答:
几位同学在实验室用下列装置制取几种气体,请按要求作答。
(1)仪器X的名称是_______。
(2)用装置A加热高锰酸钾制备氧气,有一个要改进的地方是:_________。
(3)实验室用装置B制取氧气化学方程式为_________,实验开始前应先检查________。
(4)实验室制取二氧化碳应选择的发生装置和收集装置为_______(填字母序号),反应的方程式为_______。
(5)下列制取气体的实验可以选用装置C作为发生装置的是 。
A. 用氯酸钾和二氧化锰制取氧气
B. 用大理石和稀盐酸制取二氧化碳
C. 用锌粒和稀硫酸制取氢气
D. 浓硫酸与甲酸共热制一氧化碳
【科学探究】
19. 兴趣小组的同学在探究金属的活动性顺序时,进行了如下拓展性学习与探究。
探究一:探究Mg、Cu、Ag的活动性顺序
【进行实验】
同学们进行了题图所示的甲、乙实验。
【小组交流】
(1)实验中观察到,甲中镁丝表面附着一层____色固体,乙中溶液颜色变为____色。
(2)你认为通过甲、乙实验_____(选填“能”或“不能”)得出三种金属的活动性顺序。
探究二:探究反应后混合溶液中溶质的成分
实验结束后,小组同学进行了题图所示的丁实验,将甲、丙试管中的废液同时倒入一个洁净的烧杯中,产生白色沉淀,上层为无色澄清溶液,为确认烧杯中溶液的溶质成分,同学们进行了拓展探究。
【知识回顾】
(3)丙中发生反应的化学方程式为_____。
【提出问题】
丁中烧杯内溶液中溶质的成分是什么?
【作出猜想】
(4)猜想I:Na2SO4
猜想II:MgSO4、Na2SO4和H2SO4
猜想III:Na2SO4、NaOH
猜想IV:Na2SO4和_______。
【小组讨论】
(5)经过讨论,小组同学认为甲和丙的废液混合后生成的白色沉淀是氢氧化镁,故上层清液中一定不含_______,因此小组同学一致认为猜想______不合理。
【实验验证】
(6)进行实验进行验证:
20. 金属材料在人类发展的历史长河中起着非常重要的作用。
I、见证历史
(1)西汉海昏侯墓出土的青铜雁鱼灯造型优美设计精妙(如图)。青铜的硬度比纯铜____(填“大”或“小”)。
Ⅱ、立足当下
(2)电线是金属的一个应用实例,它利用了金属的什么性质?___(答一点即可)
(3)2019年我国发行了第五套人民币硬币材质都改为钢芯镀镍。选择铸造硬币的材料不需要考虑的因素是 。
A. 金属的耐腐蚀性
B. 金属的耐磨
C. 金属的硬度
D. 金属的导热性
Ⅲ、深入研究
铁的化学性质:
(4)A实验中,反应的化学方程式为_____,属于_____反应(填基本反应类型)。
(5)对比B、C实验说明铁生锈需要的条件是_____。
铁的冶炼:
下图是实验室模拟炼铁的装置,请回答以下问题。
(6)A装置玻璃管中发生反应的化学方程式为______。
(7)用B装置检验气体生成物,B中的液体是______。
21. 宋代名作《千里江山图》是中华文化瑰宝之一。
(1)《千里江山图》流传千年依旧色彩艳丽,璀璨夺目,与所用矿石颜料有关。说明所用矿石颜料化学性质______(填“稳定”或“不稳定”)
(2)矿石颜料之一赭石(主要成分为)属赤铁矿,赤铁矿______(填“是”或“不是”)金属材料,从物质分类来看,赤铁矿是______(填“纯净物”或“混合物”)。
(3)金属铁的应用范围非常广泛。北宋张潜的《浸铜要略序》中有“山麓有胆泉(硫酸铜溶液),土人汲以浸铁。数日辄类朽木,刮取其屑,锻炼成铜”,即通过将铁浸入硫酸铜溶液的方法冶炼金属铜。若要炼得128kg金属铜,请计算理论上需要的铁的质量。(写出计算过程)选项
劳动项目
化学知识
A
用石灰浆粉刷墙壁
石灰浆能与空气中的二氧化碳反应
B
炒菜时油锅着火,用蔬菜扑灭
降低油的着火点
C
用醋酸清洗水垢
酸能与碳酸盐发生反应
D
用明矾清理鱼缸
明矾能吸附水中杂质,使之沉降
物质
X
Y
Z
W
反应前的质量/g
20
5
2
37
反应后的质量/g
待测
35
2
12
实验操作
实验现象或数据
实验结论
用pH试纸测烧杯中溶液的pH值
pH____7(填“>”或“<”)
猜想Ⅱ错误
猜想Ⅲ正确
取少量烧杯中的溶液于洁净试管中,向其中滴加____。
溶液变为红色
猜想Ⅲ正确
2024年广东省汕尾市中考一模化学试题(原卷版+解析版): 这是一份2024年广东省汕尾市中考一模化学试题(原卷版+解析版),文件包含2024年广东省汕尾市中考一模化学试题原卷版docx、2024年广东省汕尾市中考一模化学试题解析版docx等2份试卷配套教学资源,其中试卷共27页, 欢迎下载使用。
2024年广东省茂名市祥和中学中考二模化学试题(原卷版+解析版): 这是一份2024年广东省茂名市祥和中学中考二模化学试题(原卷版+解析版),文件包含2024年广东省茂名市祥和中学中考二模化学试题原卷版docx、2024年广东省茂名市祥和中学中考二模化学试题解析版docx等2份试卷配套教学资源,其中试卷共25页, 欢迎下载使用。
2024年广东省肇庆市德庆县中考一模化学试题(原卷版+解析版): 这是一份2024年广东省肇庆市德庆县中考一模化学试题(原卷版+解析版),文件包含2024年广东省肇庆市德庆县中考一模化学试题原卷版docx、2024年广东省肇庆市德庆县中考一模化学试题解析版docx等2份试卷配套教学资源,其中试卷共25页, 欢迎下载使用。

