2024年广东省珠海市金湾区中考一模化学试卷(原卷版+解析版)
展开2.答案写在答题卷上,在试卷上作答无效.
3.用黑色字迹钢笔或签字笔按各题要求写在答题卷上,不能用铅笔和红色字迹的笔.
可能用到的相对原子质量:H-1 C-12 O-16 Mg-24 Fe-56 Cu-64 Mn-55
一、选择题(本大题包括15小题,每小题3分,共45分。在每小题列出的四个选项中,只有一个是正确的,请将答题卡上对应题目所选的选项涂黑)
1. 下列广东非物质文化遗产的主要制作过程发生化学变化的是
A. 汕头剪纸B. 广彩瓷烧C. 阳春根雕D. 信宜竹编
【答案】B
【解析】
【详解】A、汕头剪纸过程中没有新物质生成,属于物理变化,故选项不符合题意;
B、广彩瓷烧过程中有新物质生成,属于化学变化,故选项符合题意;
C、阳春根雕过程中没有新物质生成,属于物理变化,故选项不符合题意;
D、信宜竹编过程中没有新物质生成,属于物理变化,故选项不符合题意;
故选:B。
2. 树立“垃圾分类,从我做起”观念。空的矿泉水瓶属于
A. B. C. D.
【答案】A
【解析】
【详解】矿泉水瓶是塑料制品,可回收再利用,属于可回收物,故选:A。
3. 下列用语表示正确的是
A. 两个氢原子:H2B. 一个钙离子:Ca2+
C. 硫酸钠:NaSO4D. 2SO3—3个二氧化硫分子
【答案】B
【解析】
【分析】微粒前面加上数字表示微粒的数目;
【详解】A、两个氢原子表示为2H,A错误;
B、一个钙离子表示为Ca2+,B正确;
C、硫酸钠的化学式为Na2SO4,C错误;
D、2SO3表示2个三氧化硫分子,D错误。
故选B。
4. 微粒观、元素观、能量观、转化观是化学的重要观念,下列有关说法错误的是
A. Na和Cl本质区别是质子数不同B. 金刚石和石墨组成元素相同则为同种物质
C. 生石灰与水反应放出热量D. 洗涤剂除去餐具上的油污是乳化现象
【答案】B
【解析】
【详解】A、元素的种类取决于质子数,质子数不同元素不同,A正确;
B、金刚石和石墨都是由碳元素组成的单质,但是二者的性质不同,不属于同种物质,B错误;
C、生石灰与水反应生成氢氧化钙,此反应是放热反应,C正确;
D、洗涤剂去油污利用的是洗涤剂的乳化作用,D正确。
故选B
5. 化学与生活密切相关,下列说法错误的是
A. 疫苗一般应冷藏存放,以避免蛋白质变性B. 石油属于不可再生资源
C. 氧气可以做燃料D. 青少年缺钙会得佝偻病和发育不良
【答案】C
【解析】
【详解】A、疫苗的主要成分为蛋白质,在较高温度下会发生变性,所以应冷藏存放,以避免蛋白质变性,故选项说法正确;
B、石油化石燃料,属于不可再生资源,故选项说法正确;
C、氧气不具有助燃性,不可以做燃料,故选项说法错误;
D、青少年缺钙会得佝偻病和发育不良,故选项说法正确;
故选:C。
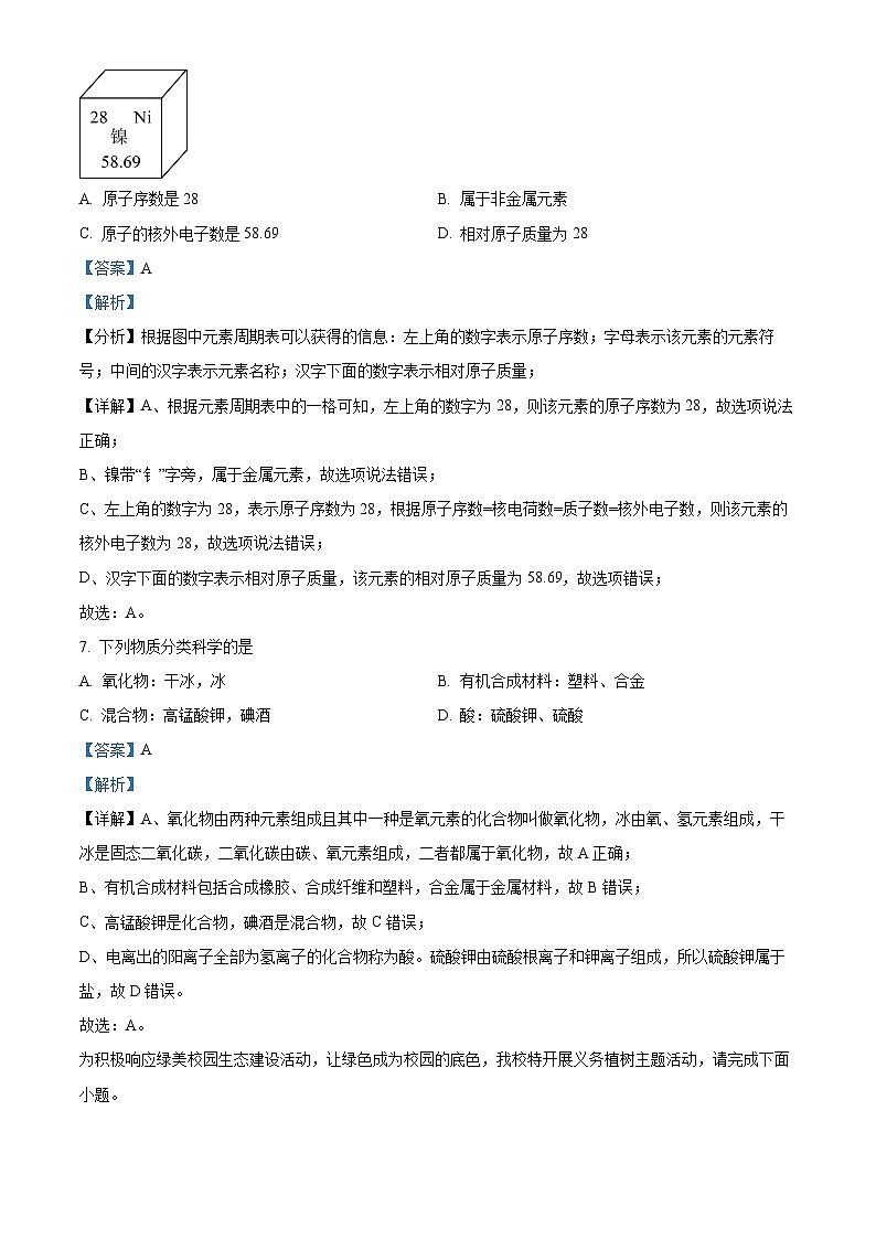
6. 2024年的政府工作报告指出,要广泛开展科学普及。中国地质大学逸夫博物馆推出了“嫦娥五号模拟月壤及陨石展”,陨石中还含有多种金属元素如镍、铁等。镍在元素周期表中的信息如图,下列有关镍的说法正确的是
A. 原子序数是28B. 属于非金属元素
C. 原子的核外电子数是58.69D. 相对原子质量为28
【答案】A
【解析】
【分析】根据图中元素周期表可以获得的信息:左上角的数字表示原子序数;字母表示该元素的元素符号;中间的汉字表示元素名称;汉字下面的数字表示相对原子质量;
【详解】A、根据元素周期表中的一格可知,左上角的数字为28,则该元素的原子序数为28,故选项说法正确;
B、镍带“钅”字旁,属于金属元素,故选项说法错误;
C、左上角的数字为28,表示原子序数为28,根据原子序数=核电荷数=质子数=核外电子数,则该元素的核外电子数为28,故选项说法错误;
D、汉字下面的数字表示相对原子质量,该元素的相对原子质量为58.69,故选项错误;
故选:A。
7. 下列物质分类科学的是
A. 氧化物:干冰,冰B. 有机合成材料:塑料、合金
C. 混合物:高锰酸钾,碘酒D. 酸:硫酸钾、硫酸
【答案】A
【解析】
【详解】A、氧化物由两种元素组成且其中一种是氧元素的化合物叫做氧化物,冰由氧、氢元素组成,干冰是固态二氧化碳,二氧化碳由碳、氧元素组成,二者都属于氧化物,故A正确;
B、有机合成材料包括合成橡胶、合成纤维和塑料,合金属于金属材料,故B错误;
C、高锰酸钾是化合物,碘酒是混合物,故C错误;
D、电离出的阳离子全部为氢离子的化合物称为酸。硫酸钾由硫酸根离子和钾离子组成,所以硫酸钾属于盐,故D错误。
故选:A。
为积极响应绿美校园生态建设活动,让绿色成为校园的底色,我校特开展义务植树主题活动,请完成下面小题。
8. 同学们为科学种植,先测定土壤的pH,有关pH的操作或描述正确的是
A. 直接将pH试纸浸入待测液中
B. 先用水将pH试纸润湿,再蘸取待测液滴到pH试纸上
C 用玻璃棒蘸取待测液滴到pH试纸上,再与标准比色卡对照
D. 用pH试纸测得该校土壤溶液的
9. 下列做法正确的是
A. 大量使用化肥、农药促进植物生长B. 工业产生的废水、废气直接排放
C. 无限制、过度开采矿产资源D. 积极植树造林争取早日实现“碳中和”
【答案】8. C 9. D
【解析】
【8题详解】
A、将pH试纸直接插入待测液中时,会污染待测液,该选项说法不正确;
B、将pH试纸润湿后,用玻璃棒蘸取待测液滴在pH试纸上时,能使待测液的质量分数减小,碱性减弱,从而导致测定的pH偏小,该选项说法不正确;
C、将pH试纸放在干净的表面皿上,用玻璃棒蘸取待测液滴在pH试纸上,再与标准比色卡对照即可知待测液的pH,该选项说法正确;
D、用pH试纸测得土壤溶液的pH值为整数,所以无法用pH试纸测得土壤溶液的pH=6.7,该选项说法不正确;
故选C;
【9题详解】
A、大量使用农药化肥会造成水体污染,故说法错误;
B、工业废水、废气直接排放,增大水体污染,故说法错误;
C、无限制、过度开采矿产资源既会造成资源的浪费,又会造成环境污染,故说法错误;
D、积极植树造林,减少二氧化碳的含量,争取早日实现“碳中和”,故说法正确;
故选D。
10. 下列课本中的实验作了一定的改动,改动后仍然能达到实验目的的是
A. 证明蜡烛燃烧有水生成B. 证明分子在不停的运动
C. 探究燃烧的条件D. 验证质量守恒定律
【答案】C
【解析】
【详解】A、实验过程中澄清石灰水变浑浊,说明蜡烛燃烧生成了二氧化碳,烧杯内壁的澄清石灰水中有水,不能说明有水生成,该选项不能达到实验目的,故A错误;
B、盐酸显酸性,不能使酚酞试液变色,因此不能验证分子是不断运动的,该选项不能达到实验目的,故B错误;
C、实验过程中,试管中的白磷燃烧,红磷不能燃烧,说明燃烧需要温度达到着火点;烧杯中热水中的白磷不能燃烧,试管中的白磷能够燃烧,说明燃烧需要氧气参加,该选项能够达到实验目的,故C正确;
D、橡胶塞上套了一根玻璃管,装置不是密封装置,红磷燃烧生成的五氧化二磷能够扩散到装置外,装置外的气体可以进入锥形瓶,不能验证质量守恒定律,该选项不能达到实验目的,故D错误。
故选C。
11. 劳动创造美好生活。下列与劳动项目相关的解释错误的是
A. AB. BC. CD. D
【答案】D
【解析】
【详解】A、氯化钾中含有氮、磷、钾三种元素中的钾元素,属于钾肥,故说法正确;
B、用食醋洗涤热水瓶内的水垢,因为食醋能与水垢的成分发生化学反应,生成易溶于水的物质,故说法正确;
C、用干抹布将自行车擦干,可将铁与水隔绝从而防止铁生锈,故说法正确;
D、在燃气灶上用铁锅炒菜,因为铁具有优良的导热性而不是导电性,故说法错误。
故选D。
12. 湾区之心,“芯”兴向荣向世界。三氟化氮(NF3)是优良的等离子蚀刻气体,用NF3蚀刻硅芯片时的产物均为气体。该反应的微观示意图如下,下列有关说法不正确的是
A. 该反应前后原子数目没有改变B. 该反应中只有一种单质
C. 反应物甲与乙粒子个数比为4∶3D. 丁是空气中含量最多的物质
【答案】B
【解析】
【分析】根据微观示意图可得到该反应的化学方程式:
【详解】A、根据质量守恒定律,化学反应前后原子的数目不变,说法正确,不符合题意;
B、单质是指含有一种元素的纯净物,Si和N2都是由一种元素构成的纯净物,都是单质,说法不正确,符合题意;
C、根据化学方程式,反应物甲与乙粒子个数比为4∶3,说法正确,不符合题意;
D、丁是氮气,氮气占空气总体积的78%,是空气中含量最多的物质,说法正确,不符合题意。
故选B。
13. 如图所示是A、B、C三种物质的溶解度曲线,下列分析正确的是
A. A物质的溶解度大于B物质的溶解度
B. 20℃时A、C两物质的饱和溶液溶质质量分数相等
C. 50℃时把50gA放入50g水中,A溶液的质量为100g
D. A中混有少量B可采用蒸发结晶的方法提纯A
【答案】B
【解析】
【详解】A、比较溶解度,需要指明温度,否则无法比较,故A错误;
B、20℃时,A、C的溶解度相等,故A、C饱和溶液的溶质质量分数也相等,故B正确;
C、50℃时,A的溶解度为50g,这是100g水中能溶50g A,50g水中只能溶解25g A,只能形成75g溶液,故C错误;
D、A、B的溶解度都随温度的降低而降低,A物质的溶解度受温度变化影响较大,所以A中混有少量B,可用降温结晶的方法提纯A,故D错误。
故选B。
14. 下列实验方案能达到实验目的是
A. AB. BC. CD. D
【答案】D
【解析】
【详解】A、将气体通过灼热的氧化铜,CO与氧化铜反应生成CO2,没有除去CO2却把CO完全除去,不符合除杂原则的“不减”原则,不能达到实验目的,故选项错误;
B、氢氧化钠溶液和纯碱溶液都显碱性,都能使无色酚酞溶液变红,现象相同,无法鉴别,故选项错误;
C、Cu与Ag的活动性都位于氢之后,取样,分别滴加稀盐酸,都无明显现象,无法验证,故选项错误;
D、氧气能支持燃烧,氧气含量越多,燃烧越旺,比较空气和呼出气体中氧气应使用燃着的木条,根据燃着的木条是否熄灭,可比较含量高低,能达到实验目的,故选项正确;
故选:D。
15. 如图所示的四个图象,能正确反映对应变化关系的是
A. 在密闭容器中用红磷测定空气中氧气的含量
B. 两份完全相同的过氧化氢溶液在有无MnO2情况下产生氧气
C. 等质量的镁粉和铁粉与足量相同溶质质量分数的盐酸反应
D. 向一定质量的硫酸铜溶液中加入镁粉至过量
【答案】C
【解析】
【详解】A、红磷燃烧生成五氧化二磷,完全反应后氧气消耗,最终压强小于原来的压强,该选项对应关系不正确;
B、过氧化氢分解生成水和氧气,两份完全相同的双氧水在有无MnO2情况下产生O2,最终生成氧气质量相等,该选项对应关系不正确;
C、根据反应关系、可知,将等质量的镁和铁投入到足量稀盐酸中镁产生的氢气要比铁产生的氢气多,所以镁的曲线应在上边,镁比铁活泼,镁应该先到达最高点,该选项对应关系正确;
D、向一定质量的硫酸铜溶液中加入镁粉至过量的实验,镁与硫酸铜反应生成了硫酸镁和铜,根据反应关系可知,溶液的质量要减小,该选项对应关系不正确。
故选C。
二、非选择题(本大题共6小题,第16小题7分,第17小题8分,第18-21小题各10分,共55分)
16. 早在战国时期,《周礼•考工记》中就记载了漂洗丝帛的工艺,大意是:先将干燥的木头烧成灰(含K2CO3),用其灰汁浸泡丝帛,再加入生石灰漂洗即可。
(1)丝帛属于______(填“天然”或“合成”)有机高分子材料。
(2)烧灰时为使干木头燃烧得更旺,常把干木头架空,主要原因是__________。
(3)取少量草木灰样品,加水溶解,并用玻璃棒不断搅拌,玻璃棒的作用是____________,为获得澄清溶液,还需进行的分离操作是____________。
(4)结合本题信息,写出漂洗过程中氧化钙与水反应的化学方程式____________,漂洗过程中K2CO3参加反应的实验现象为____________。
【答案】(1)天然 (2)增大干木头与空气的接触面积
(3) ①. 加速草木灰的溶解速度 ②. 过滤
(4) ①. ②. 有白色沉淀产生
【解析】
【小问1详解】
丝帛由蚕丝制成,属于天然有机高分子材料;
【小问2详解】
干木头架空会增大干木头与空气的接触面积,可以使干木头燃烧的更旺;
【小问3详解】
玻璃棒搅拌可以加速草木灰的溶解速度;草木灰中可溶性物质会溶解在水中,但是会有很多不溶性固体,可以通过过滤将液体和固体分离开,得到澄清溶液;
【小问4详解】
氧化钙与水反应会生成氢氧化钙,化学方程式为;漂洗过程中K2CO3参加的反应是,所以现象为有白色沉淀生成。
17. 【科普阅读】
中国空间站天和核心舱可支持三名航天员长期在轨驻留,航天员在轨的每一天都离不开环控生保系统。首先,环控生保系统的再生生保系统利用循环水电解制氧气,保证航天员氧气需求,电解水产生的氢气与宇航员呼出的二氧化碳在特种反应器中进行催化反应,从而降低舱内二氧化碳的浓度。其次,环控生保系统的水处理系统主要是将水蒸气、汗液、尿液和生活废水等进行处理,经过该系统处理的水达到饮用水标准,且水的回收率达80%以上,回收的水用于航天员生活用水和电解制氧。
(1)水和过氧化氢的化学性质不同的原因____________。
(2)再生生保系统利用循环水电解制氧气的化学方程式为____________。
(3)氢气与二氧化碳反应的原理:,则X的化学式为______,参与反应的CO2与H2的质量比为______(填最简整数比)。
(4)宇航员呼吸产生的废气首先进入装有活性炭的滤网除去臭气,这一过程利用了活性炭的______性。
(5)水果为航天员提供的基本营养素主要是____________。
(6)环控生保系统的水处理系统的优点是____________。(写出一点即可)
【答案】(1)水和过氧化氢的分子构成不同
(2)
(3) ①. H2O ②. 11:2 (4)吸附
(5)维生素 (6)可以节约用水
【解析】
【小问1详解】
水分子和过氧化氢分子的分子构成不同,故水和过氧化氢的化学性质不同;
【小问2详解】
电解水生成氢气和氧气,化学方程式为;
【小问3详解】
根据化学反应前后原子的种类和数目不变,反应物中含有1个C、8个H、2个O,生成物中含有1个C、4个H、2个X,故X中含有2个H、1个O,故X为H2O;参与反应的CO2与H2的质量比为;
【小问4详解】
活性炭具有吸附性,可以吸附异味,故填吸附;
【小问5详解】
水果中富含维生素,故水果为航天员提供的基本营养素主要是维生素;
【小问6详解】
环控生保系统的水经过处理后可再利用,故该系统的优点是可以实现水的循环利用达到节约用水目的。
18. 【基础实验与学科实践】
(1)实验室制取CO2及其性质检验
①图中仪器①的名称是______。
②实验室制取CO2,为获得平稳的气流,应选择图中的发生装置______(填字母),化学方程式为________。
③收集一瓶CO2并进行性质检验。
(2)不同含量的营养液对绿萝生长状况的影响如下表,其中“母液A”中属于复合肥料的是______。
(3)在配制NH4NO3溶液过程中,称量固体药品所用仪器名称是______,若砝码生锈,会导致溶液溶质质量分数______(填“偏大”或“偏小”)。
【答案】(1) ① 分液漏斗 ②. B ③. ④. 试管中液面上升 ⑤. 紫色石蕊溶液变红 ⑥. H2CO3##碳酸
(2)KNO3 (3) ①. 托盘天平 ②. 偏大
【解析】
【小问1详解】
①图中仪器①为分液漏斗,故填:分液漏斗;
②实验室用石灰石和稀盐酸制取CO2,石灰石主要成分为碳酸钙,碳酸钙和盐酸反应生成氯化钙、水和二氧化碳,方程式为,为获得平稳的气流,应用分液漏斗添加稀盐酸,可以控制反应速度,故选择图中的发生装置B,故填:B、CaCO3+2HCl=CaCl2+H2O+CO2↑;
③CO2能与水反应生成碳酸,碳酸能使紫色石蕊溶液变红,将装满二氧化碳的试管倒扣到盛有紫色石蕊溶液的水槽中,可以看到试管内液面上升,紫色石蕊试液变红,故填:试管中液面上升、紫色石蕊溶液变红、H2CO3或碳酸;
【小问2详解】
“母液A”中有硝酸钾和硝酸铵,硝酸钾中既有氮元素又有钾元素,为复合肥,硝酸铵中含氮元素,为氮肥,故填:KNO3;
小问3详解】
在配制NH4NO3溶液过程中,称量固体药品所用仪器为托盘天平,称量时使用了生锈的砝码,会造成药品的质量增加,会导致所得溶液溶质质量分数偏大,故填:托盘天平、偏大。
19. 【科学探究】
某化学课堂围绕“酸碱中和反应”开展探究活动。
【查阅资料】Na2SO4溶液、BaCl2溶液均呈中性
【演示实验】将一定量的稀H2SO4加入到盛有NaOH溶液的小烧杯中。
(1)该反应的化学方程式____________。
【提出问题】实验中未观察到明显现象,有同学产生了疑问:反应后溶液中溶质是什么?
【假设猜想】
(2)请你将猜想1补充完整。
猜想1:____________
猜想2:有Na2SO4和H2SO4
猜想3:有Na2SO4和NaOH
【实验探究】
(3)取反应后的溶液分别加入试管A、B中
【分析评价】
有同学认为实验2结论不够严谨,理由是____________(用化学方程式解释)。
【补充实验】
(4)同学们在对实验后的废液进行处理时,做法合理的是____________
a.废液处理呈中性才能排放
b.处理废液时应先分析成分再进行处理
c.处理该废液时加入过量的氢氧化钠溶液
【答案】(1)
(2)有Na2SO4 (3) ①. 氢氧化钠##NaOH ②. 产生白色沉淀 ③. ④. 适量碳酸钠溶液(合理即可) (4)ab
【解析】
【小问1详解】
该反应为氢氧化钠和稀硫酸反应生成硫酸钠和水,该反应的化学方程式为:;
【小问2详解】
氢氧化钠和稀硫酸反应生成硫酸钠和水,如果恰好完全反应,则溶质为硫酸钠,如果氢氧化钠过量,则溶质为硫酸钠、氢氧化钠,如果硫酸过量,则溶质为硫酸钠、硫酸,故猜想1:有Na2SO4;
【小问3详解】
1、向A中滴加少量硫酸铜溶液,硫酸铜能与氢氧化钠反应生成氢氧化铜和硫酸钠,故无明显现象,说明不含氢氧化钠;
2、结论为含有硫酸,向B中滴加氯化钡溶液,氯化钡能与硫酸反应生成硫酸钡和盐酸,故现象为:产生白色沉淀;
分析评价:硫酸钠能与氯化钡反应生成硫酸钡和氯化钠,也能产生白色沉淀,故实验2结论不够严谨,该反应的化学方程式为:;
补充实验:3、结论为猜想2成立,则溶质为硫酸钠和硫酸,碳酸钠能与硫酸反应生成硫酸钠、二氧化碳和水,故另取少量反应后的溶液于试管中,加入适量碳酸钠溶液,有气泡产生,说明含硫酸,说明猜想2成立;
【小问4详解】
a、废液处理呈中性才能排放,可以减少污染,保护环境,符合题意;
b、处理废液时应先分析成分再进行处理,这样才能制定合适的处理方案,符合题意;
c、处理该废液时加入过量的氢氧化钠溶液,氢氧化钠显碱性,还是会污染环境,不符合题意。
故选ab。
20. 我们从柴薪进入到燃煤再到天然气的普及,家用燃料的变迁见证了中国经济的发展。
(1)人们使用的燃料大多来自化石燃料,如煤、天然气、______。
(2)日常生活中,燃气灶的火焰会呈黄色,锅底出现黑色,此时可以______(填“调大”或“调小”)灶具的进风口。
(3)可利用廉价的煤炭资源生产天然气:
①在催化剂和高温的条件下,C(即煤粉)与H2O发生反应生成CO和H2,该反应的化学方程式为______;属于______反应(填基本反应类型),反应物中具有还原性的物质是______(填化学式)。
②反应器2:600-700℃时,CO与H2发生反应生成甲烷和水,参与反应的CO与H2的分子个数比为______。
(4)充分燃烧1kg天然气和煤所产生的CO2和SO2的质量如图,______燃烧更易导致酸雨,为减少环境污染,可用新能源代替化石能源,目前人类可开发和利用的新能源______(写一点即可)。
【答案】(1)石油 (2)调大
(3) ①. ②. 置换反应 ③. C ④. 1:3
(4) ①. 煤 ②. 太阳能
【解析】
【小问1详解】
化石燃料为煤、天然气、石油,故填:石油;
【小问2详解】
当燃气灶的火焰呈现黄色或橙色,锅底出现黑色,其原因是 燃料燃烧不充分(或空气或氧气不足),燃气燃烧不充分火焰呈现黄色时,说明是氧气(空气)量不足,可增大空气的进气量,故填:调大;
【小问3详解】
①在催化剂和高温的条件下,C(即煤粉)与H2O发生反应生成CO和H2,该反应的化学方程式为,该反应为单质和化合物反应生成新单质和新化合物,属于置换反应,反应中碳具有还原性,故填:、置换反应、C;
②600-700℃时,CO与H2发生反应生成甲烷和水,方程式为,由此可知,参与反应的CO与H2的分子个数比为1:3,故填:1:3;
【小问4详解】
根据图示可知,煤燃烧产生的二氧化硫的多,更易导致酸雨,目前人类可开发和利用的新能源有氢气、太阳能等,故填:煤、太阳能。
21. 二氧化锰因应用广泛而备受关注。某研究小组采用如图装置通过焙烧MnCO3制取MnO2,发生反应的化学方程式为:。
(1)固体中______元素的质量减少。
(2)加热至______℃时,MnO2开始分解。
(3)根据化学方程式求46.0gMnCO3通过焙烧最多制得的MnO2的质量是多少?(请写出计算过程)
(4)A点的固体物质成分是______(填化学式)。
【答案】(1)氧 (2)300
(3)设最多制得的MnO2的质量是x,
x=34.8g
答:最多制得的MnO2的质量是34.8g
(4)MnO2和Mn2O3
【解析】
【小问1详解】
MnO2中锰元素与氧元素的质量比为55:(16×2)=55:32,MnO中锰元素与氧元素的质量比为55:16=55:16,所以固体中氧元素的质量减少;
【小问2详解】
由图可知,当温度高于300℃,MnO2会分解;
【小问3详解】
见答案;
【小问4详解】
据图可知,A点是MnO2没有完全分解,故是MnO2和Mn2O3的混合物。选项
劳动项目
解释
A
给校园中的花草施用氯化钾
氯化钾属于钾肥
B
用食醋洗涤热水瓶内的水垢
食醋具有酸性
C
用干布擦净被雨水淋湿的自行车
防止铁生锈
D
在燃气灶上用铁锅炒菜
利用铁的导电性
选项
实验目的
实验方案
A
除去CO中的CO2
将气体通过灼热的CuO
B
区分氢氧化钠溶液和纯碱溶液
取样,加入无色酚酞溶液
C
验证Cu与Ag的金属活动性
取样,分别滴加稀盐酸
D
比较呼出气体与空气中O2的含量
分别伸入燃着的小木条
操作
现象
结论
如图观察到的实验现象有
Ⅰ:____________,
Ⅱ:____________。
CO2能与水反应
该实验中使紫色石蕊试液变红的物质是Ⅲ______。
配方
母液A
母液B
母液C
药品
含量(g/L)
药品
含量(g/L)
药品
含量(g/L)
配方一
NH4NO3
140.0
15.0
18.60
KNO3
165.0
KH2PO4
10.0
13.90
17.7
实验序号
操作
现象
结论
1
向A中滴加少量CuSO4溶液
无明显现象
不含______
2
向B中滴加BaCl2溶液
______
含有H2SO4
实验序号
操作
现象
结论
3
另取少量反应后的溶液于试管中,加入______
有气泡产生
猜想2成立
2024年广东省汕尾市中考一模化学试题(原卷版+解析版): 这是一份2024年广东省汕尾市中考一模化学试题(原卷版+解析版),文件包含2024年广东省汕尾市中考一模化学试题原卷版docx、2024年广东省汕尾市中考一模化学试题解析版docx等2份试卷配套教学资源,其中试卷共27页, 欢迎下载使用。
2024年广东省汕头市潮阳区和平镇中考化学一模试卷(原卷版+解析版): 这是一份2024年广东省汕头市潮阳区和平镇中考化学一模试卷(原卷版+解析版),文件包含2024年广东省汕头市潮阳区和平镇中考化学一模试卷原卷版docx、2024年广东省汕头市潮阳区和平镇中考化学一模试卷解析版docx等2份试卷配套教学资源,其中试卷共27页, 欢迎下载使用。
2024年广东省江门市中考化学一模试卷(原卷版+解析版): 这是一份2024年广东省江门市中考化学一模试卷(原卷版+解析版),文件包含2024年广东省江门市中考化学一模试卷原卷版docx、2024年广东省江门市中考化学一模试卷解析版docx等2份试卷配套教学资源,其中试卷共23页, 欢迎下载使用。

