河北省唐山市路北区开滦第二中学2023-2024学年高二下学期4月月考生物试题(原卷版+解析版)
展开第Ⅰ卷(选择题41分)
一、单项选择题(每题2分,共26分;请将正确选项涂写在答题卡上)
1. 泡菜是我国的传统美食,下列关于泡菜制作的叙述正确的是( )
A. 制备泡菜时,质量分数5%—20%的盐水煮沸后可以立即使用
B. 腌制方法、时间长短和温度高低不会影响亚硝酸盐的含量
C. 泡菜“咸而不酸”是因为盐水浓度过高,抑制乳酸菌发酵所致
D. 泡菜发酵后期,尽管乳酸菌占优势,但仍有产气菌繁殖,需开盖放气
2. 下图表示培养和纯化X细菌部分操作步骤,下列相关叙述错误的是( )
A. 实验室里可用化学药物或紫外线对物体表面或空气进行消毒
B. 步骤①倒平板时需将培养皿的盖拿开,以便将锥形瓶中的培养基倒入
C. 步骤②接种环、接种针等用具应在酒精灯火焰的充分燃烧层灼烧灭菌
D. 步骤③操作过程中,需灼烧接种环6次,在恒温培养箱中培养时需要将平板倒置
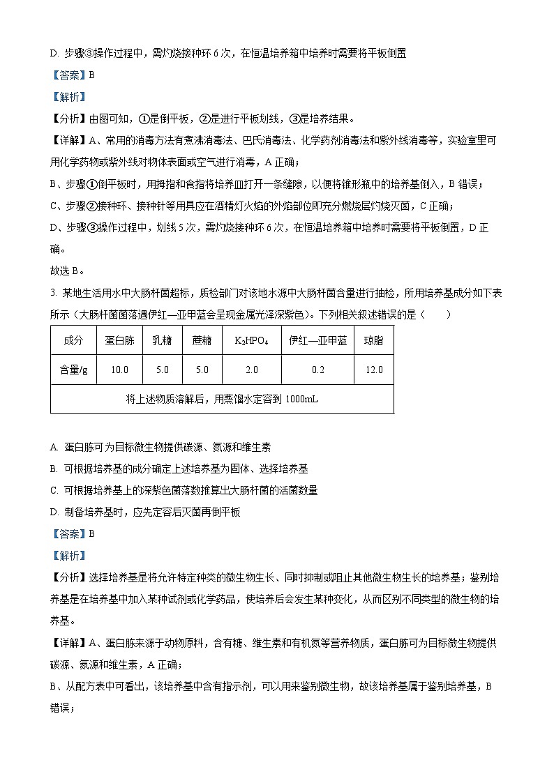
3. 某地生活用水中大肠杆菌超标,质检部门对该地水源中大肠杆菌含量进行抽检,所用培养基成分如下表所示(大肠杆菌菌落遇伊红—亚甲蓝会呈现金属光泽深紫色)。下列相关叙述错误的是( )
A. 蛋白胨可为目标微生物提供碳源、氮源和维生素
B. 可根据培养基的成分确定上述培养基为固体、选择培养基
C. 可根据培养基上的深紫色菌落数推算出大肠杆菌的活菌数量
D. 制备培养基时,应先定容后灭菌再倒平板
4. 发酵工程可实现发酵产品的大规模生产,下图为发酵工程的基本环节,相关叙述正确的是( )
A. ①、②依次是诱变育种、基因工程育种
B. ④需要在菌种确定之前,选择原料,反复实验
C. 产物浓度的检测必须在发酵结束后进行
D. ③是发酵工程的中心环节,需要严格控制发酵条件
5. 可以利用胡萝卜组织获得试管苗,其培育过程示意图如下,下列叙述正确的是( )
A. ①过程需依次用无菌水、酒精、5%次氯酸钠溶液处理组织块
B. ②到③过程需要更换培养基原因可能是两阶段使用的激素比例不同
C. ②过程形成的愈伤组织是一团有特定结构和功能的薄壁细胞
D. 胡萝卜组织块可培养成幼苗原因是植物细胞具有增殖能力
6. 植物细胞工程在很多方面有着广泛的应用。下列相关叙述错误的是( )
A. 作物脱毒一般选择植物顶端分生区进行组织培养
B. 快速繁殖技术能够保持植物优良品种的遗传特性
C. 植物细胞培养是指对单个植物细胞培养使其形成完整植株的技术
D. 单倍体植株可以作为体细胞诱变育种和研究遗传突变的理想材料
7. 红豆杉(2n=24)能产生具有高抗癌活性的紫杉醇,柴胡(2n=12)生长迅速。红豆杉—柴胡是通过植物细胞工程培育的一种既能产生紫杉醇,又能迅速生长的杂交植株。部分培育过程如图所示。下列有关叙述正确的是( )
A. 获得原生质体的过程需要用纤维素酶和胰蛋白酶去除细胞壁
B. 过程①可用电融合法、离心法诱导,利用了细胞的全能性
C. 过程②需避光进行,过程③需给予适当时间和强度的光照
D. 红豆杉—柴胡杂种植株含有2个染色体组,能够产生可育配子
8. 被称为“水中小白鼠”的斑马鱼是一种体长4厘米左右的热带淡水鱼。如图是斑马鱼输卵管上皮细胞培养过程示意图,下列叙述正确的是( )
A. ①→②过程可以用机械的方法将组织分散成单个细胞
B. ③过程的合成培养基提供细胞所需的全部营养物质
C. ③→④贴壁细胞直接用离心法收集后制成细胞悬液再分瓶培养
D. 避免培养过程中的杂菌污染,培养瓶盖必须旋紧不漏气
9. 抗PD—L1单克隆抗体能与肿瘤细胞膜表面的PD—L1特异性结合,因而具有治疗某些癌症的作用。如图表示制备抗PD—L1单克隆抗体的部分流程。下列叙述错误的是( )
A. 分离B淋巴细胞前,需要对小鼠注射PD—L1抗原
B. 经灭活的病毒诱导后融合的细胞即杂交瘤细胞
C. 图中细胞群a~d既能大量增殖,又能产生抗体
D. 图中细胞群a可用于大规模培养,生产抗PD—L1单克隆抗体
10. 下图是利用体细胞核移植技术克隆优质奶牛的简易流程图,有关叙述错误的是( )
A. 后代丁牛与甲牛遗传物质基本相同,与丙牛无遗传联系
B. 过程①通常置于含有混合气体的CO2培养箱中进行培养
C. 过程②的核为纺锤体—染色体复合物,此时细胞处于MⅡ期
D. 过程③常使用乙醇、蛋白酶合成抑制剂等物理方法激活
11. 如图为哺乳动物胚胎早期发育的部分过程,下列有关叙述错误的是( )
A. Ⅰ时期为桑葚胚,该时期的细胞一般都具有发育的全能性
B. 过程a和b使胚胎中有机物种类、含量均增加
C. 胚胎移植选择处于Ⅰ或Ⅱ时期的胚胎易成功
D. 细胞分化从Ⅱ时期开始贯穿于动物的整个生命历程
12. 受精过程的顺序为( )
①卵细胞膜发生生理反应,拒绝其他精子再进入卵内
②雌、雄原核相向移动,彼此靠近,核膜消失,形成受精卵
③精子释放出多种酶,溶解卵细胞膜外的一些结构
④卵细胞膜外的透明带发生反应,阻止后来的精子进入透明带
⑤雌、雄原核的形成
A. ③④⑤②①B. ④③①⑤②C. ③①④⑤②D. ③④①⑤②
13. 单峰骆驼在野外几乎灭绝,科学家欲通过胚胎工程的方法拯救野化单峰骆驼,进行了如图所示研究。请据图分析,下列说法正确的是( )
A. 为使A野化单峰骆驼超数排卵,可注射适量的促性腺激素
B. 为提高胚胎利用率,可采用胚胎移植等无性繁殖技术
C. 若①表示体外受精,将精子培养在获能液中使其获得能量
D. 若①表示体内受精,精子的获能、受精均在输卵管内完成
二、多项选择题:(本题共5小题,每小题3分,共15分。每小题有两个个或多个选项符合题目要求,全部选对得3分,选对但不全的得1分,有选错的得0分。)
14. 果酒家庭制作与啤酒的工业化生产相比,共同点有( )
A. 都利用了酵母菌无氧呼吸产生酒精的原理B. 都需要一定的有氧环境供发酵菌种繁殖
C. 发酵前都需要对原料进行灭菌D. 发酵结束后都必须进行消毒以延长保存期
15. 下图是研究人员从石油污染土壤中筛选高效降解石油的细菌(目的菌)流程图。下列叙述正确的是( )
A. 培养皿等用具在使用前后均需进行消毒处理
B. 应选择②中培养瓶内“石油含量”显著降低的培养液继续③操作
C. ④中可采用平板划线法对筛选得到的目的菌进行纯化
D. 若要研究目的菌生长规律,可用培养液培养目的菌并用细菌计数板计数
16. 长春新碱(VCR)是一种长春花中萃取的生物碱,通过抑制微管蛋白聚合妨碍纺锤体的形成,从而阻断细胞分裂,具有非常高的毒性。将VCR与单克隆抗体通过特殊的接头连接形成抗体—药物偶联物(ADC),可实现对肿瘤细胞的选择性杀伤,ADC的作用机制如下图。下列分析错误的是( )
A. ADC中抗体可与肿瘤细胞表面特殊抗原特异性结合
B. ADC进入肿瘤细胞需要消耗能量和载体蛋白的协助
C. 接头和药物的结合在血浆中的稳定性高于溶酶体中
D. VCR通过抑制纺锤体的形成,将细胞周期阻滞在中期
17. 小鼠胚胎干细胞经定向诱导可获得多种功能细胞、制备流程如图所示。下列叙述错误的是( )
A. b细胞为沿透明带内壁排列的滋养层细胞,可发育为胎盘和胎膜
B. 取自a细胞的胚胎干细胞应用前景优于诱导多能干细胞(iPS细胞)
C. 用胰蛋白酶将细胞a的膜蛋白消化后可获得分散的胚胎干细胞
D. 胚胎干细胞具有组织特异性,只能分化成特定的细胞或组织
18. 关于胚胎工程及其应用,下列叙述错误的是( )
A. 胚胎移植的实质是早期胚胎在相同生理环境条件下空间位置的转移
B. 胚胎分割可以增加胚胎的数量,但是胚胎分割产生同卵多胚的数量是有限的
C. 卵子受精的标志是卵细胞膜和透明带的间隙可以看到两个第二极体
D. 原肠胚进一步扩大,会导致透明带破裂,胚胎从其中伸展出来,这一过程叫做孵化
第Ⅱ卷(非选择题59分)
三、简答题:(请将答案填写在答题纸的相应位置上)
19. 某研究小组设计了一个利用作物秸秆生产燃料乙醇的小型实验。其主要步骤是:先将粉碎的作物秸秆堆放在底部有小孔的托盘中,喷水浸润、接种菌T,培养一段时间后,再用清水淋洗秸秆堆(清水淋洗时菌T不会流失),在装有淋洗液的瓶中接种酵母菌,进行乙醇发酵(酒精发酵)。实验流程如图所示,回答下列问题。
(1)在粉碎的秸秆中接种菌T,培养一段时间后发现菌T能够将秸秆中的纤维素大量分解,其原因是____。不同的菌种,在相同的培养条件下,菌落的形状、大小和____一般不同,若将菌T接种在含有____(一种染料)的培养基上进行培养,培养基中会出现以这些菌为中心的大小不等的透明圈。
(2)采用液体培养基培养酵母菌,通常可采用____法对培养基进行灭菌。在使用该方法时,为了达到良好的灭菌效果,在压力为100kPa、温度为121℃的条件下维持____来灭菌。
(3)将酵母菌接种到灭菌后的培养基中,拧紧瓶盖,置于适宜温度下培养、发酵。拧紧瓶盖的主要目的是____。但是在酵母菌发酵过程中,还需适时拧松瓶盖,原因是____。发酵液中的乙醇可用____溶液检测。
(4)本实验收集的淋洗液中的____可以作为酵母菌生产乙醇的原料。与以粮食为原料发酵生产乙醇相比,本实验中乙醇生产方式有节约粮食、____等优点(写出1点即可)。
20. 脂环酸芽孢杆菌能耐受巴氏消毒过程的瞬间高温,且在遇到适宜的条件后,仍可迅速生长繁殖,产生具有臭袜子气味的气体,并导致果汁变质。为优化果汁生产的质量监控工艺,技术人员设计了如下流程,开展脂环酸芽孢杆菌的筛选和研究。请回答下列问题。
(1)步骤①从果园中取土壤10克,制备土壤稀释液。土样应取自____(填“浅层”或“深层”)土壤;步骤②制备土壤稀释液需充分振荡20min,主要目的是____。
(2)步骤③将土壤悬浮液稀释了1000倍,?处为____,若步骤④中3个平板上的菌落数分别为56、58和57,据此可得出每g土壤样品中的活菌数为____个。若在步骤④前,随机取若干灭菌后的空白平板先行培养了一段时间,这样做的目的是____。
(3)步骤④需要用到的接种工具是____,对该接种工具的灭菌方法为____,接种方法为____。
(4)将④中分离得到的可疑菌株制成菌悬液,80℃水浴热处理10min,再取0.1mL热处理后的菌液接种到培养基平板上,45℃培养48h。该操作的目的是____。
21. 甲植物细胞核基因具有耐盐碱效应,乙植物细胞质基因具有高产效应。某研究小组用甲、乙两种植物细胞进行体细胞杂交相关研究,基本过程包括获取原生质体、诱导原生质体融合、筛选融合细胞、杂种植株再生和鉴定,最终获得高产耐盐碱再生植株。回答下列问题:
(1)为了便于观察细胞融合的状况,通常用不同颜色的原生质体进行融合,若甲植物原生质体采用幼苗的根为外植体,则乙植物可用幼苗的____为外植体。
(2)植物细胞壁的主要成分为____,在获取原生质体时,置于____(填“低渗”或“等渗”)溶液中,理由是____,采用相应的酶进行去壁处理。
(3)在原生质体融合前,需对原生质体进行处理,使甲原生质体的____和乙原生质体的____均失活。对处理后的原生质体在显微镜下用____计数,确定原生质体密度。两种原生质体1:1混合后,可以采用的化学方法除PEG融合外,还有____融合法等。
(4)将进行融合操作后的原生质体悬浮液和液态的琼脂糖混合,在凝固前倒入培养皿,原生质体分散固定在平板中,并独立生长、分裂形成愈伤组织。所有形成的愈伤组织一定源于____,理由是____。
(5)愈伤组织接种到诱导生____(填“芽”或“根”)的培养基上,再将其转接到诱导生____(填“芽”或“根”)的培养基上,后者的生长素用量比值高于____(填激素名称),进一步诱导形成试管苗,愈伤组织诱导成苗的过程称为____,经鉴定后最终发育为高产耐盐碱再生植株。
22. 随着生物科学技术的发展,动物的生殖方式变得越来越多样化。如图是胚胎工程技术研究及应用的相关情况,供体1是良种荷斯坦高产奶牛,供体2是健康的黄牛,请据图分析并回答下列问题。
(1)图中产生小牛的几个途径中,属于有性繁殖途径的为应用____(填数字)。
(2)应用1中,细胞B为____,通过____法使两细胞融合,形成____,最终发育的良种小牛性别为____。
(3)应用2过程中得到的胚胎应该移植到____的雌性动物体内。
(4)通过应用1和应用2得到的胚胎,其核遗传物质在来源上的区别是____。
(5)应用3可解决良种动物快速大量繁殖的问题:对囊胚阶段的胚胎通过胚胎分割技术获得二分胚①和②,操作时需要注意____,否则会影响分割后胚胎的恢复和进一步发育。
(6)应用4中细胞进行定向诱导,可分化形成各种组织和器官,说明胚胎干细胞具有____,其定义为____。细胞在含5%CO₂的CO2培养箱中进行培养时,CO2的作用是____。为了防止细胞培养过程中细菌的污染,需要对____和所有____进行灭菌处理以及在无菌环境下进行操作。成分
蛋白胨
乳糖
蔗糖
K2HPO4
伊红—亚甲蓝
琼脂
含量/g
10.0
5.0
5.0
2.0
02
12.0
将上述物质溶解后,用蒸馏水定容到1000mL
河北省唐山市路北区唐山市开滦第二中学2023-2024学年高一下学期4月月考生物试题(原卷版+解析版): 这是一份河北省唐山市路北区唐山市开滦第二中学2023-2024学年高一下学期4月月考生物试题(原卷版+解析版),文件包含河北省唐山市路北区唐山市开滦第二中学2023-2024学年高一下学期4月月考生物试题原卷版docx、河北省唐山市路北区唐山市开滦第二中学2023-2024学年高一下学期4月月考生物试题解析版docx等2份试卷配套教学资源,其中试卷共28页, 欢迎下载使用。
河北省高碑店市崇德实验中学2023-2024学年高二下学期3月考试生物试题(原卷版+解析版): 这是一份河北省高碑店市崇德实验中学2023-2024学年高二下学期3月考试生物试题(原卷版+解析版),文件包含河北省高碑店市崇德实验中学2023-2024学年高二下学期3月考试生物试题原卷版docx、河北省高碑店市崇德实验中学2023-2024学年高二下学期3月考试生物试题解析版docx等2份试卷配套教学资源,其中试卷共24页, 欢迎下载使用。
江苏省扬州中学2023-2024学年高二下学期3月月考生物试题(原卷版+解析版): 这是一份江苏省扬州中学2023-2024学年高二下学期3月月考生物试题(原卷版+解析版),文件包含精品解析江苏省扬州中学2023-2024学年高二下学期3月月考生物试题原卷版docx、精品解析江苏省扬州中学2023-2024学年高二下学期3月月考生物试题解析版docx等2份试卷配套教学资源,其中试卷共34页, 欢迎下载使用。

